近日,中国教育考试网发布关于开展2022年下半年中小学教师资格考试(笔试)报名工作的通知。
图片来源:中国教育考试网
2022年下半年中小学教师资格考试(笔试)报名工作将于9月2日开始,为便于考生提前做好手机短信核验工作,以确保所填报手机号准确无误,定于8月26日开放网上报名注册。
此次笔试在31个省(自治区、直辖市)举办,各省(自治区、直辖市)的报名公告将陆续上网,请考生按照本省(自治区、直辖市)报名公告要求,在规定日期内完成网上注册、个人信息填报、考试报名等事项,待资格审核通过后,在规定时间内完成网上缴费。
中小学教师资格考试要求考生诚信参加考试,并在报名前通过报名系统进行“诚信考试承诺”确认,否则拒绝报考。考生须在报名前仔细阅读本省(自治区、直辖市)中小学教师资格考试(笔试)报名公告(见附件)中的各项内容和规定,充分了解报考所需的各项条件,按照有关要求进行报名。
今年新变化需特别注意: 本次考试(笔试)考生注册功能将于8 月26 日起开放,考生可先进行个人信息注册,注册完成后待9 月2 日起再次登录报名系统进行报名。考生注册须使用手机进行短信验证,每个手机号码只能注册一次,请考生务必正确填报本人手机号码,如手机未能正常接收到验证短信,请拨打400-7797-255 咨询。 所有考生(含以前参加过中小学教师资格考试的考生)报名前需要进行注册,重新注册不影响考生已获得的笔试和面试成绩。 具体要求请参照本省(自治区、直辖市)报名公告。 报名时间及流程
2022年下半年中小学教师资格考试笔试报名方式为网上报名,报名流程分为考生网上注册(填报个人信息)、考生网上报名(填报报考信息)、考区网上审核和考生网上缴费四个步骤。
考生个人信息注册和报名网址:中小学教师资格考试网(ntce.neea.edu.cn)
(一)考生网上注册:8月26日起至报名结束
所有考生(含非首次参加考试考生)均需进行注册。
考生8月26日起可以进行网上注册(9月2日前仅能注册,不能进行报名),每个手机号只能注册一次,需要先接收短信验证。如考生手机收不到验证码,可以拨打短信服务热线寻求帮助(400-7797-255)。注册完成后,妥善保管账号密码,使用密码登陆网站进行网上报名。
注册前请仔细阅读我省当次考试报名公告,承诺有关诚信事项。
(二)考生网上报名:9月2日9:00~5日12:00
考生网上注册后,在规定时间内登陆网站填报报考信息进行报名。9月5日12:00以后未完成注册和提交报考信息的考生将无法进行报名。需上传补充材料的考生,提交报名信息后须及时上传补充材料(具体操作见《报名审核补充材料提交指引》),否则将不能审核通过。
(三)考区网上审核:9月2日10:00~5日16:00
考区在审核时限内对考生填报信息进行网上审核。网上审核期间,考生应随时关注自己的审核状态。审核未通过的考生须在审核时段内修改个人信息,重新选择报考类别、考区、考试科目,正确提交信息后才能恢复等待审核状态。超过审核期限仍未提交修改信息的将视为放弃报名。
(四)网上缴费:截至9月8日24:00
审核通过的考生须在规定时间内进行网上缴费,缴费成功后方能视为报名完成。审核通过,但逾期不缴费的考生将视作自动放弃报名。
网上缴费前,请考生首先确认各项信息是否正确、是否已报全所选类别的科目,一经缴费成功,考生报考信息将无法更改,造成的一切后果由考生自行承担。
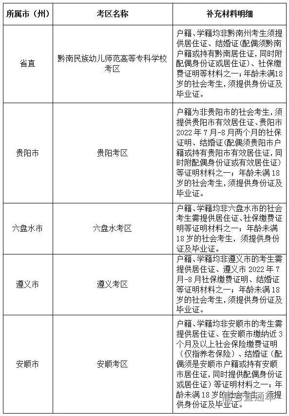
准考证格式由教育部考试中心统一规定。2022年下半年准考证下载打印时间为10月25日至29日,考生自行登录中小学教师资格考试网下载打印,并按照准考证规定的时间、地点参加考试。 报名审核补充材料提交指引 一、各考区补充材料明细 二、补充材料提交方式 点击链接:https://ops.hycj.jrycn.cn/gz/zlsh 或扫描二维码: 三、其他说明 (一)补充材料明细中的居住证是指有持证人相片、编号、签发机关、签发日期等信息的卡片式居住证 (二)考生按小程序提示提交完资料完成后,在待审核时可以取消审核重新提交资料。当已被审核时,审核通过或者不通过可登录系统或查看邮件通知。如果考生审核通过则可进行缴费;考生审核不通过,可重新提交资料进行审核,每位考生有3次提交机会,如果3次机会使用完成则需要考生联系报考考区进行次数修改。






