推荐免试攻读研究生的有关学子请注意,研招网“推免服务系统”已开通。所有推免生均通过“全国推荐免试攻读研究生信息公开暨管理服务系统”填写报考志愿、接收并确认招生单位的复试及待录取通知。需要了解和注意什么?先来看一看。
推免系统使用分三阶段
第一阶段:9月23日起,推免生可通过研招网“推免服务系统”(yz.chsi.com.cn/tm/)进行注册、查询本人推免生资格及相关政策,填报个人资料信息,网上支付。
第二阶段:9月28日-10月20日,推免生可通过“推免服务系统”填报志愿,接收并确认招生单位的复试及待录取通知。
第三阶段:当年推免生可在开放时间内查看相关录取信息。
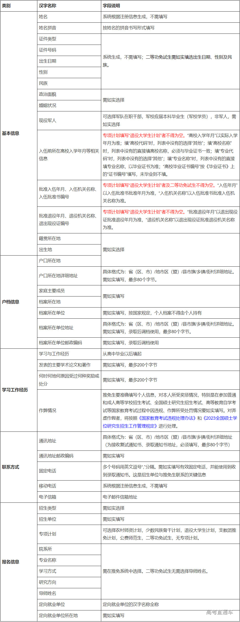
推免生需准备的填报信息

温馨提醒
推免生推荐和接收办法由推荐学校和接收单位根据教育部有关规定制定并公布,考生可在“推免服务系统”中查询“接收推免生章程”和“推免招生专业目录”等信息。截至规定日期仍未落实接收单位的推免生不再保留推免资格。已被招生单位接收的推免生,不得再报名参加当年硕士研究生考试招生,否则取消其推免录取资格。
