2019年高考征集志愿通知第20号
我省今年普通高校招生本科第二批次录取院校B段投档后,尚有少量剩余计划,现进行本科第二批次录取院校B段网上征集志愿。征集志愿时限为:8月5日10时起至8月5日14时止,过时一律不予受理。征集志愿有关要求如下:
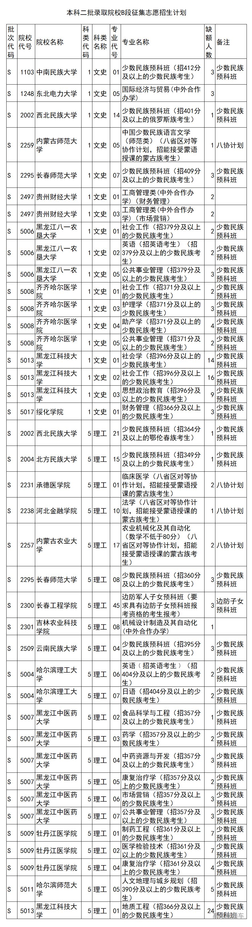
一、凡高考成绩在我省本科二批院校录取控制分数线(文史类424分,理工类372分,含照顾政策分)以上未被录取的考生,均可填报1个院校志愿。根据国家招收少数民族预科班、边防军人子女预科班及落实八省区民族教育协作政策的有关文件精神,填报相关院校征集志愿的分数要求详见附表。
二、征集志愿院校的收费标准、专业要求等仍以我省《2019年黑龙江省全国普通高等学校招生计划》及院校《招生章程》为准,请考生务必仔细查询后再选报。有关本次征集志愿的院校代号、名称和专业代号、名称详见附表。
三、符合条件的考生可凭准考证号和本人密码登录“黑龙江省招生考试信息港”(www.lzk.hl.cn),进入“网报中心”点击“2019年黑龙江省高考网上填报志愿入口及志愿查询入口”,并按系统提示及要求依序完成填报征集志愿的操作(网报服务电话:0451—82376072,82376270)。
四、凡高考成绩未达到本次征集志愿分数线要求,或在“黑龙江省招生考试信息港”上查询到录取结果的考生,将被拒绝填报征集志愿;凡高考成绩已达到征集志愿分数线要求,并在“黑龙江省招生考试信息港”上查询到 “院校在阅”状态,又被拒绝填报征集志愿的考生,均为即将被录取,院校不再退档,只待确定录取专业及办理录取手续,请等候查询录取结果。
黑龙江省招生考试院
2019年8月5日
