湖北省2026年普通高等学校招生考试(以下简称普通高考)报名即将开始,为顺利完成普通高考报名,请考生认真阅读以下内容:
一、报名对象
所有拟参加2026年普通高等学校招生全国统一考试(以下简称全国统考)、湖北省普通高等学校招收中职毕业生知识加技能统一考试(以下简称技能高考)、湖北省高等职业院校单独招生考试(以下简称高职单招)、湖北省高等职业院校专项招生(包括一村多名大学生招生、五年制高职转段和行业单招等,以下简称高职专项招生),以及其他高等院校经批准组织的特殊类型招生(包括高水平运动队招生、运动训练、武术与民族传统体育专业单独招生、残障生提前单独招生、保送生以及少年班招生等)的考生,均须参加普通高考报名。
二、报名条件
所有在我省报名的考生均须满足下列条件:
(一)遵守中华人民共和国宪法和法律;
(二)普通高级中等教育学校(以下简称普通高中)毕业、中等职业教育学校(含中等专业学校、职业高中、在省人社厅注册的三年制技工学校)(以下简称中职学校)毕业或具有同等学力;
(三)身体状况符合相关要求;
(四)不同类别的考生还须满足下列相应条件:
1.我省家庭户籍考生
(1)具有我省家庭户籍,且出生后首次申报户口登记在我省、至报名前户籍一直在我省。
(2)户籍由外省迁入我省家庭户籍的考生,须符合以下要求之一:
①父母或法定监护人为我省户籍,考生高考报名前户籍由外省迁入我省家庭户籍。
②父母或法定监护人均非我省户籍,考生高考报名前户籍由外省迁入我省家庭户籍须满一年;不满一年的,应届生须具有我省高级中等教育阶段学校学籍,往届生须具有我省高级中等教育阶段学校毕业证书。
2027年普通高考报名起,无我省高中阶段学校学习经历(应届生无我省高中阶段学校学籍并实际就读,往届生无我省高中阶段学校毕业证书),户籍由外省迁入我省家庭户籍的考生,普通高考报名前,其个人户籍迁入我省须满两年。
2.我省集体户籍考生
普通高考报名前户籍在我省登记须满两年,同时应届生须具有我省高级中等教育阶段学校学籍,并在我省学籍所在学校连续实际就读三年,往届生须具有我省高级中等教育阶段学校毕业证书。
3.外省户籍进城务工及其他就业人员的随迁子女(以下简称随迁子女)考生。凡符合下列条件的随迁子女,可在我省申请报名。
(1)具有我省普通高中学籍或中职学籍,并在我省高级中等教育阶段学校连续实际就读三年的应往届毕业生;
(2)父(母)或法定监护人在我省有合法稳定职业、在我省现居住地有合法稳定住所(含租赁)。
2028年普通高考报名起,随迁子女考生除符合上述条件外,还应在我省参加中考录取方可在我省报名。
4.港澳台考生。持有公安机关签发的《中华人民共和国港澳居民居住证》或《中华人民共和国台湾居民居住证》且在我省长期居住、在我省高级中等教育阶段学校实际就读的香港、澳门和台湾地区居民,可在我省申请报名。
5.外国侨民考生。持有公安机关或国家移民管理局签发的《中华人民共和国外国人永久居留身份证》且在我省定居、在我省高级中等教育阶段学校实际就读的外国侨民,可在我省申请报名。
6.新疆班、西藏班考生。在我省西藏中学、我省高级中等教育阶段学校新疆班、西藏班就读的新疆、西藏户籍的应届毕业生,可在我省申请报名。
7.少年班考生。在我省就读,符合相关高校少年班报考资格的非高三年级学生,可根据相关高校提供的资格考生名单在我省申请报名。
(五)下列人员不得报名:
1.具有高等学历教育资格的高校在校生,或已被高校录取并保留入学资格的学生;
2.高级中等教育学校非应届毕业的在校生(少年班考生除外);
3.在高级中等教育阶段非应届毕业年份以弄虚作假手段报名并违规参加普通高校招生考试(包括全国统考、省级统考和高校单独组织的招生考试)的应届毕业生;
4.因违反国家教育考试规定,被给予暂停参加高考处理且在停考期内的人员;
5.因触犯刑法受到刑事处罚、尚在处罚期内的。其中,未成年人按相关法律规定执行;
6.不符合我省普通高考报名条件的其他人员。
普通高考报名后至开考前,如发现考生有上述不符合报考条件的情况,省教育考试院将取消其普通高考报名资格。
(六)其他事项。
1.一年制中职毕业生禁止报名。
2.学制不满三年的技工学校毕业生禁止报名。
3.学制不满三年的非全日制中职毕业生禁止报名,学制满三年的非全日制中职学生须取得毕业证书后方可报名。
三、报名材料
(一)我省户籍应届考生。我省户籍且我省普通高中、中职学校应届毕业生,凭户口簿、居民身份证、学籍档案报名。学籍名册由所在学校通过“全国中小学生学籍信息管理系统”或“全国中等职业学校学生管理信息系统”导出生成,并经教育局学籍管理部门盖章确认。
我省户籍我省三年制技工学校应届毕业生,凭户口簿、居民身份证、学籍档案报名。学籍名册由所在学校通过“全国技工电子注册与统计信息管理系统”导出生成,并经人社部门盖章确认。
我省户籍外省学籍在外省就读的考生,凭户口簿、居民身份证、高级中等教育阶段学校学籍档案和学籍证明材料报名。学籍证明材料须通过“全国中小学生学籍信息管理系统”或“全国中等职业学校学生管理信息系统”导出生成,经就读学校和就读学校所在地市(州)级或以上教育行政部门经办人签字并加盖公章。
(二)我省户籍往届考生。我省户籍普通高中、中职学校往届毕业生凭户口簿、居民身份证、普通高中或中职学校毕业证书、档案资料报名。
(三)随迁子女考生。随迁子女应届毕业生凭本人申请、户口簿、居民身份证、我省高中或中职学籍档案和学籍证明材料、法定监护人的工作证明和居住证明材料报名。学籍证明材料须由学籍所在学校及学籍所在地教育局学籍管理部门审核盖章。法定监护人的工作证明包括:我省居住地截止报名前近三月的社保缴费凭证或个税纳税凭证,个体经营者可以是营业执照;居住证明包括:居住证、房产证,二者有其一即可。
随迁子女往届生凭本人申请、户口簿、居民身份证、我省高中或中职学历证书及档案资料、法定监护人的工作证明和居住证明材料报名。法定监护人的相关证明材料要求同上。
(四)我省户籍同等学力考生。凭户口簿、居民身份证、同等学力证明、档案资料报名。同等学力证明须由市(州)级或以上教育行政部门出具。
(五)港澳台考生。凭《中华人民共和国港澳居民居住证》或《中华人民共和国台湾居民居住证》、我省高级中等教育阶段学校学籍证明或毕业证书、档案资料报名。
(六)外国侨民考生。凭《中华人民共和国外国人永久居留身份证》、我省高级中等教育阶段学校学籍证明或毕业证书、档案资料报名。
(七)少年班考生。少年班考生凭本人申请(须经所在中学审核盖章)、户口簿、居民身份证、中学学籍档案、招生院校少年班资格证明报名。
(八)五年制高职转段考生。2023年录取的五年制高职(五年一贯制、“3+2”分段培养)中职阶段转入高职阶段考生,凭户口簿、居民身份证、中职学籍档案、2023年五年制高职录取名册报名。学籍名册由所在学校通过“全国中等职业学校学生管理信息系统”导出生成,并经中职学校所在地教育局学籍管理部门盖章确认,录取名册须有省招办盖章。
四、报名地点
(一)我省户籍考生
1.我省户籍应届毕业生原则上在学籍所在地报名。学籍与户籍所在地不一致,由于特殊原因需要在户籍所在地报名的,须由考生本人提出书面申请,经户籍所在地县(市、区)、市(州)两级教育考试机构同意后方可报名。各地不得接收户籍和学籍都不在本地的应届生报名。
2.我省户籍的往届生原则上在户籍所在地报名。如因文化补习、迁居、投靠亲友等原因需要在非户籍所在地报名的,若是在本市(州)范围内跨县(市、区)报名,须由考生本人提出书面申请,经报考地县(市、区)教育考试机构批准后方可报名;若是跨市(州)报名,须由考生本人提出书面申请,报考地市(州)、县(市、区)教育考试机构批准后方可报名。
3.2023年录取的五年制高职转段学生,在承担中职教育阶段任务的学校所在地教育考试机构指定的报名点报名。
4.我省户籍外省学籍(学历)考生及其他考生,在户籍所在地县(市、区)教育考试机构指定的报名点报名。
(二)随迁子女考生。随迁子女应届生在学籍所在地教育考试机构指定的报名点报名;随迁子女往届生在法定监护人居住地县(市、区)教育考试机构指定的报名点报名。
(三)港澳台及外国侨民考生。应届生在学籍所在地报名,往届生在居住地教育考试机构指定的报名点报名。
五、考试类型、报考科类、考试科目及分值、收费标准
(一)考试类型
普通高中毕业生可以报名参加全国统考或面向普通高中毕业生的高职单招,不得报名参加技能高考。
中职毕业生可以报名参加全国统考、技能高考或面向中职毕业生的高职单招。
普通高中毕业生只可申请全国统考报名号;在技能高考专业涵盖范围内的中职毕业生可以申请全国统考报名号,也可以申请技能高考报名号,但二者只能选其一;不在技能高考专业涵盖范围内的中职毕业生可以申请高职单招报名号。
2023年录取的五年制高职学生,中职转入高职阶段,只能报名参加高职转段专项招生。
(二)报考科类
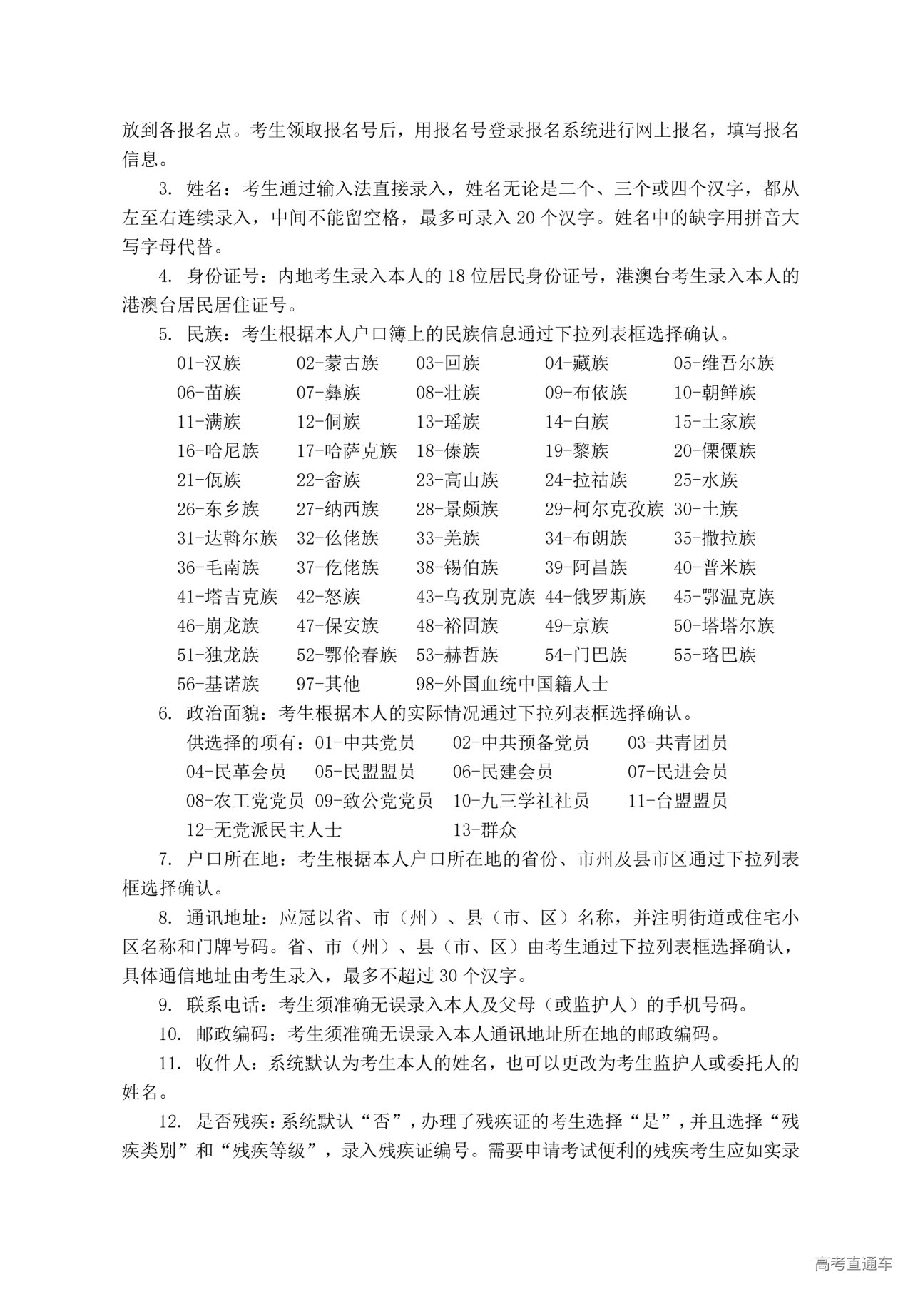
全国统考根据考生报考类别(普通类、艺术类、体育类、少年班)以及考生选择的普通高中学业水平选择性考试首选科目设普通类(首选历史)“11”、普通类(首选物理)“15”、艺术类(首选历史)“13”、艺术类(首选物理)“17”、体育类(首选历史)“14”、体育类(首选物理)“18”和少年班(首选物理)“10”七个科类,考生在报名时须选择其中一个科类报考。
技能高考分为:汽车维修类、学前教育专业、财经类、护理专业、建筑技术类、农学类、旅游类、计算机类、电气电子类、机械类10个专业类别。中职生报名参加技能高考,只能报考与自己中职所学专业相同相近的专业类别,不得跨专业类别报考。
(三)考试科目及分值
2026年报考普通高校的考生须参加全国统考和我省普通高中学业水平选择性考试。全国统考考试科目为语文、数学、外语3科,外语科目考生可以从英语、俄语、日语、德语、法语、西班牙语六个语种中任选一个语种参加。普通高中学业水平选择性考试科目为“1+2”,“1”为首选科目,考生在历史、物理两科中选择1科,“2”为再选科目,考生在思想政治、地理、化学、生物学4科中选择2科。考生总成绩由全国统考的语文、数学、外语科目成绩和考生选择的3门普通高中学业水平选择性考试科目成绩组成,满分750分。其中全国统考的语文、数学、外语3门科目,每科满分150分,以原始分计入考生总成绩;普通高中学业水平选择性考试各科目满分均为100分,首选科目以原始分计入总成绩,再选科目以等级分计入总成绩。
技能高考考试分为技能考试和文化考试,满分为700分。其中技能考试满分为490分,文化考试满分为210分。
(四)收费标准
按照《省发展改革委 省财政厅关于进一步明确普通高考和高中学业水平考试收费标准的通知》(鄂发改价调〔2019〕218号)规定,全国统考和学考选择考收费标准为每科35元,技能高考文化综合考试收费标准为60元,美术与设计类统考和体育专业素质测试标准为每科35元。按照《湖北省物价局、湖北省财政厅关于规范教育招生考试收费有关问题的通知》(鄂价费〔2006〕107号)规定,英语口语等级(三级)考试标准为每考生50元。
享受国家助学金的应届普通高中毕业生参加全国统考(含学考选择考),考试费可减半收取。考生在网上缴费时须先全额交费,经审核后减半费用通过缴费系统原路退回。
高职单招、高职专项招生考试费用由招生院校按相关文件规定执行。音乐类、舞蹈类、表(导)演类、播音与主持类、书法类省级统考和技能高考技能操作考试费用由主(组)考院校按相关文件规定执行。
六、报名方式、流程及时间
(一)报名方式
2026年我省普通高考报名继续实行网上报名与现场确认相结合的方式。应届毕业生原则上由学籍所在学校统一组织办理报名手续,其他类型考生由本人到户籍所在地县(市、区)教育考试机构指定的报名点办理报名手续。
(二)报名流程及时间
1.报名资格审查。由考生提出报名申请,报名点和县(市、区)教育考试机构进行资格审查。我省户籍我省学籍应届生的资格审查由报名点负责,县(市、区)教育考试机构予以督查。我省户籍外省学籍应届生、我省户籍往届生、随迁子女和其他考生的资格审查由县(市、区)教育考试机构负责。资格审查时间由县(市、区)教育考试机构确定。
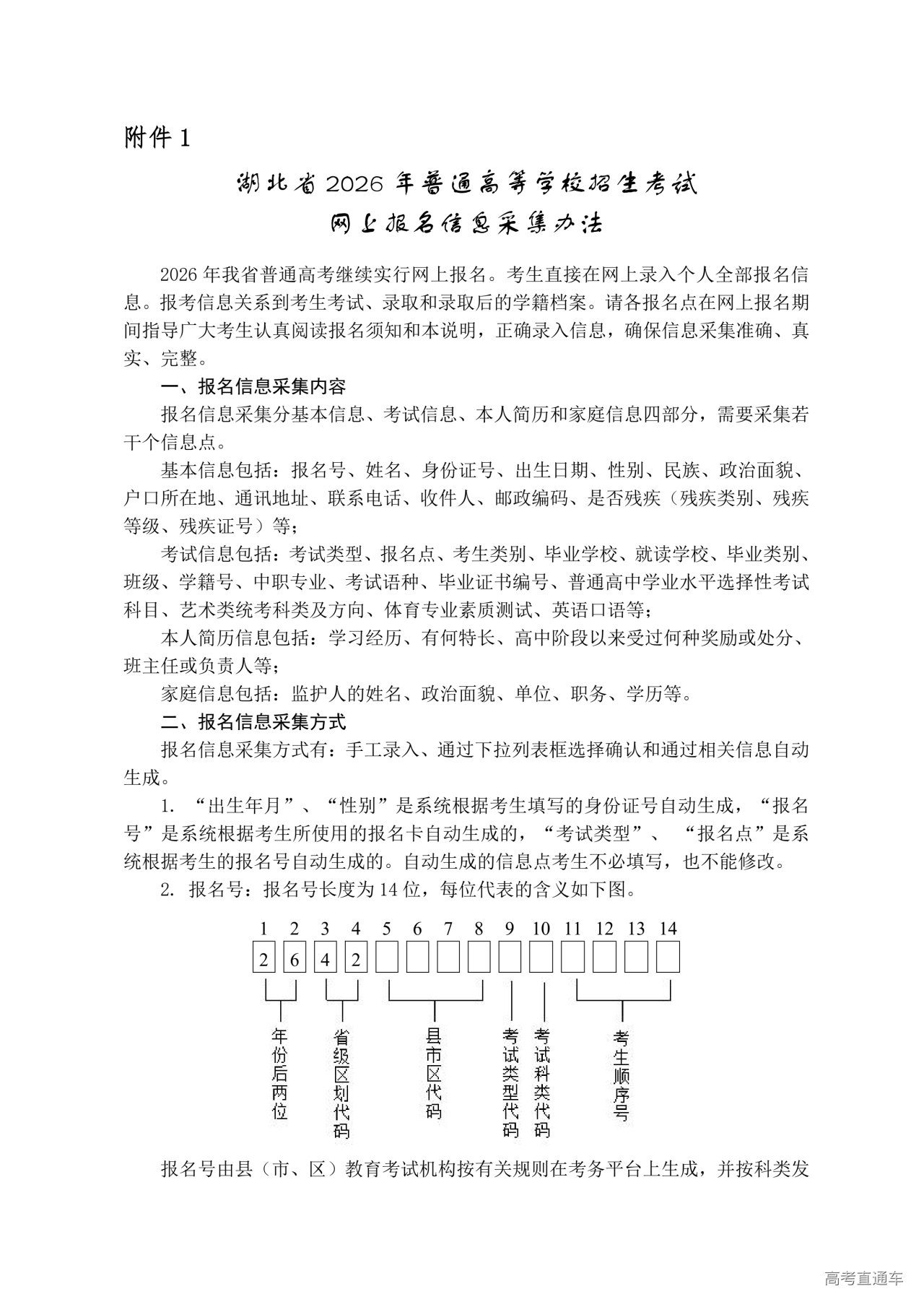
2.领取报名卡。考生在报名点完成资格审查,确认符合报考条件后领取报名卡。领取报名卡时间为:2025年11月3-7日。参加全国统考的考生须根据本人报考类别(普通类、艺术类、体育类)和拟参加的普通高中学业水平选择性考试首选科目申请报名号。
3.网上报名。
(1)报名网址:gkbm.hbea.edu.cn。网上报名系统可通过电脑、手机、平板电脑等多种设备访问。
(2)报名时间:
2025年11月10-12日,全国统考艺术类考生网上报名。
2025年11月10-21日,非艺术类考生网上报名。
网上报名结束后,不再接受补报名。
(3)网上报名要点
考生在规定时间内登录网上报名系统,认真阅读并签订《湖北省2026年普通高考考生诚信考试承诺书》,按照《湖北省2026年普通高等学校招生考试网上报名信息采集办法》(附件1)要求填写个人报名信息并成功提交。在填报信息时须同时选择拟参加的普通高中学业水平选择性考试再选科目。
在考生填写完自己的姓名、身份证号和学籍号等信息后,系统自动与网报系统中的我省高中阶段学籍信息进行比对,学籍比对未通过的,提示考生联系学籍管理部门解决学籍问题,同时会提醒教育考试机构人员对考生的报名资格再次审核。报考技能高考的考生,系统会根据其技能高考科类(专业类别)与其填报的中职专业名称,依据技能高考专业涵盖范围判断是否存在跨专业类别报考情况,对疑似跨专业类别报考的系统将给出提示。对系统提示的疑似跨专业类别报考情况,教育考试机构会对考生的报名资格进行再次审核,确属跨专业类别报考的将要求考生更改报考科类(专业类别),确保报考的专业类别符合要求。
4.网上缴费
2026年普通高考报名实行网上缴费,网上缴费时间与网上报名时间同步。
考生在填报完本人报名信息并确认无误成功提交后,须通过网上报名系统缴纳全国统考(含学考选择考)、技能高考文化综合考试、美术与设计类全省统考、体育专业素质测试以及英语口语等级(三级)考试报名考试费,报考高职单招和高职专项招生的考生在高考报名时不需要网上缴费。全国统考艺术类考生中报考美术与设计类全省统考的考生须同时缴纳全国统考(含学考选择考)和美术与设计类全省统考两项费用;体育类报考体育专业素质测试的考生须同时缴纳全国统考(含学考选择考)和体育专业素质测试两项费用;选择报考2026年上半年英语口语等级(三级)考试的考生还须同时缴纳英语口语等级(三级)考试的费用。
考生须在网上报名结束前完成网上缴费,未在规定时间内完成网上缴费的考生,视为放弃相应考试的报名资格。
5.现场确认。现场确认由县(市、区)教育考试机构组织实施,并确定具体时间和地点。艺术类考生现场确认须在11月17日前完成;非艺术类考生现场确认须在12月31日前完成。
现场确认流程。考生完成网上报名后,在规定时间内凭居民身份证在报名点进行现场确认:(1)身份证阅读器读取、识别、核准本人基本信息;(2)现场拍摄考生本人照片并与身份证照片进行人脸比对,同时艺术类、体育类考生还须采集本人虹膜信息;(3)报名点打印考生《湖北省2026年普通高等学校招生考试报名登记表》;(4)考生核对本人信息并签字确认;(5)报名点在考生已签字的《湖北省2026年普通高等学校招生考试报名登记表》上加盖公章并存档。
七、艺术类、体育类报名
艺术类、体育类考生报名包括全国统考(文化课)报名和专业能力考试报名。考生不得同时兼报艺术类和体育类。
(一)全国统考(文化课)报名。艺术类、体育类考生须先参加全国统考报名。
(二)艺术类专业能力考试报名
艺术类专业分为“组织专业能力考试的艺术类专业”和“不组织专业能力考试的艺术类专业”。报考组织专业能力考试的艺术类专业的考生须申请艺术类报名号。
艺术专业能力考试分为全省统考、省际联考和高校校考。组织专业能力考试的艺术类专业分为音乐类、舞蹈类、表(导)演类、播音与主持类、美术与设计类、书法类、戏曲类7个科类。2026年我省将统一组织音乐类、舞蹈类、表(导)演类、播音与主持类、美术与设计类、书法类6个科类的省级统考。戏曲类由教育部统一组织实行省际联考,报考戏曲类专业的考生在高考报名中选择戏曲类,戏曲类考试内容及考试形式按照教育部有关规定执行。
艺术类考生须根据本人专业特长,参照艺术类专业目录与统考科类对应关系以及相关高校要求,在全省统考和省际联考中选择一个相应的类别报考,考生只能选报一个类别,不得兼报。
同一统考类别下的不同专业方向允许兼报。音乐类专业全省统考包括音乐表演和音乐教育两个方向,考生须在两个方向中选择报考,可以兼报。表(导)演类专业全省统考包括戏剧影视表演、服装表演和戏剧影视导演三个方向,考生须在三个方向中选择报考,可以兼报。
参加招生高校非戏曲类艺术专业校考的考生,须按学校要求参加相应类别的省级统考且成绩达到全省统一划定的专业本科合格线后方可报名参加校考。
报考音乐类、舞蹈类、表(导)演类、播音与主持类、书法类全省统考的考生,在网上报名时须选择报考相应全省统考类别外,还须在规定的时间内凭高考报名号和身份证号登录相关组考院校网上报名系统,按要求填报相关信息并通过网络缴纳专业考试费。报名缴费成功后在规定时间内凭高考报名号及身份证号登录相关组考院校网站,下载打印准考证。
(三)体育专业素质测试报名。准备报考体育类专业的考生须申请体育类报名号,考生须参加全省统一组织的体育专业素质测试。体育专业素质测试项目为:100米、二级蛙跳、五米三向折返跑、原地推铅球、800米。
八、普通高等学校运动训练、武术与民族传统体育专业单独招生(即体育单招)、高水平运动队报名
(一)体育单招报名。符合我省报名条件且具备2026年运动训练、武术与民族传统体育专业所列招生项目二级运动员(含)以上运动技术等级称号的考生均可报考体育单招。
参加普通高等学校运动训练、武术与民族传统体育专业单独招生的考生,须先参加我省普通高考报名,完成我省普通高考报名后,凭我省高考报名号在中国运动文化教育网(http://www.ydyeducation.com/)或“体教联盟APP”中“普通高等学校运动训练、武术与民族传统体育专业招生系统”进行注册(验证考生报名资格)并报名,并按要求参加国家体育总局统一组织的专业测试和文化课考试。
(二)高水平运动队报名。根据教育部相关高水平运动队招生文件要求,符合我省高考报名条件,获得国家一级运动员(含)以上技术等级称号者方可以报考高校高水平运动队。高水平运动队招生采取“文化考试+专业测试”相结合的考试评价方式,文化考试成绩全部使用全国统考文化课考试成绩,专业测试全部纳入全国统一测试,由国家体育总局牵头组织实施,高校不再组织相关校考。报考普通高校高水平运动队的考生,须先参加我省普通高考报名,完成我省普通高考报名后,在规定时间内按照体育总局指定的方式(详细报名信息见“中国运动文化教育网”或“体教联盟APP”),申请有关高校运动队招生项目并参加对应项目专业测试,具体报考要求详见招生院校高水平运动队招生简章。
九、少年班考生报名
目前在我省招收少年班的院校有:中国科学技术大学少年班(包括创新班)、西安交通大学少年班、东南大学少年班、清华大学数学英才班、清华大学数学领军计划、清华大学物理攀登计划、北京大学数学英才班、北京大学物理学科卓越人才培养计划。少年班考生先由招生院校进行资格审查及预选,预选完成后,相关招生院校把通过预选的考生名册发函到我院,我院再组织考生网上报名。考生如需参加文化课统一考试,考试成绩只作为报考高校少年班的录取依据,不作为当年我省普通高校招生其他院校录取的依据。
十、港澳台考生报名
具有公安机关签发的港澳台居民居住证且在我省定居符合我省报名条件的港澳台考生,可以在我省参加报名,也可以参加普通高校联合招收华侨港澳台学生报名,但二者只能选其一。参加我省普通高考报名的考生只能在我省参加录取,不能享受普通高校联合招收华侨港澳台学生的相关优惠政策。参加普通高校联合招收华侨港澳台学生报名的考生,请向设在广东省教育考试院的普通高校联合招收华侨港澳台学生办公室咨询。
十一、技能高考、高职单招报名
(一)技能高考报名
技能高考报名包括文化课报名和技能操作考试报名。考生完成技能高考文化课报名后,须在规定时间内凭《湖北省2026年普通高等学校招生考试报名登记表》登陆各专业主考院校网站参加技能考试报名。
(二)高职单招报名
符合我省报名条件的中职毕业生,可以凭技能高考报名号或者高职单招报名号报名参加面向中职毕业生的高职单招。符合报名条件的我省籍退役士兵,可以报名参加安排有退役士兵专项招生计划院校的高职单招。符合报名条件的我省籍脱贫家庭年龄不超过20周岁子女,可以报名参加武汉警官职业学院定向培养法院雇员制书记员高职单招。
考生报考高职单招须先参加高考报名,然后凭高考报名号和《湖北省2026年普通高等学校招生考试报名登记表》到相关高职院校进行单招考试报名,并按院校要求参加考试。被录取的考生不得参加全国统考或技能高考考试。高职单招报名考试相关信息见湖北省教育厅高职单招相关文件。
(三)高职专项招生报名
“一村多名大学生”考生先由各地组织部门进行资格初审,然后将初审合格名单交本地教育考试机构,教育考试机构再对考生高考报名资格进行审查,合格后准予报名。
高职专项招生报名、考试相关信息可通过省教育厅或相关招生院校网站查询。
十二、注意事项
(一)考生在报名前须准备好报名所需的各类证件和材料。高考报名须采集考生居民身份证的基本信息,如身份证遗失或将于2026年高考结束前过期的,考生须尽快到户籍所在地公安部门补办。
(二)考生网报时须认真阅读《湖北省2026年普通高考考生诚信考试承诺书》,确认同意后方能进行网上报名,点击同意即视同知悉、了解并承诺遵守高考相关规定。
(三)考生应严格按照报名系统规定的程序操作,真实、准确、完整地填写报名信息,并对本人报名信息真实性、准确性负责。
(四)现场确认必须由考生本人完成,考生须对报名点打印的《湖北省2026年普通高等学校招生考试报名登记表》进行核对并签字确认。签字确认后,如因考生本人未认真核对造成本人照片、姓名、身份证号、民族、户口所在地、考生类别、报考科类、外语语种、普通高中学业水平选择性考试科目、艺术类统考科类及方向等信息错误,并由此影响考试、录取,后果由考生本人负责。
(五)考生未在规定时间内完成网上报名、网上缴费、现场确认或不在报名登记表上签字,视为自动放弃报名。
(六)考生报名时提供的材料必须真实、有效、完整、准确。有弄虚作假,如采用伪造证件、证明、档案及其他材料获得报名考试资格的,将按国家有关规定给予严肃处理。
(七)考生居民身份证信息应与户口簿一致,如有不一致的,须在报名前及时到公安部门办理新户口簿和居民身份证,确保户口簿与居民身份证信息一致。在报名现场确认后,进入大学报到注册之前,切记不要更改身份证的关键信息(如照片、姓名、性别、出生年月、民族、户口所在地等),以免造成信息不一致,影响考试、录取。
(八)残疾考生申请合理便利,须在报名时填写本人残疾证编号、残疾类型和残疾等级。残疾考生参加普通高考按照《教育部 中国残疾人联合会关于印发<残疾人参加普通高等学校招生全国统一考试管理规定>的通知》(教学〔2017〕4号)执行。
(九)报考高校外语专业需英语口语考试成绩,即湖北省英语口语等级(三级)考试合格成绩,该成绩有效期为三年。准备参加2026年上半年“英语口语等级(三级)考试”的考生在网上报名时须选择“参加2026年4月份考试”,往届生参加过2023年、2024年、2025年“英语口语等级(三级)考试”的可选择“用以往成绩”。
(十)考生不得跨省重复参加普通高考报名,教育部将对跨省重复报名考生进行核查、清理,产生的一切后果由考生本人负责。
附件:(
)
1.湖北省2026年普通高等学校招生考试网上报名信息采集办法
2.湖北省2026年普通高考考生报名流程图
湖北省教育考试院
2025年10月





