根据河北省教育厅等四部门关于印发《河北省面向中小学生的全省性竞赛活动管理办法的通知》精神,由主办单位自主申报,组织专家严格评审把关,现将审核通过的2025-2028学年河北省中小学生竞赛活动名单和面向河北省中小学生举办的全国性竞赛活动名单予以公示。
公示期为2026年3月26日至2026年4月3日。
公示期内,如有异议,请以书面形式反映。以单位名义的需加盖本单位公章,以个人名义反映的应署真实姓名、身份证号,写明联系电话。反映情况的书面意见请于2026年4月3日之前通过信函邮寄,或者以电子邮件方式发送至电子邮箱,逾期及匿名反映不予受理。
地址:河北省石家庄市中山西路449号,河北省教育厅校外教育培训监管处1430室(邮编:050000)
电子邮箱:xwjgc321@126.com
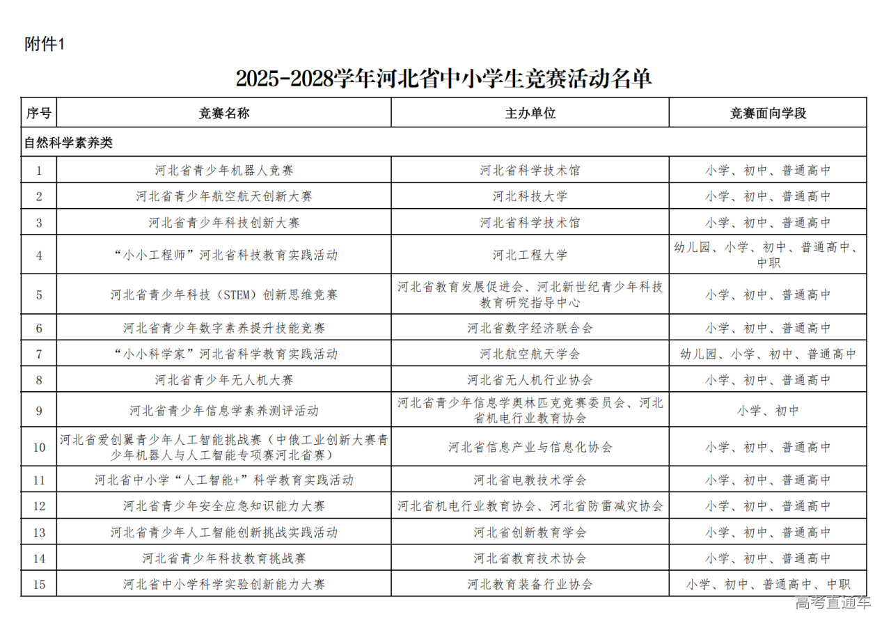
附件:1.2025-2028学年河北省中小学生竞赛活动名单
2.河北省2025-2028学年面向中小学生的全国性竞赛活动名单
河北省教育厅
2026年3月26日



