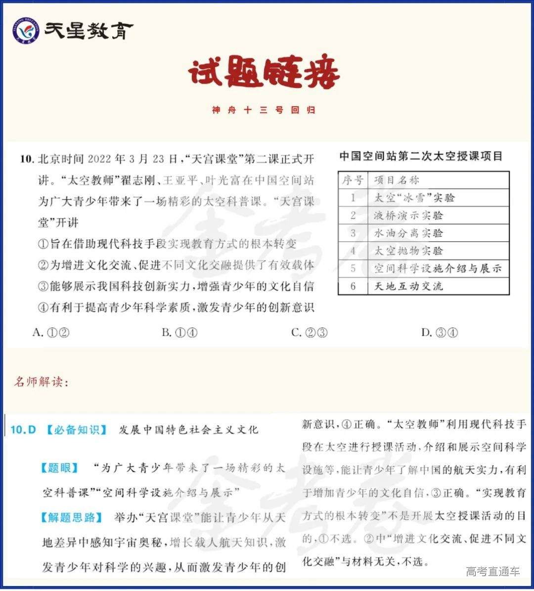
01 高分语言 1.担负使命,承载梦想。 2.遨游浩瀚,逐梦九天。 3.探索未知,延续传奇。 4.星空浩瀚无比,探索永无止境。 5.中国梦连着科技梦,科技梦助推中国梦。 6.科技兴则民族兴,科技强则国家强。 7.科技是国家强盛之基,创新是民族进步之魂。 8.遨游浩瀚,探索未知,我们的征途是星辰大海。 02 高分题目 《勇于攀登航天科技高峰》 《弘扬科学家精神 着力培育时代新人》 《自立自强 创新超越》 《神舟飞天,筑梦天宫》 《星空无垠,梦想更远》 《勇担创新使命,夯实科技强国建设根基》 03 中国航天“三大”精神 “两弹一星”精神 热爱祖国、无私奉献、自力更生、艰苦奋斗、大力协同、勇于登攀 航天传统精神 自力更生、艰苦奋斗、大力协同、无私奉献、严谨务实、勇于攀登 载人航天精神 特别能吃苦、特别能战斗、特别能攻关、特别能奉献 以上内容来源于《疯狂作文·素材控》高考特辑 以上内容来源于《金考卷·百校联盟》系列 近几年,以我国最新航天科技为命题情境的高考试题一直都有,2022年作为我国空间站的预计建成之年,航天发射任务必将愈加频繁,大胆预测一下【航天科技】将成为2022高考的热点命题情境。航天科技中的热点【万有引力】,更是必不可少! 万有引力与航天相关的知识点总结如下: 以上内容来源于《试题调研·高考押题》 以上内容来源于《金考卷·百校联盟》系列 关于“航天史”你了解多少?你知道中国的第一颗人造卫星是什么吗?是谁第一个登上了月球?一起来了解一下吧! 01 中国航天史 明朝 万户是世界上第一个想到利用火箭飞天的人 1960年 中国自行设计制造的试验型液体燃料探空火箭首次发射成功。发射第一枚导弹 1970年 东方红一号,中国第一颗人造卫星,成为第五个用自制火箭发射国产卫星的国家 1975年 中国第一颗返回式卫星,成为世界第三个掌握卫星回收技术的国家 1980年 成功发射远程运载火箭 1987年 中国返回式卫星为法国搭载试验装置,中国首次尝试打入世界航天市场 1999年 “神一”是中国第一艘无人试验飞船 2003年 神五是中国第一艘载人飞船,首名宇航员杨利伟,世界第三个独立开展载人航天活动 2005年 神六,中国第一艘执行“多人多天”任务的载人飞船 2008年 神七,突破和掌握出舱活动相关技术 2011年 “天宫一号”目标飞行器,神舟八号飞船与天宫一号首次自动交会对接 2012年 神九号飞船,与天宫一号成功手控交会对接,中国成为第三个完整掌握空间交会对接技术的国家,首名女宇航员刘洋 神一到神四是无人飞船,神五神六载人上天,神七空间出舱,神八神九空间对接。 神舟十号 2013年6月11日17时38分搭载三位航天员飞向太空, 在轨飞行15天,并首次开展我国航天员太空授课活动。飞行乘组由男航天员聂海胜、张晓光和女航天员王亚平组成,聂海胜担任指令长。 神舟十一号飞船是指中国于2016年10月17日7时30分在中国酒泉卫星发射中心发射的神舟载人飞船(搭载两名航天员:景海鹏、陈冬),目的是为了更好地掌握空间交会对接技术,开展地球观测和空间地球系统科学、空间应用新技术、空间技术和航天医学等领域的应用和试验。神舟十一号由长征二号F运载火箭发射。 (上下滑动查看全文) 02 世界航天史 1957年 苏联第一个发射人造卫星,开启空间科技时代 1961年 东方一号,首名宇航员是苏联的加加林,人类宇航时代开端 1965年 上升2号,首名太空出舱行走的宇航员是苏联的列昂捷夫;双子星座6号和7号,美国实现人类历史上第一次载人飞船有人空间交会 1966年 美国双子星座8号与无人阿金纳目标飞行器,历史上第一次两个航天器之间交会对接 1971年 苏联礼炮一号,第一个载人空间站 1981年 哥伦比亚号,美国第一架航天飞机,2003年空中解体(1986年挑战者号爆炸) 人造地球卫星 1.中国地处北半球,要把卫星送入近地轨道,运载火箭要朝东南方向发射,这样能利用地球自西向东自转的部分速度,节约火箭的燃料 2.纬度越低,发射卫星能利用的地球自转速度(线速度)越大→海南文昌建立第4个卫星发射场 3.在赤道上空的静止轨道上均匀分布3颗卫星即可实现全球通信(南北极除外) 载人航天 三大基本技术:天地往返、出舱行走和交会对接 载人航天器:载人飞船、载人空间站和航天飞机 宇航服:为了较好地防辐射和反射光和热,宇航服是白色的 探月和登月 月球2号 前苏联 1959年 第一个到达月球的人造物体 阿波罗11号 美国 1969年 美国人阿姆斯特朗成为第一个登上月球的人 嫦娥一号 中国 2007-2009年 中国首颗绕月探测卫星,2009年成功撞月 嫦娥二号 中国 2010年发射 2012年获得7米分辨率、100%覆盖全月球影像图 嫦娥三号 中国 2013年12月2日发射 长征三号乙运载火箭从西昌卫星发射中心发射 包括着陆器和“玉兔号”月球车 虹湾以东着陆 着陆器和巡视器互成像实验——“两器互拍” 嫦娥工程 2004年,中国正式开展月球探测工程,并命名为“嫦娥工程”; 嫦娥工程分为“无人月球探测”“载人登月”和“建立月球基地”三个阶段; 中国探月工程三步走战略:“绕”、“落”、“回” 。 天宫一号 2011年9月29日21时16分3秒在酒泉卫星发射中心发射的中国第一个目标飞行器和空间实验室。标志着中国迈入中国航天“三步走”战略的第二步第二阶段。 ——中国航天“三步走”战略: 第一步是发射无人和载人飞船,将航天员安全地送入近地轨道,进行对地观测和科学实验,并使航天员安全返回地面。 第二步是继续突破载人航天的基本技术:多人多天飞行、航天员出舱在太空行走、完成飞船与空间舱的交会对接。 第三步,建立永久性的空间试验室,建成中国的空间工程系统。 (上下滑动查看全文) 01 航天相关单词 神州13号载人航天飞船 Shenzhou-13 Manned Spaceship 载人航天 manned space flight 载人航天计划 manned space program 载人飞船 manned spaceship/ spacecraft 航天飞机 space shuttle 宇航员 astronaut 中国空间技术研究院(CAST) The Chinese Academy of Space Technology 中国航天局 (CNSA) China National Space Administration 发射卫星 launch a satellite 发射台 launch pad 扶梯 ladder 着陆区 landing area 着陆架 landing pad 主着陆场 main landing field =primary landing site 人造卫星 artificial satellite 返回式卫星 recoverable satellite 通信卫星 communication satellite 太阳同步轨道卫星 satellite in Sun-synchronous orbit 遥感卫星 remote sensing satellite 气象卫星 weather satellite =meteorological satellite 多级火箭 multistage rocket 运载火箭 carrier rocket; rocket launcher 长征二号F运载火箭 Long March II F carrier rocket 太空舱 capsule 轨道舱 orbital module 返回舱 re-entry module 推进舱 propelling module 指令舱 command module 服务舱 service module 登月舱 lunar module 发射台 launch pad 近地轨道 low Earth orbit 调整轨道 fine-tune orbit 绕地球飞行 orbit the earth 国际空间站 International Space Station 太阳能电池板 solar panel 月球车 lunar rover 外太空 outer space; deep space 银河系 Milky Way 太空服 space outfits(space suits) 太空食物 space food (上下滑动查看全文) 02 拓展阅读——媒体报道 Wang Yaping will fly the mission as the first female astronaut to enter China's space station. The 41-year-old taikonaut was selected to the crew of the Shenzhou-10 space mission in April 2013, delivering China's first televised science lecture in orbit to an audience of more than 60 million schoolchildren and teachers while onboard the Tiangong-1 space lab module. She was also given the honorary title of "Hero Astronaut." 王亚平将作为首位进入中国空间站的女航天员执行此次任务。这位41岁的航天员于2013年4月被选为神舟十号航天任务的航天员,在天宫一号空间实验室中,为全国6000余万名师生进行了一堂太空授课。她还被授予了”英雄航天员“的荣誉称号。 Wang will not only be the first woman taikonaut to fly into space during the space station building period but also the first woman to ever carry out an extravehicular activity in the country's space history. 王亚平不仅是空间站建设期间首位进入太空的女航天员,也将会是中国太空历史上首位进行舱外活动的女性。 03 试题链接——时文语法填空 阅读下面短文,在空白处填入1个适当的单词或括号内单词的正确形式。 Fifty years ago, China successfully launched its first satellite, Dongfanghong 1, and started ______(1) new chapter in space exploration. ______(2)(mark) its 50th anniversary, the China National Space Administration announced the name for the country’s Mars planetary exploration program on April 24.The mission, Tianwen got its name from a long poem Tianwen ______(3)(write) by Qu Yuan, a famous poet of the Warring States Period. In the poem, Qu raised a series of questions ______(4)(concern) the sky, stars, natural phenomena, myths and the real world, reflecting his doubts on traditional ideas ______(5) his pursuit (追求) of truth. So far, China ______(6)(make) remarkable progress in space exploration. In 1970, China launched its first man-made Earth satellite, becoming the fifth country in the world to launch man-made satellites ______(7)(independent). Over the past few years, China’s missions, including the Shenzhou and Change series were designed to explore outer space, expanded ______(8)(mankind) understanding of Earth and the universe.This time, the Tianwen series will carry out the first Mars exploration mission, ______(9) represents a milestone for Chinas move toward deep space. ______(10) the names deep roots in Chinese traditional culture, Tianwen demonstrates the determination and perseverance of Chinese people to move further into deep space. 参考答案: 【分析】这是一篇说明文。文章主要介绍了中国太空探索方面的历史发展以及成功发射“天问”系列的意义。 1.考查冠词。句意:50年前,中国成功发射了第一颗卫星“东方红1号”,开启了太空探索的新篇章。分析句子可知,句中泛指一个新篇章,故空格处应用不定冠词,“new”单词音标的第一个音素为辅音音素,故应用不定冠词“a”。故填a。 2.考查非谓语动词。句意:为了纪念其50周年,中国国家航天局于4月24日宣布了该国火星行星探测计划的名称。根据句意可知,句中“为了纪念其50周年”是“宣布火星行星探测计划的名称”的目的,故应用不定式作目的状语,“mark”意为“纪念”,动词词性,不定式符号“to”后接动词原形,句首单词首字母大写。故填To mark。 3.考查非谓语动词。句意:“天问”的名字来源于战国时期著名诗人屈原的一首长诗《天问》。分析句子可知,句中有谓语动词“got”且句中无连词,故空格处应用非谓语动词,“Tianwen”与“write”之间为逻辑上的动宾关系,故应用“write”的过去分词“written”,作后置定语。故填written。 4.考查介词。句意:在这首诗中,屈原提出了一系列关于天空、星星、自然现象、神话和现实世界的问题,反映了他对传统观念的怀疑和对真理的追求。根据句意可知,屈原提出的问题是“关于”天空、星星、自然现象、神话和现实世界的,故空格处应用“concerning”,意为“关于”,介词词性。故填concerning。 5.考查连词。句意:在这首诗中,屈原提出了一系列关于天空、星星、自然现象、神话和现实世界的问题,反映了他对传统观念的怀疑和对真理的追求。根据句意可知,句中“his doubts on traditional ideas”和“his pursuit (追求) of truth”之间为并列关系,故应用连词“and”,表示并列。故填and。 6.考查时态。句意:到目前为止,中国在太空探索方面取得了显著的进展。根据句意和句中“So far”可知,句中应用现在完成时表示动作开始于过去并持续到现在,句子主语“China”与“has”连用,“make”的过去分词为“made”;或用现在完成进行时表示动作开始于过去,持续到现在,并在将来可能仍然要继续下去,“make”的现在分词为“making”。故填has been making/has made。 7.考查副词。句意:1970年,中国发射了第一颗人造地球卫星,成为世界上第五个独立发射人造卫星的国家。分析句子可知,句中“launch”意为“发射”,动词词性,应用副词修饰,“independent”意为“独立的”,形容词词性,对应的副词为“independently”,意为“独立地”。故填independently。 8.考查名词所有格。句意:在过去的几年里,中国的任务,包括“神舟”和“嫦娥”系列,旨在探索外层空间,扩大了人类对地球和宇宙的理解。分析句子可知,“understanding”意为“理解”,名词词性,前面应用名词所有格修饰,“mankind” 意为“人类”,名词词性,名词所有格为“mankind’s”。故填mankind’s。 9.考查定语从句。句意:这一次,“天问”系列将执行第一次火星探测任务,这是中国探索外太空的一个里程碑。根据句意和句子结构可知,句子为非限制性定语从句,先行词为“天问”系列将执行第一次火星探测任务这件事,故应用关系代词“which”引导从句。故填which。 10.考查with的复合结构。句意:“天问”的名字深深植根于中国传统文化,它展示了中国人向更深层空间迈进的决心和毅力。分析句子可知,句中涉及“with的复合结构”,即“with+宾语+宾语补足语”,在句中作状语,故空格处应用“with”,句首单词首字母大写。故填With。 (上下滑动查看全文)
查看完整试题
登录查看完整试题答案
阅读数:4.1 k
特别声明:
1. 本站注明稿件来源为其他媒体的文/图等稿件均为转载稿,本站转载出于非商业性的教育和科研之目的,并不意味着赞同其观点或证实其内容的真实性。如转载稿涉及版权等问题,请作者在两周内速来电或来函联系,本站根据实际情况会进行下架处理。
2. 任何媒体、网站或个人未经本网协议授权不得转载、链接、转贴或以其他方式复制发表,违者本站将依法追究责任。
1. 本站注明稿件来源为其他媒体的文/图等稿件均为转载稿,本站转载出于非商业性的教育和科研之目的,并不意味着赞同其观点或证实其内容的真实性。如转载稿涉及版权等问题,请作者在两周内速来电或来函联系,本站根据实际情况会进行下架处理。
2. 任何媒体、网站或个人未经本网协议授权不得转载、链接、转贴或以其他方式复制发表,违者本站将依法追究责任。
















