随着各省市陆续公布提前批投档分数线情况,一些毕业后能拿编制的学校或专业,成为考生追捧的对象,其中的典型代表就是公费师范生。
2024年山东省普通类提前批中,曲阜师范大学面向青岛就业的汉语言文学专业公费师范生录取最高分为635分,这个分数全省位次在6500名左右,按照往年录取情况,可以冲击华东师范大学、北京师范大学、厦门大学等985高校。
无独有偶,浙江师范大学定向温岭市就业的英语专业公费师范生,录取最高分达到了670分,这个分数全省排名在4700名左右,按照往年的位次,基本能稳稳上岸浙江大学。
公费师范生为什么这么“香”?日前,国务院办公厅转发教育部等五部门《教育部直属师范大学本研衔接师范生公费教育实施办法》,打造师范生公费教育“升级版”。《实施办法》提出,从2024年起,6所教育部直属师范大学实施本研衔接师范生公费教育,支持符合条件的公费师范生免试攻读本校全日制教育硕士研究生再履约任教。
这标志着,我国师范生公费教育的培养目标提升至新的层次,培养质量提升至新的高度。
本研衔接,打破学历天花板
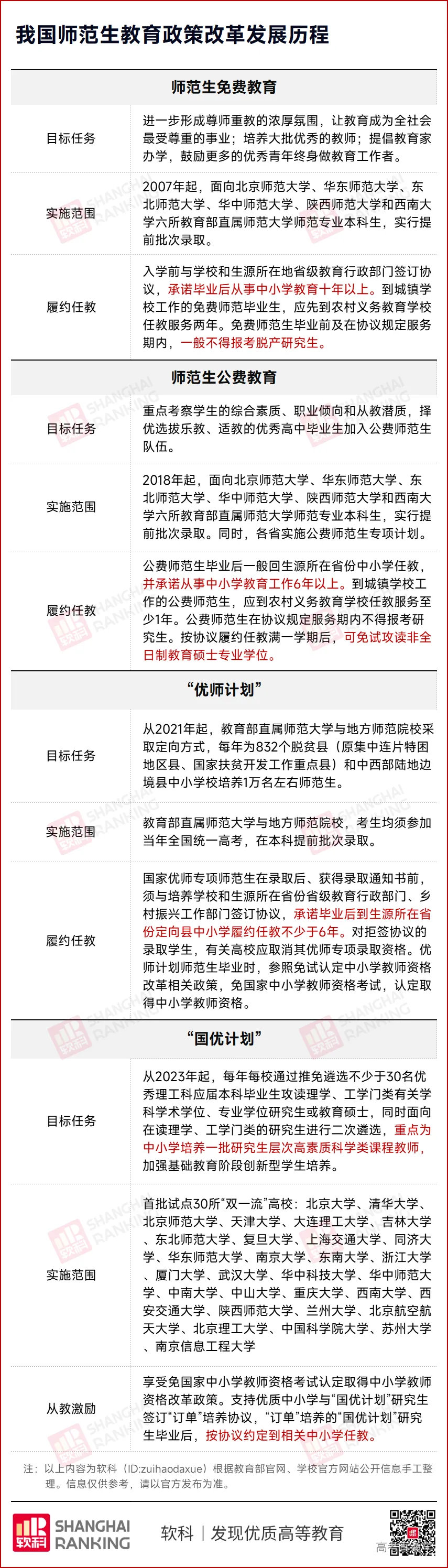
追根溯源,公费师范政策改革其实渊源已久。
2007年起,国务院依托6所教育部直属师范大学,实施师范生免费教育政策。2018年,国家将“师范生免费教育”迭代为“师范生公费教育”。
2021年,为加强中西部欠发达地区教师培养,“优师计划”应运而生,教育部直属师范大学与地方师范院校采取定向方式,每年为脱贫县和中西部陆地边境县中小学校培养1万名左右师范生。2023年,“国优计划”启动,国家支持以“双一流”建设高校为代表的高水平高校选拔学生,重点培养研究生层次高素质科学类课程教师。
近年来,教师市场的招聘要求水涨船高,越来越多的中小学包括中西部地区,将硕士研究生作为教师招聘学历要求。同时,此前四年本科加一年及以上工作经历,再申请非全日制教育硕士学习的模式,导致本研学习的割裂与课程内容的重复,在职读研存在工学矛盾,也影响了研究生培养的质量。
在此背景下,新政策最大的变化,是将部属师范大学公费师范生毕业任教时的学历层次由本科提高到硕士研究生,将本研阶段人才培养一体设计、分段考核,支持公费师范生免试攻读全日制教育硕士再履约任教。在选拔录取上,学校将结合本科前三年学业成绩、在校表现等对学生进行推免综合考核。
从各省来,往县乡去,也是“本研衔接公费师范生”的鲜明特色之一。在研究生一年级课程学习结束后,学生将根据本科以来的综合考核结果排序,表现优秀者优先选择任教地市。换句话说,公费师范生不能“躺平”,将根据成绩来分配地点。
《实施办法》还提出,优秀公费师范生可享受国家奖学金,鼓励支持公费师范生在确保履约任教的基础上报考博士研究生…… 在不断探索、逐步改进的过程中,我国的师范生教育制度日益完善。
部属师范大学,推进!
教育部直属师范大学是我国师范教育的“塔尖”,是此次教师教育改革创新的“排头兵”,多所部属师范院校就落实政策逐步开始探索。
北京师范大学着力深化师范生人才培养模式和学科改革,增强学生的工程素养和信息素养,提升未来教师的创新意识和创新能力,奋力争当中国教师教育排头兵。
作为新中国成立后组建的第一所社会主义师范大学,华东师范大学提倡“主专业+微专业”双专业学习,构建“双导师”协同指导机制,全力做好本研衔接公费师范生培养工作。
华中师范大学党委书记夏立新表示,华中师大将形成本硕一体进阶贯通培养模式,建立本硕学术性与师范性衔接课程体系,整体设计一体化、系统化的培养方案,打通从本科到研究生阶段的知识壁垒。
东北师范大学也将建构“3+1+2”全程贯通、本研一体培养模式。本科前“3年”以通识教育与学科教育为重点;大四“1年”强化师范生对本学科知识体系、思想方法的深入理解与高位整合;硕士阶段的“2年”深化学科理解,贯通教育理论与实践。
陕西师范大学将开发实施本研贯通课程,有计划安排学生到县域中小学开展教学实习,为公费师范生配备学业发展、科研和实践三类导师,同时建立公费师范生职后专业发展跟踪服务机制。西南大学将深化未来名师筑梦计划,打造“师元”本硕博贯通式人才培养品牌,为中西部基础教育培养大批优秀师资。
违约惩处力度,加大!
如何培养下得去、留得住、教得好、能发展的公费师范生?新规在入职入编、补贴落实、鼓励深造等方面不断完善保障,力求解决公费师范毕业生的后顾之忧,让人才真正留下来。
《实施办法》提出,支持公费师范生创新开展教学,制订五年一周期的专业发展支持方案,有计划地培养公费师范生成长为基础教育领军人才、中小学校领导人员;在现有事业编制总量内,妥善解决公费师范生到中小学任教所需编制;落实乡村教师生活补助、艰苦边远地区津贴等优惠政策……多方位支持公费师范生专业发展和终身成长。
在享受优惠政策的同时,公费师范生的责任和义务也有明确要求。之前的政策中,违约仅需缴纳违约金即可,而此次的修订违约成本“加码”。
改革后,公费师范生毕业后未履约任教或履约任教期限不足,将承担相应责任,违约行为纳入信用记录,并与全国信用信息共享平台共享,违约相关材料归入本人人事档案。履约任务完成前不得到定向地之外从教,不得被招录(聘用)为其他公务人员。在制度设计中设置这样一个“安全阀门”,也是为了引导学生诚信履约。
除了加强对违约行为的约束,实施分流淘汰也增强了公费师范生的“紧迫感”。
新规指出,因学业水平未达到推免条件,或取得免试攻读教育硕士研究生资格但未达到教育硕士研究生学位授予条件的,将解约并退还费用。此外,如果公费师范生未在学校规定学习年限内取得教育硕士研究生学历学位证书和教师资格证书的,按违约处理。换言之,学生在校期间须分别完成本科、硕士两个阶段规定学业,且达到学士、硕士学位授予要求,分别取得相应学历、学位。
从“免费”到“公费”再到“本研衔接”,不仅仅是政策的迭代升级,更是教育和教师的地位、作用愈发凸显的体现。截至2023年,6所部属师范大学累计招收公费师范生15万人,毕业生履约任教率超过90%,其中约90%在中西部任教。未来,期待越来越多的公费师范毕业生,去到祖国最需要的地方,将家国大计、良师重任担在肩上,托起中西部基础教育的明天,书写无悔青春。




