近日
学校教务处公布了
2021年度各学院转专业工作方案
共有26个学院85个专业开放转专业
请同学们留意相关信息
在假期做好准备啦
关于公布2021年度各学院转专业工作方案的通知 各学院、各位同学: 华南师范大学教务处 2021年1月22日
下面
我们一起来看看
各学院的接收计划和考核方式吧
文学院
接收计划
考核方式
笔试占比50%,面试占比50%。
考核内容
(1)笔试内容:文学作品赏析,共100分。
(2)面试内容:综合素质(50分)、专业知识(50分),共100分。
外国语言文化学院
接收计划
考核方式
(1)英语类专业:笔试占比50%,面试占比50%。考核分两个阶段,第一阶段进行笔试考核,按笔试成绩以1:1.5的比例确定进入第二阶段的考核人选;第二阶段进行综合面试,结合个人简历进行综合评分。在笔试和面试成绩均合格的基础上,按总成绩(笔试50%+综合面试 50%)从高分到低分录取,录满名额为止。
(2)日俄专业:面试占比100%。综合面试(100%),按成绩从高分到低分排名,由面试小组结合简历进行择优录取。
考核内容
1.英语类专业:
(1)笔试:听力、语法、阅读等(具体以试卷内容为准),共100分。
(2)综合面试:口语和综合素质(含个人简历),共100分。
2.日俄专业:
综合面试(含个人简历),共100分。
特殊情况说明
(一)信息发布渠道:转专业的一切信息,都在外文学院网页上发布(网址:sfs.scnu.edu.cn)。
(二)报名材料有:申请表、成绩单(有红章的)、个人简历(外文网页上可下载)各一份,并按序装订成册(以免散落)。
哲学与社会发展学院
接收计划
考核方式
面试占比50%,笔试占比50%。
考核内容
(1)笔试:专业基础知识,文字表达能力。
(2)面试:综合素质表现。
历史文化学院
接收计划
考核方式
面试占比50%,笔试占比50%。
考核内容
历史专业基础知识、综合素质表现。
教育科学学院
接收计划
考核方式
面试占比100%。
考核内容
专业基础知识,综合素质表现。
特殊情况说明
《华南师范大学普通高等学校招生章程》规定:通过广东省公费定向培养粤东西北中小学教师试点计划录取进入我校的定向培养考生入学后不得转学及转专业。
经济与管理学院
接收计划
考核方式
笔试占比40%,面试占比60%。
考核内容
暂无。
美术学院
接收计划
考核方式
专业考试占比60%,专业课平均成绩占比40%,转专业考试成绩最低需达到60分。
考核内容
(1)美术学(师范)考核素描;
(2)产品设计考核产品手绘;
(3)视觉传达考核构成基础;
(4)环境设计考核专业制图;
(5)数字媒体考核数字图像处理、试听语言。
特殊情况说明
不接受美院以外的学生转专业申请。
音乐学院
接收计划
考核方式
面试占比100%,如遇疫情,将采取面试加视频提交的方式。专业成绩占比80%,综合素质占比20%。学院将组织各专业教师进行集中面试。时间地点待定。
考核内容
(1)音乐表演转入音乐学(师范)专业的学生,考核内容由钢琴、声乐(或器乐)、面试等三项构成,学生也可根据个人能力选择加试。按钢琴40%、声乐40%、综合素质面试15%、加试5%的比例进行统分。
(2)音乐学转入音乐表演专业需演唱(演奏)主修专业的曲目两首;或创作作品的原稿。成绩按专业85%,综合素质面试15%的比例进行统分。
注:(1)在加试项目中,只进行声乐演唱或器乐演奏的能力测试,学生所加试的内容不得与其它考试项目重复;(2)本院转专业工作均在第一轮确定,不组织第二轮转专业工作。
特殊情况说明
原则上不接受舞蹈学专业学生转到音乐学或音乐表演。如因身体原因需要转的,要接受降级修读的要求。
旅游管理学院
接收计划
考核方式
面试占比70%,申请书占比30%。
考核内容
综合素质表现,主要为思想道德素养、学习能力、适应能力、专业规划等。
法学院
接收计划
考核方式
笔试占比50%,面试占比50%。笔试不低于30分,面试不低于30分。按笔试和面试总成绩排名录取。
考核内容
(1)法律常识;(2)案例分析;(3)热点事件评析。
政治与公共管理学院
接收计划
考核方式
面试占比100%。
考核内容
综合素质表现,包括专业兴趣、专业学习潜力、专业学习基础等。
特殊情况说明
(一)凡是必修学分的认定,必须课程内容相同或相近、学分相同或大于新专业的学分(如该课程在原专业的学分大于新专业,则只能按照新专业学分予以认定);
(二)本院在读学生转专业获批以后一概不得放弃。
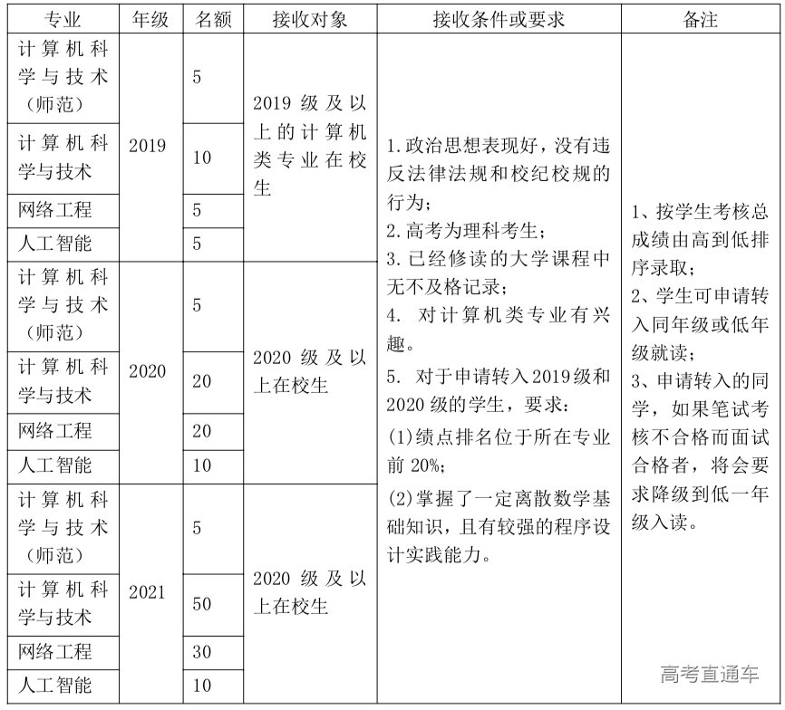
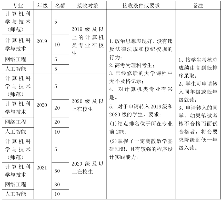
计算机学院
接收计划
考核方式
笔试占比60%,面试占比40%。
考核内容
(上下滑动查看考核内容)
特殊情况说明
没有学习程序设计类课程的学生,经考核,程序设计能力不过关者;或者是大学期间没有修读过“高等数学”课程,或是所修“高等数学”课程成绩不佳的学生,需要降级学习。
数学科学学院
接收计划
考核方式
笔试占比80%,面试占比20%。
考核内容
(1)笔试:数学分析(一)、解析几何,共计100分。
(2)面试:综合素质(50分)、专业知识(50 分),共计100分。
特殊情况说明
(一)转专业获批以后一概不得放弃,建议学生与家长协商后谨慎填报转入专业。
(二)第一轮申请转入本院专业不获批的学生不得在第二轮转专业中再次选择本院专业。
物理与电信工程学院
接收计划
考核方式
笔试占比25%,面试占比50%,大学绩点折算成绩占比25%。
考核内容
专业基础知识、综合素质表现。
(1)笔试内容:物理相关专业基础知识等(具体以试卷内容为准)。
(2)面试内容:自我介绍、专业认知、综合素质表现。
特殊情况说明
转专业获批以后一概不得放弃,建议学生与家长协商后谨慎填报转入专业。
化学学院
接收计划
考核方式
面试占比100%。
考核内容
暂无。
生命科学学院
接收计划
考核方式
面试占比100%。
考核内容
学业情况、专业兴趣、个人特长、职业规划、思维方式和表达能力等。
特殊情况说明
本学院不得转专业的情况:按《华南师范大学全日制本科生转专业实施办法(2017年修订)》(华师〔2017〕183号)文件规定。
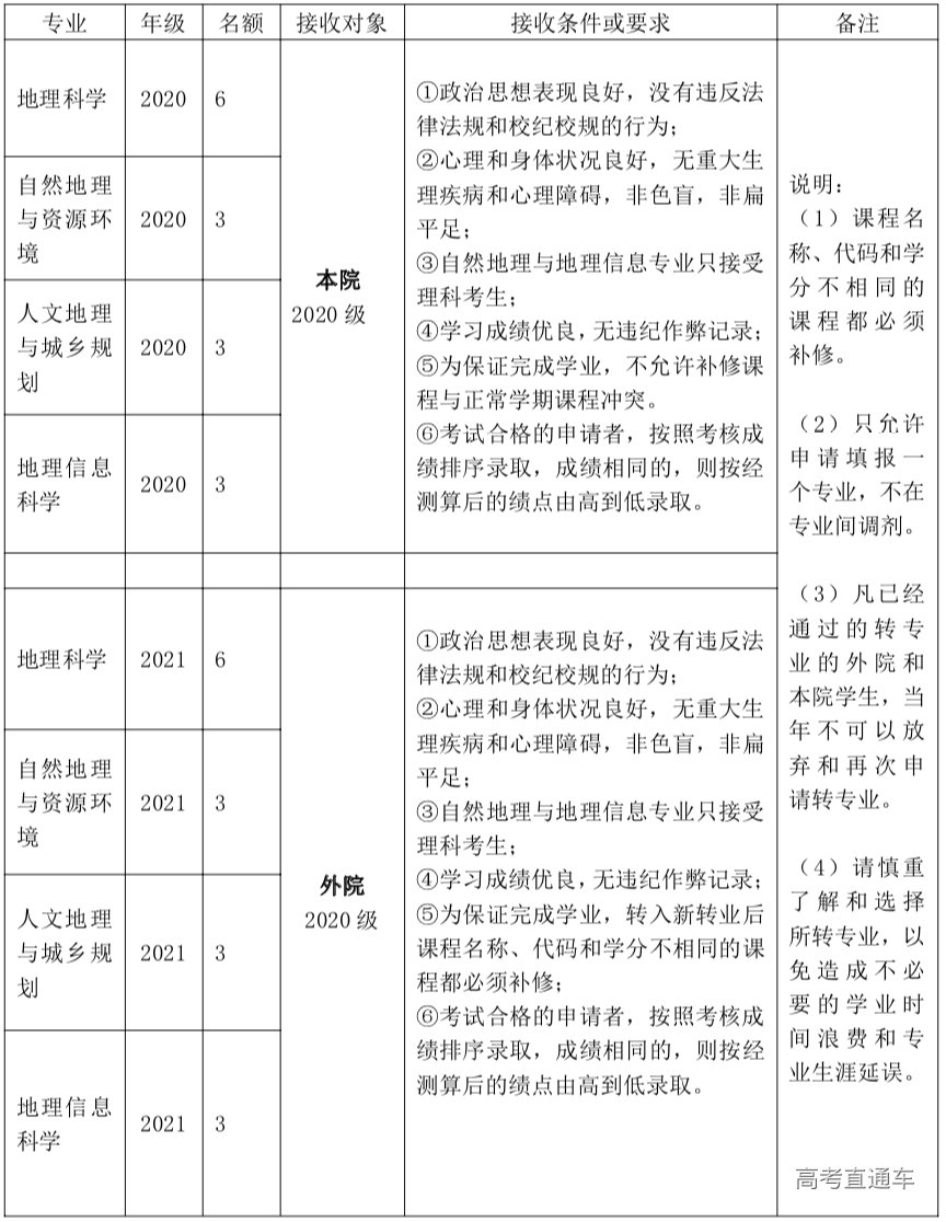
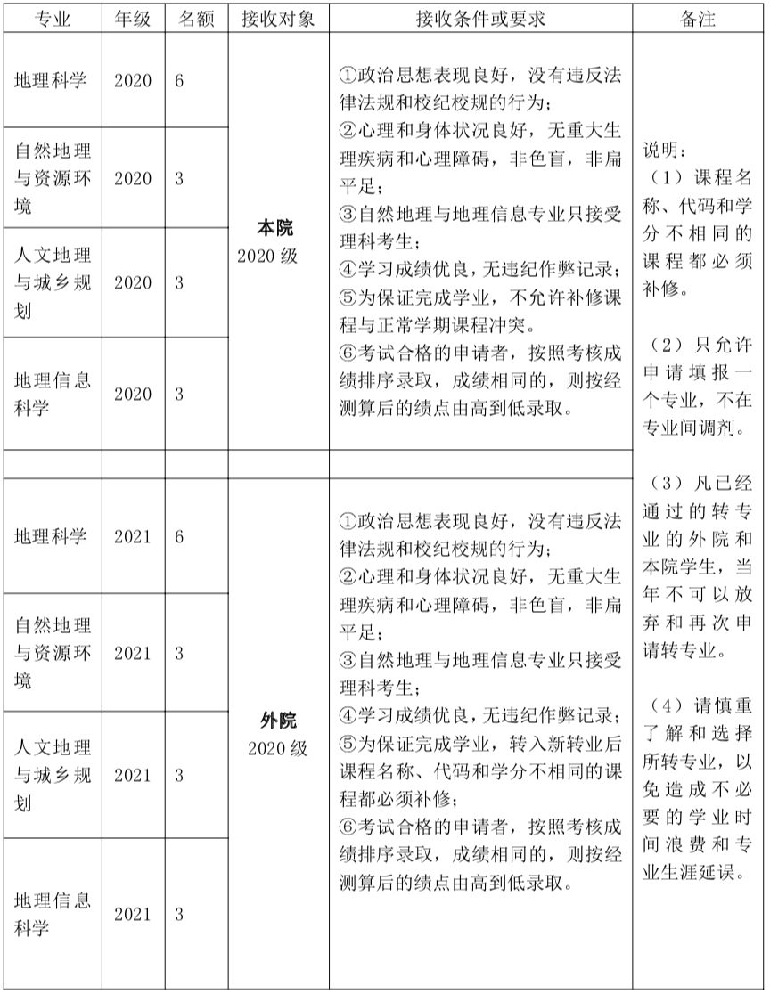
地理科学学院
接收计划
考核方式
笔试占比40%,面试占比60%。
考核内容
1.笔试:(1)地理学的基本概念和基本知识;(2)对转入专业相关情况的了解及专业学习规划。
2.面试:(1)地理相关专业知识;(2)对地理学科的认识和对拟转入专业的了解;(3)学习能力及心理素质综合考察。
教育信息技术学院
接收计划
考核方式
笔试占比50%,面试占比50%,总成绩=笔试(50%)+面试(50%)。
考核内容
(1)笔试:专业的基础知识(50分)和综合应用技能(50分),共100分。
(2)面试:综合素质50分、专业知识50分,共100分。其中,对于教育技术师范专业,还注重考查学生的师范素养。
特殊情况说明
如因疫情等原因无法组织现场考核(笔试和面试)的,对“考核方式及占比”调整为:
1、新闻学、传播学:传媒类作品设计集(文字或视频或音频任意组合)占50%,网络面试占50%。
2、教育技术学(师范)、教育技术学:网络面试100% (含专业知识考核,相当于原笔试内容)
心理学院
接收计划
考核方式
面试占比100%。
考核内容
(1)心理学(师范)专业:学生综合素质与师范素养(50分),心理学基础知识(50分)。
(2)应用心理学专业:学生综合素质(50分),心理学基础知识(50分)。
信息光电子科技学院
接收计划
考核方式
面试占比70%,实验技能考核占比30%。
实验技能考核及面试均达到60分以上者,按总成绩从高分到低分排名,如出现同分情况,高考分数高者优先。
考核内容
(1)实验技能考核:物理学和光学的基本实验操作和基本仪器使用,共100分。
(2)面试:专业知识、转专业原因、对拟转入专业的认识、学习发展规划、综合素质考察等,共100分。
环境学院
接收计划
考核方式
面试占比100%。
考核内容
综合素质(50分),专业知识(50分)。
马克思主义学院
接收计划
考核方式
面试占比100%。
考核内容
综合知识50%,背景知识50%。
软件学院
接收计划
考核方式
笔试占比50%,面试占比50%。
考核内容
(上下滑动查看考核内容)
城市文化学院
接收计划
考核方式
面试占比100%。
考核内容
(1)对文化产业管理/网络与新媒体专业的理解及专业兴趣(40分)
(2)德智体美等方面的综合素质(30分)
(3)原专业的学习情况及表现(10分)
(4)学习规划以及个人专业发展目标(10分)
(5)思维方式和表达能力(10分)
国际商学院
接收计划
考核方式
(1)金融学:笔试占比50%,面试占比50%;
(2)财务管理:笔试占比30%,面试占比70%。
考核内容
(上下滑动查看考核内容)
特殊情况说明
根据《广东省教育厅、广东省招生委员会关于2018年深入推进普通高等学校考试招生改革的通知》(粤教考函〔2017〕5号)相关规定,2018年起金融学专业不允许学生转专业。
国际联合学院
经济与管理学院
接收计划
考核方式
面试占比60%,笔试占比40%。
考核内容
暂无。
特殊情况说明
(一)根据粤教考函[2018]73号文件通知,单独编设院校代码招生专业录取的考生,入学后不得转入非单独编设院校代码招生专业。即2020级中外联合培养专业的学生入学后,不允许转入普通专业,但可以申请转入使用独立代码(77574)招生的其他中外联合培养专业。
(二)收费说明:
(1)2020级中外联合培养专业收费标准在国内学习期间,学生需缴纳24060专业学费6060元/生·学年,另需缴纳中外联合培养专业培训费18000元/生·学年。
(2)2021级中外联合培养专业收费标准 在国内学习期间,学生需缴纳24060专业学费6060元/生·学年,另需缴纳中外联合培养专业培训费18000元/生·学年。
软件学院
接收计划
考核方式
笔试占比50%,面试占比50%。
考核内容
(上下滑动查看考核内容)
特殊情况说明
(一)根据粤教考函[2018]73号文件通知,单独编设院校代码招生专业录取的考生,入学后不得转入非单独编设院校代码招生专业。即2020级中外联合培养专业的学生入学后,不允许转入普通专业,但可以申请转入使用独立代码(77574)招生的其他中外联合培养专业。
(二)收费说明:
(1)2019级中外联合培养专业收费标准:在国内学习期间,学生需缴纳软件工程(中英联合培养)专业基本学费8000元/生•学年,另需缴纳中外联合培养模块课程费用5800元/生•学年。(2)2020级中外联合培养专业收费标准:在国内学习期间,学生需缴纳软件工程(中英联合培养)专业学费8000元/生•学年;电子信息工程(中澳联合培养)专业学费6850元/生•学年,另需缴纳中外联 合培养专业培训费18000元/生•学年。
国际商学院
接收计划
考核方式
(1)财务管理(中美联合培养):笔试占比30%,面试占比70%;
(2)财务管理(中澳联合培养):笔试占比30%,面试占比70%;
(3)法语(中法联合培养):面试占比100%.
考核内容
(上下滑动查看考核内容)
特殊情况说明
(上下滑动查看特殊情况说明)

























