2025年上海市普通高校艺术类专业报名考试实施办法公布,具体内容一起来看↓
根据《教育部关于进一步加强和改进普通高等学校艺术类专业考试招生工作的指导意见》(教学〔2021〕3号)和市教委《关于加强和改进本市普通高等学校艺术类专业考试招生工作的通知》(沪教委学〔2022〕51号)的文件精神,结合本市普通高校艺术类专业考试招生的具体情况,现制定本办法。本办法未涉及的内容,按教育部特殊类型招生工作年度文件及本市有关文件执行。
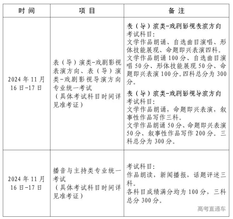
一、报名、付费、咨询 凡符合市教委规定的2025年上海市普通高校秋季统一高考招生相关报名条件者均可报考相应的艺术类专业。相关要求将在2025年上海市教育委员会报名文件及上海市教育考试院有关2025年上海市普通高校考试招生报名实施办法中明确,另行公布。所有考生须办理文化和专业考试报名手续,并经过报名资格审核通过。 (一)文化考试报名 根据上海市教育委员会年度报名文件及上海市教育考试院有关2025年上海市普通高校考试招生报名实施办法执行。 (二)专业考试报名 1.市统一组织的专业考试(以下简称“市统考”) 凡参加艺术类专业市统考的考生,须在2025年普通高校考试招生统一报名的同时进行市统考各类别分项目的专业考试报名。考生在网上报名时需仔细确认统考类别并勾选。网上报名截止前,考生可多次登录系统修改本人报名信息,系统以最后一次填写信息为准。 本市2025年艺术类专业统考分六大类别:美术与设计类、书法类、播音与主持类、表(导)演类、舞蹈类、音乐类。在艺术类专业统考报名考试阶段,六大类别之间不得兼报。 戏曲类专业考试采用高校戏曲类本科专业招生省际联考的方式(以下简称戏曲类省际联考)。戏曲类省际联考是艺术类专业省级统考的一种特殊形式,由有关省级教育行政部门、招生考试机构、戏曲类本科专业招生高校(以下简称招生高校)共同组织实施,考试成绩用于戏曲类专业招生录取。招生高校不再组织其他考试。 2.高校组织的专业考试(以下简称“校考”) 凡报考校考的考生,也须于2025年普通高校考试招生统一报名时勾选校考选项(校考招生院校及专业以教育部审定为准),并按照校考高校公布的要求进行校考报名。 根据报考学校要求,参加校考的考生还须及时到学籍所在的高中阶段学校或区考试招生机构获取《2025年上海市普通高校招生艺术类专业考试报考证》。 考生应持艺术类专业考试报考证和身份证,按照所报校考院校招生章程或艺术类专业招生简章的规定,在规定时间内完成校考的报名、付费、考试等相关工作。 (三)网上付费 高考大报名和艺术类专业市统考网上报名成功的考生,须于规定时间内(届时以“上海招考热线”公告安排为准),通过“上海招考热线”报名系统支付所选择的艺术类专业统考项目相应的考试费用(每项艺术类专业统考报名费20元/人,统考的每科目考试费50元/科)。各类收费标准如下: 考生应慎重选择报考项目,网上缴费成功后不得修改所选择的考试项目。缴费结束即进入考试编排环节,不接受退费申请。 拟参加艺术类专业校考的考生,还须根据所报院校招生简章要求,在院校规定的网站和时间进行校考科目的付费。 (四)网上咨询 为方便考生了解艺术类专业统一考试招生相关政策,上海市教育考试院将在2024年10月中下旬开展2025年上海市普通高校艺术类专业考试招生网上咨询。具体安排届时以“上海招考热线”公告为准。 二、考试 艺术类专业的招生考试由专业考试(市统考或校考)和统一文化考试两部分组成。所有考生均须参加上海市普通高校招生统一文化考试,具体考试日期和安排以上海市教育考试院公布为准。 专业考试分为市统考和高校组织的专业校考两种形式。考生若报考艺术类专业市统考涉及的专业,必须参加市统考。高校应在艺术类专业招生办法中明确告知考生须参加的市统考类别。 (一)市统考 上海市教育考试院统一组织报名、命题、考试、阅卷评分、确定市统考合格标准。 1.考试科目及时间 本市艺术类专业市统考分六大类别,部分类别细分方向小类。具体包括美术与设计类、书法类、表(导)演类-戏剧影视表演方向、表(导)演类-戏剧影视导演方向、表(导)演类-服装表演方向、播音与主持类、舞蹈类、音乐类(音乐教育类)、音乐类(音乐表演类—声乐方向)和音乐类(音乐表演类—器乐方向)十个类别的考试。具体安排如下: 2.考点设置 2025年上海市普通高校艺术类专业统考采取按报名考区统一分配考点的方式。最终考点待高考报名确定后再行公布。 3.准考证下载及打印 网上报名、确认且付费成功后的考生,须在艺术类专业统考各类别规定时间内登录“上海招考热线”报名系统,自行下载市统考分项目的专业考试准考证。具体时间以“上海招考热线”公告为准。 4.考务管理 为加强对市统考考试工作的管理与协调,确保2025年全市艺术类专业统考工作顺利进行,本市成立2025年普通高校招生艺术类专业统考各类别工作小组,主要职责为全面负责市统考各类别考试、考务组织与管理,协调并处理考试和考务工作中出现的重大问题。各统考考点牵头考务组织工作,落实考场安排及工作人员培训管理等。上海市纪委监委驻市教卫工作党委纪检监察组、上海市教育考试院纪委及各考点纪检监察部门对考试组织全过程进行监督。 5.成绩公布 上海市教育考试院负责市统考阅卷评分和组织协调工作,各类艺术类专业统考仲裁小组将受理阅卷评分中各种需要仲裁的问题。 2025年1月中上旬,上海市教育考试院公布各类别市统考合格线,公示合格考生名单。 (二)校考 校考专业、招生要求、校考组织及合格证发放等相关政策以教育部和上海市教育委员会的最新要求为准,由招生高校另行公布。 三、招生录取 根据教育部特殊类型文件要求,逐步提高艺术类各专业高考文化课成绩录取控制分数线,本市艺术类(除舞蹈类、戏曲类)本科文化控制分数线不低于本科录取控制分数线的75%。 2025年上海市普通高校招生艺术类专业志愿填报与投档录取相关办法另行公布。 根据教育部指导意见,为加强和改进本市普通高等学校艺术类专业考试招生工作,艺术史论、戏剧影视文学等专业,直接依据考生高考文化课成绩、参考考生综合素质评价,择优录取;使用专业统考成绩作为专业考试成绩的艺术类专业,在考生高考文化课成绩和专业统考成绩均达到本市艺术类专业录取最低控制分数线基础上,依据考生高考文化课成绩和专业统考成绩按比例合成的综合成绩进行平行志愿择优录取,其中高考文化课成绩所占比例为50%;组织校考的高校艺术类专业,具体内容和规定以教育部和上海市教育委员会另行公布的文件为准。 四、违规处理 对在艺术类专业考试中违规的考生及有关工作人员,严格按照《中华人民共和国刑法修正案(九)》《国家教育考试违规处理办法》《普通高等学校招生违规行为处理暂行办法》等有关规定严肃处理。 艺术类专业考试是国家教育统一考试的组成部分。对在艺术类专业省级统考或校考中被认定为作弊、提供虚假身份证明材料取得资格的考生,根据有关规定一律取消其入学资格、录取资格或学籍,并记入其考试诚信档案。 严禁有关工作人员、教职工尤其是专业教师,单独、联合或委托举办高考艺术类应试培训、推广活动,严禁各级各类学校为各艺术类应试培训机构提供场所或设施,对上述行为一经查实,将严肃处理相关责任人并对相关领导予以责任追究。





