2025年肇庆中考报名
将于3月17日开始!
如何报名?
注意事项有哪些?
快来看看!
符合下列条件之一者,可以报考(报读)我市各类高中阶段学校:
(1)具有我市户籍的初中应届、往届毕业或结业,或具有初中毕业同等学力的人员。
(2)具有我市初中学籍的初中毕业生。
(3)在我市务工人员随迁子女初中毕业生。
(4)持有港澳台居民居住证人士的子女可参加报考,录取条件与本地户籍学生一致。
(5)其他社会人员可凭初、高中毕业(结业)证书报读各类中等职业技术学校。
下列人员限制报考:
各类高中阶段学校(含各类中等职业技术学校)毕业生、结业生不得报考普通高中。
下列人员不得报考:
(1)各类高中阶段学校(含各类中等职业技术学校)的在校生。
(2)因触犯刑律已被有关部门采取强制措施或正在服刑者。
参加我市中考的考生(包括具有我市户籍但在外地就读的考生)须在我市进行中考报考,否则不能参加我市普通高中和中职学校的统一投档录取。考生可在我市学籍、户籍、随迁子女父母一方务工所在地县(市、区)中选择一个报考点办理报考手续(不得在两个或以上报考点报考,选择在随迁子女父母一方务工所在地报考的,需经当地县(市、区)报考点同意)。报考点与生源地、考试地点、招生区域等有密切关联,考生应慎重选择报考点。
随迁子女在父母一方务工所在地报考的,须提供父母一方工作证明或我市居住证、社保等材料。
肇庆中学、肇庆宣卿中学考生的报考安排可参照《关于肇庆宣卿中学考生返回户籍地报考中考简化报名和考试工作安排的通知》(肇教招〔2021〕4号)执行。
考生必须严格遵守我市中考工作规定,报考前认真阅读并签订《肇庆市2025年高中阶段学校招生考试诚信考试承诺书》(附件1),网上报名填写的信息和提交的材料须真实有效。凡弄虚作假,伪造、使用假证件、假证明等者,何时发现,何时取消其考试、享受照顾政策、录取及入学资格。
扫描下方二维码即可下载附件1
有高中阶段毕业后在我省参加高考意向的考生,应提前了解我省高考报考政策,对照报考条件及时办理相关手续。
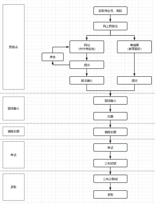
报名流程分网上预报名和现场确认。
【网上预报名】
网上预报名时间为3月17日9:00至20日24:00。
提供网站和微信“粤省事”两种网上预报名方式,考生可选择其中一种方式进行预报名。
预报名
提供网站和微信“粤省事”两种网上预报名方式,考生可选择其中一种方式进行预报名。
网站方式
1.考生访问网址:http://121.10.234.114:7012/iExamWeb/
2.选择“考生用户请登录”
3.输入考生号、密码登录
4.从“考生报名管理”进入“考生报名”页面,准确填写考生的相关信息,在“联系手机”栏中填报考生本人或家长的手机号码,用于接收免费推送的考生成绩及录取结果短信息。
5.完成资料信息填写后进行“提交”,如需修改信息的,可修改后再提交。
6.确认所有资料信息无误后进行“报名确认”,确认后完成预报名,不能再修改信息。
考生可在“考生报名管理”中查看填报的信息。
微信“粤省事”方式
1.考生使用微信在小程序中搜索并打开“粤省事”,通过身份验证登录后,城市选择“肇庆市”。


2.在首页找到“教育服务”栏目,选择“中考报名”。


3.通过微信支付密码或人脸识别验证后登录进行立即报名。


如提示“暂未查询到你的考生信息”的,主要是由于当前“粤省事”用户的身份证号与市中考系统的不一致,或去年没有参加我市八年级地理、生物学考试报名,请与报考点联系或使用网站方式预报名。
4.进入报名页面,按提示准确填写信息。在联系方式中填写考生本人或家长的手机号码,用于接收考生成绩短信息。


5.确认资料信息无误后进行提交,提交后完成预报名,不能再修改信息。


考生可在“报名详情”中查看自己的报名进度和基本信息。


为让考生熟悉预报名操作流程,3月14日至9:00至16日20:00开放市中考业务管理系统(网址:http://121.10.234.114:7012/iExamWeb/,以下简称“市中考系统”)供考生进行测试使用,测试期间的数据为非正式数据,测试结束后不予保留。正式预报名前恢复初始数据,考生必须进行正式预报名,以正式预报名填报的数据为准。
已经参加我市2024年八年级地理和生物学考试的考生可直接凭原考生号进行预报名;市内转学的考生,向报考点提供原考生号,由报考点在“市中考系统”通过“转学管理”处理,生成新的考生号后再进行预报名。没有参加我市2024年八年级地理和生物考试报名或从外市转入的考生,需先到县(市、区)报考点取号,各县(市、区)报考点应为考生重新编排报名号(或流水号,要求32位字符以内),在“市中考系统”导入考生数据,自动生成考生号,然后将考生号、初始密码发给考生,供考生进行网上预报名。一个县(市、区)或一所中学所编排的报名号(或流水号)位数应保持一致。
没有参加我市2024年八年级地理、生物学考试报名的考生,且无符合以下转入成绩条件的外市考试成绩证明的,需同时报名参加我市2025年八年级地理、生物学对应科目考试(补考)。
转入成绩条件:考生参加了由市级以上教育行政部门统一组织采用广东省命题试题的2024年地理、生物学考试,执行广东省评分说明并全市统一评卷,由转出地市级以上教育行政部门出具能说明以上情况的分科目卷面原始分成绩证明。转入成绩以卷面原始分按我市对应科目折算标准进行折算计分。生物学实验操作成绩不予转入,考生需参加我市的补考。
各县(市、区)招生办、报考点要提前摸查掌握考生预报名的上网条件及实施情况,采取积极有效措施,及时跟踪,掌握报名进度,提醒考生按时完成填报,确保考生能顺利预报名。对不具备上网条件的考生,由报考点统一安排,利用报考点网络设备完成预报名工作。
【现场确认】
现场确认时间为3月21日至24日。
考生完成预报名后,应在现场确认期限内持身份证或户口簿到所属报考点办理报名确认手续。报考点采集考生的电子照片并打印报名表,考生应认真校对报名表上个人报名信息,核对无误后在报名表上签名确认,并缴交考试费。
各县(市、区)招生办、报考点必须在规定的现场确认期限内完成考生报名确认工作。考生信息一经确认,任何人不得擅自更改。确认期结束后,全市数据将导入广东省高中阶段教育招生服务平台(以下简称“省中招平台”),不再增补或更改报名数据。因考生本人录入的信息错误而造成的后果,由考生负责。
报考高职院校五年一贯制高职班单独招生的,除参加中考报名外,还需参加广东省高职院校五年一贯制单独招生考试报名,具体按省教育考试院《关于做好2025年广东省高职院校五年一贯制单独招生考试报名工作的通知》(粤考院函〔2025〕24号)执行。
如上级教育行政部门出台最新有关中考政策或提出新要求,经市教育局研究后,可在填报志愿前统一安排补报名工作。
根据《广东省发展改革委 广东省财政厅关于规范全省教育部门教育考试行政事业性收费及有关问题的通知》(粤发改价格〔2022〕442号)规定,考试费收费标准为每人每科次10元,九年级考试科目按16科次收取(语文、数学、英语、英语听说、道德与法治、历史、物理、物理实验操作、化学、化学实验操作、体育与健康(3科次)、音乐、美术、信息科技),补考科目按报考的补考科次数计算收取。
全市所有参加中考报名的考生均要建立电子档案,数据将与“省中招平台”对接。考生电子档案内容包括考生基本信息、考生照片、报考志愿、成绩、综合素质评价等内容。考生电子档案信息通过“市中考系统”进行采集。考生信息错漏可能导致考生无法正常填报志愿、考试、录取、备案等各种问题,各县(市、区)招生办、报考点要高度重视考生信息数据的采集和校对工作,建立健全考生信息核准检验机制。各报考点要认真指导考生准确填写报考信息并认真核对,指定专人负责考生信息的核准工作,重点核对姓名、性别、出生日期、证件号、相片等关键信息,确保考生信息真实准确。报考点须回收考生签名确认的报名表。
考生基本信息由考生预报名时录入,并在办理现场确认手续时进行校对确认。考生填写的信息必须准确无误,否则,影响考生考试、录取、学籍办理等,由考生本人承担责任。其中考生通讯地址、邮政编码、联系手机等信息不应只填写考生所在中学或报考点的地址和电话,应填写能直接联系到考生本人或家长的地址和手机号码,我局将把考生成绩、录取信息通过短信息推送到填报的“联系手机”号码,请考生确保该号手机能正常接收短信息。
录入信息时,如考生姓名含无法输入的生僻字,可使用支持国标大字符集(GBK)的输入法输入,确实找不到的生僻字需用大写拼音字母代替,并在报名确认时向报考点申请备案正确姓名。报名结束后,报考点应将因姓名含生僻字而无法录入系统的考生姓名、考生号造册连同考生身份证复印件上报,由县(市、区)招生办汇总上报市招生办。
考生的电子照片为免冠蓝底证件照,头发不可遮挡眼眉、耳朵,图像分辨率为240×320像素(宽×高),为jpg格式文件,文件大小为25k左右,采用14位考生号进行命名,扩展名为“.jpg”。不符合标准的考生电子照片将无法导入“市中考系统”。
考生的电子照片可采取以下两种方式进行采集:
1.考生自行拍摄电子照片。考生将符合上述标准要求的电子照片文件提供给报考点,由报考点导入“市中考系统”。
2.办理报名确认手续时在现场摄像。报考点使用本地摄像系统,组织考生摄像,由报考点导入“市中考系统”。
日 期 | 考试时间 | 科 目 | ||
6月30日 | 上午 | 08:30—9:30 | 60分钟 | 地理(补考) |
10:20—11:20 | 60分钟 | 生物学(补考) | ||
下午 | 15:00—17:00 | 120分钟 | 语文 | |
7月1日 | 上午 | 08:30—9:50 | 80分钟 | 物理 |
10:40—11:40 | 60分钟 | 道德与法治 | ||
下午 | 15:00—17:00 | 120分钟 | 数学 | |
7月2日 | 上午 | 08:30—10:00 | 90分钟 | 英语 |
10:50—11:50 | 60分钟 | 化学 | ||
下午 | 15:00—16:20 | 80分钟 | 历史 | |
4月15日—6月20日 | 物理实验操作、化学实验操作 生物学实验操作(补考) | |||
4月15日—6月20日 | 体育与健康统一考试 | |||
4月15日—6月20日 | 美术(基本技能手绘创作考试) | |||
5月12日—16日 | 音乐、美术、信息科技(计算机辅助考试) | |||
5月26日—28日 | 英语听说 | |||
注意:2025年我市中考总分满分为830分
(一)加强组织领导。做好中考报名工作事关广大考生切身利益,事关中考公平、公正,事关社会和谐稳定大局,各地各学校(报考点)务必高度重视,切实加强对中考工作的领导,严格执行省、市的中考政策规定,制订相应实施细则,加强管理,落实责任,做细做实。
(二)加强宣传引导。进一步规范我市高中阶段学校招生管理,从今年起中职学校(含技工院校)招生原则上先录取参加中考并填报志愿的考生,按志愿录取后仍未招满的,再进行自主招生。有意向报考中职等学校的学生,应参加我市中考。各地各学校(报考点)要切实做好中考政策宣传工作,让学生、家长全面了解中考政策,保障学生权益。加强报名宣传发动工作,正确引导学生参加报考,通过网站、公众号、电话等多种渠道、多种方式,引导在外地就读的本地户籍考生返回报考,不得拒绝、阻止或变相劝阻任何符合报考条件的学生报考,不得干预九年级学生参加中考权利,不得引导、要求九年级学生不参加中考。
(三)加强资格审核。各地各学校(报考点)要认真做好考生报考资格审核工作,凡审核发现不符合报考条件或相应资格,或提交虚假审核材料的考生,一律取消其报名或相应资格。
(四)加强考生服务。各地各学校(报考点)要提高服务考生意识,及时掌握本地考生情况,为报名考生提供合理便利,加强跟踪指导,采取多种形式,协助有困难的考生完成报名工作。
(五)加强监督检查。各地要加强对学校(报考点)的监督和检查力度,畅通投诉渠道,公开投诉电话,对发现违反招生考试规定和纪律的或因失职造成重大差错的,一律严肃处理相关责任人。
市招生办投诉电话:2843139
各县(市、区)
教育局招生办联系方式
县(市、区) | 办公电话 | 地 址 |
肇庆市招生办 | 2843139 | 端州区西江北路教育大楼一楼 市招生办服务大厅 |
端州区招生办 | 2227362 | 端州区古塔中路2号 端州区教育局五楼 |
鼎湖区招生办 | 2626517 | 鼎湖区坑口办事处民乐大道 鼎湖区教育局三楼 |
高要区招生办 | 8392415 | 高要区南岸城区府前大街92号 高要区教育局一楼 |
四会市招生办 | 3333221 | 四会市东城区广场北路红五馆科技楼 四会市教育局五楼 |
广宁县招生办 | 8632636 | 广宁县南街街道西村12号 广宁县教育局二楼 |
德庆县招生办 | 7788509 | 德庆县德城镇康城大道东路133号 德庆县教育局一楼102室 |
封开县招生办 | 6689381 | 封开县江口街道封州二路10号 封开县教育局三楼309室 |
怀集县招生办 | 5522524 | 怀集县怀城街道工业大道二路二巷 怀集县教育局二楼 |
高新区招生办 | 3632701 | 肇庆高新区教师发展中心一楼 |








