广东科贸职业学院的前身是广东省农业管理干部学院,成立于1985年,2006年4月转为普通高等院校,主管部门为广东省农业厅。2008年7月,经广东省人民政府同意,划转至广东省教育厅管理。2013年被广东省教育厅、广东省财政厅确定为第三批广东省示范性高职院校立项建设单位。2014年成为进驻省级职业技术教育示范基地的五所高职院校之一。2015年被纳入省教育厅厅属职业院校中高职一体化改革院校。2016年被广东省教育厅列为广东省易班建设第二批试点高校。2017年获批为第四批广东省大学生创新创业教育示范学校。
一、招生对象及报考条件
(一)普通高中考生报考条件
1.身体健康,符合广东省普通高等学校统一招生考试报名资格的应、往届普通高中毕业生。
2.普通高中学业水平考试三门学科成绩均须获得等级成绩,学业水平考试等级更改为3D及以上(文科类、艺术类文科考生普通高中学业水平考试科目指定为物理、化学、生物三门学科;理科类、艺术类理科考生普通高中学业水平考试科目指定为思想政治、历史、地理三门学科)。高中生的学业水平成绩(语、数、英)更改为100分。
(二)中等职业学校考生报考条件
1.身体健康,符合广东省普通高等学校统一招生考试报名资格的应、往届中职(含中专、职中、技校)毕业生。
2.中职生不限对口专业,不限对口证书,专业技能课程只要求E级及以上证书。
二、招生专业及计划
我校招收普通高中应、往届毕业生124人(含实施“学考+网测”考试方式65人、“学考+校测”考试方式50人、“现代学徒制”考试方式9人),招收应、往届中等职业技术学校毕业生202人(含“现代学徒制”考生考试方式66人)。报考我校的考生只可填报我校1个专业志愿
各专业招生计划如下表:
注:通过“自主招生”录取的高职院校学生,原则上不得申请转学及转专业,慎重选报。
三、报考方法
(一)未参加2019年高考报名的考生须在2月20-22日到所在中学或所在地市招办办理高考补报名手续。
(二)自主招生报名采用网上报名方式进行,考生须在省招办指定时间(3月27日- 3 月31日)登录“广东省2019年高职自主招生网上报名系统”(http://www.eesc.com.cn/gzks)使用高考报名号及密码进行报名,阅读相关报考规定、要求,签订《诚信考试承诺书》。考生须在规定时间内根据本人报考条件,在“学考+网测”(面向普通高中考生)、“学考+校测” (面向普通高中考生)、“文化基础+职业技能”(面向中职考生)、“现代学徒制”(面向普通高中考生)、“现代学徒制”(面向中职考生)及“中职技能大赛获奖免试生”等六种考核方式中选择一种进行报考,填报志愿及按照选择的考核方式或填报我校志愿及缴费,录入相关报名信息并按要求上传有关证明材料(原件电子版)。逾期不再办理报名及志愿填报手续。
(三)报考我校的考生须在规定时间登录网上报名系统,完成网上缴费后预约“网测”时间,按照预约时间选择最多2个专业大类职业适应性测试视频进行网上观看及测试。同一个视频最多进行2次观看及测试,测试系统保留考生最好成绩。完成“网测”后,考生根据取得的成绩选择与网测专业大类视频相匹配的专业填报志愿,考生可根据“网测”专业大类情况和成绩选择报考我校1个专业志愿。
注意:拟报考我校相关专业的考生,务必选择报考专业对应的大类视频进行“网测”,否则无法报考。
(四)所有考生的证明材料上加具审核意见,经手人签名及加盖中职学校公章。
1.中职应届毕业生考生须在报名系统中按要求上传加盖中职学校公章的中职阶段就读及就读专业证明材料原件电子版及获取的职业资格技能等级证书原件电子版。中职往届毕业生考生须在报名系统中按要求上传中职阶段毕业证书原件电子版及获取的职业资格技能等级证书原件电子版(含封面及内页)。
2.符合中职技能大赛获奖免试录取、免考“技能证书”条件的考生,还须在报名系统中录入参加的中职技能大赛名称、获奖项目名称、获奖等级、获奖时间等,并上传获奖证书原件电子版。
3.现代学徒制考生除根据生源类型上传相应证明材料原件电子版外,同时还须按我校章程要求提供本人与我校及合作企业签订的劳动合同。
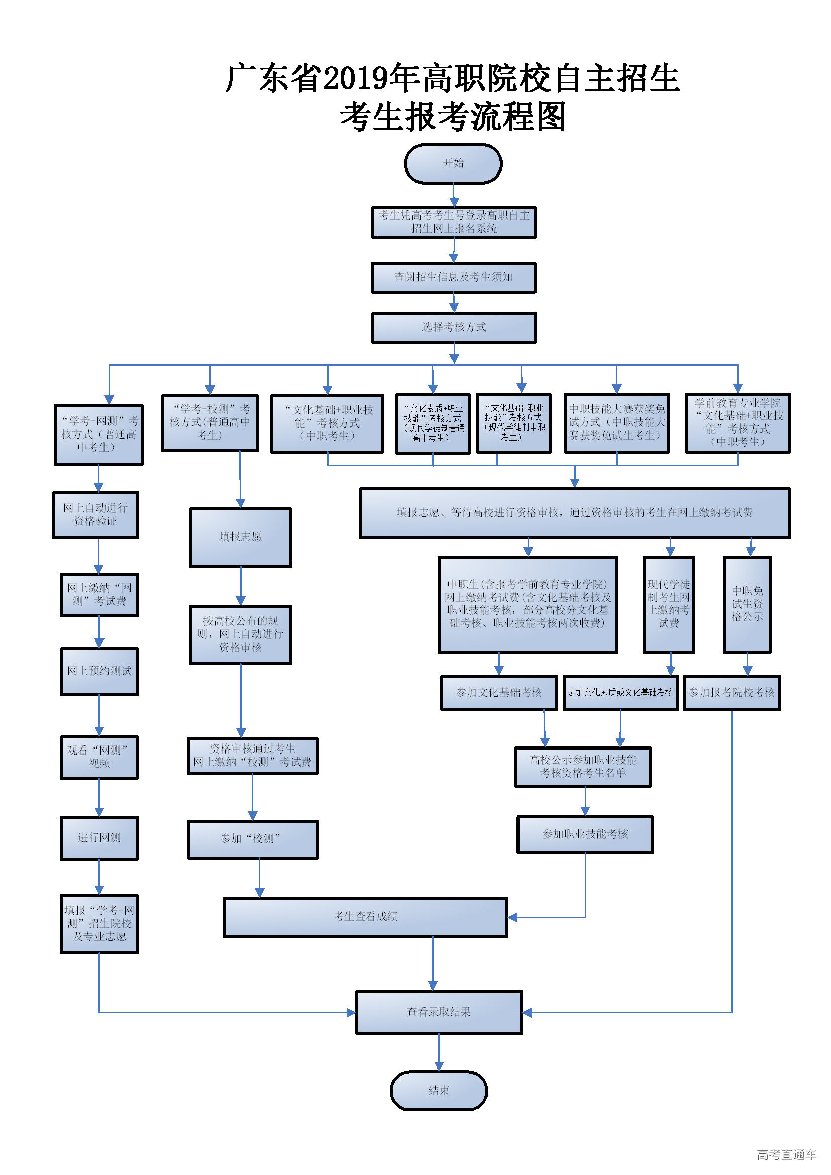
(五)报考流程图
三、考核方式及考试时间
(一)根据报考对象的不同,学校实行分类考试、综合评价、择优录取。
面向普通高中应、往届毕业生考核方式
1.我校招收普通高中毕业生采用“文化素质考试+职业技能”的考核方式。其中,“文化素质考试”采用高中学业水平考试的语文、数学、英语三科成绩(以下简称“学考”,满分值为300分);除嵌入式技术与应用专业采用“网上职业适应性联合测试”外,饲料与动物营养和水产养殖技术专业的职业技能考核主要对考生进行职业适应性测试,采用“校测”,“校测”统一由我校自主命题测试,采用面试方式进行,面试分值为100分,入学测试总分满分值为400分,面试分专业采取现场考核和答问等方式进行,主要考察学生的基本素质、综合素质、思辨能力、临场应变能力及有关技能和相关特长。考核方式及对考生普通高中学业水平考试成绩等级要求详见学校章程。
2.拟报考我校“学考+网测”考核方式专业的考生须在规定时间内登录“广东省2019年高职自主招生网上报名系统”(网址:http://www.eesc.com.cn/gzks)选择相应考核方式,先网上缴费后进行预约测试,按照预约时间在网上观看专业大类视频及完成测试。测试完成后可打印“网测”成绩单,并在规定时间内根据本人“网测”成绩情况,选择相匹配的专业志愿进行填报。
3. 现代学徒制类型高中应、往届毕业生招生采用“文化素质考试+职业技能”的考试形式,由我校自主命题和组织实施。文化素质考试职业适应性测试的权重比例为2:1.普通高中考生入学测试总分满分值为300分,其中文化素质考试满分值为200分,职业技能考核满分值为100分。“文化素质考试+职业技能”,由我校自主命题和组织考试。
面向中职学校应、往届毕业生考核方式
4.面向中职毕业生(含现代学徒制的中职生)招生实行“文化基础(含综合文化知识和专业综合理论)+职业技能”的考核方式,文化基础知识和专业综合理论、职业技能考核的权重比例为4:3:3。中职考生入学测试总分满分值为500分,其中文化基础考试满分值为200分,专业综合理论考试满分值为150分,职业技能考核满分值为150分。职业技能考核采用现场实操或机试的形式进行。“文化基础考试+职业技能”,由我校自主命题和组织考试。
5.我校面向中职生招生自行组织的文化基础考试统一在4月13日上午进行,考生来学校参加考试。中职考生综合文化考试的考试内容涵盖自然科学和人文科学基本知识、职业道德基本要求、人际交往基本常识、汉语言写作基本能力、专业综合理论等技能型人才必备的实用性知识要求。文化基础考试采用笔试的方式,面向中职毕业生的职业技能考核采用面试或实操方式,考核内容主要为考生专业方面的基础素质和基本技能。中职毕业生全部参加面试。
6.4月2日前,我校确定参加“校测”的普通高中毕业生考生和参加综合文化考试及职业技能考核的中职毕业生考生名单,并在网上公示。经公示无异议后,学校组织“校测”或综合文化考试和职业技能考核。入围“校测”或职业技能考核的人数,我校不设置比例。
7.4月4日前,所有获得报考资格的考生根据招生院校要求网上缴交考试费。
考试时间:我校自主招生(普通高中生、中职生)考试时间统一在2019年4月13日(星期六)一天进行。4月13日上午普通高中考生面试、中职考生和学徒制考生综合文化考试, 4月13日下午,中职考生和学徒制考生专业技能相关测试。
考试地点:广东科贸职业学院白云石井校区 广州市白云区石井街石庆路388号

四、录取规则
(一)我校执行教育部规定的“院校负责、招办监督”的录取体制。招生录取严格遵守教育部、省招生办公室的有关政策和规定,以考生的成绩为基本依据,本着公平、公正、公开的原则,综合衡量德智体美,择优录取。
(二)录取办法:我校根据报考考生的专业志愿及成绩情况划定各专业最低录取分数线。原则上,拟录取考生的文化素质或文化基础考核成绩不得低于文化素质或文化基础测试成绩的40%,拟录取考生的职业技能考核成绩不得低于职业技能测试成绩的40%。中职生招生的艺术类考生总分合成原则为文化基础成绩占40%、职业技能成绩占60%。总分合成计算公式为:考生总分=文化基础成绩X40%+职业技能成绩X60%。
我校采用专业志愿优先原则根据考生总分从高分到低分依次录取,考生总分相同时,优先录取职业技能考核成绩高的考生,在录取最低分数线上录满计划为止。无体检结果或体检不合格者不能被录取缺考一科或以上考生视为自动放弃报考资格。
(三)若有考生自愿放弃,不再顺延录取后续考生。某专业生源不足时可以申请调整计划到生源充足的专业。
(四)我校拟录取的考生名单报广东省教育考试院审核备案,经省招生办公室审核通过的考生方可确认为正式录取。我校根据省招生办公室审核通过后的名单发放录取通知书,并在学校网站上公示。
(五)报考我校自主招生并被录取的考生可参加普通高考本科层次院校的录取,但不得参加普通高考高职专科层次高校的招生录取。自主招生录取考生参加普通高考被本科院校录取后,取消我校自主招生录取资格,不再接受被本科院校录取的考生报到注册。
五、体检要求:
报考高职院校自主招生的普通高级中学、中职学校考生必须参加普通高考体检(已参加市县招办、中学统一组织的高考体检的考生不用再进行体检),生源学校须在地级市招生办公室统一安排下,到就近的市、县(市、区)二级甲等(含)以上医院或相应的医疗单位进行体检。社会青年、往届生可到地级市招生办公室领取体检卡后自行到有资质的市、县(市、区)二级甲等(含)以上医院或相应的医疗单位体检。没有体检结果的考生一律不得办理录取手续。
六、招生咨询及联系方式:
招生咨询电话: 020-22014966;
传真: 020-220104969
电子邮箱:gdkmzsb@163.com
学校网址:www.gdkm.edu.cn
招生网址:www.gdkm.edu.cn/Category_38/Index.aspx
学校地址:广州市白云区石井街石庆路388号 邮编:510430
七、自主招生工作日程安排
广东科贸职业学院招生办公室
2019年1月28日



