各地级以上市招生办公室(考试中心):
2019年我省普通高考评卷工作已经完成,现将我省普通高考考生考试成绩发布的有关事项通知如下:
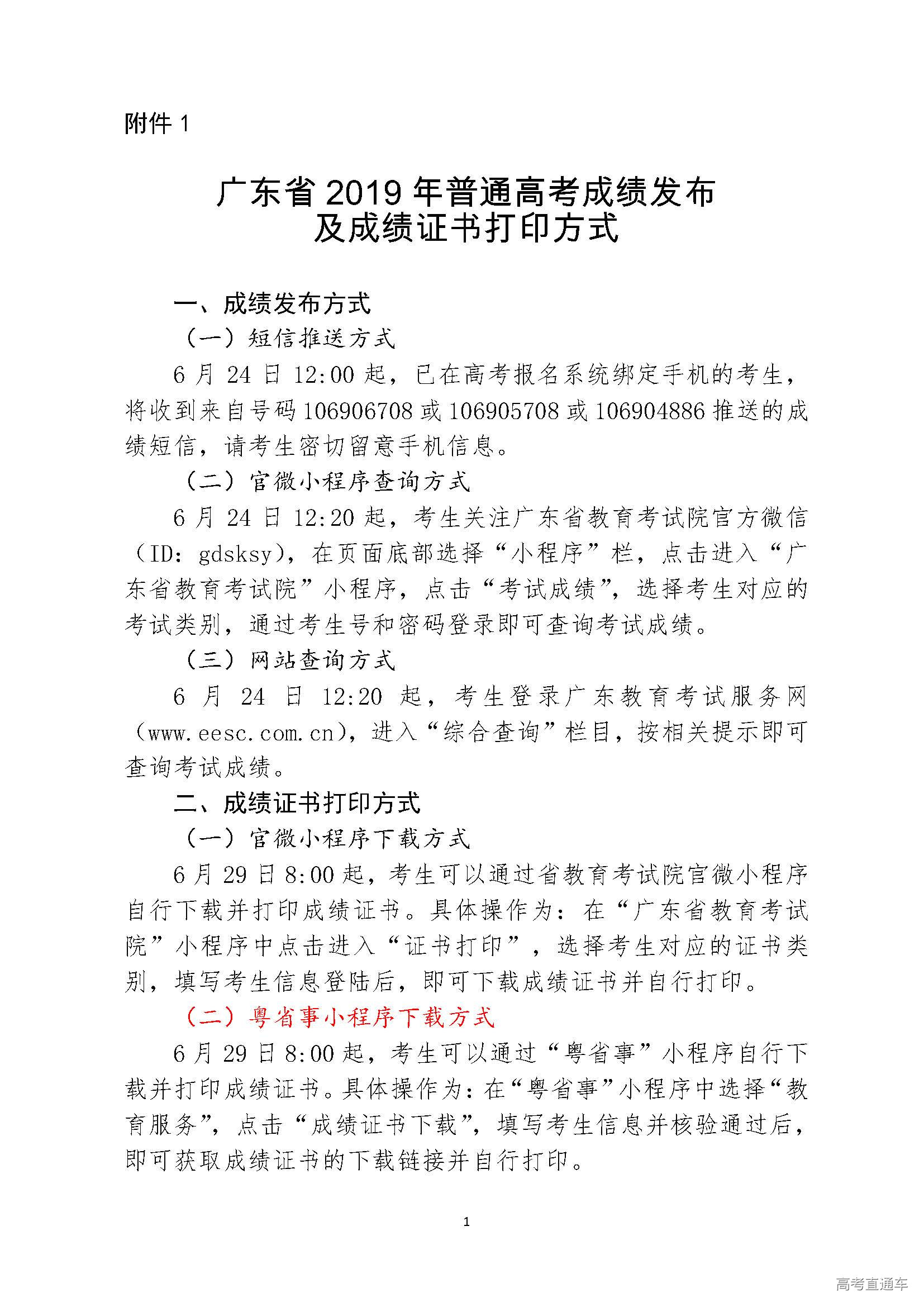
一、考试成绩公布
我院将于6月24日12:00起向在高考报名系统绑定手机的考生推送成绩;12:20起,考生可通过我院官微(ID:gdsksy)小程序和广东教育考试服务网(www.eesc.com.cn)查询成绩。6月29日8:00起,考生可以通过我院官微或粤省事小程序自行下载并打印成绩证书(具体查询方式见附件1)。
二、考试成绩复查
(一)申请复查程序。考生获得高考成绩后,如对本人某科成绩有疑问,可在6月25日12:00时前携带准考证到所在中学或当地县(市、区)招生办公室(考试中心)提出复查分数的书面申请,并按复查科目填写《考生申请复查普通高考各科目成绩登记表》(见附件2)。复查内容为成绩统计合成是否有误,答卷是否漏评,答卷扫描是否准确,不涉及评分标准掌握的宽严问题。各县(市、区)招生办公室(考试中心)于6月25日18:00前进入http://www.eeagd.edu.cn/pgzb/,选择考务管理菜单栏下的普高统考成绩复查功能,将申请查分的考生资料按要求输入我院数据库中。各县(市、区)招生办公室(考试中心)登陆系统的用户帐号、密码与高考报名系统使用的帐号、密码相同。各市、县(市、区)招生办公室(考试中心)需组织专人负责考生申请成绩复查工作,及时按网上录入的要求输入考生查分申请数据。省教育考试院将于6月26-27日组织专人进行复查。
(二)复查结果告知。对复查后发现分数有误的考生,我院将对其分数进行更正,更正后的成绩直接发送给本人,同时由各市、县(市、区)招生办公室(考试中心)通知考生本人。复查后,分数无误的考生名单电子文档将反馈给各地市招生办公室(考试中心),由各地市通知考生。考生可以通过网络方式查询,申请查分的考生可于6月29日8:00起登录广东教育考试服务网 “综合查询”栏目查询复查结果。
相关内容链接:提前公布!2019广东高考成绩24日放榜!
附件:1.广东省2019年普通高考成绩发布及成绩证书打印方式
2.2019年普通高考考生申请复查成绩登记表
广东省教育考试院
2019年6月21日

