土木工程完整排名结果如下:
同济大学土木工程学科创建于1914年,于1981年被国务院学位委员会批准为首批博士学位授予点,拥有4个首批博士生导师;2007年,土木工程入选一级学科国家重点学科。在软科中国最好学科排名中,已连续3年排名第1。建设至今,学校的土木工程学科取得诸多成效。
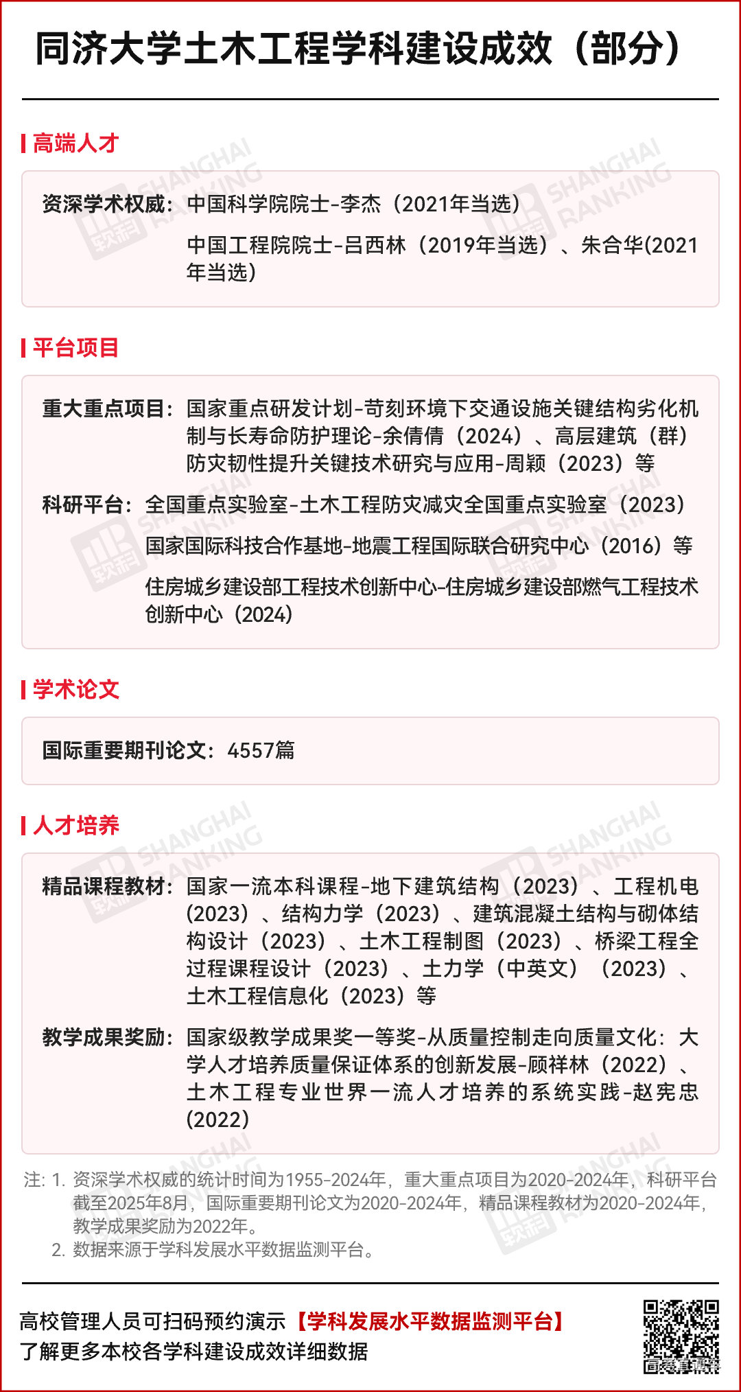
例如在高端人才方面,同济大学土木工程学科拥有中国科学院院士李杰院士(2021年当选),中国工程院院士吕西林院士(2019年当选)与朱合华院士(2021年当选)等多位顶级专家学者。
平台项目方面,学院积极承担多项重大重点项目,打造了土木工程防灾减灾全国重点实验室、地震工程国际联合研究中心在内的多个科研平台。
在人才培养方面,学科现拥有《地下建筑结构》《工程机电》等17门国家一流本科课程,并取得了“土木工程专业世界一流人才培养的系统实践”等3项教学成果奖励。
在学术论文方面,2020-2024年,同济大学土木工程学科发布国际重要期刊论文达4557篇。

