为确保2025年高考综合改革平稳落地,按照教育部统一部署,山西、河南、陕西、内蒙古、四川、云南、宁夏、青海等第五批高考综合改革省、自治区于2025年1月至4月组织开展新高考适应性演练工作。其中,新高考适应性演练测试(以下简称适应性测试)时间为2025年1月3日至5日,各省思想政治学科考试时长75分钟,满分100分。随后各省教育考试院或省招考中心将联合有关高等学校组织阅卷,并于2025年3月左右公布考生适应性测试成绩。本文针对本次考试地理学科部分试卷进行分析,并提出备考建议。
一、试题的内容构成
二、试题的总体特点
1.紧扣时代脉搏,贴近现实生活,体现价值引领
试题紧扣时代发展脉搏,将地理知识与社会热点、国家发展战略紧密结合,彰显立德树人理念。例如,第 1-3 题以郑州都市圈的产业结构变化为情境,涉及城市生产活动与产业布局调整,考查学生对都市圈内城市产业结构变化的理解,这不仅考查学生对地理知识的掌握,更引导学生关注国家区域发展战略,培养其家国情怀和社会责任感。同时,本组试题以学生身边常见的经济现象入题,让学生依据对城市发展的日常感知,分析产业结构变化背后的地理原理,如产业升级、城市职能转变等,增强了亲切感的同时,学生还能够认识到地理学科在解决现实问题中的重要作用。
2.知识抽样契合课标要求,注重基础知识的联系与运用
试题内容全面覆盖了高中地理课程标准中的核心内容,包括自然地理、人文地理以及区域发展等多个方面。自然地理部分,如第 11-13 题涉及陆地水体运动,第 14-16 题探讨大气受热过程及影响,均是课标中明确要求学生掌握的内容;人文地理部分,第 7-8 题考查交通运输方式的改造、城市交通发展,第 1-3 题考查大都市的辐射功能等,也是课标中的重点知识。区域发展方面,试题选取的郑州都市圈、墨西哥城等区域案例,与课标中关于区域发展特征、环境与发展等内容高度契合,确保了考查内容的全面性和针对性。具体如下:
另外,选择题第 9 - 10 题中,关于冶炼厂周边土壤重金属含量的问题,在一定程度上考查了学生对土壤污染概念、污染源分布以及简单地理数据读取的基础知识。学生需要根据题目所提供的冶炼厂位置、风向等信息,判断土壤重金属含量的大致分布情况,这主要考查学生对地理基本概念和事实的掌握。而非选择题第 18 题,在分析水杉分布范围变化的过程中,需要学生综合运用古气候变迁、地形变化、植物生长特性以及人类活动等多方面的知识。从晚白垩纪到新近纪,全球气候冷暖变化影响了水杉的适宜生长区域,地形的演变可能改变了水杉的迁移路径,同时人类活动在近现代对水杉的引种和保护也起到了一定作用。这要求学生综合运用多学科知识,理解不同地理要素之间的相互关联,以及它们对生物分布的综合影响,考查了学生对知识的整合和运用能力。
3.全面融入核心素养,突出考查思维深度
(1)引导学生树立人地协调观
试题多次涉及人地关系的考查,例如,在分析墨西哥城水资源短缺问题时(第 4-6 题),学生需要从自然环境和人类活动两个方面进行分析,认识到不合理利用水资源导致的严重后果,从而理解人与自然和谐共生的重要性。在土壤环境调查试题中(第 9-10 题),学生通过对土壤重金属含量的研究,认识到工业排放对土壤环境的影响,进而思考如何在经济发展与环境保护之间取得平衡。
(2)突出区域认知,关注区域产业发展
区域认知是地理学科核心素养的重要组成部分。试题选取了多个具有代表性的区域,如郑州都市圈、墨西哥城、福马铁路沿线等,要求学生从区域的自然地理特征、经济发展状况、生态环境问题等多维度进行分析。如非选择题第 17 题,以三江平原的水稻种植和 “插秧客” 现象为情境,紧密围绕农业生产活动。通过分析 “插秧客” 出现的原因以及近年来的变化趋势,学生能够深入理解区域农业生产与劳动力流动的关系,以及农业发展的动态变化,深刻体会地理因素对区域产业发展的重要作用,以及产业布局与地理环境之间的相互关系。
(3)强化综合思维培养,提升思维深度
选择题第 14 - 16 题,以塔克拉玛干沙漠腹地沙垄的气温日变化为情境,引入了对沙漠地貌中气温差异的研究。这种情境对于学生来说相对陌生且具有一定的学术性,学生需要运用所学的大气受热过程、热力环流等知识,对沙垄高点和低点的气温变化进行分析,从而探究地理规律。这既降低了学生理解复杂学术内容的难度,又让学生接触到前沿的学术研究思维,激发了学生对地理学科的探索兴趣,提升学生的思维深度。非选择题第 19 题中,探讨广武山黄土堆积与断层、黄河的关系,以及对新石器时期人类生产生活的影响,涉及到地质构造、河流作用、人类文明起源等多个复杂的地理和历史文化方面的内容。学生需要从区域的整体视角出发,综合考虑自然地理过程和人类活动的相互关系,分析黄土堆积如何为人类提供适宜的居住和生产环境,以及人类如何适应和利用当地的自然条件,提出自己的见解和分析,激发学生的深度思考
(4)注重实践能力,体现解决问题的能力。
第 9-10 题涉及土壤环境调查,研学小组根据当地常年盛行东风的特点,选择受废气影响最大的地块进行采样,这一过程涉及对风向、地形等因素的综合考量,以及对土壤重金属含量变化的实地调查和数据分析。这种试题设计不仅考查了学生对地理知识的应用能力,更体现了地理学科强调实地考察、数据采集与分析的学科特色,引导学生在实践中学习和运用地理知识,提升解决实际问题的能力。
4.具体任务全面考查,突出地理学科特色
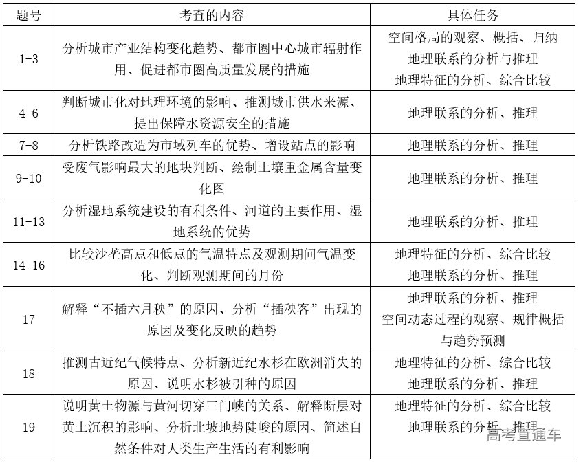
地理课标中关于学业水平考试命题建议中提出,地理试题具体任务设计的五个方面,分别是:空间格局的观察、概括、归纳,空间动态过程的观察、规律概括与趋势预测,地理特征的分析、综合比较,地理联系的分析、推理,绘图与图解。本卷突出考查地理联系的分析与推理能力和图表解读能力。具体分析如下:
三、备考的启示
1.遵循课程标准,优化教学内容
注重研究课程标准与评价体系,加强高考试题和平时试题与课程标准的联系,包括知识点、能力要求和考查形式等。根据新课标要求进行教学,确保教学内容与考试内容的对接。扎实掌握自然地理和人文地理的基本概念、原理和规律,构建完整的知识体系。
2.提升探究方法与技能,强化图表分析与信息处理能力
以图示材料作为载体提供信息,突出考查学生获取和解读图文信息的能力,是近年来地理试题命题的重要形式。熟悉各类地理图表的特点和判读方法,加强图表解读训练,提高从图表中获取关键信息、分析数据、总结规律的能力。学会图文转换、图图转换,将文字信息与图表信息相互印证,提升信息处理和整合能力。
3.引导学生加强知识联系,促进思维深化
在地理复习中,不仅要看到单个的地理现象,还要梳理该现象涉及因素,学会综合分析。自然地理的复习要与人文地理、区域地理的复习相结合,用联系思维、综合思维方式去分析地理事物。在教学中对于具体问题要多角度展开综合分析。通过案例引导学生进行多角度联系和综合思考,促使思维的深化。


