2025年1月,中国工程院院士柴立元履新天津大学党委副书记、校长,此外,国家杰青王宏斌、毕天姝也分别在1月上任广州中医药大学、华北电力大学校长。
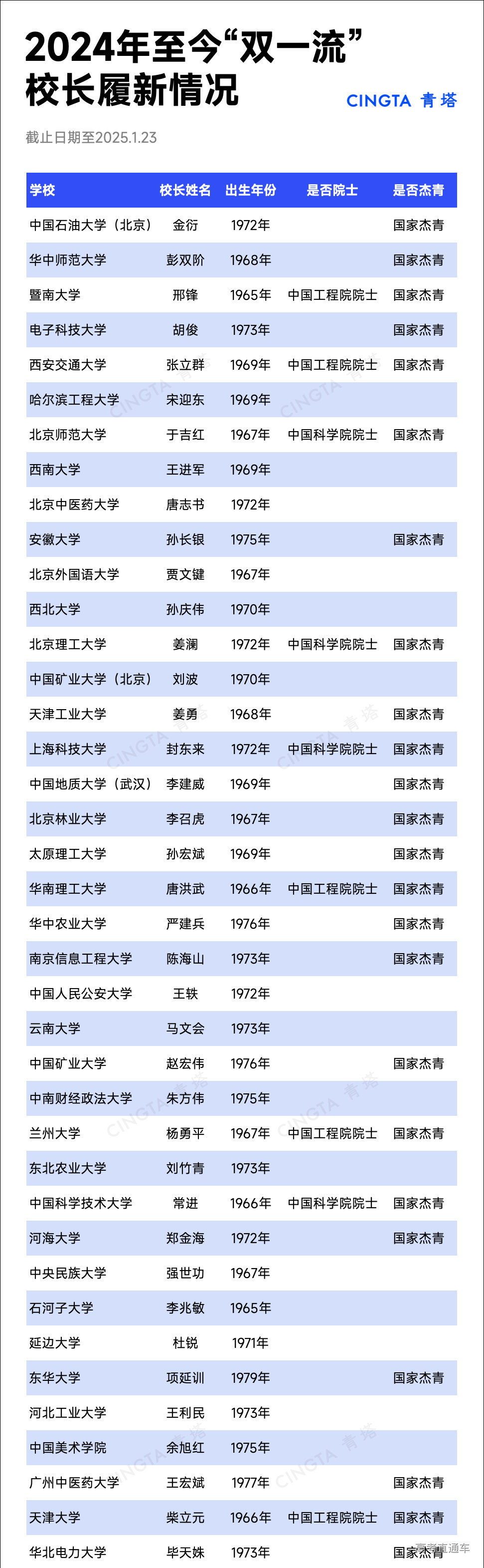
2024年至今已有39所“双一流”高校迎来新校长,其中就包括9位院士、24位国家杰青。
去年8月,太原理工大学副校长、国家杰青孙宏斌在学校校长空缺近3年后,履新校长。其实在上任太原理工大学校长黄庆学卸任时,出任太原理工大学党委副书记、副校长的孙宏斌,就已在实际上主持学校行政工作。近3年的执政经验积累后,山西省委省政府正式下达了孙宏斌的校长任职决定。
迎来新校长的河北工业大学有着类似的境况,自2022年原校长韩旭出任学校党委书记后,河工大校长一职就一直空缺,直至本月初,曾任燕山大学党委常委、副校长的王利民履新。
和孙宏斌、王利民一样,作为影响学校发展的“关键少数”,这些“双一流”校长在正式履新前,往往已经积累了丰富的科研与管理经验,大多数校长都曾有过副校长甚至是校长的经历。
去年履新西安交通大学校长的张立群,此前就是华南理工大学校长,而接过华南理工大学校长接力棒的唐洪武,曾担任河海大学党委书记;北京林业大学校长李召虎、兰州大学校长杨勇平、延边大学校长杜锐都曾执掌高校。
数十年的管理经验沉淀出他们带领学校迈向“世界一流”的坚实脚步。
当我们回溯“双一流”校长的成长路径,或许冥冥中,他们求学时的经历已经预兆了未来。
根据公开信息,青塔对147所“双一流”高校校长的本硕博毕业院校情况进行了收集整理,除去校长空缺的东南大学、湘潭大学、新疆大学,以及部分毕业院校资料不全的校长外,共收集到142位现任“双一流”校长的本、硕、博毕业院校。
注:统计不区分地矿油两地办学情况;统计单位为人次,即如本硕博均为同一所高校,则该高校本硕博共计3人次;手工收集,部分校长毕业院校不完整,为不完全统计。
从本硕博校友整体数据来看,北京大学共有23人次的本硕博校友成为现任“双一流”校长,清华大学和吉林大学则均拥有19人次,紧随其后的华中科技大学拥有13人次,此外中国人民大学、中国科学技术大学分别拥有10人次,彰显着国内顶尖高校出色的人才培养质量。
本硕博校友入选人次在5次以上的高校,还有复旦大学、大连理工大学、华东理工大学、河海大学、中国农业大学、南京大学、中南大学、中国地质大学、南京中医药大学。


几年的求学时光,在“双一流”校长和毕业院校之间牵起了一根斩不断的线。
2023年当选院士后,姜澜在2024年4月担任了母校北京理工大学校长,从1991年就读北京理工大学后,姜澜的人生轨迹就从未偏离过北理;同样在2023年当选院士的清华大学校长李路明,在清华园接受了从本科到博士的教育;2022年重返河南大学担任校长的张锁江,正是从河南大学走出的中国科学院院士……
院士任校长,似乎正在成为“双一流”高校的标配。在已有数据的142位“双一流”校长中,就有26位中国科学院院士、26位中国工程院院士,院士占比达36.9%。
博士学历更是“双一流”校长的必备条件,142位校长中,仅有3人是本科学历、3人是硕士学历。
作为我国金字塔顶尖的人才,院士执掌高校有利于优化科研、教学合作,其重要性不言而喻。校长之外,目前已有至少10所高校实现党委书记、校长双院士格局,成为高校领导中的顶配。
院士之外,校长年轻化也成为了一种新的趋势。
去年11月,1979年5月出生,年仅45岁的项延训接任东华大学校长,曾引起广泛关注,准“80后”的他,打破了此前1978年出生的东北师范大学校长徐海阳保持的记录,成为了目前最年轻的“双一流”大学校长。
包括项延训、徐海阳在内,现任“75后”“双一流”大学校长已有15人,1978年生的南京医科大学校长胡志斌、1976年生的辽宁大学校长余淼杰、1975年生的安徽大学校长孙长银……他们在40多岁的年纪执掌高校,也将为学校注入全新的力量。
从资历深厚的院士,到年轻有为的“75后”,一届又一届的高校校长,接续着不灭的薪火,就像清华大学“终身校长”梅贻琦的那句名言,“所谓大学之大,非有‘大楼’之谓也,乃有‘大师’之谓也。”



