11月17日,深圳海洋大学筹建负责人林间在第十三届财新峰会深圳分会场上说,深圳海洋大学将在2025年完成一期校园建设,并开始独立招生。
△深圳海洋大学筹建负责人林间在大会上发言
图源|财新网
2022年1月25日,深圳市政府通过了《关于提请审议海洋大学筹建方案的请示》。4月,深圳海洋大学正式获批建设。“深圳要建设海洋中心城市,我们的任务就是要把大批人才培养出来。”林间说。
深圳海洋大学由南方科技大学牵头负责筹建,校园选址在深圳大鹏新区,校园周边还将建设国家深海科考中心。2022年2月20日,深圳印发《大鹏新区国民经济和社会发展第十四个五年规划和2035年远景目标纲要》。文件提出,支持深圳海洋大学建设世界一流大学和一流学科。
林间称,2020年深圳海洋生产总值为3000亿元,全国排名第五。但作为重要的沿海一线城市,深圳海洋生产总值在地区生产总值中占比较低,仅为10%。上海占比约25%,天津占比约33%。
深圳希望依托深圳海洋大学的科研力量,发展海洋经济。深圳市规划和自然资源局在2022年6月发布《深圳市海洋经济发展“十四五”规划》。这份规划指出,深圳深水油气田自主开发实力较为薄弱,设备和零部件进口依赖度仍较高;涉海金融服务业增加值占比较低,航运金融、航运保险、船舶经纪、海事仲裁等航运服务配套有待完善。
沿海省份这么多
这几个省份还没有“海洋大学”
中国沿海省级行政区(不包含港澳台三地)共有11个。这11个省级行政区,目前共有7所以“海洋”命名的省属公办普通本科院校,而其他沿海地区,天津、河北、福建、广西4省市至今“挂零”。
国内沿海省份现有“海洋大学”统计如下:
争相抢建
“海洋大学”成了香饽饽
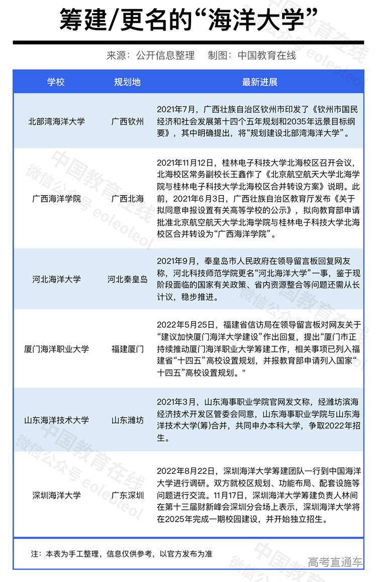
中国教育在线统计发现,广东、山东、福建、广西四地各有一所“海洋大学”正在筹建中,也就意味着山东、广东正走在“从1到2”的路上;福建、广西正走在“从0到1”的路上。
广东已有一所海洋大学,就是广东海洋大学,而正在筹建的“深圳海洋大学”将成为广东的第二所海洋大学。
山东也是类似的情况,青岛有国内唯一一所“国字号”海洋大学-中国海洋大学。潍坊市公布的“十四五”规划中明确表示:加快筹建山东海洋技术大学,这也就意味着山东将迎来第二所“海洋大学”。
△潍坊市“十四五”规划截图
11月18日, 厦门海洋职业技术学院与自然资源部第三海洋研究所签署合作协议, 共同推进高水平职业教育类型海洋大学建设。
据悉,筹建海洋大学现已写入厦门市第十三次党代会报告及福建省、厦门市海洋经济、教育等领域多项“十四五”规划。
△厦门市“十四五”规划截图
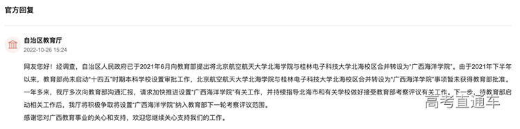
10月26日,广西壮族自治区教育厅回复了网友在人民网领导留言板“关于广西海洋学院筹建进度的建议”。
回复称:自治区人民政府已于2021年6月向教育部提出将北京航空航天大学北海学院与桂林电子科技大学北海校区合并转设为“广西海洋学院”。由于2021年下半年以来,教育部尚未启动“十四五”时期本科学校设置审批工作,北京航空航天大学北海学院与桂林电子科技大学北海校区合并转设为“广西海洋学院”事项暂未获得教育部批准。一年多来,我厅多次向教育部沟通汇报,请求加快推进设置“广西海洋学院”有关工作,并持续指导北海市和有关学校做好接受教育部考察评议有关工作。
下一步,待教育部启动相关工作后,我厅将积极争取将设置“广西海洋学院”纳入教育部下一轮考察评议范围。
2021年7月,广西钦州市印发“十四五”规划,明确提出将“规划建设北部湾海洋大学”。
其实自2015年以来,提出筹建“海洋大学”的不止以上几省。打造一流的海洋大学,以科技创新赋能海洋产业的发展,已经成为多个省份在发力建设现代化科技强国中不谋而合的举措。







