车车提前给大家拜年啦
👇👇👇
祝各位考生在新的一年:
身体健康
万事顺遂
龙运当头
金榜题名
2024年央视春晚节目单:
2024年央视春晚节目亮点:
2月1日,中央广播电视总台《2024年春节联欢晚会》举行新闻发布会,介绍今年春晚节目和技术创新应用亮点。春晚主会场及四地分会场舞美设计同步发布,总台龙年春晚动画宣传片《看春晚 迎龙年》上线播出。中央广播电视总台副台长王晓真出席发布会。
中央广播电视总台编务会议成员姜文波介绍春晚技术创新亮点
中央广播电视总台编务会议成员姜文波从公共信号制作和全媒体传播两方面介绍春晚技术创新亮点。他表示,今年总台春晚将针对电视、公共大屏和手机三类终端的呈现需求,全面实现超高清制作。总台积极推进“思想+艺术+技术”的融合创新,把春晚大舞台作为媒体科技创新的重要抓手,持续提升节目超高清视音频制作质量,不断深化全媒体广泛传播,为全球华人带来耳目一新的沉浸式视听享受,奉献美好丰盛、科技感十足的春晚“年夜饭”。
中央广播电视总台文艺节目中心负责人张国飞介绍春晚节目亮点
中央广播电视总台文艺节目中心负责人表示,坚持“欢乐吉祥、喜气洋洋”的总目标,今年春晚全方位践行“以人民为中心”的创作导向,以丰富多彩的节目类型和活力满满、热气腾腾的内容积极营造浓厚的联欢氛围。歌曲节目着重打造具有中国气质、情感浓度、时代记忆的作品,在悠扬的旋律和欢快的节奏中产生与人们追求幸福生活的共情共鸣。语言类节目注重从日常生活中选取素材,努力通过诙谐幽默的表达为观众带去轻松愉悦。总台春晚将在欢歌笑语中陪伴全球华人开开心心过大年。
优秀传统文化与现代艺术形式的创新融合是今年春晚的一大亮点。
93岁的敦煌艺术和工艺美术设计研究专家常沙娜首次亲手为春晚设计《年锦图》,优美典雅、别具韵味的中国传统纹样,寓意吉祥喜庆和对幸福繁荣的美好向往,将长乐安康、富贵如意的祝福送给广大受众。
发布会上,总台春晚动画宣传片《看春晚 迎龙年》首次与受众见面。“十二生肖福娃”创意来源于中国传统文化中的“百子图”,萌态可掬的福娃穿上具有中国传统特色的过年新衣,在嬉戏玩闹中盼望着春节的到来。
今年春晚创新引入VP电影制作模式,打造XR+VP虚实融合超高清制作系统,通过动态分镜预演、虚实光影联动等全新拍摄手段,呈现美轮美奂、栩栩如生的虚实空间。首次在演播大厅部署沉浸式舞台交互系统,自由视角超高清拍摄系统全方位采集演员动作,捕捉节目中的精彩瞬间,通过AI制作、AR实时渲染,为观众带来人景合一的视觉感受。
“景屏声光”协同运用,把春晚演播大厅打造成为流光溢彩、绚丽夺目的舞台。写意传神的龙形舞美装置生动演绎出“飞龙在天”的翱翔之姿,上百块LED屏幕配合由总台自主研发的超高清视频控管监系统集中播控,实现春晚舞美场景移步换景。演播大厅各类舞台灯具总计达1462只,数量创历史纪录,开关、亮度、色彩、动作均按节目编程控制,随导演口令操作,静响有度的声场调控与五彩缤纷的舞台灯光高效配合,营造春晚现场喜庆欢腾的热烈氛围。
多屏传播,全景陪伴,满足多样化观看需求。总台以龙年春晚为契机,全面开启“央视频看电视”业务,全球用户可以更加便捷地收看春晚超高清视频,收听三维菁彩声。移动端直播“竖屏看春晚”通过5G场景下的移动拍摄、AI实时制作等技术,为用户提供更加丰富的竖屏内容。广大受众还能通过“百城千屏+海外千屏+云听”多平台同步观看、收听春晚直播。全国超100个城市的1000余块户外超高清大屏,全球六大洲34个国家、70座城市的3000余块公共大屏,将直播、宣介总台春晚。
2月9日晚8点,中央广播电视总台《2024年春节联欢晚会》将在央视综合频道、综艺频道、中文国际频道、国防军事频道、少儿频道、音乐频道、农业农村频道、4K超高清频道、8K超高清频道等电视频道,中国之声、音乐之声、经典音乐广播、文艺之声、大湾区之声、台海之声、中国乡村之声、华语环球广播、南海之声、中国交通广播等广播频率,央视新闻、央视频、云听、央视网、央广网、国际在线等新媒体平台以及“百城千屏”8K超高清传播平台同步直播。
CGTN(中国国际电视台)英语、西班牙语、法语、阿拉伯语、俄语频道和68种语言对外新媒体平台,将联动全球200个国家和地区的1500多家媒体对春晚进行直播和报道。
下面,我们详细看看今年春晚与高考各科的考点联系(仅供参考,欢迎大家补充)——
往年春晚知识点↓↓↓

很多同学和家长好奇:为什么这个龙年叫“甲辰龙年”?“龙”字经历过怎样的演变?关于龙的民俗有哪些?
下面一起来看看那些不能错过的“龙年知识点”,说不定在之后的考试中就可能会碰到哦!
甲辰龙年
甲辰龙年是平年
为什么这个龙年叫“甲辰龙年”?
“龙”形象的起源
“龙”的形象
“龙”字的演变
“龙”与中华民族
关于“龙”的民俗
各科目相关知识点也已经新鲜出炉,继续跟着车车往下看噢!
关键词一:龙
节目名称:开场《鼓舞龙腾》、歌曲《龙》
1.鱼跃龙门:比喻举业成功或地位高升。
2.龙马精神:比喻人旺盛的奋发向上的精神和样子。
3.藏龙卧虎:指隐藏着未被发现的人才,也指深藏不露的人才。
4.矫若游龙:常用于形容书法笔势刚健,或舞姿婀娜。
5.文炳雕龙:指文章写得很出色,极富文采。
6.神龙见首:指诗文跌宕多姿。
7.蛟龙得水:传说蛟龙得水后就能兴云作雨飞腾升天。比喻有才能的人获得施展的机会,也指摆脱困境。
8.龙飞凤舞:神龙腾飞,凤凰起舞。形容山势绵延起伏,或书法笔势遒劲飘逸。
9.画龙点睛:写文章或讲话时,在关键处用几句话点明实质,使内容生动有力。
10.活龙活现:形容神情逼真,使人感到好像亲眼看到一般。
11.龙吟虎啸:像龙在鸣,虎在啸。比喻相关的事物互相感应,也形容人发迹。
12.龙争虎斗:指双方势力难分高下,争斗或竞争非常激烈。
13.飞龙乘云:指龙乘云而上天,比喻英雄豪杰乘时而得势。
14.凤骨龙姿:指超凡的体格和仪态。
15.龙眉凤目:形容贵人相貌不同寻常。
16.车水马龙:车如流水,马似游龙。形容来往车马很多,连续不断的热闹情景。
17.神龙马壮:比喻身体健壮、气宇轩昂。
18.龙骧虎步:像龙马昂首,如老虎迈步。形容气概威武雄壮。
19.豪气元龙:指桀骜不羁之士。
20.笔走龙蛇:形容书法生动而有气势。
21.骥子龙文:原为佳子弟的代称,后多比喻英才。
22.龙腾虎跃:形容跑跳时动作矫健有力,也比喻奋起行动,有所作为。
23.贯斗双龙:形容才能拔萃超群。
24.乘龙配凤:比喻得佳偶,结良缘。
25.乘龙快婿:旧时指才貌双全的女婿,也用作誉称别人的女婿。
26.蛟龙擘水:蛟龙破浪前进,比喻船驶得快。
27.人中之龙:比喻人中豪杰。
28.麟凤龟龙:比喻稀有珍贵的东西,也指品格高尚、受人敬仰的人。
29.望子成龙:希望自己的子女能在学业和事业上有成就。
30.生龙活虎:形容很有生气和活力。
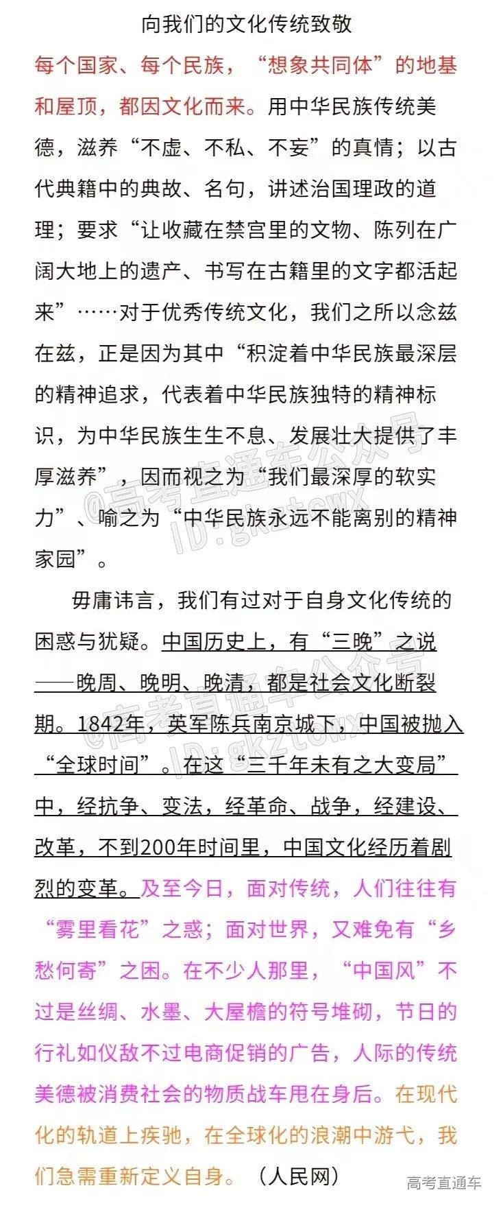
关键词二:传统文化
节目名称:创意年俗秀《别开生面》、中国传统纹样创演秀《年锦》
一、名人名言
二、经典事例
三、经典时评
四、模考实战中的“传统文化”
1.作文原题
2.范文赏析
关键词三:奉献
节目名称:《无我》
一、推荐标题
1.淡泊则心自诚
2.一鲸落,万物生
3.粗缯大布裹秀心
4.落花无言,人淡如菊
5.不惑于名利,不负于初心
6.名利皆浮云,初心才是真
7.洗涤名利心,报我国与民
二、名言金句
1.鲸落海底,哺暗界众生十五年。
2.夜把花悄悄地开放了,却让白日去领受谢词。
3.不要光赞美高耸的东西,平原和丘陵也一样不朽。
4.欲寡则心自诚。
5.先天下之忧而忧,后天下之乐而乐。
6.非淡泊无以明志,非宁静无以致远。
7.富贵非吾愿,帝乡不可期。
8.不汲汲于富贵,不戚戚于贫贱。
9.不以一毫私利自蔽,不以一毫私欲自累。
10.宠辱不惊,看庭前花开花落;去留无意,望天上云卷云舒。
11.只要能培一朵花,就不妨做做会朽的腐草。
12.我和谁都不争,和谁争我都不屑。
13.功成不必在我,功成必定有我。
三、人物事例
1.一鲸落,万物生
鲸鱼死去后,缓缓沉入海底。它那巨大的身体慢慢分解,生成大量的养分,能够滋养众多海底生物好多年。这是鲸鱼给予生养它的海洋最后的温柔。生物学家把这一现象叫做“鲸落”。“鲸落海底,哺暗界众生十五年”,这种自然界的“感恩”和“奉献”精神,值得我们人类深思和学习。
2.庄子:吾将曳尾于涂
庄子在濮河钓鱼,楚王派使者前去请他做官,庄子头也没有回,说道:“我听说楚国有一只神龟,死后会被供奉在庙堂之上。你们说它是宁愿受人供奉呢,还是情愿活着在烂泥里摇尾巴?(宁其生而曳尾涂中乎?)” 两个使者说:“生而曳尾于涂。” 庄子说:“请回吧,吾将曳尾于涂!”
3.杨绛:我和谁都不争
国学大师钱钟书的夫人杨绛,也是位著名的作家、翻译家。她通晓英语、法语、西班牙语,由她翻译的《堂吉诃德》被公认为是最优秀的翻译佳作。她93岁时出版散文随笔《我们仨》,风靡海内外。杨绛有句名言,“我和谁都不争,和谁争我都不屑。”是啊,与其和人争名夺利,不如静下心来做好自己。正是因为有了这种与世无争的恬淡心态,杨绛才能避开人世纷扰,潜心于文学和翻译,最终做出不俗的成就。
4.居里夫人:荣誉就像玩具
为了表彰对“镭”的伟大发现,英国皇家学会向居里夫妇颁发了享有世界声誉的戴维金质奖章。但是当友人去居里家拜访时,却惊奇地发现,金光灿灿的奖章竟然成了居里夫人的女儿伊伦娜的玩具。客人问:“这么贵重的东西,怎么能随便给孩子玩呢?”居里夫人答道:“我是想让孩子们从小就知道,荣誉就像玩具,只能玩玩而已,绝对不能永远守着,否则就将一事无成。”
荣誉,仅仅是对一个人过去功绩的评价,绝不能为他今后的成就打“保票”。有的人沉浸在过去的荣誉里停滞不前;有的人把荣誉看作是一条新的起跑线,振奋精神重新出发。对待荣誉的态度影响着一个人最终能到达的高度。
5.周有光:心宽室自大
我国著名语言学家周有光被誉为“汉语拼音之父”,去过他家的人,都会注意到他那仅仅9平米的小书房,以及那张脱了漆的旧书桌。客人都说这书房太狭小了,周有光说:“够了,心宽室自大,室小心乃宽。”他还说,“你对身外之物看得太重,你的精神就痛苦了。”周有光把时间和精力都投入到学术研究和读书写作当中,因此他才能集经济学家和语言学家于一身,甚至在百岁之后还笔耕不辍,屡有新书面世。
6.袁隆平:对物质别要求太高
袁隆平是首届国家最高科技奖得主,他的杂交水稻培育技术更是“摇钱树”,他完全可以凭借这些跻身富豪之列,然而他却从来没想过要这样做。作为老车迷的他,座驾只是几万元的国产车,他穿的衬衣都是几十块钱的便宜货。他把获得的奖金都放到了基金会,用于奖励杂交水稻研究。他说过,“对物质别要求太高,一千多元的衣服和五六十元的衣服没什么区别。”
7.黄旭华:“潜入水底”三十年
在庆祝建国70周年之际,中国核潜艇之父”黄旭华被授予“国家勋章”,他的名字开始被国人熟知。然而,当初他加入研发队伍时,最重要的要求之一就是:“准备好当一辈子无名英雄,不出名。”对于这一要求,黄旭华欣然接受。从那一天起,黄旭华隐姓埋名三十年,连家人都不知道他去了哪里,在干什么。他曾说过:“参加核潜艇工作,我就像核潜艇一样,潜在水底下,我不希望出名。”有人问他,“这么多年不能在父母身边尽孝,是怎么坚持下来的?”黄旭华说:“对国家的忠就是对父母最大的孝,这个一直在我心里面。”
8.邓清明:“备份”也是本分
邓清明,一位没有执行过飞天任务的宇航员,二十多年来一丝不苟地做着“备份”。虽然没能飞入太空,但他却坚持完成与“主份”相同难度的训练。“无论主份还是备份,都是航天员的本分”,一句话道出了邓清明的职业操守、责任担当。当今中国在各方面的成就举世瞩目,每一项成就都离不开无数个邓清明的无私奉献、默默付出。正所谓“功成不必在我,功成必定有我。”
四、精彩文段
(1)开头
类型1:引用名言,意蕴深远
①爱因斯坦曾说:“一个人的价值应该看他奉献了什么,而不应当看他取得了什么。”是的,我认为一个应该具有奉献的精神,应该懂得奉献。(《人生在于奉献》)
②“只要人人都献出一点爱,世界将变成美好的人间。”一曲《爱的奉献》之所以能久唱不衰,是因为它唱出了大家共同的心声。奉献,就是不计报酬的给予,它是一种高尚的品德,一种高尚的精神,做人也应如此。(《奉献自己》)
类型2:类比起兴,引出论题
①树林为鸟儿提供栖息地是一种互恩互惠;雨润滋润万物,是一种自然现象;阳光普照生灵,是太阳的本职;人们无私地为别人付出,是一种奉献。(《把奉献当成一种习惯》)
②美丽的夏天来了,阳光照耀着大地,照耀着每一朵花,每一片叶子。因为有了阳光无私的爱与奉献,大地才会显得如此生机勃勃。同样,因为有了教师的爱与奉献,祖国的花朵才能健康快乐的成长。(《爱与奉献》)
类型3:假设情境,启人深思
①如果你是一滴水,你是否滋润了一寸土地?如果你是一缕阳光,你是否照亮了一方空间?如果你是一颗粮食,你是否哺育了那宝贵的生命?(《靓丽的青春,奉献最美》)
②假如生命是一株小草,我愿为春天献上一点嫩绿;假若生命是一棵大树,我愿为大地撒下一片绿阴;假如生命是一朵鲜花,我愿意为世界奉上一缕馨香;假如生命是一枚果实,我愿为人间留下一丝甘甜。(《奉献,一缕馨香》)
类型4:引用诗词,彰显文采
①“野火烧不尽,春风吹又生。”此诗所赞扬的,正是那青青的野草。它起不到装点自然的作用,却被人们所传诵。它不能与鲜花相媲美,却被人们所敬重。因为它有顽强的生命,和无私奉献的精神。(《那青青的野草》)
②“落红不是无情物,化作春泥更护花”。人并非为了获取而给予,因为给予的本身就是快乐的。“奉献”一词,在我们的生活中层出不穷,奉献这件事,在我们的身边也时刻发生着。(《奉献自己,照亮别人》)
类型5:比喻入文,统摄全篇
①我想,每个人在这个花花世界中,都有属于他自己特定的位置。或是一朵雏菊,一朵蔷薇,或是一朵睡莲,一株玫瑰……无论你是鲜艳还是淡雅,无论是成束开放还是孤芳自傲。不能否定的是,一朵鲜花打份不出美丽的春天。百花齐放才会春满园。(《奉献如花似水》)
②奉献与收获就好比人生一笔受益匪浅的储蓄,当我把它存入银行,它能为银行谋利。困难时,它也是给予我们支持的珍贵的源泉。(《奉献与收获》)
类型6:设问发端,引人思考
①自古以来,多少人为了国家而奉献,甚至不惜牺牲自己的生命。生命是什么?我认为:生命就是在于奉献!奉献,不在于你做出多么惊天动地的事,而是在于你到底奉献了没有。(《生命在于奉献》)
②人们常说要实现人生的价值,但人生的价值究竟是什么?我认为,人生的价值就是奉献。谁对社会对人民的贡献大,谁实现的人生价值就越大。(《人生的价值在于奉献》)
(2)结尾
类型1:妙喻收尾,形象丰韵
①奉献不是为了索取,奉献应是自觉自愿的。让我们新世纪的一代青年都投身到乐于奉献的革命洪流中,从现在做起,从自身做起。让奉献这棵常青树,永远葱茏、繁茂。(《让奉献之树常青》)
②清水浇灌着土地,花朵扮靓着春天。每一朵花的开放都预示着春的临近,世界也许很小很小,奉献的领域却很大很大。或许有那么一天,这个世界将宛若世外桃源。(《奉献如花似水》)
类型2:抒情结尾,感染力强
①奉献是神圣的。伟大的祖国需要我们奉献,火热的生活需要我们奉献;朋友们,凭着岁月赐给我们的年轻臂膀和满腔热情,伸出你年轻的双手吧!让我们擎起希望的火炬,劈风斩浪,走向辉煌的明天!(《人生的价值》)
②让爱心之花开满大地,让生命之火重燃人间。让自己的生命之火,照亮别人的世界的同时,你也得到了光明和温暖。我们要感激那些在背后默默奉献的人们,因为是他们让我们明白了什么是幸福,什么是温暖!(《爱心·奉献》)
类型3:点题收尾,周密严谨
①一花一世界,一叶一菩提。靓丽的青春,奉献最美。我奉献,我知足,我快乐!(《靓丽的青春,奉献最美》)
②奉献者就像地基下的石头,独自面对黑暗与孤独,但仍然坚守岗位,虽肩负着千钧重担,但丝毫不动摇,默默地承受着。这样的人生虽然看似平常且痛苦,但这又何尝不是最有意义的呢,纵使平凡奉献,也要努力奉献不凡。(《平凡奉献》)
类型4:引用歌词,突出主旨
①“只要人人都献出一份爱,世界将变成美好的人间……”让我们在成长的道路上奉献给他人一份爱吧!(《在成长中奉献,在奉献中成长》)
②街边的音像店里传来了张学友的《爱和承诺》:“爱情是一句承诺,一生执着…… ”歌声穿过雨幕传到了这个小小的桥洞里,传的很远,很远……(《爱与奉献》)
类型5:情景描写,烘托点题
①我站在冰冷的雪地中遥望着前方,想着支持我们在漫漫人生旅途中不放弃地走下去的动力是什么:是坚忍的毅力,还是物质的鼓励,抑或是对梦想的追求?此时,一缕阳光披在我身上。我顿悟,是奉献——那温暖人间的奉献!(《温暖人间的奉献》)
②我兴奋地举着火苗,感到激情澎湃,久久地、久久地凝望着小主人写作业时认真地脸庞,我知道,这就是幸福,奉献的幸福!洁白的蜡衣一节节变短,烛蜡顺着身体散落成曳地的长裙,我离开的时刻快到了。恍惚中仿佛缥缈的歌声传来:心之所想,何畏险难;云胡不喜,求仁得仁……(《我从奉献中感受到幸福》)
类型6:呼告结尾,引起共鸣
①拿出你的热情,伸出你的双手,给别人一点帮助,奉献别人,也是服务自己。只要我们每一个人都学会去奉献一份热情。世界将会变得更加和谐美好。朋友们让我们学会奉献吧!(《学会奉献》)
②有一种行为叫帮助,有一种情感叫做博爱,有一种永恒叫奉献,让我们学习雷峰,满心博爱,热心帮助,真心奉献。让我们从平凡的小事做起,存关爱之心,积点滴帮助,做奉献之人,把助人为乐当成一种习惯和人生追求。(《把奉献当成一种习惯》)
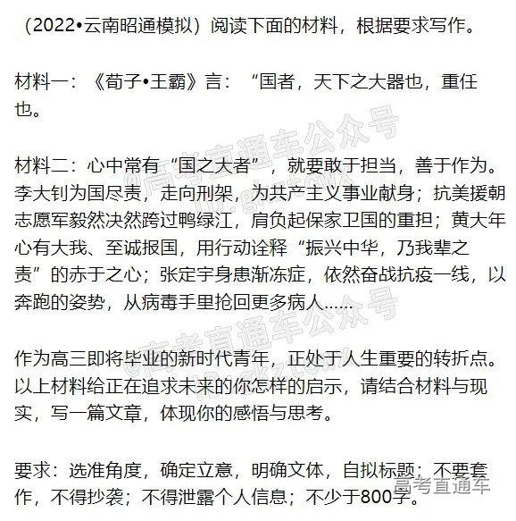
六、模考实战中的“传统文化”
1.作文原题
2.范文赏析
(1)分析
本题考查学生对材料作文的理解与掌握。首先理解材料,材料一表示治国是极为重大的事,一定要认真选择立国之道和治国之人,强调了国家的重要性。材料二列举了李大钊、志愿军、黄大年、张定宇等“国之大者”的事迹,强调了这些人为国家的付出与奉献。因此,可以得出这两则材料与国家相关,“作为高三即将毕业的新时代青年,正处于人生重要的转折点”是作文给出的作文环境,也是学生的实际状况,学生可以联系自己与国家的关系,结合自身看到的、听到的、感知到的一些事情组织写作。
(2)参考立意
未来的国家属于我们(青少年);
甘于奉献,无悔青春;
青春,也是报国靓丽的一道风景线。
(3)范文

“龙年”翻译
按照我们过去翻译属相年的习惯,“龙年”一般会被翻译成:
the year of Chinese dragon 或 Dragon Year 或 Year of the Dragon
这里为什么用Loong呢?loong, 也可以写作long,是“中国龙”的英文翻译。
早在清末期,在美华人就将“中国龙”译作loong,以和西方的dragon区别开来。新加坡总理李显龙的英文名也翻译成Lee Hsien Loong。
在我国古代传说中,龙角似鹿,头似驼、眼似兔、项似蛇、腹似蜃、鳞似鱼、爪似鹰、掌似虎、耳似牛,是一种能行云布雨的神异动物,封建时期是皇帝的专属象征。
而西方的dragon被描述为“a large aggressive animal with wings and a long tail, that can breather out fire(一种具有攻击性的大型动物,长着翅膀和长尾巴,可以喷火)”。与我们代表祥瑞安和的龙截然不同。
所以,为了表现出我们地地道道的中国文化,“龙年”翻译成Loong Year!
关于Loong,这些句子可以用在相关写作中:
1.The Loong is not a real animal, but a created one with the features of 9 other different animals.
龙不是真实的动物,而是一个创造出来的动物,具有其他9种不同动物的特征。
2.The Loong is widely accepted as the totem of China.
龙被广泛认为是中国的图腾。
3.The culture of the Loongs is deeply rooted in the minds of Chinese people.We, including overseas Chinese, all claim to be the descendant of the loongs.
龙文化深深植根于中国人的心中。我们,包括海外华人,都自称自己是龙的传人。
4.The Loong is one of the "Four Auspicious Spirit Animals" together with Pheonix (Fenghuang), Kylin (Qilin) and Turtle ui). It is also one of the "Four Divine Beasts" (Azure Dragon, White Tiger, Black Tortoise and Vermillion Bird).
龙是“四大灵兽”之一,与凤凰、麒麟和龟并列。龙也是“四大神兽”之一(青龙、白虎、玄武和朱雀)。
5.The Loong ranks the fifth place in the animals of Chinese Zodiac.
中国龙在十二生肖中排名第五。
6.As a mythical animal, Chinese Loongs are all masculine Thena is no fomale Loong. When we talk about Yin and Yang, then the Loong is on the Yang sice while the Pheonix is on the Yin side.
中国龙作为神兽,都是男性化的,没有雌性龙。当人们谈论阴阳,那么龙是阳,而凤代表阴。
7.Up to now, there are still some Dragon King Temple all over the country. which were always built by the rivers, lakes and seas in the hope of keeping away the floods or other disasters, and letting the locals stay safe.
到现在为止,全国各地仍有龙王庙,一般建在江河、湖泊和海洋边,用以保佑当地人平安,远离洪水或其他灾害。
春晚各类节目的英文怎么说?
小品 comedy sketch
相声 cross talk、stand-up comedy、comic dialogue
双簧 Comedy Duo 、two-man comic show
杂技 acrobatics
魔术 magic show
独唱 solo
合唱 chorus
戏曲 Chinese opera
京剧 Peking Opera
昆曲 Kunqu Opera
越剧 Yue Opera
黄梅戏 Huangmei Opera
歌舞 song and dance
朗诵 read aloud with expression、recite、declaim
压轴戏 grand finale

歌曲《让幸福飞起来》
相关知识点:①中国特色社会主义进入新时代②实现中华民族伟大复兴的中国梦
高中政治必修一第四课
只有坚持和发展中国特色社会主义
才能实现中华民族伟大复兴
(节选)
4.1中国特色社会主义进入新时代
一、新时代:
1.地位:
中国特色社会主义进人了新时代,这是我国发展新的历史方位。
2.科学内涵:
①新时代是承前启后、继往开来、在新的历史条件下继续夺取中国特色社会主义伟大胜利的时代;
②是决胜全面建成小康社会、进而全面建设社会主义现代化强国的时代;
③是全国各族人民团结奋斗、不断创造美好生活、逐步实现全体人民共同富裕的时代;
④是全体中华儿女勠力同心、奋力实现中华民族伟大复兴中国梦的时代;
⑤是我国日益走近世界舞台中央、不断为人类作出更大贡献的时代。
3.进人新时代的意义:
①意味着近代以来久经磨难的中华民族迎来了从站起来、富起来到强起来的伟大飞跃,迎来了实现中华民族伟大复兴的光明前景。
②意味着科学社会主义在二十一世纪的中国焕发出强大生机活力,在世界上高高举起了中国特色社会主义伟大旗帜。
③意味着中国特色社会主义道路、理论、制度、文化不断发展,拓展了发展中国家走向现代化的途径,给世界上那些既希望加快发展又希望保持自身独立性的国家和民族提供了全新选择,为解决人类问题贡献了中国智慧和中国方案。
二、新时代我国社会主要矛盾
1.进入新时代的背景:
(1)取得的成就:
改革开放以来,我们党团结带领全国各族人民不懈奋斗,稳定解决了十几亿人的温饱问题,总体上实现小康,人民美好生活的需要日益广泛,社会生产力水平总体上显著提高,社会生产能力在很多方面进入世界前列。
(2)存在的问题:
发展的不平衡不充分,成为满足人民日益增长的美好生活需要的主要制约因素。
2.进入新时代的标志:社会主要矛盾的新变化
中国特色社会主义进入新时代,我国社会主要矛盾已经转化为人民日益增长的美好生活需要和不平衡不充分的发展之间的矛盾。社会主要矛盾的新变化是中国特色社会主义进入新时代的重要标志。
3.我国社会主义所处历史阶段的判断:
我国社会主要矛盾的变化,没有改变我们对我国社会主义所处历史阶段的判断,我国仍处于并将长期处于社会主义初级阶段的基本国情没有变,我国是世界最大发展中国家的国际地位没有变。要牢牢把握社会主义初级阶段这个基本国情,牢牢立足社会主义初级阶段这个最大实际,牢牢坚持党的基本路线这个党和国家的生命线、人民的幸福线。
【注意】正确认识“不变之变”
4.中国共产党在社会主义初级阶段的基本路线:
领导和团结全国各族人民,以经济建设为中心,坚持四项基本原则,坚持改革开放,自力更生,艰苦创业,为把我国建设成为富强民主文明和谐美丽的社会主义现代化强国而奋斗。
【注意】建设目标体现“五位一体”
三、新时代坚持和发展中国特色社会主义要一以贯之
1.原因:
(1)中国特色社会主义是改革开放以来党的全部理论和实践的主题,是党和人民历尽千辛万苦、付出各种代价取得的根本成就,是我们必须推进的伟大事业。
(2)新时代中国特色社会主义是中国共产党领导人民进行伟大社会革命的成果,也是党领导人民进行伟大社会革命的继续。
(3)党要在新的历史方位上实现新的历史使命,最根本的就是要高举中国特色社会主义伟大旗帜,一以贯之坚持和发展中国特色社会主义。
2.措施:
(1)当代中国共产党人的任务,就是要把新时代坚持和发展中国特色社会主义这场伟大社会革命进行好,在实践中不断丰富中国特色社会主义的实践特色、理论特色、民族特色、时代特色,在新的历史条件下把党和国家各项事业继续推向前进。
(2)新时代属于每一个人,每一个人都是新时代的见证者、开创者、建设者。
要不忘初心牢记使命,以永不懈怠的精神状态和一往无前的奋斗姿态,一以贯之坚持和发展中国特色社会主义,一以贯之推进党的建设新的伟大工程,一以贯之增强忧患意识、防范风险挑战,开新局于伟大的社会革命,强体魄于伟大的自我革命,在广袤国土上继续书写近十四亿中国人民伟大奋斗的历史新篇章。
【注意】新时代坚持和发展中国特色社会主义要一以贯之,需要每一个中国人贡献自己的力量。青年学生要认真学习宣传党的理论思想,不断提升自身综合素质,开拓创新。
4.2实现中华民族伟大复兴的中国梦
一、中国梦
1.中国梦的本质:
国家富强、民族振兴、人民幸福
2.中国梦的特点:
(1)中国梦归根到底是人民的梦。
①中国梦归根到底是人民的梦,必须紧紧依靠人民来实现,必须不断为人民造福。
②人民是中国梦的主体,是中国梦的创造者和享有者。
③中国梦的深厚源泉在于人民,根本归宿也在于人民,只有同人民对美好生活的向往结合起来才能取得成功。
(2)中国梦是国家的梦、民族的梦,也是每一个中华儿女的梦。
只要每个人都把人生理想融入国家和民族的伟大梦想之中,把小我融入大我,敢于有梦、勇于追梦、勤于圆梦,就会汇聚起实现中国梦的强大历量。
(3)中国梦是中国人民追求幸福的梦,也同世界人民的梦想息息相通。
中国将同国际社会一道,推动实现持久和平、共同繁荣的世界梦,为人类和平发展的事业作出新的更大的贡献。
【注意】中国的发展崛起不会威胁世界,反而会推动国际政治经济新秩序的建立。中国积极推动构建人类命运共同体,使世界人民共享发展成果,促进世界和平。
二、新时代中国共产党的历史使命
1.中国共产党人的初心和使命:
为中国人民谋幸福,为中华民族谋复兴
2.如何实现中华民族伟大复兴的历史使命?
必须进行伟大斗争、建设伟大工程、推进伟大事业。
(1)实现伟大梦想,必须进行伟大斗争。
①原因:中国共产党要团结带领人民有效应对重大挑战、抵御重大风险、克服重大阻力、解决重大矛盾,必须进行具有许多新的历史特点的伟大斗争。
②做法:要充分认识这场伟大斗争的长期性、复杂性、艰巨性,发扬斗争精神,提高斗争本领,不断夺取伟大斗争新胜利。
(2)实现伟大梦想,必须深入推进党的建设新的伟大工程。
①原因:办好中国的事情,关键在党。历史已经并将继续证明,没有中国共产党的领导,民族复兴必然是空想。
②做法:中国共产党要始终成为时代先锋、民族脊梁,始终成为马克思主义执政党,自身必须始终过硬。中国共产党要不断增强政治领导力、思想引领力、群众组织力、社会号召力,以永葆旺盛生命力和强大战斗力。
【注意】中国共产党开展“不忘初心、牢记使命”主题教育活动,反腐倡廉,拍蝇打虎等,都是加强自身建设的表现。目的是加强党的执政能力建设,提高为人民服务的能力。
(3)实现伟大梦想,必须推进中国特色社会主义伟大事业。
①原因:坚持和发展中国特色社会主义是改革开放以来党的全部理论和实践的主题。
②做法:我们要更加自觉地增强道路自信、理论自信、制度自信、文化自信,既不走封闭僵化的老路,也不走改旗易帜的邪路,保持政治定力,坚持实干兴邦,始终坚持和发展中国特色社会主义。
3.伟大斗争,伟大工程,伟大事业,伟大梦想的内在联系:
(1)四个方面紧密联系、相互贯通、相互作用,其中起决定性作用的是党的建设新的伟大工程。
(2)推进伟大工程,要结合伟大斗争、伟大事业、伟大梦想的实践来进行,确保党在世界形势深刻变化的历史进程中始终走在时代前列,在应对国内外各种风险和考验的历史进程中始终成为全国人民的主心骨,在坚持和发展中国特色社会主义的历史进程中始终成为坚强领导核心。
三、分两步走建成社会主义现代化强国
1.建设现代化强国的两个阶段
第一个阶段:2020年到2035年在全面建成小康社会的基础上,再奋斗十五年,基本实现社会主义现代化。
第二个阶段:2035年到本世纪中叶在基本实现现代化基础上,再奋斗十五年,把我国建成富强民主文明和谐美丽的社会主义现代化强国。
2.实现新时代中国特色社会主义发展的战略安排:
(1)我们要贯彻新发展理念,建设现代化经济体系;健全人民当家作主制度体系,发展社会主义民主政治;坚定文化自信,推动社会主义文化繁荣兴盛;提高保障和改善民生水平,加强和创新社会治理;加快生态文明体制改革,建设美丽中国;坚持走中国特色强军之路,全面推进国防和军队现代化;坚持“一国两制”,推进祖国统一;坚持和平发展道路,推动构建人类命运共同体;坚定不移全面从严治党,不断提高党的执政能力和领导水平。
(2)要抓住大有可为的历史机遇期,锐意进取埋头苦干、善于创新、永不懈怠,不负时代的要求、历史的期待。
(3)广大青年要坚定理想信念,志存高远,脚踏实地,勇做时代的弄潮儿,在实现中国梦的生动实践中放飞青春梦想,在实现中国梦的生动实践中放飞青春梦想在为人民利益的不懈奋斗中书写人生华章。
相关练习题:社会和谐稳定、百姓安居乐业是广大人民的共同愿望。建设和谐社会,首先要发展生产,只有蛋糕做大了,每人才能分的更多,众的生活水平才能提高。这说明()
A.生产决定消费的质量和水平
B.主观愿望决定消费需求
C.消费观念与生产力水平密切相关
D.只要生产发展,社会就能和谐
【答案】A
【解析】“只有蛋糕做大了,分给每个人的才能更多更好”说明只有生产发展了,物质财富才能增加,才会更好地提高消费质量和水平,这体现了生产决定消费的质量和水平,A项正确;主观愿望并不决定消费需求,B项不选;材料没有体现消费观念的有关问题,C项不选;D项说法过于绝对,不选。
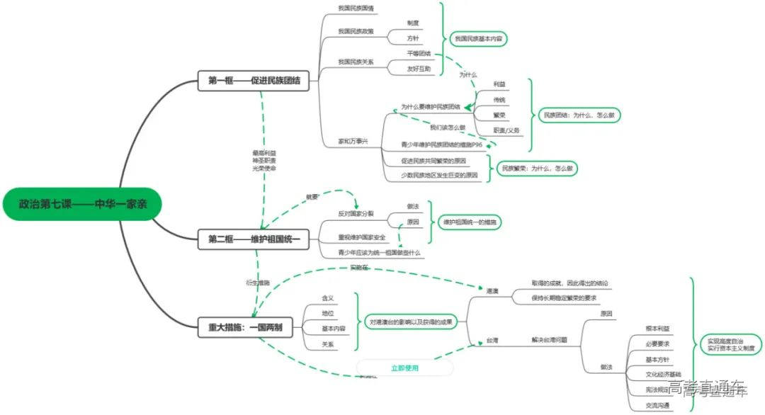
公益广告一《中华一家人》
相关知识点:①促进民族团结②维护祖国统一
第七课 中华一家亲
第一框 促进民族团结
1.我国的民族概况?
我国是统一的多民族国家。五十六个民族组成了中华民族大家庭。
2.我国的民族人口的分布格局?
大杂居、小聚居、交错居住
3.★我国处理民族关系的方针、基本政治制度和民族关系分别是什么?
(1)方针:民族平等、民族团结和各民族共同繁荣
(2)基本政治制度:民族区域自治制度
(3)社会主义民族关系:平等团结互助和谐
4.民族平等的表现?
①在我国,各民族具有同等的社会地位。
②各民族在国家和社会生活各领域享有平等的权利,承担相同的法定义务。
5.为什么要维护民族团结?
①★加强和巩固民族团结,维护祖国统一,是中华民族的最高利益。
②我国各民族在数千年的交往中,孕育了团结友爱的宝贵传统。
③我国各族人民始终同呼吸、共命运、心连心,克服种种困难和艰险,顶住压力,直面挑战,追求共同发展、共同富裕、共同繁荣。
④★维护和促进民族团结,是每个公民的神圣职责和光荣义务。
⑤各族人民只有铸牢中华民族共同体意识,像石榴籽一样紧紧抱在一起,手足相亲、守望相助、齐心奋斗,伟大的祖国才能繁荣发展。
6.为什么要加快民族地区发展、促进共同繁荣?
加快民族地区经济社会文化发展,逐步缩小发展差距,促进民族地区共同繁荣,是增进民族团结、发展社会主义民族关系的必由之路。
7.为促进民族地区发展,党和国家采取了哪些措施?
①党和国家在人力、物力、财力等方面大力支持民族地区的经济社会发展。(如:加大对民族地区的支持力度,推动西部大开发战略,实施兴边富民行动)(经济)
②国家支持民族地区发展教育,实施积极的就业政策,建立健全基本养老、基本医疗保险制度。(民生)(★民生的重要性:民生是人民幸福之基、社会和谐之本)
③国家大力扶持少数民族文化的保护、继承、创新和发展工作,积极促进各民族之间的文化交流。(文化)
8.(补充)青少年应如何维护民族团结?
①增强维护民族团结意识,积极宣传、自觉拥护党和国家的民族政策。
②自觉履行维护民族团结的义务,坚决同破坏民族团结的言行作斗争。
③尊重各民族的宗教信仰、风俗习惯和语言文字,关心少数民族同学。
9.(补充)少数民族地区发展取得成就的原因?
①实行民族区域自治制度,坚持民族平等、民族团结和各民族共同繁荣的方针,形成了平等团结互助和谐的社会主义民族关系。②坚持中国共产党的正确领导。③坚持改革开放,以经济建设为中心。④国家对少数民族地区的大力扶持。⑤民族地区人民的艰苦奋斗。⑥社会主义制度具有无比的优越性。
第二框 维护祖国统一
1.为什么要反对分裂?
①分裂会导致社会动荡、经济发展停滞不前,各族人民就会遭殃。
②一切破坏民族团结、制造民族分裂的行为都将受到法律的制裁。
③★维护国家统一,反对分裂,是爱国主义精神的具体体现,是每个公民义不容辞的责任。
2.★如何反对分裂?
①反对分裂,就要维护国家统一、国家主权和领土完整。
②反对分裂,就要反对一切形式的民族分裂活动,尤其要坚决反对借民族和宗教之名搞暴力恐怖活动。
③反对分裂,就要维护国家安全。
3.为什么要维护国家安全?
①国家安全是安邦定国的重要基石。国泰民安是人民群众最基本、最普遍的愿望。
②当前,国际形势风云变幻,国家安全和发展环境复杂多变,我们正处于中华民族伟大复兴的关键阶段,也处于从发展中大国迈向社会主义现代化强国的关键时期,我们要树立总体国家安全观,更自觉地维护国家安全。
4.“一国两制”的地位?
“一国两制”是党领导人民实现祖国和平统一的一项重要制度,是中国特色社会主义的一个伟大创举。
5.“一国两制”的基本内容?
在祖国统一的前提下,国家的主体坚持社会主义制度,同时在台湾、香港、澳门保持原有的资本主义制度和生活方式长期不变,享有高度的自治权。
6.“一国”和“两制”的关系?
“一国”是实行“两制”的前提和基础,“两制”从属和派生于“一国”并统一于“一国”之内。
7.如何保持香港、澳门长期繁荣稳定?
①必须全面准确、坚定不移贯彻“一国两制”“港人治港”“澳人治澳”、高度自治的方针。
②坚持依法治港治澳,维护宪法和基本法确定的特别行政区宪制秩序。
③落实中央对特别行政区全面管治权,落实“爱国者治港”“爱国者治澳”原则,落实特别行政区维护国家安全的法律制度和执行机制,维护国家主权、安全、发展利益和特别行政区社会大局稳定。
④坚决防范和遏制外部势力干预港澳事务,支持港澳巩固提升竞争优势,更好融入国家发展大局。
8.实行“一国两制”的意义?
①香港、澳门回归祖国以来,“一国两制”实践取得举世公认的成功。
②香港、澳门回归以来,与祖国内地优势互补、共同发展,共担民族复兴的历史责任,共享祖国繁荣富强的伟大荣光。
9.为什么要解决台湾问题?
①★解决台湾问题、实现祖国完全统一,是全体中华儿女共同愿望,是中华民族根本利益所在,是实现中华民族伟大复兴的必然要求。
②我国宪法规定,台湾是中华人民共和国的神圣领土的一部分。世界上只有一个中国,大陆和台湾同属一个中国。
③两岸同胞同根同源、同文同种,是命运与共的骨肉兄弟,是血浓于水的一家人。
10.如何解决台湾问题,实现祖国的完全统一?
①★“和平统一、一国两制”是解决台湾问题的基本方针,也是实现国家统一的最佳方式。
②★一个中国原则是两岸关系的政治基础,必须坚持“九二共识”,坚决反对“台独”。
③两岸同胞要共同弘扬中华文化,实现心灵契合,增进对和平统一的认同。
④深化两岸融合发展,推进两岸经济合作制度化,打造两岸共同市场。
⑤两岸同胞要多走动、多交流、多沟通,增进理解、信任,共同推动两岸关系和平发展,实现祖国完全统一和中华民族伟大复兴。(2023年秋新教材在此处删除两个“的”)
11.(补充)香港(澳门)发展取得成就的原因?
①坚持中国共产党的正确领导。②一国两制具有强大的生命力。③香港(澳门)人民的艰苦奋斗。
12.(补充)为早日实现祖国完全统一,青少年应该如何做?
①树立远大理想,陶冶爱国主义情操,努力学习,以实际行动报效祖国。
②积极拥护和宣传我国实现祖国统一的方针政策。
③自觉履行维护祖国统一的义务,坚持同破坏祖国统一的言行作斗争。
13.(补充)台湾与大陆的合作交流有何意义?
①有利于坚持贯彻“一国两制”方针,有利于早日实现祖国的统一大业。
②有利于两岸同胞之间的往来和两岸经济、文化领域的交流合作,促进共同繁荣发展。
③有利于加深彼此了解,增进两岸人民的感情,增强民族凝聚力和向心力。
中国传统纹样创演秀《年锦》
相关知识点:①文化的内涵与功能②正确认识中华传统文化③弘扬中华优秀传统文化与民族精神
一、文化的内涵与功能
1.文化的产生文化:是人类社会实践的产物,纯粹自然的东西。不能称为文化。
2.文化与经济政治的关系
①经济是基础,政治是经济的集中表现,文化是经济和政治的反映。
②一定的文化由一定的经济政治所决定,又反作用于一定的经济政治,给予经济政治以重大影响。
③文化具有相对独立性。
3.文化与文明的关系:文明与野蛮相对里是人类进步和开化的标志,分为物质文明和精神文明,只要是文明就是积极向上的文化,咋有先进与落后的区分。文化与文明都是实践的产物,其创造主体都是人,先进文化是人类文明的一项重要内容。
4.文化的呈现(文化载体):为文化载体是指文化的记录、记载、标识、传承和表现的物化形式。器物、行为、制度、语言、文字都是文化的载体。
5.文化的功能:
①文化具有引领风尚、教育人民、服务社会、推动发展的功能。文化引导人们认识真善美,为人们提供精神指引,提升全民族的文明素养,文化教化育人,帮助人们提高思想道德素质,科学文化素质和健康素质促进人的全面发展,文化服务社会,满足人民过上美好生活的新期待,为人们提供丰富的精神食粮。文化推动发展是国家繁荣的情绪之不尽,用之不竭的力量源泉,对提高社会凝程度具有重要作用。
②文化是民族的血脉和灵魂。文化兴国运兴,文化强民族强,当代中国筑牢中华民族共同体意识,要认同传承和发展中华优秀文化为前提,没有高度的文化自信,没有文化的繁荣昌盛,就没有中华民族伟大复兴。
二、正确认识中华传统文化
1.中华优秀传统文化的主要内容:核心思想理念、中华传统美德、中华人文精神等。
2.中华优秀传统文化的基本特点:源远流长,博大精深
3.对待传统文化正确态度:取其精华,去其糟粕,推陈出新,革故鼎新,古为今用。有鉴别的加以对待,有批判的予以继承,努力用中华民族创造的一切精神财富来以文化人,以文育人,推动传统文化创造性转化与创新性发展。
4.弘扬中华优秀传统文化的当代价值
①不忘本来才能开辟未来,善于继承才能更好创新。优秀传统文化是一个国家、一个民族传承和发展的根本。只有坚持从历史求的未来,从延续民族文化血脉中开拓前进,我们才能办好今天间情,推动国家发展。
②中华优秀传统文化是中华民族共同的精神标识,涵养着中华民族共同的价值观。传承和弘扬中华优秀传统文化,能够激发民族自信心和自豪感,有助于促进民族团结,维护国家的安全和统一,铸牢中华民族共同体意识。
③优秀传统文化中所蕴含的思想能够为解决当代中国和世界发展中的许多问题提供有益借鉴。
④中华优秀传统文化强调求同存异、和而不同、和平发展,这些思想观念有助于正确认识和处理国际关系,推动建立以合作共赢为核心的新型国际关系,构建人类命运共同体。
三、弘扬中华优秀传统文化与民族精神
1.怎样弘扬中华优秀传统文化:推动传统文化创造性转化与创新性发展。
2.中华民族精神的基本内涵:以爱国主义为核心,团结统 下、 爱好和平、勤劳勇敢、自强不息的伟大民族精神。
3.爱国主义的地位、作用:爱国主义是中华民族精神的核心,它贯穿民族精神的各个方面。团结统一、爱好和平、勤劳勇敢、自强不息的精神,相辅相成,体现着爱国主义这个主题。先无论什么时候,爱国主义都是动员和鼓舞中国人民团结奋斗的一面旗帜,是各族人民风雨同舟、自强不息的精神支柱。
新疆喀什分会场《舞乐新疆》
相关知识点:民族关系



























