2024年广东语数英学考在紧张的氛围中告一段落,接下来省考试院将开展评卷工作。参考往年的进度,评卷前的准备工作预计仍需1-2周的时间,正常情况下是在春节后公布成绩。
在等成绩的过程中,同学们不妨先科学估分(后附估分技巧),提前筛选适合自己的大学范围,提前了解自己喜欢的专业,做到心中有数,减少成绩公布后填报志愿时出现慌乱和失误。

从目前来看,今年公办院校的学考普通类招生名额明显超过去年,总体呈现“多数扩招、少数缩招”的趋势。
由于2023年公办院校的普通类实际招生名额约为9.89万(指第一次投档时各校的计划数),所以不排除2024年的公办院校普通类招生名额达到10万左右(预测数据仅供参考,请以官方公布为准)。
随着春季高考政策的普及,以及更多人了解到这一高职院校招生的主渠道,学考竞争激烈其实也是必然趋势。
假如2024年学考人数真的达到40万左右,那么很有可能出现“40万考生抢10万个公办招生计划”的局面,即“每4个学考生,才会有1人上岸公办专科院校”。
据悉,今年的语数英学考试题难度适中,不少同学初步估分都能在300分以上。
结合考试人数、各校招生情况、往年的投档录取情况等因素,车车预计今年的学考分数线和去年持平或略微上涨,欢迎留言说说你的看法。
夏季高考上岸难度大,建议成绩一般的考生把握机会,积极填报学考志愿,争取提前锁定优质院校。而中低分层次的考生,也要合理规划志愿,抓住“保专冲本”的机会。
那应该如何对答案估分呢?对照高考估分技巧了解一下!

对语文主观题和阅读题的估分可适当灵活,不必和答案一模一样。
★一定要细读“高考标准答案”,最好把答案的得分点分析出来;
★努力回忆自己答题的情况、情景;
★不要拘泥于答案估分。因为语文中的文言翻译、诗歌鉴赏、现代文阅读问答题和语言操作题都不是死扣答案给分的,这样的试题实际上没有人能写出与”标准答案“一模一样的答案,根据平时阅卷的体会,评分主要依据意思与答案的接近性、要点的完整性和清晰性以及语言表述的规范性等综合因素给分。
★作文估分在确认审题立意没有偏离的情况下相对于平时考试要估高一些,一般而言,平时是严格要求,高考作文阅卷是鼓励性从宽原则。实际情况是很多人的高考作文得分比平时要略高一些,当然,这不绝对。
★最好请老师来把关。语文老师对你的语文基础最清楚,你可以就某个主观题的估分和老师交换意见;可以列出自己作文的思路提纲,可以讲自己作文的内容、材料、构思、文体等等。
抓住该题的主题思想,这是能否得高分的前提。作文方面可以请教老师看立意是否跑偏,作文是否达到优秀的程度。
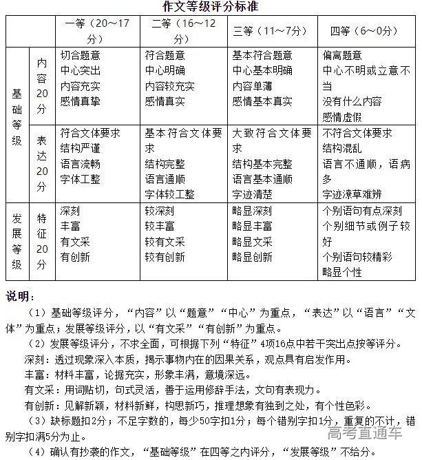
★作文评分准则参考:

选择题和填空题主要是凭自己记住的答案来估。
解答题估分有一定的讲究,首先是看自己试题的答案是否正确,其次是看自己的解题方法和答案采用的方法是否相同。数学更注重答题的步骤。
大题的估分,要按步骤算分,一定是步骤真正出现了再给分。还有要注意的是你的计算过程都对了,即使答案错了,阅卷老师也会给你相应的分值。

英语比较难估的恐怕也是英语作文了。建议考生在对作文进行估分时,最好按照自己平时的情况,即取平时作文的平均得分,必要时可参考老师的意见估分。
估作文时要认真阅读评分标准,首先要客观地确定自己作文的等级,否则估出的分数和实际得分差距可能就会很大。考生还需要注意自己的一些字数、要求的涵盖内容等硬性要求是否都已达到。








