1、少年班、少创班招生条件?
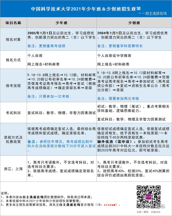
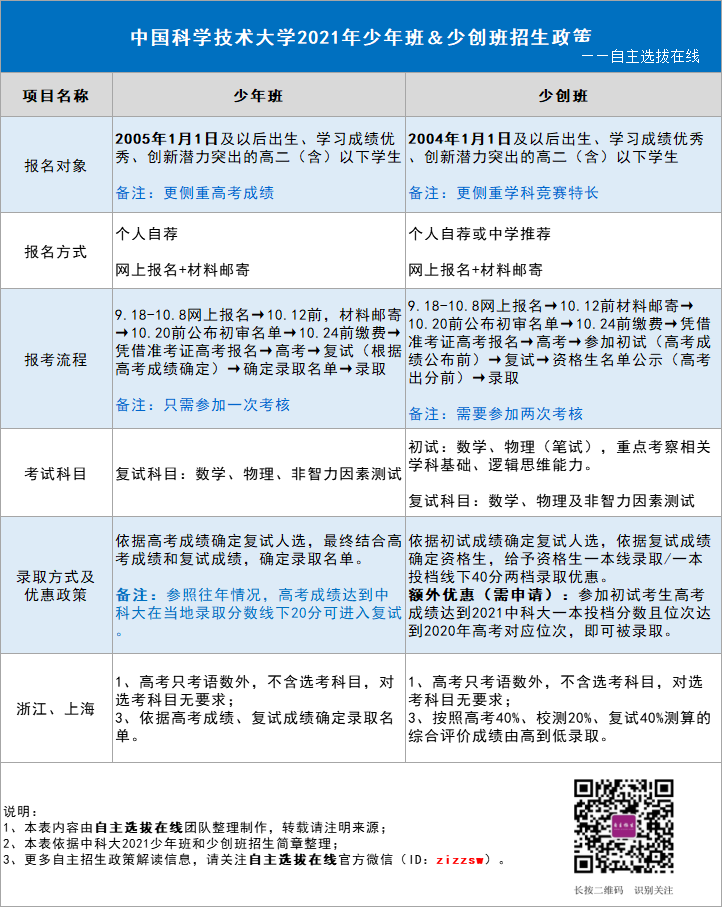
答:少年班主要看中高考成绩;少创班主要侧重竞赛奖项,获得学科竞赛省一及以上奖项,初试成绩加10分参与选拔;获得国三,初试可加20;获得国二及以上奖项免初试,直接进入复试。
2、2021少创班、少年班报名的年龄要求是什么?
答:2021年中科大少年班要求考生出生时间为2005年1月1日以后;少创班要求考生出生时间为2004年1月1日以后。
3、少年班和少创班是否可以同时报名?
答:只要年龄符合要求,可以同时报名。考生需分别进行网上申请,申请材料也需要分布寄送。
4、少年班和少创班的区别?
答:
4、没有竞赛奖项可以报考创新班吗?
答:可以。由于报考创新班的学生都是新高一、新高二的,所以有竞赛奖项的学生很少。换句话说,就是通过初审的学生中,相当大的比例是没有竞赛奖项的。有竞赛奖项的同学就会大概率过初审,没有竞赛奖项的同学,如果平时成绩不错,或者综合素质不错,也是有很大的可能性通过初审的。
5、文科生可以报考吗?
答:中科大少年班、少创班只招理科生,高二及高二以下。新高考改革地区要求考生必选物理。
6、初中生可以报名吗?
答:要求考生具有高中毕业文化程度,且需要提供高中阶段成绩单,初中学生不能报名。
7、高三有上清北的希望,有必要报考吗?
答:如果有机会,建议尝试。即使没有通过,对高三也没有影响。
8、2021少创班、少年班什么时候报名?
答:报名期间,主要有以下时间节点需要注意:
网上报名:2020年9月18日—10月8日
接收材料:2020年10月12日(含)前
公布初审结果:2020年10月20日(含)前
网上缴费:2020年10月24日(含)前
初试时间(仅少创班):高考出分前
复试时间:另行通知
9、少年班、少创班如何报名?
答:考生考生登录中国科学技术大学网上报名系统报名并打印申请表,填好后,签字盖章后连同其他报名材料一起打包邮寄。
报名网址:http://admission.ustc.edu.cn(复制到浏览器打开!)
提醒:第一次登录系统的同学,需要填写信息提交后获得网络申请号。
10、少年班、少创班报名需要哪些材料?
答:报名材料包括以下几种:填妥的报名申请表(报名系统打印)、户口本复印件、身份证复印件、高中阶段成绩单(须加盖校章)、主要获奖证书复印件等材料。
11、创新班校荐和自荐有区别么?
答:没有单独的校荐表和名额,一般在网报时,选择校荐(网报打印表格时,会出现学校意见一栏)并学校盖章,可视为校荐。
12、报名身份信息填错了可以修改吗?
答:不可以。报名基本信息如姓名,性别,身份证号等信息在填写时,请务必认真检查核对,一旦填错,由此产生的后果考生自行承担。
13、一个身份证号只能注册一次吗?
答:每个身份证号在每个招生类型下只能注册一次,注册后无法更改。
14、已提交后发现信息填写错误可以修改吗?
答:可以的。可发邮件进行修改,邮件中需提供考生姓名、申请号、所在中学、身份证正反面照片(拍照,扫描皆可)等信息。
13、成绩单需要加盖学校公章么?
答:需要。成绩单要求高一上下两个学期的成绩和排名(如无排名,学校给个证明即可)。校荐的成绩单必须加盖公章,自荐的没有硬性要求,但建议能盖的就盖一下。
14、照片上传有什么要求?
答:上传近期一寸免冠照片,不要生活照,格式为jpg或gif,大小不超过400kb,即图片宽高像素在200像素到1000像素之间。
15、少创班相关复印材料装订成册的标准是什么?
答:用订书机订一下即可,不需要封面。
16、刚上高一没有考试怎么办?
答:可以填写999,但是要表示自己已经学完高中课程,具备相关证明材料。
17、报名时间截止前,竞赛奖项还未公布?
答:可以先进行报名,待竞赛获奖成绩出来后,可以把获奖信息及报名信息发至招办邮箱。
18、高一考生报考通过率如何?
答:少年班、少创班选拔需要进行高考,而高一阶段还没有学习完高中全部课程,报考难度较大。
19、初审大概能过多少人?
答:按照往年经验,60%左右的考生会在初审就被淘汰,所以报名时要认真对待,机会难得,不要马虎。
20、什么样的考生通过率更高?
答:参照往年情况,少年班主要看高考成绩,平时成绩年级排名靠前更容易通过初审;少创班更加注重学科特长,如数理化等竞赛成绩排名靠前的考生,更容易拿到初审资格。
21、少年班、少创班考试流程是怎样的?
答:少年班:首先参加高考,高考成绩公布后,依据高考成绩确定人选进行复试。
少创班:首先参加高考,高考成绩公布前参加初试,竞赛奖项有加分和免初试优惠,再根据初试成绩确定复试人选。
22、少年班、少创班复试考核科目?
答:少年班和少创班复试考核科目均为数学、物理、非智力因素测试(面试)。现学现考,主要是学大学内容,然后进行考试,考查学生的接受新知识的能力。
23、少创班初试考试科目是什么?
答:主要考数学和物理,各科150分,总共300分,根据惯例,考试题目可能由中科大数学院和物理学院教授专家团队负责命制。
24、创新班初试考试难度和题型?
答:按照往年反馈,初试考数学和物理两个科目,知识点大多数都是考试大纲范围内的,难度都是比高考难,题目出的比较灵活。
题型方面,数学:小题+大题;物理:小题+大题。
25、如何备考中科大少创班少年班初审、复试?
答:少创班考生备考,可以参考往年中科大自主选拔、三位一体考试试题。少年班考生备考,重点放在提高高考成绩上。
26、针对上海和浙江的录取和有什么不同吗?
答:浙江和上海地区录取上,少年班根据高校成绩和复试成绩录取;少创班采取按照高考40%、初试20%、复试40%测算的综合评价成绩由高到低录取。
27、少年班、少创班录取模式是怎样的?
答:少年班依据考生高考成绩和校测复试成绩确定录取名单;
少创班根据复试成绩确定录取,录取优惠分一本线和一本投档线下20分两档。另外针对今年进入初试的考生还有一个额外的录取机会:符合少创班初试条件的考生,高考分数达到2021年一本投档线且排名位次达到2020年高考对应位次,也可被破格录取。
28、高二参加高考,可以报其他高考志愿吗?如果没有被录取,高三参加高考会受影响吗?
答:考生的高考成绩只作为中科大少年班和少创班招生使用,不能填报其他高考志愿。如果没有被录取,考生依然可以以应届生身份参加高三的高考,不受影响。
29、如果考上了,还要读高三吗?
答:考上之后,高二结束之后直接到中科大读本科,在你的同学寒窗苦读高三的时候,你已经开始了你精彩的大学人生!
30、被少年班和少创班录取之后有什么好处?
答:可以提前进入中科大少年班学院就读,鼎鼎大名的中科大少年班学院由三驾马车组成,一架是探索几十年的少年班,一架是本科生入校后成绩优异组成的理科试验班,一架是本文介绍的创新班,所以无论是少年班还是创新班,都是少年班学院的学生,未来学生出国留学时,都会被认可为少年班学生。
31、少年班培养方向是什么?
答:少年班学院学生进校后一至二年不分专业,集中强化数学、物理、英语等基础教育,课程接近相关专业要求,并强调对科技前沿的了解和人文素质教育;完成基础学习后,全校范围内自主选择专业,实行在导师指导下的个性化学习。培养过程重视激发学生对科学的兴趣,鼓励专业较差,学生可以选修多个专业的课程。
32、少年班学院毕业发展方向都有哪些?
答:中科大少年班学院往本科毕业生中,出国深造的占42%,国内升学的占37%,整体深造率为79%。
中科大少年班学院考入美国名校的学生也有不少,包括美国哈佛大学、普林斯顿大学、麻省理工学院、宾夕法尼亚大学、哥伦比亚大学等。
