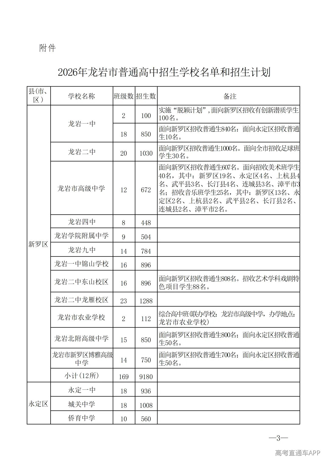
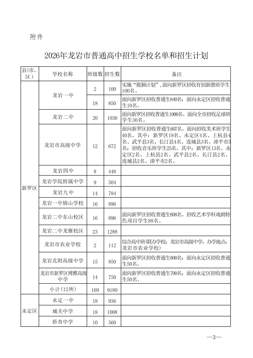
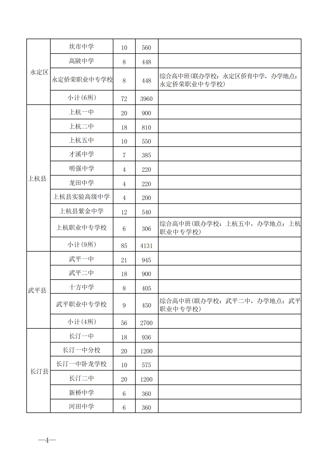
前言 今天(28号),龙岩市教育局正式印发《关于公布2026年龙岩市普通高中招生学校名单和招生计划的通知》(岩教综〔2026〕45号)。 全市共有46所普通高中学校(含综合高中班)具备招生资格,计划招生班级数572个,招生总人数30332人。这是龙岩市近年来普高招生规模最大的一次扩招,为广大学子提供了更多优质高中入学机会。
查看完整试题
登录查看完整试题答案
阅读数:88
特别声明:
1. 本站注明稿件来源为其他媒体的文/图等稿件均为转载稿,本站转载出于非商业性的教育和科研之目的,并不意味着赞同其观点或证实其内容的真实性。如转载稿涉及版权等问题,请作者在两周内速来电或来函联系,本站根据实际情况会进行下架处理。
2. 任何媒体、网站或个人未经本网协议授权不得转载、链接、转贴或以其他方式复制发表,违者本站将依法追究责任。
1. 本站注明稿件来源为其他媒体的文/图等稿件均为转载稿,本站转载出于非商业性的教育和科研之目的,并不意味着赞同其观点或证实其内容的真实性。如转载稿涉及版权等问题,请作者在两周内速来电或来函联系,本站根据实际情况会进行下架处理。
2. 任何媒体、网站或个人未经本网协议授权不得转载、链接、转贴或以其他方式复制发表,违者本站将依法追究责任。





