一、毕业证书颁发
高等教育自学考试(以下简称自学考试),是对自学者进行以学历考试为主的高等教育国家考试,符合毕业条件的考生可进行毕业申请,按照本须知办理毕业手续,经审定无误后,颁发国家统一印制的毕业证书和《云南省高等教育自学考试毕业生登记表》(以下简称《毕业生登记表》)(附件1)。
发证日期2026年上半年统一标注为2026年6月30日。
二、毕业申请流程
2026年上半年云南省自学考试毕业办证,按照课程合格成绩补录—本科毕业前置学历审核—考生网上毕业申请—确认点网上初审—州市招生考试机构网上复审—省招生考试院网上终审的流程进行。
(一)课程合格成绩补录
申请云南省自学考试毕业证书,须取得申请毕业专业考试计划规定的全部课程合格成绩,并于本次毕业申请前将全部成绩上传至“云南省高等教育自学考试管理平台”(以下简称管理平台)。凡管理平台不能查询到的成绩不能用于申请云南省自学考试毕业证书。
持有云南省自学考试课程合格证书、转入云南省考籍档案证明信和云南省自学考试实习(实验)考核合格成绩通知单,已在管理平台上查询到有关课程合格成绩的,其课程合格成绩以管理平台查询出的成绩为准,可直接用于申请云南省自学考试毕业证书;未能在管理平台上查询到有关课程合格成绩的,须进行成绩补录,补录成功的成绩可用于申请云南省自学考试毕业证书。
1.云南省自学考试课程合格证书
通过“13位(含字母)准考证号”取得课程合格成绩的考生,可以用“12位(全数字)准考证号”登录管理平台,在“我的成绩”—“13位准考证查询”菜单下输入“13位准考证号”查询成绩。
1995年以前取得的云南省自学考试课程合格证书,未能在管理平台上查询到有关课程合格成绩的,考生须持云南省自学考试课程合格证书原件到确认点办理成绩补录,确认点验证后进行成绩补录,并收取原件存档备查。
2.转入云南省考籍档案证明信
2016年以前取得的转入云南省考籍档案证明信,未能在管理平台上查询到有关课程合格成绩的,考生须持转入云南省考籍档案证明信原件到确认点办理成绩补录,确认点验证后进行成绩补录,并收取原件存档备查。
3.云南省自学考试实习(实验)考核合格成绩通知单
云南省自学考试实习(实验)考核合格成绩通知单,未能在管理平台上查询到有关课程合格成绩的,考生须自行联系主考学校,提供合格成绩通知单等证明材料,主考学校验证后进行成绩补录。
(二)本科毕业前置学历审核
按照《高等教育自学考试暂行条例》《高等教育自学考试考籍管理工作规定》要求,申请自学考试本科毕业的考生,须持有具备学历教育资格的高等学校、自学考试机构颁发的专科(或以上)学历证书(含本科结业证);申请自学考试专科毕业的考生,无前置学历要求。前置学历毕业时间应早于本次自学考试毕业申请时间,前置学历审核结果仅当次毕业申请有效。
1.申请自学考试本科毕业证书的考生,按照教育部学生服务与素质发展中心“学籍学历电子凭证”服务要求,须通过最新版本学信网手机APP扫描管理平台与学信网联合定制的二维码(在毕业申请—前置学历审核页面显示)授权前置学历信息,学信网推送前置学历信息给管理平台并系统审核其前置学历。为减轻考生上传材料负担,考生通过学信网授权前置学历信息并审核通过的的考生,无须再上传前置学历毕业证书等材料。如学信网反馈“请确认您是否已经具有有效学籍”,请更新学信网APP,或者卸载学信网APP重新下载,或者尝试用其他手机下载学信网APP 进行扫码。
如考生有以下情形:在获得专科(或以上)学历后更改姓名,身份证号变更、升位,2002年前毕业学历,全日制军事(部队)院校学历,海(境)外学历等,导致学信网手机APP扫描二维码失败的,可以点击“人工审核”按钮,上传前置学历毕业证书扫描件、《教育部学历证书电子注册备案表》(或《中国高等教育学历认证报告》)和具有法律效力的有关变更证明(没有变更情况的提交身份证正反面),后携带上述材料原件和复印件到确认现场提交材料进行人工审核。确认点审核原件后,在复印件上签字盖章确认“复印件与原件一致”,并将签字盖章的复印件扫描上传至管理平台,由省招生考试院终审。省级审核只对上述考生上传的证明材料是否齐全进行人工审核,最终能否进行毕业证书电子注册,将上报学信网审定。
2.申请自学考试专科毕业证书的考生,无需进行前置学历审核,取得申请毕业专业考试计划规定的全部课程合格成绩即可。
(三)考生网上毕业申请(注意:不是毕业自审)
申请自学考试本科毕业证书的考生,前置学历审核通过后,在网上提交本科毕业申请。申请自学考试专科毕业证书的考生,无需进行前置学历审核,直接在网上提交专科毕业申请。
考生网上毕业申请须提交以下材料:
1.清晰的有效身份证扫描件,身份证有效期在2026年6月30日之后。
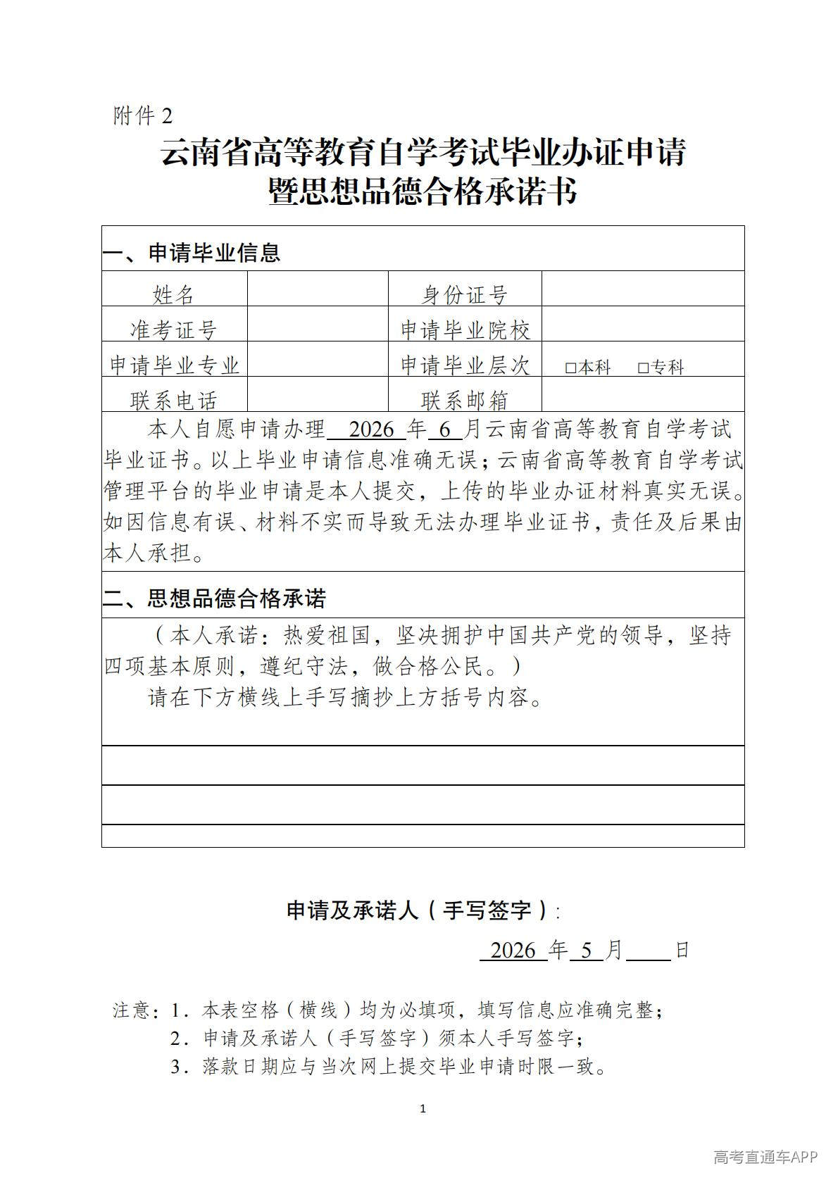
2.《云南省高等教育自学考试毕业办证申请暨思想品德合格承诺书》(附件2)。为确认考生毕业办证意愿,确保考生毕业信息及提交的材料真实无误,承诺思想品德合格,考生申请毕业办证时须提交本人签字确认的《云南省高等教育自学考试毕业办证申请暨思想品德合格承诺书》扫描件至管理平台。
3.《云南省高等教育自学考试免考课程登记表》。通过线下办理免考的,须提交《云南省高等教育自学考试免考课程登记表》(以下简称免考课程登记表)扫描件;2021年以后通过线上办理免考的,无须提交免考课程登记表,系统会自动生成《云南省高等教育自学考试免考课程审核单》(以下简称免考课程审核单),当考生毕业申请通过后,自动生成毕业生电子档案存档。申请办理毕业证书的每门免考课程均须有对应的免考课程登记表或免考课程审核单,申请办理毕业证书没有使用免考课程的无需提交。
4.云南省自学考试实习(实验)考核合格成绩通知单。专科专业计划有实践性环节考核要求的、本科专业计划有论文要求的,提交云南省自学考试实习(实验)考核合格成绩通知单扫描件。成绩通知单须加盖申请毕业主考学校有关学院的公章,加盖其他印章的不予受理。
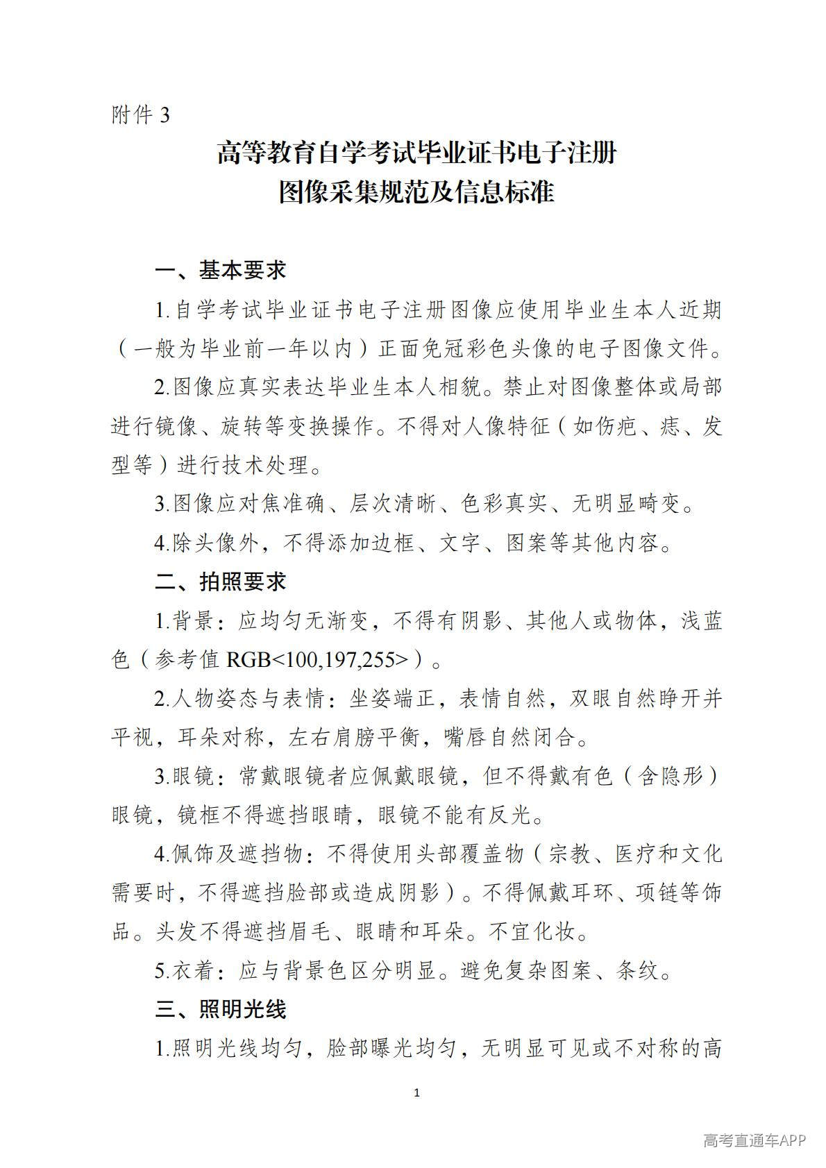
5.本人免冠彩色电子照片。按照教育部教育考试院《关于做好高等教育自学考试毕业证书电子注册图像采集工作的通知》(教试中心函〔2020〕125号)文件要求,高等教育自学考试毕业证书右上部分打印本人彩色照片,即考生在管理平台内上传的电子照片。照片要求为近期(一般为毕业前一年以内)正面免冠彩色浅蓝色背景头像的电子图像文件,照片人像须居中,双眼须在同一水平线,耳朵须显露出来。照片文件规格为宽480像素*高640像素,分辨率300dpi,24位真彩色;应符合JPEG标准,压缩品质系数不低于60,压缩后文件大小一般在20KB至40KB;文件扩展名应为JPG。照片具体要求详见《高等教育自学考试毕业证书电子注册图像采集规范及信息标准》(附件3)。
注意:请确保所上传的照片符合要求,照片将用于毕业证书制作和电子注册,具有高度严肃性,不得上传生活照、手机自拍照、过度美化美颜照等,否则审核不予通过,后果由考生本人承担。如因考生所上传照片不符合要求导致学信网电子注册失败,需要重新提交照片进行注册的,一律不重新补打毕业证书,相关后果由考生本人承担。
三、毕业申请时间
(一)课程合格成绩补录
5月18日9:00-25日16:00:需要课程合格成绩补录的考生,工作日到确认点申请课程合格成绩补录;所有成绩均在系统可查的考生,无需进行课程合格成绩补录。
(二)本科毕业前置学历审核
5月18日9:00-25日16:00:申请本科毕业证书的考生,网上提交前置学历审核;申请专科毕业证书的考生,无需提交前置学历审核;
5月18日9:00-25日17:00:已在系统提交前置学历申请,系统审核不通过的考生,工作日到确认点现场提交材料进行人工审核;
5月18日9:00-25日18:00:省招生考试院终审。
(三)考生网上毕业申请
5月26日9:00-29日16:00:考生网上毕业申请;
5月26日9:00-6月1日16:00:确认点网上初审;
5月26日9:00-6月3日16:00:各州市招生考试机构网上复审;
5月26日9:00-6月5日16:00:省招生考试院网上终审;
8月25日后:考生可自行登录学信网查询学历,查询到学历后,联系确认点领取毕业证书和《毕业生登记表》。
注意:请考生注意申请时间,逾期不予受理,系统仅在公告时间开放;关注审核动态,如因材料原因被退回,及时查看修改并重新提交;请保持通讯畅通,在规定时间内未修改并重新提交申请,当次毕业申请无效。
四、毕业申请条件
(一)考完专业考试计划规定的全部课程,并取得合格成绩;
(二)完成规定的毕业论文(设计)或者其他实践性环节学习任务,并取得合格成绩;
(三)所取得的学分达到专业考试计划规定的要求;
(四)课程免考符合规定,已办理免考手续,并完成缴费;
(五)省际转考转入云南省考生,须在云南省取得专科不少于5门、本科不少于4门的合格成绩;
(六)申请自学考试专升本(独立本科段)专业毕业的考生, 须持具有学历教育资格的高等学校、高等教育自学考试机构颁发的专科(或以上)学历证书,且通过前置学历审核;
(七)用于申请办理云南省自学考试毕业证书的成绩,须在管理平台可查;
(八)思想品德合格,符合有关法律、法规规定的其他要求。
五、毕业申请说明
(一)毕业申请网址
考生在规定的时间内,登录“云南省高等教育自学考试管理平台”在“毕业申请”栏目进行毕业申请(注意:不是毕业自审),一次毕业申请只能申请一个专业毕业证书,具体操作步骤可下载《考生使用手册》(附件4)查看。通过本系统提交的申请均视为考生本人主动自愿申请,请注意保管好登录账户和密码,防止外泄,避免他用、混用、误用等导致上传信息错误。
(二)准考证号使用说明
1.毕业所需考试合格成绩在2个及以上准考证号(12位全数字)下的考生,在毕业申请前,用有关准考证号登录“管理平台”,完成所有有关准考证号下的身份认证,再提交毕业申请,系统会自动关联已完成身份认证的准考证下的成绩。
2.毕业所需考试合格成绩在“13位(含字母)准考证号”下的考生,成绩在毕业申请时可合并到“12位(全数字)准考证号”下,操作流程如下:“毕业申请”—“考生信息确认”—“成绩信息确认”—“输入13位准考证号”—“上传证明材料”。
3.仅拥有“13位(含字母)准考证号”的考生,请在报名期间重新注册“12位(全数字)准考证号”,按第2条操作办理毕业证书。
(三)考试计划说明
1.根据全国高等教育自学考试指导委员会《关于调整高等教育自学考试思想政治理论课课程设置的通知》(考委〔2024〕1号)文件精神,云南省自学考试毕业审核要求按照《关于调整高等教育自学考试思想政治理论课课程设置的公告》执行。自2025年起,除2025年前已停考过渡专业按照原考试计划进行毕业审核,其他现行各开考专业计划按要求审核“习近平新时代中国特色社会主义思想概论(课程代码15040)”课程。
2.根据《关于调整我省高等教育自学考试法学等专业考试计划的通告》,2026年1月1日起,云南省自学考试按照《云南省高等教育自学考试专业考试计划(2026版)》安排考试课程和办理毕业。
3.根据《关于高等教育自学考试计划调整的补充公告》,“2025年执行的旧考试计划”毕业办证时间截止到2026年12月31日。2026年期间,“2025年执行的旧考试计划”和“2026版新考试计划”同时可以办理毕业。考试计划可以在管理平台登录界面点击“查看考试计划”下载。
(四)考籍信息变更说明
考生在籍期间姓名或身份证号码发生变更的,需于5月8日前办理基本信息变更手续,后再办理免考申请、前置学历审核、毕业申请。2026年5月11日—8月25日期间,凡提交了免考申请、前置学历审核、毕业申请的考生信息不可以修改,如需要修改请提前规划时间,请联系确认点咨询信息变更事宜。
(五)成绩使用说明
同一层次同一专业已成功办理毕业证书,无须重复申请;考生在主考学校取得的论文成绩只能用于申请该主考学校毕业证书;免考取得的成绩仅用于办理云南省自学考试毕业证书,不提供任何证明作他用,每个专业最多使用6门免考课程合格成绩。
(六)材料真实性说明
考生提供的毕业审批证明材料必须真实有效,凡伪造、涂改或提供虚假证明材料,一经查出,即取消毕业办证资格,并按国家有关规定严肃处理。
六、毕业证书颁发说明
(一)根据有关规定,毕业证书须在学历注册成功后发放。通过中国高等教育学生学信网(学信网)查询到学历信息后,联系确认点领取毕业证书及《毕业生登记表》(《毕业生登记表》是毕业生唯一档案,请妥善保存,如有归档需求,可向确认点申请密封)。因前置学历信息不完整导致注册不成功的考生,应及时提供相应材料补齐信息,至学历注册通过后方可领取证书,否则将撤销本次毕业办证资格。
(二)毕业证书及《毕业生登记表》原件只颁发一次,如有遗失,不予补发原件。出现毕业证书丢失的情况,考生携带身份证、《毕业生登记表》、近期蓝底正面免冠小一寸电子照片到云南省招生考试院开具毕业证证明书,毕业证证明书与毕业证书具有同等效力。出现《毕业生登记表》丢失的情况,考生到申报毕业的确认点查找复印。
(三)发现假毕业证书,当地招考机构应立即没收交云南省招生考试院鉴定后作出处理意见,并反馈给当地招考机构执行。情况严重的,须报当地公安、纪检部门查处。
(四)取得毕业证书后,需要申请学位证者,可向所取得毕业证书的主考学校提出申请,符合学位授予条件的,由主考学校依据有关规定审核后授予。
七、云南省高等教育自学考试各专业实践性环节考核、论文答辩联系方式:
八、云南省自学考试毕业办证咨询电话:0871-65153949
九、各州市确认点联系方式详见附件5
附件可下载:
高等教育自学考试毕业证书电子注册图像采集规 范及信息标准.pdf
云南省高等教育自学考试毕业办证申请暨思想品德合格承诺书.pdf
附件:
高等教育自学考试毕业证书电子注册图像采集规 范及信息标准
各州市确认点联系方式
考生使用手册
云南省高等教育自学考试毕业办证申请暨思想品德合格承诺书
云南省高等教育自学考试毕业生登记表(样表)

































