说明:为方便广大考生和家长了解2025年普通高校招生统一考试报名政策和相关规定,顺利完成报名工作,我们根据广东省有关文件,编写了《深圳市2025年高考报名手册》,供考生参考。普通高校招生统一考试相关政策、规定和工作时间如有调整,以广东省的最新文件为准。我们也将及时在深圳招考网(http://szeb.sz.gov.cn/szzkw)上公布,敬请关注。
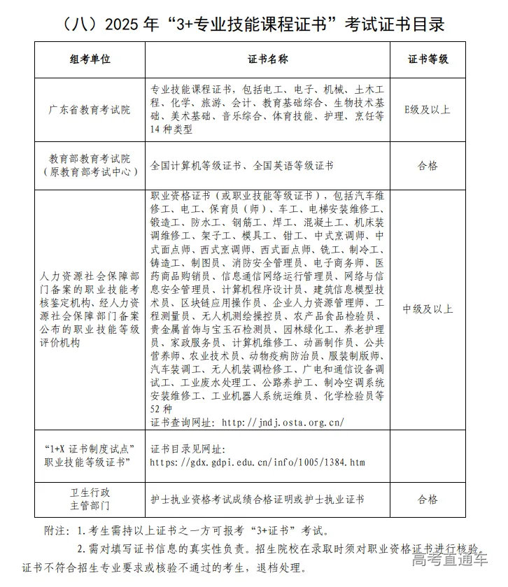
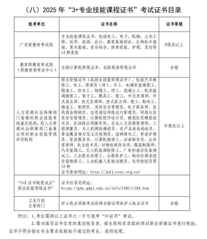
2025年我省普通高校招生统一考试报名时间为:2024年11月1日至10日。考生报名包含系统注册、网上报名和确认报名共3个步骤,其中系统注册和网上报名的时间为:11月1日至10日,确认报名时间:11月6日至10日。考生网上报名前,需先进行注册,报名系统网址为https://pg.eeagd.edu.cn/ks。 1.下列人员可以在我省报名参加普通高考 遵守中华人民共和国宪法和法律,高中阶段学校毕业或具有同等学力,身体状况符合相关要求的同时,还须符合下列条件之一: (1)具有广东省户籍,且出生后首次申报户口登记在广东(即身份证号码的前两位为44)。 (2)父母一方(或法定监护人,下同)属于符合《广东省人才优粤卡实施办法》(粤府〔2023〕29号)规定的人才优粤卡持有人,或是经省或地级市人民政府认定的符合《中共广东省委广东省人民政府关于加快吸引培养高层次人才的意见》(粤发〔2008〕15号)规定的高层次引进人才。 (3)父母一方属于驻粤部队现役军人,报考人员须具有我省高中阶段学校学籍,并实际就读。 (4)户籍从外省迁入我省的考生,须符合以下要求: ①应届毕业生 A.具有我省高中阶段学校连续3年学籍(时间计算到高考当年8月31日,下同)并实际就读,且高考报名时具有我省户籍的。 B.考生父母(含父母一方或法定监护人)为广东户籍,考生取得我省户籍满1年、学籍满1年不足3年并实际就读的。即考生于高三年级开学前(时间统一截至2024年8月31日)已将户籍迁入我省,且高三年级开学前已具有我省高中阶段学校学籍并连续实际就读。 C.考生父母(或法定监护人)均非广东户籍,但考生取得我省户籍满2年、学籍满2年不足3年并实际就读的。即考生于高二年级开学前(时间统一截至2023年8月31日)已将户籍迁入我省,且高二年级开学前考生已具有我省高中阶段学校学籍并连续实际就读。 ②往届毕业生 A.持我省高中阶段学校毕业证书的。 B.持外省高中阶段学校毕业证书,户籍迁入我省满18个月(时间计算到高考当年8月31日),且高考报名时高中阶段学校毕业满1年的。 ③同等学力人员 A.户籍迁入我省满3年(时间计算到高考当年8月31日),且在我省参加中考,高考录取时考生须初中毕业(含结业)满3年,并取得我省高中同等学力证明的。 B.户籍迁入我省满18个月(时间计算到高考当年8月31日),高考报名时初中学校毕业(含结业)满4年,并取得高中同等学力证明的。 (5)符合《广东省人民政府办公厅转发省教育厅等部门关于做好进城务工人员随迁子女接受义务教育后在我省参加升学考试工作意见的通知》(粤府办〔2012〕137号)报考条件的进城务工人员随迁子女。 (6)持有香港或澳门居民身份证,同时持有《港澳居民来往内地通行证》或《港澳居民居住证》,并在我省高中阶段学校实际就读的香港、澳门学生。 (7)持有在台湾居住的有效身份证明,同时持有《台湾居民来往大陆通行证》或《台湾居民居住证》,并在我省高中阶段学校实际就读的台湾省籍学生。 (8)在我省定居,并在我省高中阶段学校实际就读,且持公安机关或国家移民管理局签发的《中华人民共和国外国人永久居留证》的外国侨民。 (9)在我省内地西藏、新疆高中班就读的毕业生,可以在我省报名参加普通高考,但不在我省录取。 (10)在我省就读,符合《广东省教育厅关于做好内地西藏新疆中职班应届毕业生升入高职院校有关工作的通知》规定的内地西藏新疆中职班应届毕业生,可以报名参加“3+证书”考试。 (11)在我省就读,符合高校(中国科学技术大学、东南大学、西安交通大学)少年班、(北京大学、清华大学)数学英才班、清华大学数学领军计划、清华大学物理攀登计划、北京大学物理学科卓越人才培养计划等报考资格的非高三毕业班学生,可根据招生院校提供的资格考生名单报考,考生如需参加文化课统一考试,考试成绩只能作为报考高校少年班、数学英才班等的录取依据,不能作为当年广东省普通高校招生其他院校录取的依据;清华大学数学领军计划的非毕业班资格学生只参加高考报名,不参加文化课统一考试。 (12)其他符合教育部报考规定的。 2.下列人员不得在我省报名参加普通高考 (1)具有普通高等学历教育资格的高校在校生,或已被普通高校录取并保留入学资格的学生。 (2)高中阶段学校非应届毕业的在校生。 (3)在高中阶段非应届毕业年份以弄虚作假手段报名并违规参加普通高校招生考试(包括全国统考、省级统考和高校单独组织的招生考试,简称高校招生考试)的应届毕业班学生。 (4)因违反国家教育考试规定,被给予暂停参加高考处理且在停考期内的人员。 (5)因触犯刑法受到刑事处罚、尚在处罚期内的。其中,未成年人按相关法律规定执行。 (6)不符合我省普通高考报名条件的其他人员。 高考报名后,如发现考生有上述不符合报考条件的情况,由省级招生考试机构取消其高考报名资格。 3.其他事项 (1)驻粤部队现役军人身份由省军区统一核准确认。 (2)本通知所称的高中阶段学校包括普通高中、中等职业学校(含职业高中、中专、成人中专、技工学校、技师学院)。 (3)全日制高中阶段学校应届毕业生凭学校开具的应届毕业证明参加高考报名。高中阶段学校往届毕业生及非全日制高中阶段学校毕业生须取得毕业证书方可参加高考报名。 (4)普通高中同等学力认定工作依照《广东省教育厅关于规范普通高中同等学力认定工作的通知》(粤教基函〔2019〕129号)执行,具体考核认定办法可登录深圳市教育局官方网站查看。 (5)具有我省户籍的应、往届毕业生,如户籍迁入时间或学籍、学历未达到上述我省普通高考报名条件的,可以在我省报名参加普通高考,但只能参加高职院校(专科)批次录取,不能参加本科批次录取。 (6)学制少于三年的高中阶段学校,其毕业生初中毕业不满3年的(时间计算到高考当年8月31日),可以在我省报名参加普通高考,但只能参加高职院校(专科)批次录取,不能参加本科批次录取。 1.报考地点 (1)应届毕业生 ①广东省户籍考生原则上在学籍所在地报考,也可以在户籍所在地报考,不得在其他地市借考。 ②随迁子女考生原则上在学籍所在地报考,也可以在父母居住证所在地报考,不得在其他地市借考。 (2)往届毕业生 ①广东省深圳市户籍考生在户籍所在区的社会报名点报考。深圳市外户籍的往届毕业生回户籍所在地报考。 ②往届随迁子女考生在毕业学校或父母社保缴纳所在区的社会报名点进行资料审核。 (3)同等学力人员 统一在户籍所在地报考,不得在其他地市借考。 2.报考方式 应届毕业生可由所在学校核准考生户籍、学籍以及其他报考条件,然后在报名点办理集体报考手续。往届生、社会人员须持毕业证书或相应学历证明等相关材料,到市招考办指定社会报名点办理报名手续。考生须提供真实的报名材料和照顾政策资格材料。对于凭虚假材料获取报名资格和照顾加分资格的考生,一经发现,将按规定严肃处理。 1.考生注册。考生应先进入广东省普通高考报名系统(网址为:https://pg.eeagd.edu.cn/ks),凭姓名、证件号注册考生账号,设置密码,并绑定手机号。 2.报名资格初核。报名前,考生应准备符合我省报考资格的相关证明材料(含身份证、居民户口簿、学籍、学历等材料),在所在学校或社会报名点进行报名资格初核。考生类型与所需报名材料清单见《报考须知第(十三)节》。应届毕业生可由所在学校核准考生报考条件和材料,到学校、社会报名点集体办理报考手续。往届毕业生、社会人员须持报名材料到社会报名点办理报考手续。经初核符合我省高考报名条件的考生,由学校、社会报名点派发考生号。考生须提供真实的报名材料(含加分和优先录取资格材料),如发现有弄虚作假情况的,将纳入诚信体系严肃处理。 3.网上报名。凭个人证件号码或注册时填报的手机号码和注册时设置的密码登录广东省普通高考报名系统进行网上报名。网上报名时,考生须认真阅读报考须知,签订《考生诚信考试承诺书》(见报考须知第(十)节),并按系统指引,录入本人的基本信息(含普通高中学业水平考试选择考科目在内的报考信息、联系方式、个人简历、家庭情况等),上传身份证、居民户口簿等身份证明材料(其中身份证号44开头的广东户籍考生如经高考报名系统核查户籍信息验证通过的,无需上传),采集和上传相片,并缴纳报考费。上传的报名材料支持JPG/PNG/PDF文件格式,大小不超过2M,其中身份证要求上传正反两面、居民户口簿要求上传首页、户主页、父/母亲或监护人页、考生本人页,考生可提前准备好电子文档,方便报名时上传。报考“3+证书”类考生须在基本信息中如实填写毕业学校及专业。注:请勿将户口簿上的籍贯或出生地当成户籍。 4.确认报名。网上报名完成后,考生还须在规定时间内持二代(或三代)身份证、居民户口簿、学籍、学历等证明材料到学校、社会报名点办理确认报名手续。确认报名手续包括确认报名资格、校对和核准报考信息等。具体报名办法按《广东省2025年普通高校招生统一考试报名实施细则》进行。(详见报考须知第(十一)节)进行。 1.拟参加2025年普通高校招生录取(含春季高考和夏季高考录取)的以下类型考生须按规定的时间报名: (1)普通高校招生统一考试(高考)考生; (2)普通高等学校招收中等职业学校毕业生统一考试(简称“3+证书”考试)考生(含报考高职院校的退役士兵、西藏新疆内职班应届毕业生); (3)高职院校依据普通高中学业水平成绩录取(简称依学考成绩录取)的考生,未参加高考报名的考生将无法依学考成绩录取; (4)高等学校单独组织考试(含免试)及单独录取的保送生、运动训练、武术与民族传统体育专业、职教师资、残障(单招)、消防救援(单招)等类型考生; (5)报考高职院校自主招生(含现代学徒制试点等,简称高职自主招生)及中高职贯通三二分段高职学段(简称三二分段)考生; (6)高职院校五年一贯制录取并于2025年进入高职阶段学习(简称五年一贯制)的学生。 2.凡符合报考条件的普通高中、职业高中应届高中毕业生,由学校负责集中办理报名手续。中专、技工学校应、往届生到市招考办指定报名点报名。往届生和社会人员,符合条件的,到指定社会报名点报名(2025年普通高考我市共设12个社会报名点(详见报考须知第(十四)节)。 3.报名的具体办法见《广东省2025年普通高考报名简要流程》《广东省2025年普通高考报名确认流程》和《广东省2025年普通高校招生统一考试报名实施细则》。 4.户籍从外省迁入我省的考生,高考报名前,应届毕业生须提前办理《广东省2025年普通高考报名应届毕业生学籍户籍审核表》;往届毕业生须提前办理《广东省2025年普通高考报名往届毕业生报名资格审核表》。 5.考生号编排方式。我省高考考生号采用10位编制,其中第一,二位为地市码;第三,四位为县区码;第五位为考生属性码,“1”代表普通类(物理),“2”代表普通类(历史),“3”代表体育类,“4”代表艺术类,“6”代表单考单招类,“8”代表“退役士兵”类,“9”代表“3+证书”类;第六至十位为流水号,其中第六位为“9”的是随迁子女考生。每个考生只能有一个高考考生号。 保送、运动训练、武术与民族传统体育、职教师资、残障(单招)、高职自主招生、高职三二分段、依学考成绩录取、五年一贯制、消防救援(单招)属于单考单招类型,不参加夏季高考统考,采用考生属性为“6”的考生号报名。单考单招类考生如需参加统考或兼报其他科类考试,应使用相应属性的考生号报名。 高考报名开始前,各学校、社会报名点根据考生网上注册信息情况,用身份证阅读器采集考生基本信息,并向考生派发考生号。 6.选考科目要求。根据教育部2021年修订的《普通高校本科招生专业选考科目要求指引(通用版)》,拟参加2025年广东省普通高考的考生可参考2024年在粤招生高校本科专业(类)选考科目要求(可查阅广东省教育考试院编制发行的《广东省2024年普通高等学校招生专业目录》)或咨询相关高校,了解目标高校招生专业(类)的选考科目要求。实际招生高校和招生专业以《广东省2025年普通高等学校招生专业目录》公布为准。 1.所有类别的考生均需办理高考报名手续。凡有意报读高校组织单独考试(含免试)及单独录取的保送生、运动训练、武术与民族传统体育专业考生、职教师资考生、残障(单招)考生、消防救援(单招)、高职院校自主招生(含现代学徒制试点等,简称高职自主招生)、中高职衔接三二分段(简称三二分段)考生,以及报名参加2025年1月普通高中学业水平考试语文、数学、英语3门考试,并拟报考高职院校分类考试招生(高职院校依据普通高中学业水平成绩录取)等考生,都必须参加高考报名,否则不能被录取。 2.体育艺术类(含体育类、音乐类、舞蹈类、表(导)演类、播音与主持类、美术与设计类、书法类、戏曲类,下同)需注意以下事项: 体育艺术类文化课考试科目和普通类文化课考试科目一致。其中,首选科目物理或历史均可。 艺术类专业能力考试分为省统考和校考。音乐类、舞蹈类、表(导)演类、播音与主持类、美术与设计类、书法类六个类别省统考由广东省教育考试院组织,采取全省统一命题、统一考试、统一评卷(面试评分)的形式,戏曲类实行省际联考,艺术类考生只能选择其中一种类别,不得兼报;其中,音乐类考生在音乐教育、音乐表演(声乐)、音乐表演(器乐)三个专业方向选择填报并允许兼报;播音与主持类考生在普通话、粤语两个专业方向选择填报并允许兼报;表(导)演类考生在戏剧影视表演、服装表演、戏剧影视导演三个专业方向选择填报并允许兼报。校考由招生院校自行组织,参加校考的考生必须报名参加相应艺术类专业的省统考。 体育、艺术类考生报名时,需认真了解体育、艺术类专业考试招生的相关政策,具体内容详见《关于印发广东省2025年普通高校体育类专业招生报名及考试办法的通知》《关于印发广东省2025年普通高校艺术类专业考试招生办法的通知》。 “3+证书”考试的报考对象为中等职业学校(含职业高中、中专、成人中专、技工学校、技师学院)的应往届毕业生(包括退役士兵、西藏新疆内职班应届毕业生)。其中,全日制教育的中等职业学校(含职业高中、中专、技工学校、技师学院)应届毕业生可持学校应届毕业证明报考,入学时由录取高校审核毕业证原件,无中等职业学校毕业证的学生,不予报到和注册。中等职业学校往届毕业生及非全日制的中等职业学校(含成人中专等)毕业生持毕业证书报名。 “3+证书”考生报名时须获得相应职业技能证书,种类包括教育部考试中心颁发的英语或计算机等级考试证书,省教育考试院颁发的“广东省中等职业技术教育专业技能课程考试证书”(简称专业技能课程证书),人社部门职业技能鉴定考核机构(各级职业技能鉴定指导中心)组考和颁发的部分职业资格证书,卫生行政主管部门颁发的护士执业资格考试成绩合格证明或护士执业证书,“1+X证书制度试点”职业技能等级证书。退役士兵凭退役证可以报考。西藏新疆内职班应届毕业生由学生就读学校联系地市招生办报考。 已取得教育部教育考试院(考试中心)颁发的英语或计算机等级考试证书和省教育考试院颁发的专业技能课程证书的考生,高考报名时,系统会自动关联证书信息;未自动关联的其他证书,由考生据实填写证书信息,录取前将核查是否属实。未取得证书,但已报名参加2025年1月由省教育考试院组织的专业技能课程证书考试的考生,可先报名,并在春季高考填报志愿前取得证书,方可参加“3+证书”考试的填报志愿和投档录取。获得专业技能课程证书,但未能通过高考报名系统核验的考生,需于填报志愿前携带本人身份证、证书原件、复印件到学校、社会报名点办理证书确认手续。退役士兵持身份证和退役证办理相关手续。 持人社部门职业技能鉴定考核机构(各级职业技能鉴定指导中心)组考和颁发的部分职业资格证书(证书目录见报考须知第(八)节)和卫生行政主管部门颁发的护士执业资格考试成绩合格证明或护士执业证书的考生,报考时须如实填写证书名称、证书号码等信息,并上传证书图片。 已获得“1+X证书制度试点”职业技能等级证书(下称职业技能等级证书)的考生,报名时,系统会自动关联考生职业技能等级证书信息;若系统未能关联到考生的职业技能等级证书信息,考生可在系统中填写相关信息,并上传证书电子版等证明材料。尚未获得职业技能等级证书,但在2025年3月1日前可获得职业技能等级证书的考生,还须在我省2025年春季高考志愿填报前联系学校补充相关证书信息。我省2025年春季高考志愿填报时间另文通知。报名完成后,省教育考试院将统一核查考生所填报的职业技能等级证书信息。 考生须对填写证书信息的真实性负责。招生院校在录取、入学时须对职业资格证书进行核验。职业资格证书不符合招生专业要求或未能通过核验的考生作退档或退学处理。建档时,中等职业学校毕业证和职业技能证书的复印件须放入档案。 (十)广东省2025年普通高校招生统一 考试考生诚信考试承诺书 本人自愿报名参加广东省2025年普通高校招生统一考试,现郑重承诺: 1.本人已认真阅读广东省2025年普通高校招生统一考试的有关规定和纪律要求,清楚了解在本次考试中“组织作弊”“为他人组织作弊提供器材或帮助”“为实施考试作弊向他人提供考试试题或答案”“代替他人考试或让他人代替自己考试”是《中华人民共和国刑法》所规定的违法行为,愿意遵守国家和广东省制定的有关本次考试的法律、规定和守则,承诺按规定的程序和要求参加考试,如有违反,将接受《刑法》《教育法》《国家教育考试违规处理办法》等法律法规的处理。 2.本人坚决遵守广东省2025年普通高校招生统一考试报名有关规定,按要求和程序办理报名手续,不弄虚作假,不伪造和使用虚假证明材料(含假证明、假学籍材料、假证书等)。如有违反,自愿接受相关规定处理,并承担由此造成的一切后果。 3.本人自觉服从考场工作人员和监考员的管理,自觉接受监考员使用身份识别设备、金属探测仪等考场管理设施进行考生身份核验和违禁物品检查,自觉维护考试公平,遵守考试纪律,做到诚信考试、守纪考试、文明考试。 4.本人已认真核对报名个人信息,并确认本人信息是真实准确的,如因个人信息错误、失真造成不良后果,责任由本人承担。 考生签名: 2024年11月 日 (十一)广东省2025年普通高校招生 统一考试报名实施细则 为规范我省普通高校招生统一考试(简称普通高考,下同)报名工作,确保考生电子档案真实准确,根据《广东省普通高校招生统一考试报名工作管理办法》,特制定广东省2025年普通高考报名实施细则如下。 第一条 我省普通高考报名采取网上注册报名加确认方式。报名前,各级招生考试机构要预先做好中学代码、报名点代码、报名点与考生号对应规则的审定确认工作。报名前,考生需通过普通高考报名系统进行用户注册。报名时,考生凭个人证件号码或注册时填报的手机号码,以及注册时设置的密码登录高考报名系统,了解报考须知,签订《广东省2025年普通高校招生统一考试考生诚信考试承诺书》,在网上自行录入本人的报考信息,按要求采集和上传相片,并缴纳报考费,然后在省教育考试院规定的确认报名时间内到市、县(市、区)招生办公室指定的报名点确认报名资格、校对报考信息和打印报名校对表。相片上传不成功的考生,可在确认报名现场补摄像。 第二条 报名开始前,各市、县(市、区)招生考试机构、报名点(中学)对报名考生进行资格初核。对符合我省高考报名条件的考生,在采集考生基本信息后,向考生派发考生号,然后在普通高考报名系统上录入相关信息。具体做法是:考生先通过报名点读取身份证信息并派发考生号后,根据考生的个人证件号码或手机号码和注册时设置的密码在网上自行录入其他基本信息、报考信息、个人简历、家庭情况,上传报名材料。基本信息内容包含政治面貌、考生类别、毕业中学、通讯地址、邮政编码、联系电话、个人特长及普通高中学业水平考试的相关信息等;报考信息包含考试科目、专业能力考试形式及项目、职业技能证书信息等。上传的报名材料支持JPG/PNG/PDF文件格式,大小不超过2M,其中身份证要求上传正反两面、居民户口簿要求上传首页、户主页、父/母亲或监护人页、考生本人页,考生可提前准备相关电子文档,方便报名时上传。身份证号44开头的广东户籍考生如经高考报名系统核查户籍信息验证通过的,无需上传身份证、居民户口簿扫描件。报考“3+证书”类考生须在基本信息中如实填写毕业学校及专业。姓名中无法输入的生僻字用大写拼音字母代替,并书面向报名点(中学)申请备案。在网上录入的所有汉字信息采用简体中文(港澳台等考生姓名如为繁体字,可保留繁体字录入)。报名结束后,报名点(中学)应将姓名中无法录入的有生僻字的考生姓名、考生号造册后连同考生身份证复印件,由地级市招生考试机构统一汇总上报省教育考试院(信息处)。 第三条 报考类别分为普通类(物理)、普通类(历史)、体育类、艺术类、单考单招类、退役士兵类及“3+证书”类共七大类。其中,艺术类包含音乐类、舞蹈类、表(导)演类、播音与主持类、美术与设计类、书法类、戏曲类。单考单招类是指报考高校单独组织考试(含免试)及单独录取的保送生、运动训练、武术与民族传统体育、职教师资、残障(单招)、依学考成绩录取、高职自主招生、中高职贯通三二分段、五年一贯制和消防救援(单招)的考生。单考单招类考生不参加夏季高考统考,采用考生属性为“6”的考生号报名。单考单招类考生如果要兼报其他高考类别,则派发其他相应属性的考生号,并要求考生报名时选择相应的考试科目。 第四条 考试科目采用“3+1+2”模式,其中“3”为语文、数学、外语三门统一考试科目,“1”为在高中学业水平选择性考试科目的物理、历史2门科目中自主选择1门,“2”为在高中学业水平选择性考试科目的思想政治、地理、化学、生物学4门科目中自主选择2门(简称四选二,下同)。普通类(物理)考生考试科目为:语文、数学、外语、物理和四选二。普通类(历史)考生考试科目为:语文、数学、外语、历史和四选二。体育类考生考试科目为:在普通类(物理)或普通类(历史)考试科目的基础上加考体育类专业能力考试。艺术类考生(含音乐类、舞蹈类、表(导)演类、播音与主持类、美术与设计类、书法类、戏曲类专业)考试科目为:在普通类(物理)或普通类(历史)考试科目的基础上加考艺术类专业能力考试。外语选考语种为英语、日语、德语、法语、俄语、西班牙语中的一门。外语语种为英语的考生,须参加英语听说考试,英语听说考试单独进行。 “3+证书”考试的文化课考试科目为:语文、数学、英语。 第五条 我省普通高考报名系统网址为:https://pg.eeagd.edu.cn/ks。 第六条 考生须凭身份证、居民户口簿和相关报考证明材料到规定的县(市、区)招生考试机构或指定的报名点(中学)领取考生号,并在规定的时间内完成网上报名和现场确认报名手续。 第七条 考生进入网上报名网页,须认真阅读报名流程、《考生须知》和《广东省2025年普通高校招生统一考试考生诚信考试承诺书》,阅读完毕并确认后,才可继续填报其他信息。 第八条 考生应妥善保管本人的系统密码,以便在确认报名资格时修改个人资料、填报志愿、查询考试成绩、查询录取结果等后续环节使用。考生在注册时应准确绑定个人手机,用于高考成绩、填报志愿验证码、录取结果等各种信息的接收和确认。 第九条 考生应按规定缴纳考试费。考生在网上报名时应按物价部门批准的收费标准缴纳考试费。艺术类和体育类专业能力考试统考费与文化课考试费一并在网上报名时缴纳。考生根据选考科目,按系统操作指引进行缴费。 第十条 市县招生考试机构、报名点须认真审核考生报名资格。符合报考条件的,由工作人员根据考生提供的考生号核查是否为该考生的资料,是否已正常采集相片,并已缴费,核查无误后在系统进行提交确认,并打印出该考生的报名信息表。未采集相片信息的考生,由工作人员现场核验考生身份,并采集相片。 第十一条 考生办理报名确认手续时,要认真逐项核对本人报名信息表中的内容,尤其是姓名、身份证号码、户籍、应/往届、选择考科目、选考外语语种、联系电话等关键信息。报考体育类和艺术类专业的考生还须认真核对考试项目的相关信息。考生姓名中无法输入的生僻字使用支持国标大字符集(GBK)的输入法输入,确实找不到的生僻字用大写拼音字母代替,并在报名确认时向报名点(中学)申请备案正确姓名。如果核对时发现有错误,请考生在报名信息表上用笔更正,再交给报名点(中学)工作人员修改,并重新确认和打印。为避免报考信息错误影响填报志愿和录取,考生应认真核对报考信息。报考信息核对无误后,由考生本人签名确认。 第十二条 考生须认真阅读《广东省2025年普通高校招生统一考试考生诚信考试承诺书》并签名确认。 第十三条 考生信息一经确认,任何人不得擅自更改。考试与录取管理、入学电子注册、毕业证书颁发都以考生签名确认的报名信息为依据。考生对所填报考信息的准确性负责。因考生本人录入的信息错误(或录入信息后实际情况发生变化,未及时提交修改信息申请)而造成的后果,由考生本人承担。 第十四条 本实施细则由广东省教育考试院负责解释。 (十六)考试费缴交方式 考生须按规定缴纳考试费。考试费标准按照《广东省发展改革委 广东省财政厅关于规范全省教育部门教育考试行政事业性收费及有关问题的通知》(粤发改价格〔2022〕442号)执行。文化科考试费和艺术类、体育类专业能力(术科)考试统考费一同缴纳,实行网上缴费。













