“到2027年,成功跻身国家‘双一流’建设高校行列。”
“实现创建学科‘保一争二’的目标,力争进入国家第三轮‘双一流’建设序列。”
“到2027年,学校整体实力显著提升,力争实现A类学科或国家一流学科突破。”
......
近期,扬州大学、河南科技大学、济南大学等多所“双非”强校放话,剑指下一轮“双一流”。
在前两轮的“双一流”建设期间,各大高校上演了激烈角逐。随着今年年初第二轮“双一流”建设名单的公布,暂时“落榜”的高校再一次开启新一波的强势冲击。在它们之中,哪些高校能更上一层楼,哪些省份有望实现“双一流”数量上的新突破,是高教圈的热门话题。
“诸校之战”
“不搞全覆盖,不搞终身制,不搞安排照顾”,新一轮“双一流”已明确将动态调整建设范围。在这个“凭本事”吃饭的时代,各大高校早已摩拳擦掌,蓄势待发,向第三轮“双一流”发起冲刺!
从多所高校发布“十四五”规划的内容,到近期纷纷放话“力争跻身下一轮‘双一流’”,彰显了各“双非”高校在“双一流”建设过程中的雄心壮志。从这些高校的名单中也不难看出,它们均是各个省市冲击下一轮“双一流”的种子高校,承载着本地高等教育发展事业的重担。
9月27日,河南省教育厅党组成员、副厅长、一级巡视员刁玉华一行到河南科技大学调研指导“双一流”创建工作。校党委书记王洪彬表示,河南科技大学将强力推进一流学科创建工作,力争实现国家级人才、国家级创新平台、国家级成果奖项、关键核心技术攻关等方面的突破,实现创建学科“保一争二”的目标,力争进入国家第三轮“双一流”建设序列。
9月29日,在扬州大学第四次党员代表大会上,学校层面对未来一段时期学校事业发展作出了“三步走”计划,明确到2027年,成功跻身国家“双一流”建设高校行列。到2032年,建校130周年之际,建成国内一流、国际知名、特色鲜明的高水平研究型大学。到2042年,建校140周年之际,基本建成实力、格局、声誉相得益彰的现代化强校,为我国全面建成社会主义现代化强国作出重大贡献。
除了“远嫁在外”的河北工业大学一所“双一流”外,源于哈尔滨工业大学的燕山大学是河北省内冲“双一流”的种子选手。作为“机械四小龙”,燕山大学的机械工程学科在2007年被教育部认定为一级学科国家重点学科,在2012年全国第三轮学科评估中位列第14位,在2016年全国第四轮学科评估中位列A-档,进入全国前10%行列,发展前景可期。2021年7月2日,《燕山大学“十四五”发展规划纲要》公布,其中提到,“十四五”期间,学校达到世界一流学科建设高校水平,力争早日跻身国家“世界一流学科”建设高校行列。作为河北省人民政府、教育部、工业和信息化部、国家国防科技工业局共建的全国重点大学,燕山大学冲击下一轮“双一流”的底气与实力兼备。
除此之外,广东工业大学、昆明理工大学、武汉科技大学、西南政法大学、济南大学等非“双一流”高校,也纷纷官宣战略安排,以勇破坚冰的姿态,力争进入第三轮“双一流”建设队伍。
“勇进者胜” 省市:力挺高校发展
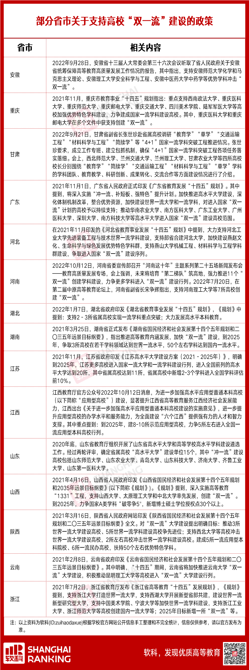
为争建“高教强省”,加快建设世界一流大学和一流学科,近年来各省市或对原来已有的重点大学建设计划重新进行规划、加大资金政策支持力度,或出台新的争创“双一流”方案,支持省内高校向新一轮“双一流”发起冲刺。竞争之激烈,可见一斑。
久困于“高教洼地”之名的河南省,仅有2所国家“双一流”建设高校,“双一流”建设学科也仅有4个。曾经总是抓不住高教机遇的河南,深知要实现高等教育由大到强的蜕变,在支持2所“双一流”高校的同时,离不开对本省“双非”高校的重点发力。2021年12月,河南省提出力争2-3所高校、若干学科进入国家第三轮“双一流”建设行列的远大目标;2022年2月23日,《河南省“十四五”科技创新和一流创新生态建设规划》明确提出,加快推进河南理工大学、河南农业大学、河南科技大学、河南师范大学、河南工业大学、华北水利水电大学、河南中医药大学7所高校的11个优势学科开展“双一流”创建工作,打造“双一流”建设第二梯队;2022年10月12日,在河南这十年”主题系列第二十五场新闻发布会上,强调未来将培育“第二梯队”筑高地,强力推进11个“双一流”创建学科建设,力争更多学科进入“双一流”建设行列。对标一流、建设一流,在不可多得的历史机遇面前,河南真的拼了。
除人口大省河南省以外,在新一轮“双一流”建设中,同样被坊间吐槽其为“高教荒漠”的省份,如全省“双一流”独苗流落在外的河北、“最没有存在感的省份”江西等,以及发展迅速的经济强省广东、浙江、福建等,纷纷开始冲刺下一轮“双一流”高校的筛选与培育,在这个起承转合的重要时间点,加大布局力度,以期在高校建设的浪潮中迎头赶上。
高校:凭本事吃饭
新一轮“双一流”建设的序幕已经拉开,在地方强有力的支持和保障下,高校自身如何抓住这一有利时机,实现跨越式发展,是其必须认真思考的问题和发力的方向。
学科是一流大学建设的标志和基石,只有将学科建设强大,才有可能跻身下一轮“双一流”建设行列。
作为安徽省属老牌院校,安徽师范大学始终是“双一流”建设中强有力的后备军。今年7月28日,安徽师范大学召开学科振兴行动计划和基础教育振兴行动计划动员部署会,会上院士校长李亚栋提出了学校发展目标:经过5年建设,力争安徽师范大学跻身全国师范院校前5名;全力打造“化学+”和“马克思主义理论+”两个优势学科群,实现这两个优势学科群进入国家“双一流”建设行列。作为学校建设发展的“掌舵人”,新上任的院士校长李亚栋通过多方走访调研,对标先进,查找差距,结合学校发展实际情况,统筹制定了《安徽师范大学学科振兴行动计划》《安徽师范大学基础教育振兴行动计划》两份方案;在明确的发展目标下,瞄准科技前沿和安徽及芜湖重大新兴产业需求,学校结合相关学科研究方向,拟将化学学科整合成5个二级学科方向,并力争经过5年时间建设,将化学学科整体水平提升至全国师范院校前5名。科学的学科布局,多方强力加持,“双一流”建设对于安徽师范大学来说,并非遥不可及。
在“双一流”建设“学科为王”的背景下,为大力发展新文科、新工科、新师范,湖北大学聚力学科建设和综合实力双突破,于2022年9月23日举行院长聘任仪式,3个新工科学院迎来新院长,这是学校加强一流学科建设的重要举措。而这只是湖北大学完善学科布局的缩影。2020年,湖北大学着手组建了微电子学院、网络空间安全学院、人工智能学院、新能源科学与技术研究院4个新工科学院,组建了师范学院、法学院、公共管理学院、旅游学院、文化遗产学院等一批新文科学院,布局绿色与生态、信息与安全、现代管理与智慧政府、文化与艺术、集成电路与新材料五大交叉学科群。潜心作为,推动学校一流学科建设取得突破和各学科的提质进位。
对于高校来说,一流的师资队伍是高校科研创新水平、人才培养水平和竞争力的重要体现。无论是资深学术权威还是中青年拔尖人才,亦或是教学名师,他们都是高校建成世界一流大学和一流学科的关键因素。
在2021年出炉的两院院士增选结果中,南京工业大学表现惊艳,是增选院士校友最多的地方院校,本硕博层次共计4人次,位居全国地方高校第一。这里有中国化工教育一代宗师时钧院士,有提出了“碱集料反应”的混凝土材料研究领域巨擘唐明述院士,有“顶天立地”做研究的欧阳平凯院士,有“用创新回馈祖国和人民”的徐南平院士,也有南工大“土生土长”的本土院士应汉杰......如今,学校有中国科学院院士3人、中国工程院院士7人。“创新之道,唯在得人”,越来越多的南工大教师和校友相继走入院士名人堂,彰显了南京工业大学冲击“双一流”的深厚底蕴与实力。
随着我国“双一流”建设持续推进,高校间人才流动的规模和速度都呈现较快增长的趋势,广揽英才成为许多高校发展的战略重点。如早在2020年9月,燕山大学庆祝建校百年之际,学校杰出校友、中国科学院院士段广仁受聘燕山大学“双聘院士”,段广仁表示作为校友,将尽全力为母校争创“双一流”做出贡献。2022年8月,中国科学院院士阎锡蕴教授受聘燕山大学“双聘院士”,带来了在纳米生物研究、康养学科建设等方面的先进理念、科学方法和宝贵经验,为学校加快推进医工交叉、促进医养结合提供了强大智力支撑和难得历史机遇;无独有偶,今年2月16日,上海交通大学副校长、中国科学院院士毛军发出任深圳大学校长,作为相关领域国家自然基金委创新群体负责人和973首席科学家,毛军发院士的加盟必将为深圳大学冲击下一轮“双一流”打上一剂强心针。
在“双一流”建设背景下,科研平台已成为高校汇聚优秀科研人才、开展高水平科学研究、培养未来科研领军人才、产出科研成果的重要学术基地,是高校服务国家重大战略、争创“双一流”的关键要素。
2022年9月,农业农村部发布《农业农村部办公厅关于印发农业农村部重点实验室(部省共建)名单的通知》,共有33所高校的40个实验室获批,其中山西农业大学获批3个实验室,数量位居获批高校前列。作为国家农业科技创新体系的重要组成部分,该实验室的获批,将促进山西农业大学进一步为支撑农业高质量发展、乡村全面振兴贡献重要战略科技力量。今年8月,山西农业大学—中国农业科学院作物科学研究所“杂粮联合研究中心”揭牌,并获中国科学院院士钱前的加盟。该中心面向国家急需领域开展研究,聚焦杂粮种质资源创新、杂粮前沿科学探索、杂粮农业生产实际问题、杂粮产业发展需求。如今,山西农业大学正蓄力建设现代农业科技创新高地,打好农业“卡脖子”关键核心技术攻坚战,依托有机旱作农业、杂粮生物育种等一批国家级创新平台,建设“国内一流、国际有影响、地域特色鲜明的高水平研究应用型大学”。
五年,是“双一流”建设的一个周期。对一所高校而言,时间并不长,但在高等教育格局日新月异的背景下,在一众实力“双非”“虎视眈眈”争创一流的当下,可能发生翻天覆地的变化。
在“双一流”建设动态调整的竞争机制下,高校身份不再固化,不仅激发了高校争创一流的干劲,也为国内高等教育发展注入活力,促成国内高等教育百花齐放、百家争鸣的大好局面。但是,打铁还需自身硬。这些被写进规划、寄予厚望的潜力派“双非”,究竟谁能冲出重围,上车第三轮双一流名单,让我们一起期待!
