根据高招录取日程安排,本科普通批次第二次征求志愿将于8月29日上午10:00至8月30日上午10:00进行填报。经研究审定,2020年上海市普通高校招生本科普通批次第二次征求志愿降分控制线为385分。385分及以上的未录取考生[含本科控制线(400分)上未录取考生]届时可登录“上海招考热线”网站填报第二次征求志愿(具体填报办法见附件1)。
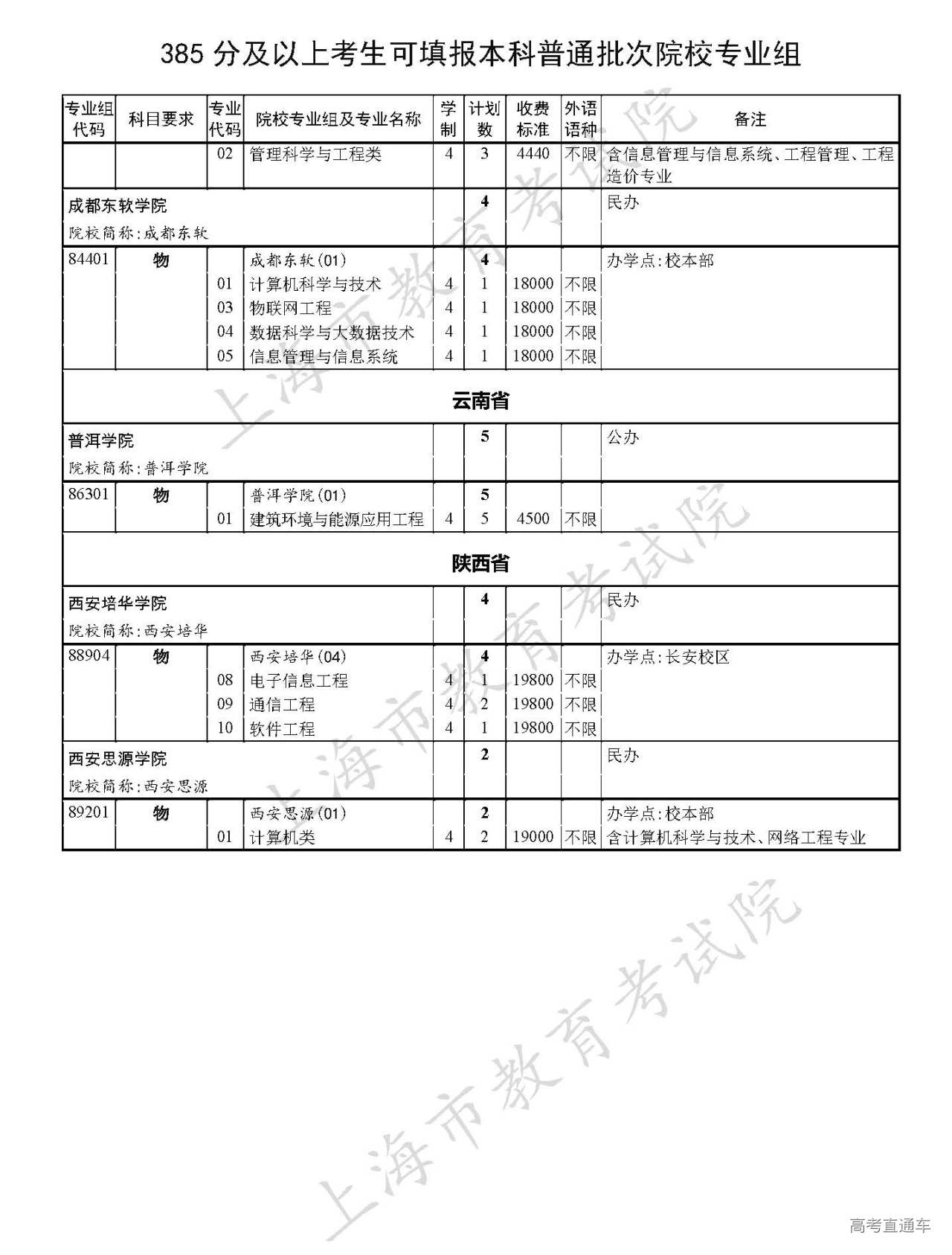
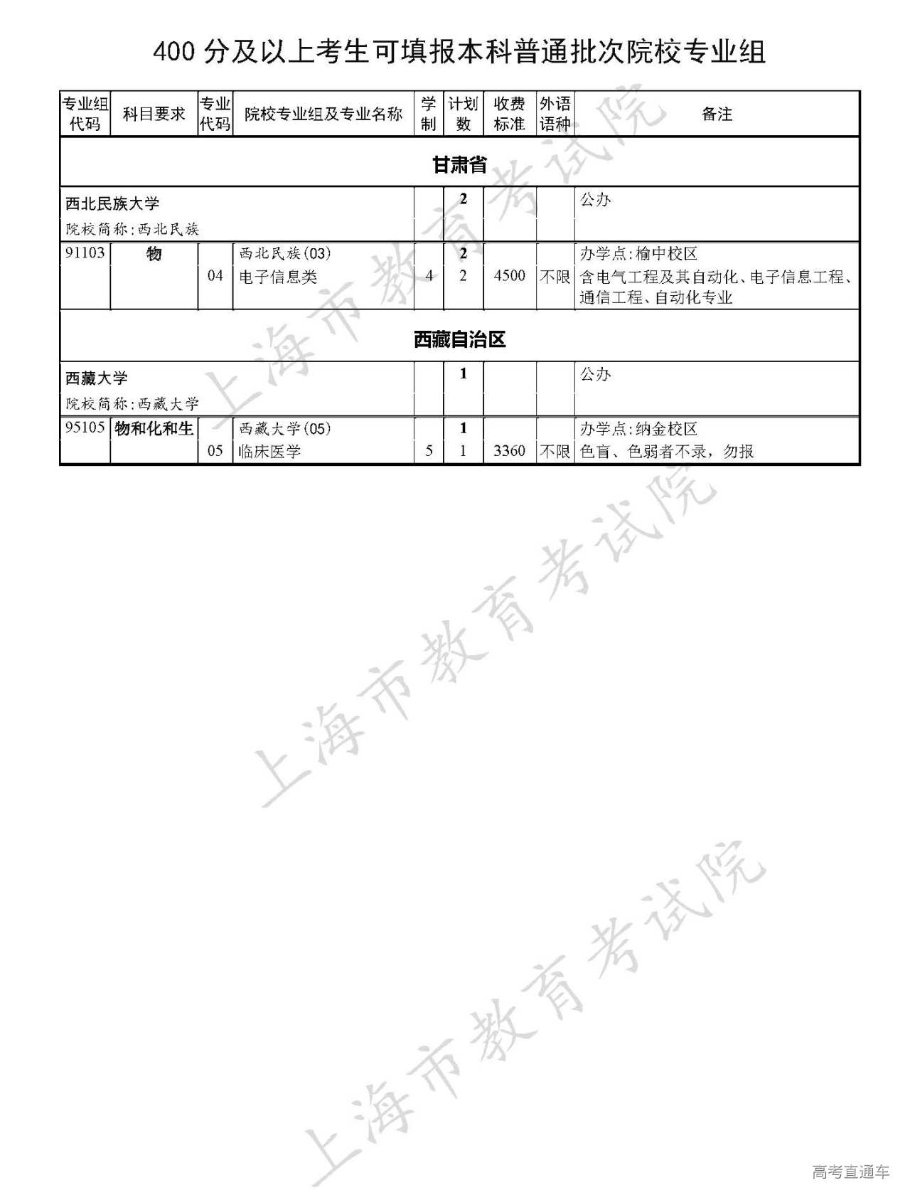
市教育考试院已在“上海招考热线”网站(www.shmeea.edu.cn)公布了“本科普通批次第二次征求志愿填报院校专业组缺额计划表(见附件2)”,是否认可降分录取的院校专业组已在缺额计划表中分别呈现。同时,市教育考试院提供了“本科普通批次可填报第二次征求志愿考生成绩分布表”(见附件3),用以填报参考。填报系统将于8月30日上午10:00准时关闭,之后不再接受考生填报或修改志愿。
附件:1.本科普通批次第二次征求志愿填报办法
2.本科普通批次第二次征求志愿填报院校专业组缺额计划表
3.本科普通批次可填报第二次征求志愿考生成绩分布表(点击链接查看)





















