不久前,广东金融学院于10月16日迎来了75周年华诞,在今年4月发布的校庆公告中提到广东金融学院要“朝着建设国内一流的金融大学目标全力奋进”。此前,《广东金融学院教育发展“十四五”规划》明确该校要“争创国内第一所金融大学”。
此外,广东省自2018年起在以广州航海学院为基础筹建广州交通大学。9月30日,全国公共资源交易平台发布了广州市教育局《广州交通大学一期建设工程_广州交通大学项目(新建校区)第三方检测与监测服务(第一批)招标公告》,意味着这所新大学的建设正在推进之中。
这些动向,正是当前中国“行业特色高校”蓬勃发展的生动缩影——置身于时代大潮,它们积极回应国家战略,走上一条“再行业化”发展之路,致力于与经济社会发展的脉搏同频共振。
行业“老牌”,续基因
什么是行业特色高校?顾名思义,即指“具有行业背景、服务面向及相应学科特色”的高校。这里的“行业”,涉及地质、矿产、医药、农业、林业、政法、水利、电力、财经、通信、化工、建筑、交通等多个领域。它们应国家发展所需而设置,因院系调整而成型,随行业兴衰而波动,受政策影响较大——在历经1952年“行业化”、1998年“去行业化”调整后,如今迎来“再行业化”的春风。(此前,软科平台已对这类高校的沿革进行过系统梳理,详情可见近200所高校,取消中央部委直属、127所大学,取消部委直属!)
“再行业化”,是指行业大学改变过去与部、委以及行业间的“单向反馈模式”,建立新型的“双向共生模式”,并在学科、人才和科研等方面对办学定位、办学思路进行调整的过程。江西财经大学校长邓辉指出,当前,行业大学的“再行业化”显得尤为迫切,它们亟需提升应对行业发展趋势的能力、行业高端人才培养能力、行业可持续发展能力。
在第四次科技革命和产业变革的时代背景下,这批行业特色高校以硬核成绩交出了“再行业化”的亮丽答卷。10月15日,2025软科中国最好学科排名发布,凭借深厚的学科积淀,行业特色高校们在此次排名中再度彰显强劲实力。

紧盯学科布局,突破!

支撑行业人才,培养!
“理工”之名,肇始于“地质”。成都理工大学的根脉可追溯至1956年创办的成都地质勘探学院。应国家需要而“生”,顺国家发展而强,一代代成理人把“地质”融入校徽,更将其熔铸为精神基因。2019年,学校启动实施“珠峰科学研究计划”,成理人在海拔 5000 米以上的“科学无人区”扎营布阵;2023年,成理人在地球与行星宜居性演化领域实现重大原创突破,斩获顶刊数篇;还有刘清友、许强、裴向军等教授在“井下机器人智能钻完井模拟实验系统研制”等一系列课题上重点攻关,把论文写在了祖国深地。
学校深度融入国家命脉,培养出了众多能够支撑地质行业长远发展的自主创新型人才。2023年,学校张水昌、唐菊兴两位校友当选两院院士。张水昌作为中国石油勘探开发研究院首席专家,长期致力于海相深层油气基础理论研究与应用,助推我国古老海相油气勘探取得重大发现、油气勘探拓展至深层-超深层,直接支撑了万米深地油气科探工程的实施,获国家自然科学二等奖1项;唐菊兴主持或主要参与发现和系统评价了多个超大型—大型铜金矿床,改变了我国铜资源的分布格局,保障了我国铜矿资源基地建设及铜矿资源的稳定供应,现任中国地质调查局“大宗急缺矿产调查工程”首席科学家。此外,西电东送、西气东输、南水北调等多项国家战略工程建设,随处可见成理人的身影。
2025软科中国最好学科排名中,学校的地质资源与地质工程学科表现亮眼,稳居全国第一方阵。未来,成理人将继续发挥学校地处“青藏高原东缘”的区位优势和“地矿油核”优势特色,向下一座“珠峰”挺进。
立足科技前沿,创新!
从原南京工学院(现东南大学)分设而生,镇江农业机械学院一路拓荒,终成今日之江苏大学。六十余载,江苏大学始终以推动我国农业机械化、现代化为使命,将自身发展深深融入中国农业现代化的宏伟进程之中。
作为学校的起家学科,农业工程底蕴深厚——我国农机学科第一届本科生、第一届硕士生、第一位博士均诞生于此。学校瞄准农业前沿需求,促农机“智”变,电气信息工程学院杨宁教授带领的团队扎根农业芯片研究已有10余年,相关成果可对小麦、水稻、果蔬等作物的生长区位和病害风险进行实时感知与评估,为农作物防病提供数据支撑。近年来,学校涉农学科团队突破关键技术45项,6项技术入选农业农村部主推技术,研发无人收割机等智能农业装备。
当前,江苏大学农业工程学院在南方水田机械、耕整地机械和收获机械、智能化温室及环境控制技术、静电喷雾植保机械等研究领域取得了一批重大成果,尤其在科技成果的转化和产业化开发工作方面取得了重大的经济和社会效益,开发的50多种农业装备产品已被国内厂家转让采用的达40家以上。农业装备领域获国家级科技成果奖2项、中国专利金奖1项、省部级及行业科技奖19项,近5年承担国家级项目137项,科研经费超1.72亿元。2025软科中国最好学科排名中,农业工程学科依旧保持领先态势,位列全国第三名,实力斐然。
专注行业“招牌”,升格!

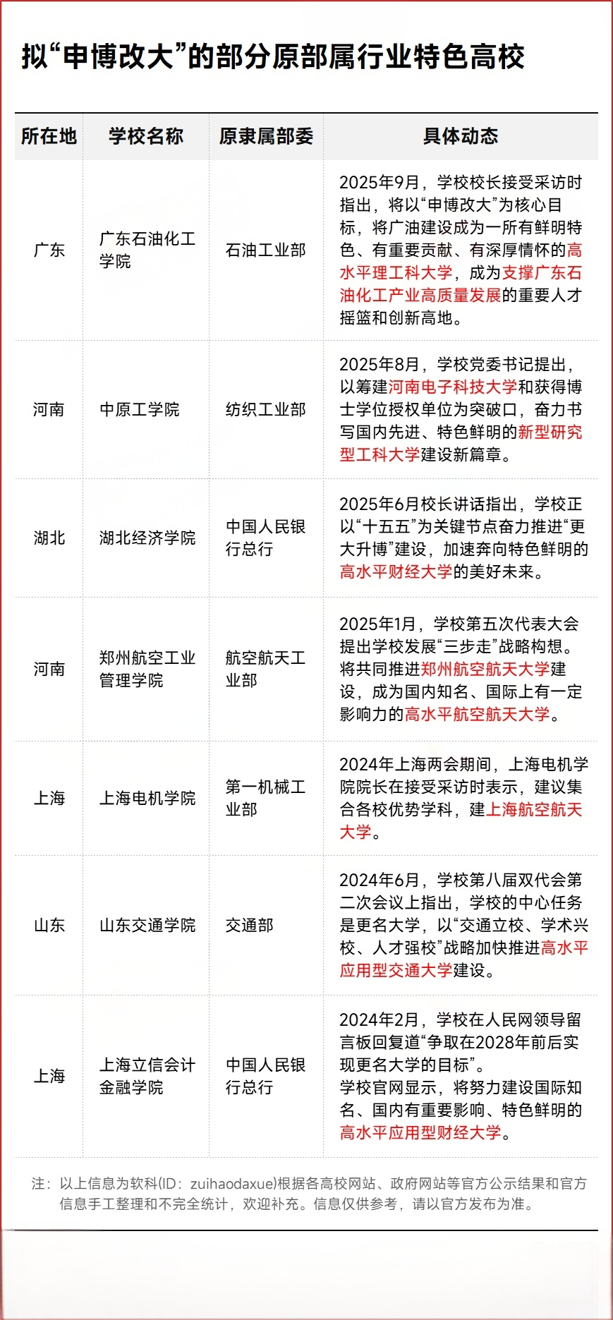
今年,原石油工业部直属的广东石油化工学院传来捷报:学校正式获批硕士学位授予单位后,入选博士学位授予立项建设单位。9月,校长梁浩在接受专访时表示:面向“十五五”,学校将继续坚守“石化特色、交叉融合、创新发展”的战略方向,以“申博改大”为核心目标,全面提升办学水平、学术声誉和服务社会能力。这代表着学校已站上全新起跑线,将以高水平理工科大学之姿,为石油化工产业持续注入新动能。
当前,还有中原工学院、湖北经济学院等一批极具潜力的“种子选手”正借力深厚的行业积淀与学科优势,奋力擦亮属于自己学校的“金字招牌”——它们以“申硕、申博”抬升学科门槛,以“更名、改大”重塑学校层次。“财经大学”“交通大学”“航空大学”……一张张崭新的行业教育名片正在涌现。
行业“新星”,启新篇
当前国家战略需求迭代、产业转型提速,催生出一批“生来就带行业基因”的全新大学。这些“新面孔”正乘着政策东风,拔节而起。
被纳入山东省高等学校设置“十四五”规划的空天信息大学,是我国第一所以“空天信息”命名的高等院校。学校空天信息特色鲜明、产学研用一体化发展,建成后将涵盖空天信息技术全领域、产业全链条,致力于培养空天信息领域高端人才。
为积极应对人口老龄化、服务“健康中国”战略,康复大学着眼于康复学科体系构建和范式变革,积极开展学科发展战略研究,推动“康复科学与技术”一级学科设置,打造交叉融合的学科生态,聚焦重大健康问题和关键核心技术开展跨学科交叉创新,促进区域发展,为新型研究型大学建设贡献“康大力量”。
因地设校、依业兴学。河南省平顶山市立足“汝瓷之都”独特禀赋,整合本地院校陶瓷专业资源,谋划和推动设立河南陶瓷大学——这将是继景德镇陶瓷大学后,全国第二所本科层次“陶瓷”命名高校,旨在以千年瓷韵赋能文旅产业,助力地方经济文化协同发展。
此外,还有广州交通大学、应急管理大学、深圳海洋大学、中国中医科学院大学……它们或正在蓄力筹办,或已交付落地,正围绕“健康中国”“海洋强国”“空天信息”“中医药振兴”等国家战略,在各自赛道同步起跑,开启行业高校的新纪元。
“再行业化”的春风浩荡而至,无论昔日身属部委的老牌行业强校,还是适时而变、应时而生的新兴行业院校,无不在积极锻造优质学科,力求在高校之林中擦亮独具特色的身份标签。
聚焦前沿、布局未来,推动传统优势向新兴领域延伸,已然成为行业特色高校共同的努力方向。通过深化产教融合、加强校企协同,在关键技术攻关与高层次应用型人才培养方面持续深耕,假以时日,这些行业特色高校必将成长为服务区域经济与行业创新不可或缺的硬核引擎。