来源:广州招考
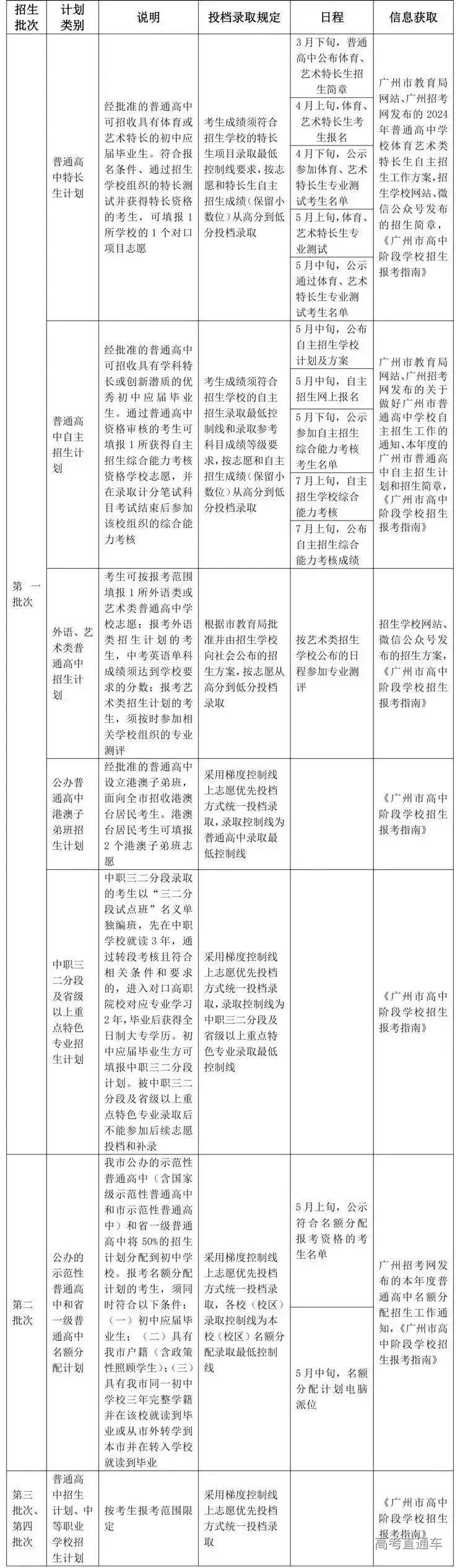
一、我市高中阶段学校考试招生(以下简称“中考”)报名须具备什么条件? 答:符合下列条件之一者,可报名参加我市2024年中考: 二、各类考生何时在何地报名? 三、如何获取考生号? 答:(一)我市应届毕业生在初中学校报名点采集身份信息、领取考生号和初始密码。凭考生号和初始密码登录“广州市高中阶段学校招考服务平台”(网址:https://zhongkao.gzzk.cn,以下简称“中考服务平台”)进行网上报名。 (二)往届生和返穗生可通过网络方式申请报名派号。考生登录中考服务平台“网上报名”栏目,点击“粤省事登录”进入广东省统一身份认证平台,实名认证可信等级四级后进行考生号申请(具体操作详见网上报名页面操作指引)。往届生和返穗生须上传身份证、户口簿、毕(结)业证书或学籍证明等材料,由区招考办审核通过后予以派号。 (三)无我市学籍的港澳台及国外来穗升学生到区招考办现场申请报名派号。港澳台来穗升学生须携带港澳台居民居住证或来往内地/大陆通行证,国外来穗升学生须携带具有有效来华签证的外国护照或外国人永久居留身份证等身份证件,上述考生还须携带相当于初中毕业的证明以及监护人委托本市户籍居民照顾考生的公证书等材料原件,到居住地所在区招考办进行报名资格审核,通过后予以派号。 (四)未曾办理身份证或持其他证件等原因无法通过“粤省事”实名认证的考生联系报名点申请报名派号。报名点在中考服务平台申请派号时须上传考生有关报名材料,区招考办审核通过予以派号。 四、报名流程是怎样的? 答:(一)考生登录中考服务平台进行网上报名并确认报名信息。(二)网上交纳考试费。(三)申报各类资格的考生上传相应资格所需材料,并提交材料原件给报名点核验。详细报名流程见《广州市招生考试委员会办公室关于做好2024年广州市高中阶段学校考试招生报名工作的通知》(以下简称《通知》)附件6。 五、体育考试项目如何填报? 答:根据《广州市教育局关于印发广州市初中学业水平考试体育与健康科目考试实施意见的通知》(穗教规字〔2023〕2号)规定,2024年开始实施新周期体育考试方案。体育考试保持70分不变,由统一考试(50分)和体育素质综合评价(20分)组成。统一考试由三类考试项目组成,普通考生须参加三项考试,模式为一类项目“二选一”+二类项目“六选一”+三类项目“六选一”。 考生还可根据本人身体状况申请免考、择考、缓考或特殊体育考试。未通过医务审核的特殊类考生如需重报其他类别,须及时向区招考办书面提出重报申请,并在中考服务平台重新填报体育考试类别和项目。 2024年—2026年体育考试具体实施意见、统一考试项目考试规则、评分标准和特殊考生医务审核指南可在广州市教育局官网或广州招考网查阅。 六、报名后户籍信息发生变更,如何更改? 答:考生的户籍信息在报名结束后发生异动的,考生须尽快凭户口簿和身份证向报名点提交户籍变更申请,最迟于志愿填报开始前2周完成,逾期未更正的以原报名信息为准。如要报考名额分配计划的考生,户籍迁入我市或政策性照顾学生资格申报的截止日期为2024年4月30日。 七、学籍信息有误如何更改? 答:考生在中考服务平台的学籍信息,包括学籍号、“是否具有我市三年初中完整学籍”及“本校三年完整初中学籍”等基本信息均来源于“广州市教育综合管理系统”。如有误,考生须联系初中学校,提交相关学籍材料报各区学籍管理部门核实更正,再报区招考办处理。 八、报名信息确认后,还可取消确认修改吗? 答:考生须于2024年3月9日18:00前在中考服务平台对报名信息予以确认,逾时未确认的则报名无效。报名时间截止前已确认、因故需修改的,考生可向报名点提出申请,经报名点取消确认状态后可再次修改并确认。 九、哪些考生需要在网上提交资格申请,需要提供什么材料? 答:申请政策性照顾学生、符合公办普通高中报考条件的随迁子女、跨区生、加分或优先录取考生等升学资格的考生,须在中考服务平台资格申报栏目申报相应资格,按要求上传审核材料,并提交材料原件供报名点核验。考生可参照中考服务平台中各项资格的标准证件样式准备材料,以提高申报效率。 (一)政策性照顾学生:资格材料见《通知》附件3。 (二)符合公办普通高中条件的随迁子女:无须提交材料,通过数据共享方式获取有关信息自动审核。 (三)跨区生:无须提交材料,通过数据共享方式获取有关信息自动审核。 (四)加分或优先录取考生:资格材料见《通知》附件4。 十、哪些考生需要进行监护人身份核验? 答:对申请政策性照顾学生、加分或优先录取考生、符合公办普通高中报考条件的随迁子女资格的考生,须先进行监护人身份审核。前期未采集监护人身份证件或监护人身份核验未通过的考生,须按页面指引通过监护人刷脸登录“粤省事”核验或上传监护人身份证件、亲子关系材料(如与父母或一方同户的户口簿、《出生医学证明》或监护人变更的法院判决书等)进行核验。监护人身份核验通过后,方可进行相应资格审核。 十一、符合哪些条件的随迁子女可以报考公办普通高中? 答:具有我市三年初中完整学籍且具备下列居住证明之一的非广州市户籍初中应届毕业生:(1)父母一方或其他监护人持有在我市办理且在有效期内的《广东省居住证》;(2)父母一方、其他监护人或考生本人持有在我市办理且在有效期内的《港澳居民居住证》或《外国人永久居留身份证》,可申报“符合公办普通高中报考条件的随迁子女”资格,可报考我市公、民办普通高中和中职学校。 需要注意的是,相关人员须按要求在我市办理或及时续期《广东省居住证》《港澳居民居住证》或《外国人永久居留身份证》,确保居住证件至2024年4月30日仍有效,具体业务请向来穗人员服务管理部门或出入境管理部门咨询办理。 十二、公办普通高中招收随迁子女的计划是怎么样的? 答:省、市属和各区公办普通高中招收随迁子女计划为该校当年招生计划的8%至18%。区属公办普通高中的具体比例由各区根据实际情况确定,省市属公办普通高中的具体比例由学校自行确定。 十三、公办普通高中招收随迁子女的计划如何投档? 答:公办普通高中投档时,随迁子女与户籍生同时投档录取,随迁子女录取人数不超过其最大计划数。普通高中补录时,公办普通高中学校补录计划不再区分户籍生和符合报考公办普通高中条件的随迁子女。 十四、不符合政策性照顾学生资格的考生,需要在中考服务平台重新申请符合公办普通高中报考条件的随迁子女资格吗? 答:需要。非广州户籍考生的政策性照顾学生资格审核如未通过,须在规定时间内重新登录中考服务平台,在“资格申报”——“非户籍生升学资格”栏目选择“符合公办普通高中报考条件的随迁子女”选项进行申报。未重新申报的不纳入符合公办普通高中报考条件的随迁子女资格审核。 十五、什么是跨区生?如何办理跨区手续? 答:有广州市学籍与户籍的应届毕业生,但学籍与户籍不在同一个区(越秀、海珠、荔湾三个区同属一个招生区域),选择按户籍所在区升学的,称为“跨区生”。选择按户籍所在区升学的考生,须于2024年4月30日前在中考服务平台申请跨区生资格。例如某考生学籍在越秀区、户籍在从化区,可选择按学籍区即越秀区升学,或选择按户籍区即从化区升学,选择按户籍从化区升学即为跨区生。如果某考生学籍在越秀区、户籍在海珠区,由于越秀、海珠、荔湾视作同一个招生区域,因此考生无需办理跨区。建议考生合理评估自己的学业水平,查阅户籍、学籍所在区的区属普通高中历年录取分数,综合考量是否跨区。 十六、跨区生需要回户籍区参加考试吗? 答:不需要。办理了跨区手续的跨区生,系统会自动设定升学范围为户籍所在区,其报名、考试、志愿填报仍在学籍学校进行,不需回户籍所在区办理。 十七、“外区生”和“跨区生”有什么不同? 答:区属示范性普通高中可将不超过15%的招生计划面向外区户籍生(含政策性照顾学生,下同)招生;南沙区等部分普通高中学位供给相对宽裕的区,区属示范性普通高中学校经市教育局批准,可将不超过25%的招生计划面向外区招生;在非中心城区,引入省内外优质教育资源新建的区属普通高中学校,经市教育局批准后,可将部分招生计划面向全市招生。全市户籍生均可报考升学区以外的区属示范性普通高中和经批准可面向外区招生的引入优质教育资源新建的区属普通高中,即“外区生”。投档录取时,本区户籍生和外区户籍生同时投档录取,外区最大招生计划录满就不再录外区生。 具有我市学籍与户籍,但学籍与户籍不在同一个区的应届毕业生,选择按户籍所在区升学的即“跨区生”(越秀、海珠、荔湾三个区同属一个招生区域,无需办理跨区)。跨区生的报考范围除名额分配批按学籍所在区报考外,其余批次均与其户籍所在区应届初中毕业生相同。 例如以2023年为例,某考生学籍在越秀区、户籍在南沙区,且符合名额分配报考资格,选择户籍南沙区报考即为跨区生,第三批次报考广州大学附属中学南沙实验学校可按本区生最低分数达到661分可录取;若未申请跨区,则按外区生计划最低分数达到690分方可录取。但该考生无论是否办理跨区,只能按其学籍所在区越秀区填报名额分配批志愿。 十八、什么样的考生具备名额分配报考资格? 答:根据国家、省关于优质普通高中名额分配招生的规定,我市公办的示范性普通高中学校和省一级普通高中学校将50%的招生计划合理分配到初中学校。 报考名额分配计划的考生,须同时符合以下3个条件:一是初中应届毕业生;二是具有我市户籍(含政策性照顾学生),户籍迁入我市或政策性照顾学生网上申报资格的截止日期为2024年4月30日;三是具有我市同一初中学校三年完整学籍并在该校就读到毕业,或从市外转学到本市并在转入学校就读到毕业。 十九、考生需要在网上申报名额分配报考资格吗? 答:不需要。名额分配报考资格不需考生申报,由初中学校根据户籍、学籍和是否在本校就读等情况进行审核,中考服务平台将直接呈现有关的资格信息和审核状态,考生可实时查阅。如有疑议,须及时向初中学校反映。 二十、跨区生能报考户籍所在区的名额分配计划吗? 答:不能。无论考生是否选择跨区,符合名额分配报考资格的考生,按其学籍所在区填报名额分配志愿,可填报名额分配到本校的普通高中学校志愿。 二十一、申请体育、艺术类特长生资格的考生需要在中考报名期间进行网上申报吗? 答:申请体育、艺术类特长生资格的考生在中考报名时暂不申报。届时按照《广州市教育局关于印发〈2024年普通高中学校体育艺术类特长生自主招生工作方案〉的通知》(穗教发〔2024〕8号)规定,于4月上旬登录中考服务平台申报体育、艺术特长生和优秀体育后备人才招生学校、项目和资格,具体请留意招生学校网站、微信公众号发布的招生简章。 二十二、体育、艺术类特长生招生录取有哪些细节需要关注? 答:一是公办普通高中招收符合条件的随迁子女特长生和外区特长生占本校特长生总数的比例,不超过本校第三或第四批次相应招生计划的占比;确定通过专业测试的随迁子女和外区考生人数,分别不超过学校特长生的随迁子女最大招生计划和外区最大招生计划。 二是考生无论通过了1所还是2所学校的专业测试,填报志愿时都只能在第一批次填报1所学校的1个对口项目。 三是每所学校的每个特长项目计划单独投档录取,所有填报了同一学校的同一特长项目志愿且中考成绩不低于该项目录取最低控制分数线的考生,按合成分数从高到低顺序录取,项目计划录满即止。即使考生中考成绩达到志愿特长项目的录取最低控制分数线,也可能因项目计划录满而不被录取。 二十三、政策性照顾学生中的华侨学生身份如何审核确认? 答:根据《关于印发〈广东省人民政府侨务办公室
广东省教育厅关于华侨学生在我省接受高中阶段教育的实施办法〉的通知》(粤侨办〔2022〕3号)规定,华侨学生是指定居在国外、回国在本市报考高中阶段学校的中国公民,且其父母出国前或其祖父母、外祖父母具有本市户籍。华侨学生作为政策性照顾学生,应届生报考范围与其学籍所在区具有该区户籍和学籍的初中应届毕业生相同(往届生报考范围详见《通知》附件1)。华侨学生身份由本市侨务部门审核确认。 二十四、为什么调整加分或优先录取项目? 答:近年来,国家进一步减少和规范了高考加分项目和分值,同时也要求中考规范执行国家规定的特殊群体等加分或优待政策。中考加分关乎教育公平和教育形象,为进一步落实上级关于深化考试招生制度改革的要求,我市除保留了国家规定的部队、公安警察和消防救援人员加分项目和分值以外,进一步清理了加分或优先录取项目,旨在促进教育公平,回应群众关切,提高人才选拔水平,引导每一个学生全面而有个性地发展。 二十五、如何查询各类资格审核结果? 答:考生可登录中考服务平台“综合查询”栏目或关注“广州招考”微信公众号查询各类资格审核结果,审核结果也将以手机(中考报名时通过核验的手机号码)短信方式告知考生。 二十六、对资格审核结果存在疑议如何申请复审? 答:如对资格审核结果有疑议,考生应根据审核不通过原因,及时补充或更新相关材料,重新提交报名点申请复审。 二十七、如果不参加中考,对参加高中阶段学校招生有什么影响? 答:我市中考实行“根据考生志愿、录取计分科目考试成绩和学生综合素质评价结果,择优录取”的考试招生办法,中等职业学校和普通高中统一招生平台、统一填报志愿、统一录取、统一注册学籍。未参加中考的考生,不能参加普通高中、中职三二分段及省级以上重点特色专业计划和中职学校的统一投档录取。 二十八、参加高职院校五年一贯制招生和参加高中阶段学校招生有冲突吗? 答:不冲突。高职院校五年一贯制招生工作由省统一组织报名、考试和录取,考生被全省统考招生录取后,仍可以继续参加我市2024年中考及高中阶段学校录取。五年一贯制招生的具体要求以省印发的当年相关文件为准。 三十、如何获取中考有关信息? 答:考生和家长可访问我办官方网站“广州招考网”(http://gzzk.gz.gov.cn),关注“广州招考”微信公众号和官方微博,及时获取我市中考工作最新安排及信息。


