关于公布广东省2025年普通高等学校招收中等职业学校毕业生统一考试考生成绩的通知

2025-01-22 16:50 广东省教育考试院 评论


我省2025年普通高等学校招收中等职业学校毕业生统一考试(下称“3+证书”考试)评卷工作已经完成。现将考生成绩公布有关事项通知如下:


图片

一、成绩公布

图片

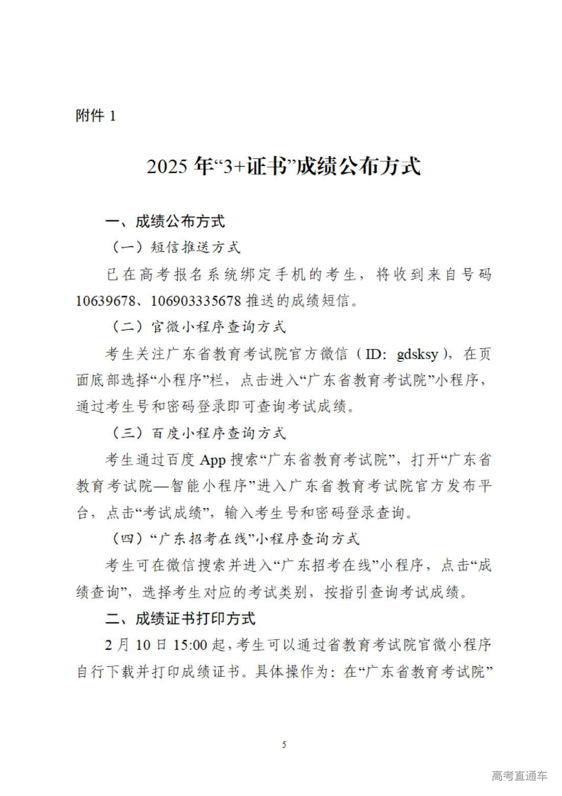
(一)成绩公布时间和方式。我院将于1月23日10:00起向考生在高考报名系统绑定的手机号码推送成绩;10:20起,考生可通过省教育考试院官微(ID:gdsksy)小程序、百度智能小程序和“广东招考在线”小程序查询成绩。2月10日15:00起,考生可以通过省教育考试院官微小程序或百度智能小程序自行下载并打印成绩证书。考生成绩公布方式见附件1。

(二)成绩排位原则。按考生成绩总分从高到低排序。符合政策性加分的考生,排序时以统考成绩总分加上政策性加分后的分值参与排序。考生排序成绩总分相同时,则按统考总分(即不含政策性加分)从高到低排序,统考成绩总分仍相同时,按以下原则进行排序:

第1位序,比较语文加数学两门合计成绩高低,高者优先;

第2位序,比较语文和数学两门中的单科较高成绩高低,高者优先;

第3位序,比较英语成绩高低,高者优先。

所有单科成绩都相同时,排位相同。


图片

二、考试成绩复核

图片

(一)申请复查程序。考生在获得“3+证书”考试成绩后,如对本人某科成绩有疑问,可于1月24日9:00-17:00、1月25日9:00-17:00期间凭准考证到当地县(市、区)招生办公室提出复查分数的书面申请,并按复查科目填写《2025年“3+证书”考试考生申请复查成绩登记表》(见附件2),在学校报考的考生可由学校统一组织办理申请复查手续。复查内容为成绩统计合成是否有误,答卷是否漏评,答卷扫描是否准确,不涉及评分标准掌握的宽严问题。请各县(市、区)招生办公室(考试中心、考试院)于1月26日17:00前进入普高招生管理系统,选择成绩复查功能,按要求录入申请查分的考生资料。省教育考试院将组织专人进行复查。

(二)复查结果告知。对复查后发现分数有误的考生,我院将对其分数进行更正,更正后的成绩我院将通过考生报名绑定的手机号告知考生。



附件:

1.2025年“3+证书”考试考生成绩公布方式

2.2025年“3+证书”考试考生申请复查成绩登记表


      附件下载:附件.pdf



登录高考直通车APP
查看完整试题答案
好的
查看完整试题
特别声明:
1. 本站注明稿件来源为其他媒体的文/图等稿件均为转载稿,本站转载出于非商业性的教育和科研之目的,并不意味着赞同其观点或证实其内容的真实性。如转载稿涉及版权等问题,请作者在两周内速来电或来函联系,本站根据实际情况会进行下架处理。
2. 任何媒体、网站或个人未经本网协议授权不得转载、链接、转贴或以其他方式复制发表,违者本站将依法追究责任。
举报理由选择
确定
高考直通车官网

哇哦!快加入高考直通车APP,发现更多精彩内容,与学霸一起交流学习吧!