2019年上海高考本科普通批第二次征求志愿已经完成,下面是各高校专业组的投档分数线汇总,最低达到392分,同时这也意味着2019年上海高考本科阶段的招生正式结束。
接下来即将迎来的是专科阶段的志愿填报,由上海市教育考试院主办、东方网协办的“2019年上海市普通高校高职(专科)招生网上咨询”将于7月31日(星期三)举行。届时,上海市教育考试院将组织32所参加高职(专科)招生的本市高校集中举行网上咨询,解答考生和家长的提问。咨询时间:7月31日(星期三)9:00-15:00。考生可登录“上海招考热线”网站(www.shmeea.edu.cn)或东方网(www.eastday.com)进行咨询。
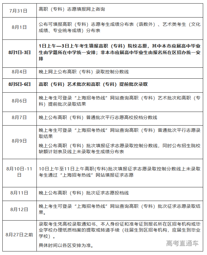
附:专科录取工作日程表


