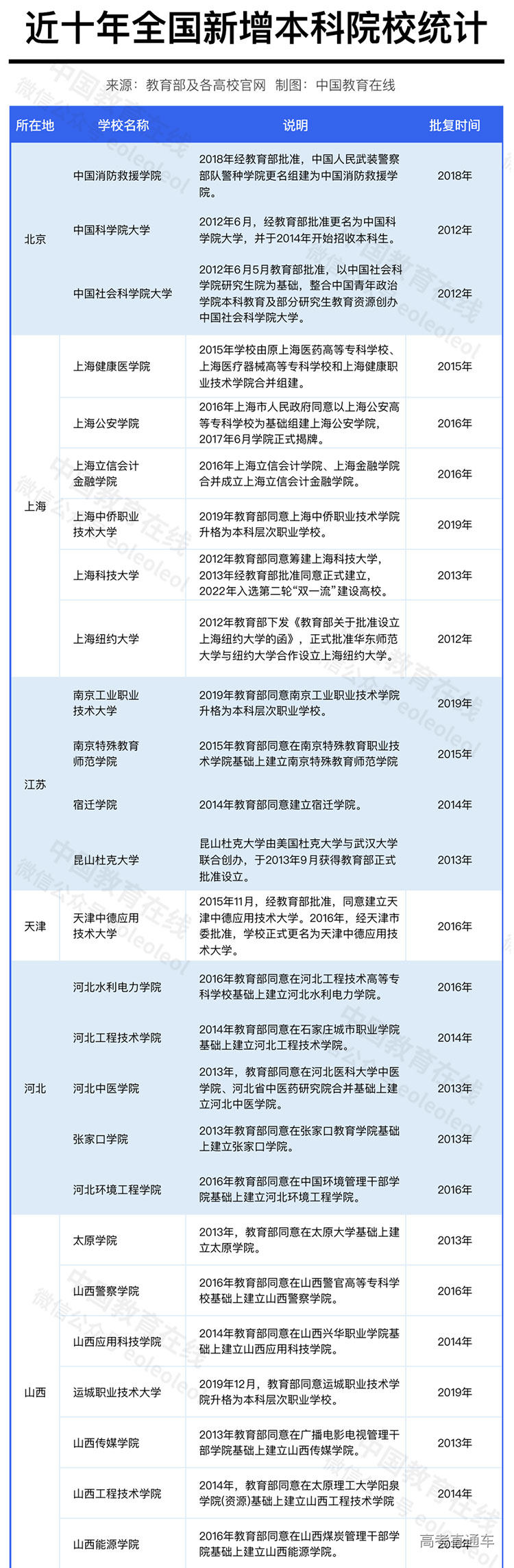
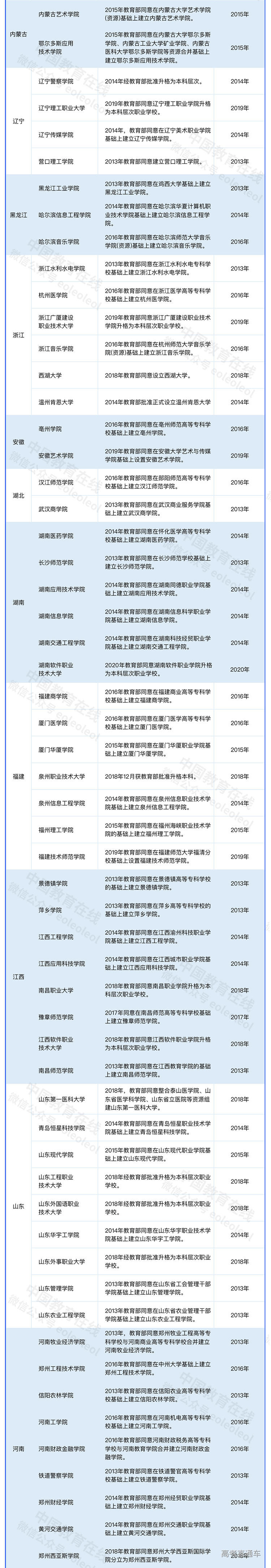
大学是现代社会建设发展的生力军,是国家科学文化的名片,是引领社会发展的重要引擎。大学数量的变化、升格更名的进展、新增大学的建设,都是社会关注的焦点。
随着我国建成世界规模最大的高等教育体系,进入世界公认的普及化阶段,如今开设的大学数量越来越多了,近几年来,全国各地更是不断传出筹建新大学的规划与方案,那么我国现在共有多少大学呢?十年来新增了多少大学?
十年间,高校数量稳步增长
根据教育部发布《全国高等学校名单》,截至2022年5月31日,全国高等学校共计3013所,相较2012年的2442所,增加了571所,高校数量逐年平稳增长。
从办学层次上来看,目前我国本、专科院校数量相对均衡,专科院校数量大于本科院校,且随着高职扩招的进行,差距有加大的趋势。
在本科层次的高校中,2022年共有1270所,相较2012年的1145所,增加了125所。
在高职(专科)学校中,2022年全国共有1489所,比2012年的1297所增加了192所。
十年,独立学院数量减少近半
在高校数量增加的同时,我国独立学院的数量在逐年下降。民办高校的数量则在经历平稳增长之后,在2021年开始下降。
教育部发布的数据显示,2021年全国独立学院共有164所,占全部本科高校数量(1270所)的12.91%。而在2012年独立学院还有303所,在当年的本科高校中占比26.46%,十年间,独立学院减少了近一半。
这也意味着,十年间,我国独立学院已经完成转设了139所。
在民办高校的数量上,2012年,全国民办高校共有707所,占全国高校总数的比例为28.95%。此后,民办高校数量平稳增长,在2020年达到771所,是近年来民办高校数量的顶峰。2021年,全国民办高校开始下降,共有764所,占全国高校总数的比例25.37%。
十年来,民办高校在全国高校中的占比逐渐下降。
2020年5月,教育部办公厅下发《关于加快推进独立学院转设工作的实施方案》,提出到2020年末,各独立学院全部制定转设工作方案,并推动一批独立学院实现转设。根据统计数据,近两年超百所独立学院完成转设,尤其是2021年,是独立学院转设高峰期,一年间就有77所独立学院转设。作为民办高校的重要组成部分,独立学院的大批转设,是民办高校数量在2021年开始下降的重要原因。
哪里新增高校最多?四川!
着力扩大高校数量、推动高校提质增优,一直是各省市高等教育发展的重要工作,近几年来,全国各地筹建新大学的动态不断。
十年间,普通高校数量增长最多的省是哪里?是四川省!该省2022年高校数量(134所)比十年前增加了48所。
除四川外,新增高校数量最多的省份分别是广东(40所)、江苏(39所)、河南(36所)、以及湖北(34所)。贵州省的高校数量增长幅度最大,2022年(75所)与十年前相比增加了31所,涨幅为70%。
在新增本科院校数量方面,江苏新增本科高校最多,十年间,从2012年的46所增长到2022年的78所,新增达32所。湖北增加了28所本科,紧随其后。
其他新增本科院校数量较多的省份有:广东、浙江分别增加27所,河北新增24所,山东新增21所。
高校总量与实际需求已达到基本平衡
近两年来,各个省市尤其是经济发达城市,不断传出筹建高校的消息或有最新建设动态,如深圳理工大学、东方理工大学、福耀科技大学、大湾区大学等,还有部分特色大学,如中国中医科学院大学、康复大学、空天信息大学、深圳海洋大学等。
随着筹建、新建大学的报道频繁传出,不少人发表“大学已经太多了”之类的言论。根据教育部公布的数据,截至2022年5月31日,全国高等学校共计3013所,这个数字来看,目前中国高等学校的总量与实际需求,已经达到了一个基本的平衡。
但与此同时也应看到,高等教育资源分布的不平衡,让全国至少50%的省市,都太缺“好大学”。高考人数破百万,省内却只有2所“双一流”高校;地处“京津冀”这样的优异的区位环境,全省却只有1所“一流学科”建设高校……这样的“好大学”稀缺省份需要用新建大学、新建高水平大学,来改变高教资源贫瘠的现状,提升本地的高等教育水平。







