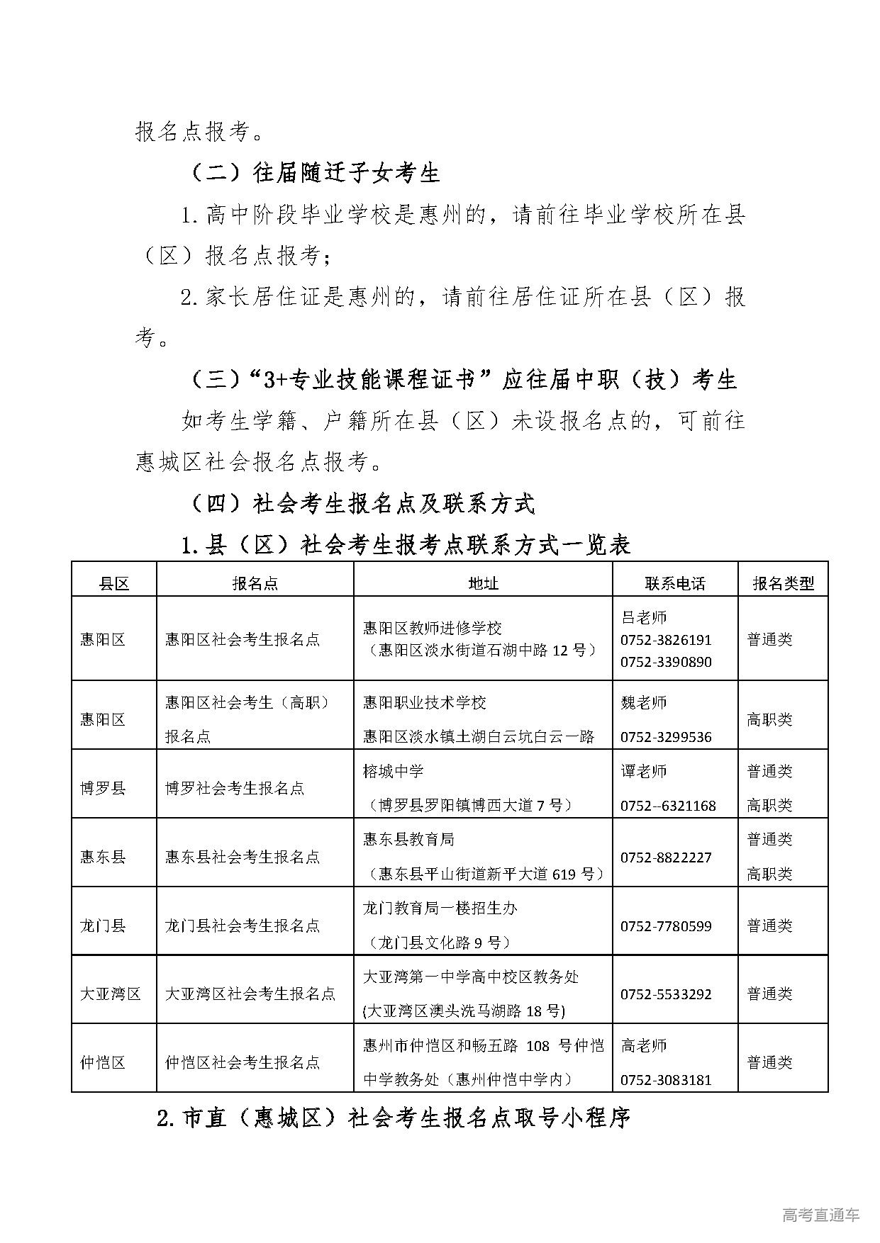
注意:在市直(惠城区)报名的社会考生请点击以下链接取号,取号成功后,与所分配的报名点联系,按照报名点的安排完成报名工作。 取号网址:http://183.63.37.125:8088 附件: 1.考生属性与考试科目之间关系的说明 2.考生类型与报名材料对应表 3.2022年普通高考加分资格考生信息采集分类表4.2022年普通高考同等条件下优先录取资格考生信息采集分类表 5.广东省2022年普通高校招生统一考试考生诚信考试承诺书 6.惠州市2021年父母参保情况审核工作指引
惠州市教育考试中心 2021年10月28日 附6 惠州市进城务工人员随迁子女高考报名资格—— 父母参保情况审核工作指引 一、《社会保险参保证明》网上打印流程: 1、登录社会保险网上个人服务大厅-广东省统一业务受理系统(http://ggfw.gdhrss.gov.cn/gdggfw-service/service/ywslpt/ywslpt_user.shtml) 2、通过实名验证后,点击社会保险参保缴费记录查询 个人权益记录(参保证明)查询打印 社会保险参保证明(个人)/个人权益记录查询打印。 3、选择需要打印的证明及时间段打印即可。 二、《社会保险参保证明》微信小程序“粤省事”打印流程 1、进入微信小程序“粤省事”,点击“社保”,进入惠州社保业务大厅。 2、点击“社保凭证” “社会保险参保证明查询”,进入选择需打印的时间段后确认提交即可。 三、医疗保险参保证明打印流程: 进入微信小程序“粤医保”,点击“个人参保证明打印”即可。 温馨提示:根据《关于妥善解决当前劳资纠纷重点问题的通知》(粤人社发【2013】189号),劳动者与用人单位存在事实劳动关系的,用人单位未按规定为劳动者缴纳社会保险费的情况下方可由用人单位提供相关资料申请补缴,中断未就业期间的养老保险如无事实劳动关系的,暂无相关政策允许补缴。 附:全市社会保险经办机构信息 (一)惠州市社会保险基金管理局社会保险关系科 联系人:徐雯 联系电话:2789225 地址:惠州市江北三新北路29号人力资源和社会保障大楼3楼 (二)惠州市社会保险基金管理局惠城分局社会保险关系股 联系人:黄佩雯 联系电话:2169015 地址:惠州市下铺大道19号广发行3楼 (三)惠州市社会保险基金管理局惠东分局社会保险关系股 联系人:邱伟强 联系电话:8801851 地址:惠州市惠东县平山街道新平大道337号(惠州市社会保险基金管理局惠东分局3楼办事大厅)。 (四)惠州市社会保险基金管理局博罗分局社会保险关系股 联系人:叶声坚 联系电话:6626662 地址:博罗县罗阳镇商业西街水西新城155号社会服务中心1号楼2楼B厅 (五)惠州市社会保险基金管理局龙门分局社会保险关系股 联系人:肖航 联系电话:7780302 地址:惠州市龙门县新城开发区西林路195号2楼办事大厅 (六)惠州市社会保险基金管理局大亚湾分局社会保险关系股 联系人:徐涛 联系电话:5562359 地址:惠州市大亚湾区澳头安惠大道34号 (七)惠州市社会保险基金管理局惠阳分局社会保险关系股 联系人:黄敏 联系电话:3381757 地址:惠州市惠阳区淡水镇福利路5号1楼 (八)惠州市社会保险基金管理局仲恺分局社会保险关系股 联系人:黄睿 联系电话:3278377 地址:惠州市仲恺区和畅五路西8号投资控股大厦二楼 |










