9月18日,河南省教育大会在郑州召开,在晒出近年“成绩单”的同时也发出了加快建设教育强省的动员令,“下一步,我省将加快郑州大学、河南大学‘双航母’建设,锚定研究型大学定位,力争新增若干学科进入第三轮‘双一流’建设行列;加大7所高校11个学科‘双一流’创建力度,力争有更多高校跻身‘双一流’建设行列。”
第二轮“双一流”建设已到中期,为冲刺第三轮建设,不少省市都制定了明确的目标。
黑马出炉 剑指第三轮
在全国众多高校中,一些非“双一流”高校凭借自身的特色与优势,在学科建设上展示出卓越实力,体现出进入“国家队”的潜力与底气。
“双一流”建设高校注重强化同国家战略目标和战略任务的对接,汇聚大团队、构建大平台、承担大项目、作出大贡献,彰显服务国家的重大价值和实际贡献。
【学科发展水平数据监测平台】通过“双一流监测”功能,对所有高校在建学科的“大团队”“大平台”“大项目”和“大成果”等标志性指标以及学科点层次这一基础指标进行监测,并对照《“双一流”建设学科监测指标体系》逐一分析高校学科在各项指标上的具体表现,以及与“双一流”学科不同建设水平的直观差距。
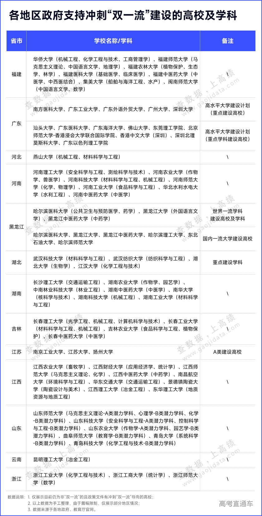
在各省市支持建设的高校及学科中,【学科发展水平数据监测平台】显示,部分非“双一流”高校已有学科达到所有5项“双一流”监测核心指标,如福建师范大学的中国语言文学、黑龙江大学的外国语言文学、温州医科大学的临床医学以及浙江工业大学的化学工程与技术。
腾飞的浙工大 耀眼的化工
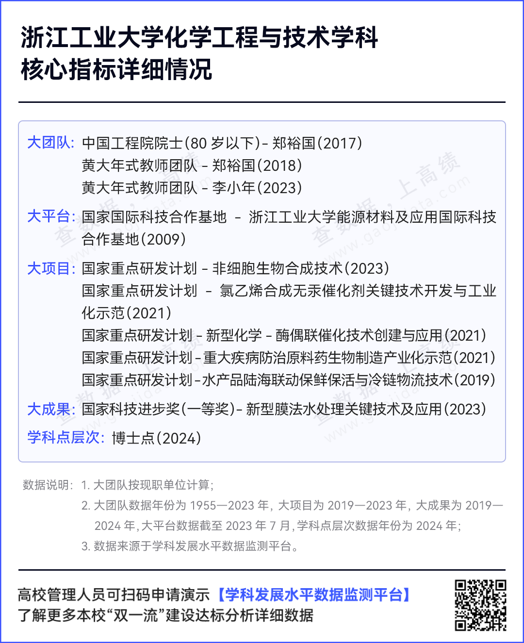
化学工程与技术学科,是浙江工业大学的“金字招牌”。学科自1979年开始招收硕士研究生,2005年获一级学科博士授予权,成为浙江省属高校中第一个工科类一级学科博士点,在国内外化工学术和产业界享有盛誉。
根据【学科发展水平数据监测平台】,浙江工业大学的化学工程与技术学科的“双一流”监测核心指标均已达成,其中“大团队”“大项目”指标远远超越该学科达标要求。
学科现已形成以院士领衔,以长江学者、国家杰青等为核心,以国家优青、国家青年千人等中青年学术为骨干的梯队培养体系,2023年由李小年教授带领的工业催化团队入选第二批浙江省高校黄大年式教师团队。
浙江工业大学的化学工程与技术近年来在新型催化剂、生物酶催化与生物转化等形成了显著的特色,承担了“氯乙烯合成无汞催化剂关键技术开发与工业化示范”“新型化学-酶偶联催化技术创建与应用”等国家重点研发计划,承担各类科研项目的总经费5000万元/年。
此外,从“双一流”建设学科监测指标体系来看,浙江工业大学化学工程与技术学科实力强劲,全方面表现优于“双一流”中值。
进击的深大 领跑的计算机
深圳大学的计算机科学与技术学科由清华大学援建,清华大学教授童诗白担任计算机系主任,一大批清华优秀教师为学科发展奠定了坚实基础。根据【学科发展水平数据监测平台】,深圳大学的计算机科学与技术学科有4项“双一流”监测核心指标达标。
学科所在的计算机与软件学院师资力量雄厚,已成功培育全国高校黄大年式教师团队1个——明仲教授领衔的计算机科学与技术教师团队入选第三批“全国高校黄大年式教师团队”。
构建“大平台”方面,2016年12月国家发改委批复由深圳大学牵头建设“大数据系统计算技术国家工程实验室”,助力高水平科学研究。
承担“大项目”方面,2020年深圳大学计算机与软件学院李坚强教授牵头的“面向合成生物系统海量工程试错优化的人工智能算法研究与应用”国家重点研发计划项目获立项资助,总经费预算2000万元。
同时,深圳大学的信息与通信工程学科也有4项“双一流”监测核心指标达标。学校的信息与通信工程学科起源于1983年由清华大学援建的电子系,是深圳大学最早(2006年)的三个博士点之一,属于广东省攀峰重点学科(省内最高级别)。
在汇聚“大团队”方面,学科所在的学院拥有中国科学院院士1人(毛军发),中国工程院院士1人(丁文华)。
学校拥有一批高水平的科研平台,例如2022年经国家有关部委批准立项的射频异质异构集成全国重点实验室,由深圳大学牵头建设,毛军发院士担任首任主任。
承担“大项目”方面,深圳大学获批国家重点研发计划“地球观测与导航”重点专项“天基主动微波定标网关键技术”,由深圳大学电子与信息工程学院黄磊教授担任项目负责人。
