各市、县(区)教育局,平潭综合实验区社会事业局,有关高校:
根据《教育部关于进一步加强和改进普通高等学校艺术类专业考试招生工作的指导意见》(教学〔2021〕3号)和《福建省进一步加强和改进普通高校艺术类专业考试招生工作实施方案》(闽招委〔2022〕11号)等文件精神以及省招委会有关文件要求,为做好2026年我省普通高校招生艺术类专业省级统一考试(以下简称艺术类专业省级统考)工作,现将有关事项通知如下。
一、考试类别
(一)2026年艺术类专业省级统考分为音乐类、舞蹈类、表(导)演类、播音与主持类、美术与设计类、书法类、戏曲类等7个专业类别。其中,音乐类分音乐表演类和音乐教育类;表(导)演类分戏剧影视表演类、服装表演类和戏剧影视导演类;戏曲类分音乐表演(戏曲音乐)类、作曲与作曲技术理论(戏曲音乐)类、表演(戏曲表演)类和戏剧影视导演(戏曲导演)类。
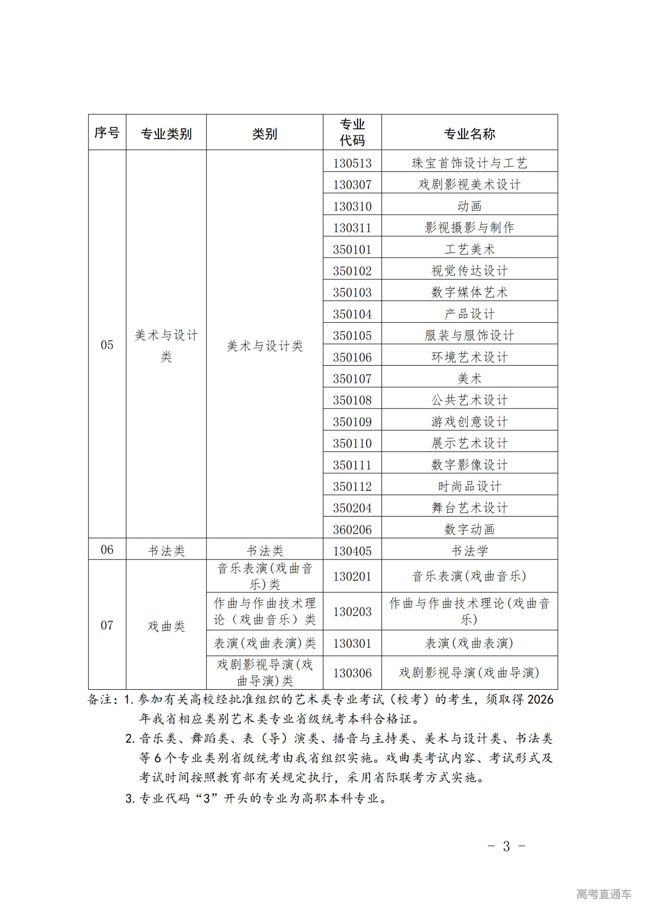
(二)报考艺术类的考生,可兼报多个类别。考生在高考报名时可自愿选择报考艺术类类别,逾期不再接受补报名或类别调整。艺术类专业省级统考各类别涵盖的本科专业详见附件1。
(三)音乐类、舞蹈类、表(导)演类、播音与主持类、美术与设计类、书法类等6个专业类别省级统考由我省组织实施。戏曲类考试内容、考试形式及考试时间按照教育部有关规定执行,采用省际联考方式实施。
(四)凡报考2026年我省普通高考物理科目组艺术类、历史科目组艺术类的考生均须参加艺术类专业省级统考。
二、考试内容与形式
(一)2026年艺术类专业省级统考各类别具体考试科目和考试要求按照《福建省教育厅关于公布<福建省普通高等学校艺术类本科专业省级统一考试说明(试行)>的通知》(闽教考〔2023〕1号)《福建省教育厅关于公布<福建省普通高等学校艺术类专业省级统一考试实施办法(试行)>的通知》(闽教考〔2023〕10号)及相关要求执行。各类别总分均为300分,本科专业合格线为195分,专科专业合格线为180分。其中,戏曲类专业省际联考本专科专业合格线按照普通高校戏曲类专业招生省级联考工作协调小组有关规定执行。
(二)未取得艺术类专业省级统考本科合格证的考生,不能录取到艺术类本科批次相关专业。参加有关高校经批准组织的艺术类专业考试(以下简称“校考”)的考生,须取得2026年我省相应类别艺术类专业省级统考本科合格证。除教育部或我省教育行政部门批准外,高校不得针对我省考生组织校考。凡未经批准擅自针对我省考生组织校考的,我省将不予承认,由此产生的所有遗留问题由院校负责解释处理。
(三)2026年我省美术与设计类、书法类、音乐类(乐理、听写科目)和戏剧影视导演类(叙事性作品写作科目)采取笔试形式;舞蹈类、服装表演类、戏剧影视表演类和戏剧影视导演类(文学作品朗诵、命题即兴表演科目)继续采用“现场面试评分”形式,即评委根据考生现场表现进行评分;音乐类(视唱、声乐、器乐科目)和播音与主持类继续采用“考评分离”形式,即先组织考生现场录制音视频,后组织评委根据录制的音视频对考生考试表现进行评分,考试现场不安排评委。
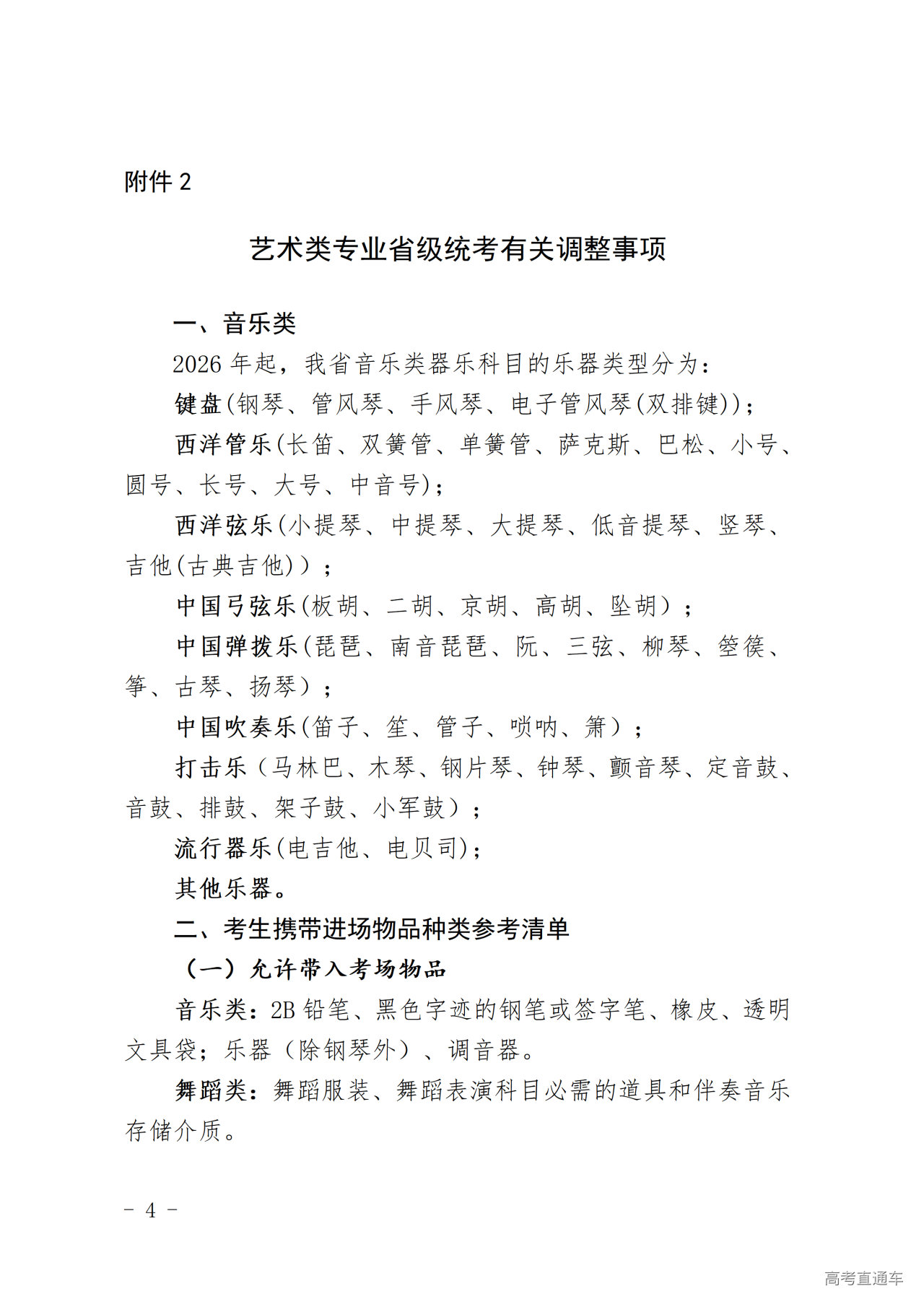
(四)根据教育部有关要求,自2026年起我省对音乐类乐器类型和各类别考试考生携带进场物品种类的参考清单相关内容进行调整,详见《艺术类专业省级统考有关调整事项》(附件2)。自2027年起我省书法类的书法创作科目题目二所要求的字体不再由考生从楷书、隶书、行书中任选一种,调整为按照试题要求指定的一种字体完成命题创作。
三、考点设置
(一)2026年艺术类专业省级统考由省教育考试院组织实施,福建师范大学和各设区市教育招生考试机构具体负责。其中,音乐类、舞蹈类、表(导)演类、播音与主持类、书法类的考试地点设在福建师范大学(以下简称组考高校)旗山校区;美术与设计类的考试地点设在考生报名所在设区市人民政府所在地的中学标准化考点。
(二)从2027年起,艺术类专业省级统考音乐类、表(导)演类等的笔试科目考试地点将适时调整至各设区市人民政府所在地的标准化考点。
四、时间安排
(一)2026年艺术类专业省级统考定于2025年12月至2026年1月进行,其中美术与设计类考试时间:素描科目为12月6日9:00-12:00,速写(综合能力)科目为12月6日14:30-16:30,色彩科目为12月7日9:00-12:00。各类别考试时间具体详见《2026年艺术类专业省级统考各类别考试安排表》(附件3)。
(二)所有考生须于2025年11月13日至15日,持本人有效居民身份证到报名确认点所在县(市、区)教育招生考试机构,签领《艺术类专业准考证》(须加盖县级教育招生考试机构公章)并在准考证正面考生签名栏处签上本人姓名,同时还须签订《考生诚信考试承诺书》。
(三)所有考生须在《2026年艺术类专业省级统考各类别考试安排表》规定的时间内,登录福建省教育考试院网站(www.eeafj.cn)“数字服务大厅--高考高招--艺术类专业省级统考考试信息查询”系统,查询并打印本人笔试类科目考试证或面试类科目考试信息,其中音乐类考生还须按规定填报面试应考科目的曲目信息,并按要求参加考试。
五、成绩查询
(一)省教育考试院将于2026年1月10日起,按类别陆续公布省级统考成绩。考生凭本人账号及密码,登录福建省教育考试院网站(www.eeafj.cn),查询本人省级统考成绩、位次等信息。
(二)艺术类专业省级统考成绩达到本科合格线的考生,可网上自行打印艺术类专业省级统考本科合格证。
(三)考生如对本人艺术类专业省级统考成绩有异议,可在规定时间内(逾期不予受理),由考生本人向当地教育招生考试机构提出书面申请成绩复核,但不查卷。
六、工作要求
艺术类专业省级统考实行“省招委会统一领导、省教育厅监督管理,省教育考试院统筹协调及组织实施,组考高校(含设区市教育行政部门)具体负责”的管理体制。考务管理按照教育部有关文件和我省艺术类专业省级统一考试有关考务管理办法执行。
(一)加强组织领导。艺术类专业省级统考是普通高校考试招生的重要组成部分,考试成绩是全国普通高校艺术类专业招生录取的重要依据。省教育考试院和组考高校要高度重视,精心组织,认真做好艺术类专业省级统考各项工作,确保考试公平、规范、安全、有序。省教育考试院和组考高校要成立艺术类专业省级统考工作领导小组和纪检监察小组,领导小组下设考务管理、学科评分、信息技术、监督等若干职能小组,组织实施艺术类专业省级统考工作,协调处理考试过程中出现的问题等;纪检监察小组依法依规负责考试工作的纪律教育、监督和执纪工作。
各设区市教育行政部门要统筹合理设置2026年美术与设计类省级统考考点,并严格做好考试组织管理工作。
(二)严格规范管理。组考高校要按照教育部和我省有关规定,认真研究制定我省2026年艺术类专业省级统考实施细则和考试应急处置预案,合理设计考试流程,编印考试工作手册,并于开考前1周将各类别考试实施细则、应急预案和工作手册等报送省教育考试院备案。艺术类专业省级统考原则上安排在国家教育考试标准化考点进行,因考试工作需要,凡安排在室外或其他场所的考试应参照标准化考点要求管理。加强考场硬件建设,运用现代化管理技术和手段,对考试过程实行实时视频监控,全程记录考生考试情况。严把考场入口关,采用智能安检门等手段,切实加强考试违规物品检查,严禁考生将手机、手表、电子手环、耳机、智能眼镜、涂改液、修正带及其他电子设备等考试违规物品带入考场。采用人脸识别系统等措施,切实加强考生身份核验,严防考生替考。加强考评分离标准化考场建设,优化考试流程,强化技术保障,开展多轮业务培训和全实景模拟演练,确保考试录制过程平稳顺利,确保音视频录制质量和存储安全。加强信息管理,凡审核材料、试题答卷、原始评分等纸质材料应进行原件保存或完整扫描后电子化保存;面试等测试内容须全程录音录像保存;凡经会议研究确定的结论性内容,应留存会议纪要;保存材料应清晰可辨、保存时限不得少于4年。加强考点周边的安全疏导与警戒,维护考场秩序,防止意外事件发生。
各设区市教育招生考试机构要严格按照普通高考考务管理标准和美术与设计类考务管理办法,规范组织实施美术与设计类组考工作,确保考试安全平稳顺利。
(三)严守工作纪律。各地各校要按照国家教育考试安全保密工作要求,参照高考考务管理工作规定,针对各类别考试的特点,制订考试安全工作方案,确保安全保密工作不留盲点死角,严防事故发生。严格落实安全保密工作管理责任制,加强对施考过程的保密管理和监督。对命题、制卷、考评、阅卷等工作实行封闭式入闱管理,严禁入闱人员携带通讯工具等违禁物品。所有涉密人员须签订保密责任书,严防失密泄密。加强考务人员选聘和管理,签订岗位责任书,落实工作责任。严格执行“黑名单”制度和回避制度。组考高校要按照秘密级事项管理要求,切实做好考评人员的保密工作。加强对考评人员的岗前教育培训,强化职业道德和法纪警示教育,增强安全保密意识和遵纪守法意识。广泛开展诚信考试教育,积极营造“诚信守法光荣、违规舞弊可耻”的良好舆论氛围。
(四)强化数据管理。组考高校要按照规范流程切实加强成绩统分合成环节的信息管理,并对成绩数据进行全面复核,确保数据准确、完整和安全。每个类别考试结束后,组考高校应参照《福建省教育考试院关于艺术类、体育类专业省级统一考试成绩数据报送要求的通知》(闽考院信〔2020〕13号)和《福建省教育招生考试成绩数据接收管理办法》(闽考院信〔2021〕17号)等相关文件要求,及时将经确认无误后的所有考生最终成绩数据(违规考生成绩须为处理后的),报送至省教育考试院。
(五)严肃考风考纪。各地各校要严格遵守高校考试招生“八项基本要求”和《新时代高校教师职业行为十项准则》等规定。对参加艺术类专业省级统考的考生及工作人员在考试中的违规行为,严格按照《中华人民共和国教育法》《国家教育考试违规处理办法》(教育部令第33号)和《普通高等学校招生违规处理暂行办法》(教育部令第36号)有关规定严肃处理,依法依规追究当事人及相关人员责任。凡存在组织作弊、买卖作弊设备、买卖考题、替考等作弊以及帮助作弊行为,涉嫌违法犯罪的,移送司法机关,依照《中华人民共和国刑法》(修正案九)及《最高人民法院最高人民检察院关于办理组织考试作弊等刑事案件适用法律若干问题的解释》(法释〔2019〕13号)等追究法律责任。对公职人员违规违纪的,依据《中国共产党纪律处分条例》《事业单位工作人员处分规定》等相关规定严肃处理。每个类别考试结束后,组考高校和各设区市教育招生考试机构须及时将艺术类专业省级统考违纪作弊事实、处理意见等材料报送省教育考试院。
附件:1.2026年艺术类专业省级统考涵盖本科专业一览表
2.艺术类专业省级统考有关调整事项
3.2026年艺术类专业省级统考各类别考试安排表
福建省教育厅
2025年10月23日





