各地级以上市招生委员会、教育局,全国在粤招生高等学校:
广东省2021年普通高校招生工作坚持以习近平新时代中国特色社会主义思想为指导,全面贯彻党的十九大和十九届二中、三中、四中、五中全会精神,全面贯彻党的教育方针,认真落实全国教育大会精神以及《深化新时代教育评价改革总体方案》,统筹做好疫情防控和考试招生工作,全力保障高考综合改革平稳落实落地。现就有关工作通知如下。
一、进一步健全优化疫情防控常态化下高考组织工作机制
1.认真落实各方责任。各级招生委员会是本行政区域内组织高考、治理考试环境、维护考试招生安全稳定、做好考试疫情防控、整肃考风考纪的责任主体,主要负责同志是第一责任人;各级教育行政部门主要负责同志、分管负责同志和招生考试机构主要负责同志是直接责任人。高校是本校考试招生(含特殊类型招生)工作的责任主体,主要负责同志是第一责任人,分管负责同志是直接责任人。各地各校要在当地党委和政府领导下,加强组织领导,各级领导干部特别是主要负责同志要对考试招生重大事项亲自把关、亲自协调、亲自督察,层层压实工作责任。
2.严格落实防疫措施。各地各校要认真落实国家教育考试组考防疫要求,结合实际,进一步细化组考防疫工作方案,制定疫情防控工作标准,强化试题命题制卷、考点考场、考试评卷、招生录取等场所防疫举措,保障广大考生和考试招生工作人员的生命安全和身体健康。做好考生和考务人员日常体温测量和身体健康状况监测,落实每个考点配备防疫副主考的要求,规范设置必要的隔离考场、隔离设施,配备充足的防疫物资。认真落实入场体温检测、考场全面消毒、通风、保持间距等措施。开展全覆盖式防疫教育和防疫培训,确保全体考生和考务人员熟知防疫知识和操作流程。
3.加强考试安全管理。各地各校要严格执行安全保密制度,加强从命题、制卷、运送、保管、分发到施考全过程管理,严防死守试题试卷安全。加强标准化考点规范化、现代化、智能化建设。严肃考风考纪,加大人员入场检查检测力度,严格执行考场、视频“双监考”及巡考制度。强化部门协作机制,联合集中开展净化涉考网络环境、打击销售作弊器材、净化考点周边环境、打击替考作弊、清理涉考虚假公众账号、点亮涉考官方机构网络标识等专项行动,综合治理考试环境。加强考生诚信考试教育,营造良好风气。进一步完善评卷工作制度,加强评卷人员和场所设备管理,严格安全保密纪律,确保评卷工作科学规范。加强突发事件应急处置,成立疫情防控常态化下的考试突发事件应急处置工作领导小组,完善涉考、涉疫、涉灾等突发事件应急预案,及时妥善处置各类突发事件。重大事件处置决策要向当地党委政府请示汇报,并及时报省招生委员会、省教育厅。
二、全力保障高考综合改革平稳落实落地
4.全力做好新高考落地各项工作。各地各校要提高政治站位,强化责任担当,精心组织实施高考综合改革,及时发现问题、解决问题,完善工作流程,全力保障新高考改革各项任务措施落地生效。各地要进一步总结新高考模拟演练工作经验,深入全面研究解决考务组织实施过程中遇到的新情况、新问题,及时调整优化工作措施。要加大政策宣传解读力度,尤其是要针对新高考变化,通过线上线下各种渠道,切实加强考生填报志愿指导,及时回应社会关切,全力营造良好改革氛围。各高校要加强与中学人才培养衔接,进一步优化选考科目要求,完善综合素质评价使用办法,逐步转变简单以考试成绩为唯一标准的招生评价模式。
5.继续深化考试内容改革。新高考命题继续坚持立德树人,加强对学生德智体美劳全面发展的考查和引导。继续优化情景设计,增强试题开放性、灵活性,充分发挥高考命题的育人功能和积极导向作用,引导减少死记硬背和“机械刷题”现象。继续加强国家教育考试工作队伍建设,完善教师参与命题和考务工作的激励机制,提升国家教育考试队伍能力和水平。
6.全面深入实施强基计划。强基计划主要选拔“有志向、有兴趣、有天赋”的优秀学生。在人才培养模式上,高校将为学生设置多学科交叉培养的课程体系,积极探索在研究生培养阶段,衔接高端芯片与软件、智能科技、新材料、先进制造和国家安全等关键领域以及国家人才紧缺的人文社会科学领域,提高学生服务国家战略需求的能力。各地要进一步加强指导,帮助学生了解强基计划专业优势、培养模式和发展前景,引导适合的学生报考。
7.大力推进高职院校分类招考。各地各校要认真总结高职扩招工作经验,健全选拔机制,保持分类考试招生为高职招生的主渠道。统筹安排高职分类招考计划,重点向区域经济建设急需、社会民生领域紧缺和就业率高的专业倾斜。稳步实施春季高考,优化高职院校分类招考模式,针对高中毕业生、退役军人、下岗失业人员、农民工、新型职业农民等不同群体,完善“文化素质+职业技能”评价方式,为各类学生接受高职教育提供多种入学方式。适当在学前教育、护理、养老、健康服务、现代服务业等领域扩大中高职贯通招生规模,推动建设贯通各类职业教育的“立交桥”。
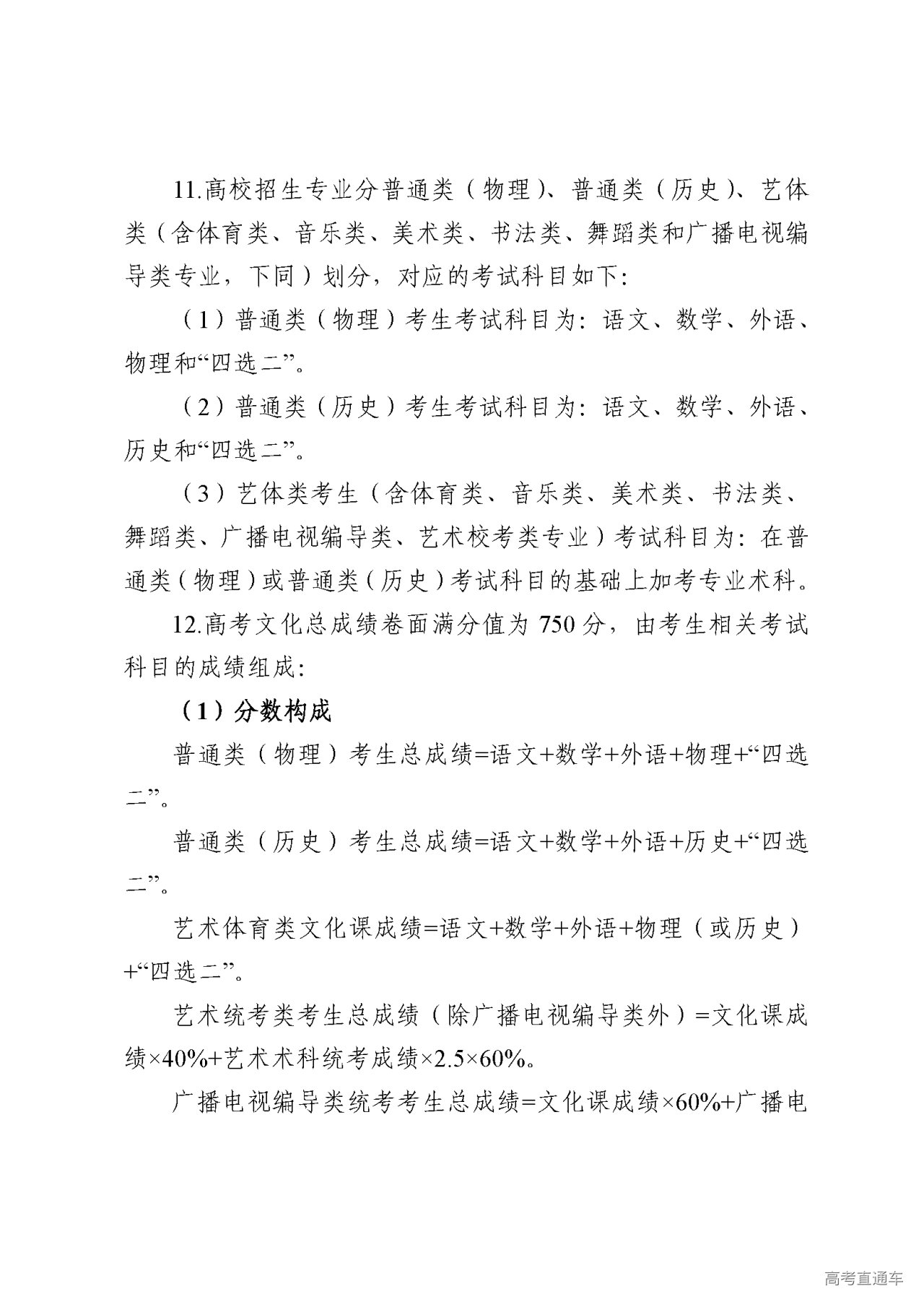
三、大力促进高等教育入学机会公平
8.继续实施重点高校招收农村和贫困地区学生专项计划。按照中央脱贫攻坚有关部署,专项计划实施区域的贫困县脱贫后2021年仍可继续享受专项计划政策。各地要严格考生资格审核,优化考试服务,推动专项计划优惠政策落到实处。有关高校要统筹做好专项计划录取考生培养工作,进一步完善培养方案,加大培养帮扶力度。
9.认真落实随迁子女在我省参加高考政策。各地各校要严格执行《广东省人民政府办公厅转发省教育厅等部门关于做好进城务工人员随迁子女接受义务教育后在我省参加升学考试工作意见的通知》(粤府办〔2012〕137号)规定,严格把关,确保符合条件的随迁子女顺利参加高考。各级教育行政部门要会同当地公安部门综合治理“高考移民”,依法依规防范和严厉打击通过非正常户口学籍迁移、户籍学籍造假、出具虚假证明材料等违法违规手段获取我省高考资格的“高考移民”行为。要进一步加强高考报名资格审核,严格审核考生的户籍、学籍和实际就读情况,采取有效措施标本兼治“高考移民”,切实维护高考招生秩序。
四、进一步强化考试招生工作监督管理
10.严肃招生工作纪律。各地各校要严格遵守高校招生“30个不得”“八项基本要求”等工作纪律,严格执行国家招生计划和招生政策规定。加强艺术体育等特殊类型招考管理,特殊类型招生考试工作方案需向属地省级考试招生机构报备。严格相关运动员技术等级证书审核查验,严格高校专业考试组织,严格考评人员管理,严格考生文化和专业考试成绩要求。各地要开展招生秩序专项治理,严肃查处违规宣传、违规争抢生源、违规承诺录取等行为。各高校要加强对招生队伍的教育和培训,确保工作人员准确掌握和解读招考政策。
11.强化招生信息公开。各地各校要严格落实国家、省级、高校、中学四级信息公开制度,进一步完善信息公开的范围、内容、方式和时间,自觉接受纪检监察部门及利益相关者的监督。要高度重视信息安全防护工作,加强对重要设备、信息系统和网站的运行监控和安全监测,及时堵塞管理和技术安全漏洞。要加强考生密码发放和志愿填报等环节管理,严防志愿被篡改。要采取切实有效措施,保护学生个人信息安全,教育学生提高防范意识,严防信息泄露或被他人操控。
12.严厉查处违法违规行为。加强考试招生全过程监督,对违法违规行为,要严格按照《中华人民共和国教育法》《中华人民共和国刑法》《最高人民法院最高人民检察院关于办理组织考试作弊等刑事案件适用法律若干问题的解释》《国家教育考试违规处理办法》《普通高等学校招生违规行为处理暂行办法》等确定的程序和规定严肃处理,依法依规追究当事人及相关人员责任;涉嫌犯罪的,移送司法机关追究法律责任。对公职人员违规违纪的,要依据《中国共产党纪律处分条例》《行政机关公务员处分条例》《事业单位工作人员处分暂行规定》等相关规定严肃处理。对因疏于管理,造成考场秩序混乱、作弊情况严重、招生违规严重的,要依法依规对相关责任人严肃查处并追责问责。
五、进一步提高考试招生服务水平
13.始终坚持正确育人导向。各地各校要坚持正确的教育政绩观,进一步规范高考成绩发布和相关宣传工作,转变简单以高考成绩评价学生、以录取分数线评价高校的做法。除国家招生政策规定应公开的招生信息外,考生的报名信息、成绩信息以及录取信息只能提供给考生本人及有关投档高校,不得向考生所在中学及其他任何单位和个人提供。要探索创新高考成绩及高校录取信息发布形式,淡化“分分计较”。要协调相关部门和新闻媒体,严禁宣传炒作“高考状元”“高考升学率”“高分屏蔽考生”等。各地招委会要加大统筹协调,严禁教育行政部门、学校、培训机构以高考成绩为标准奖励教师和学生。
14.进一步优化考试服务。各地各校要认真研究新高考政策,积极运用信息化手段,加强考生志愿填报指导,通过大数据分析,为考生提供志愿填报的政策解读、参考信息和咨询指导。要充分发挥中学的主渠道作用,加强对高三年级班主任和任课教师的政策培训,增强志愿填报指导的针对性和有效性。要加强志愿填报管理,中学不得与有关中介机构合作开展志愿填报指导,不得为中介机构提供宣传咨询的场地。各地教育部门要联合市场监管等部门,对虚假宣传、违规开展志愿填报指导的机构进行严肃查处。要加强对复读考生的教育引导,树立正确的升学观和成才观。要进一步优化考试服务,强化对治安、交通、卫生防疫等方面的综合保障,为残疾人平等参加高考提供合理便利。
请各市招生委员会速将本通知转发至辖区各县(市、区)教育局、招生办公室,各高中阶段学校,并抄送市招委会成员单位、国家教育统一考试市际联席会议成员单位。
附件:
1.广东省2021年普通高等学校招生工作规定
2.广东省2021年普通高等学校招生平行志愿投档及录取实施办法
广东省招生委员会
2021年5月27日






















