根据《广东省教育厅关于做好2023年初中毕业生升学体育考试工作的通知》(粤教体函〔2023〕6号,附件1),要求各地市把生命安全和身体健康放在第一位,适当调整考试项目:将必考项目(男子1000米/女子800米和100米游泳)并入选考项目库、各地市选考项目不少于4项、每位考生选考项目不少于2项、考试时间不早于4月17日,体育考试成绩占总成绩的比例不低于8%,非统一考试,可维持原方案等。
鉴于当前疫情形势及学生体质健康状况,参考周边地市做法,为切实保障2023年我市初中学业水平考试体育中考科学、安全顺利进行,经深入调研分析、综合研判、专家论证等,结合我市实际,特制定了2023年珠海市体育中考方案。

珠海市2023年体育中考方案是如何形成的? 做好考试分析研判 2023年春季学期开学前,市教育局组织学校对全市学生进行身体健康状况摸查并建立档案,掌握全市学生新冠感染与“阳康”人数,了解学生的健康状况;联合市卫健部门组织运动训练和医学方面的专家就学生感染新冠病毒康复后是否可以正常参与体育锻炼、2023年体育中考如何科学安排等专业问题,进行多轮综合研判,审慎考虑。 开展全市体育教学圆桌论坛 2月4日,我市邀请国家级、省级专家及体育骨干教师代表做客珠海市中小学(幼儿园)新学期体育与健康教学论坛,共同探讨新学期体育与健康教学工作。通过论坛,珠海市教育局提出加强体育与健康课的线下教学指导,要求全市体育老师在教学准备和实施中具体做到“教学十条”等重要举措。指导各中小学开学后体育课教学遵循安全第一、循序渐进、个性化、分层教学的原则,确保体育线下教学工作平稳安全过渡到正常状态。 发布体育锻炼指南 2月3日,市教育局举行2023年珠海中考媒体见面会,见面会现场就2023年中考政策进行解读,并提出了学生“阳康”后进行体育锻炼的有关建议。会后,“珠海特区教育”“珠海发布”“珠海特区报”微信公众号及“南方plus”等新媒体发布《“阳康”后体育课如何上?珠海:不组织和要求康复期学生剧烈运动》《今年珠海体育中考是否取消?回应来了!还有这些大变化!》等文章,为新型冠状病毒感染康复后的学生如何科学开展体育锻炼提供指南,引导学生逐步恢复体能。 多措并举,周密制定方案 2月10日以来,市教育局通过开展信息调研、资料搜索、对比周边地市方案、线上专家访谈、两次召开线下专家论证会等形式,精准分析、明确方向,多渠道征求多方意见,力求让调整后的体育中考方案符合我市实际,且具有较强的针对性和操作性。
下面跟随教育君一起来看
方案具体内容,
了解报名方式、
考试时间、考试项目等重要细节,
为体育中考做足准备!
👇👇
所有符合我市2023年高中阶段学校招生考试报名条件的考生。
统一考试不早于4月17日,定于5月底前完成。各区教育部门在研究制定本区体育中考方案时,要充分保障学生新冠病毒感染后身体康复以及运动恢复的时间,合理安排统一测试、缓考、补考的时间间隔。
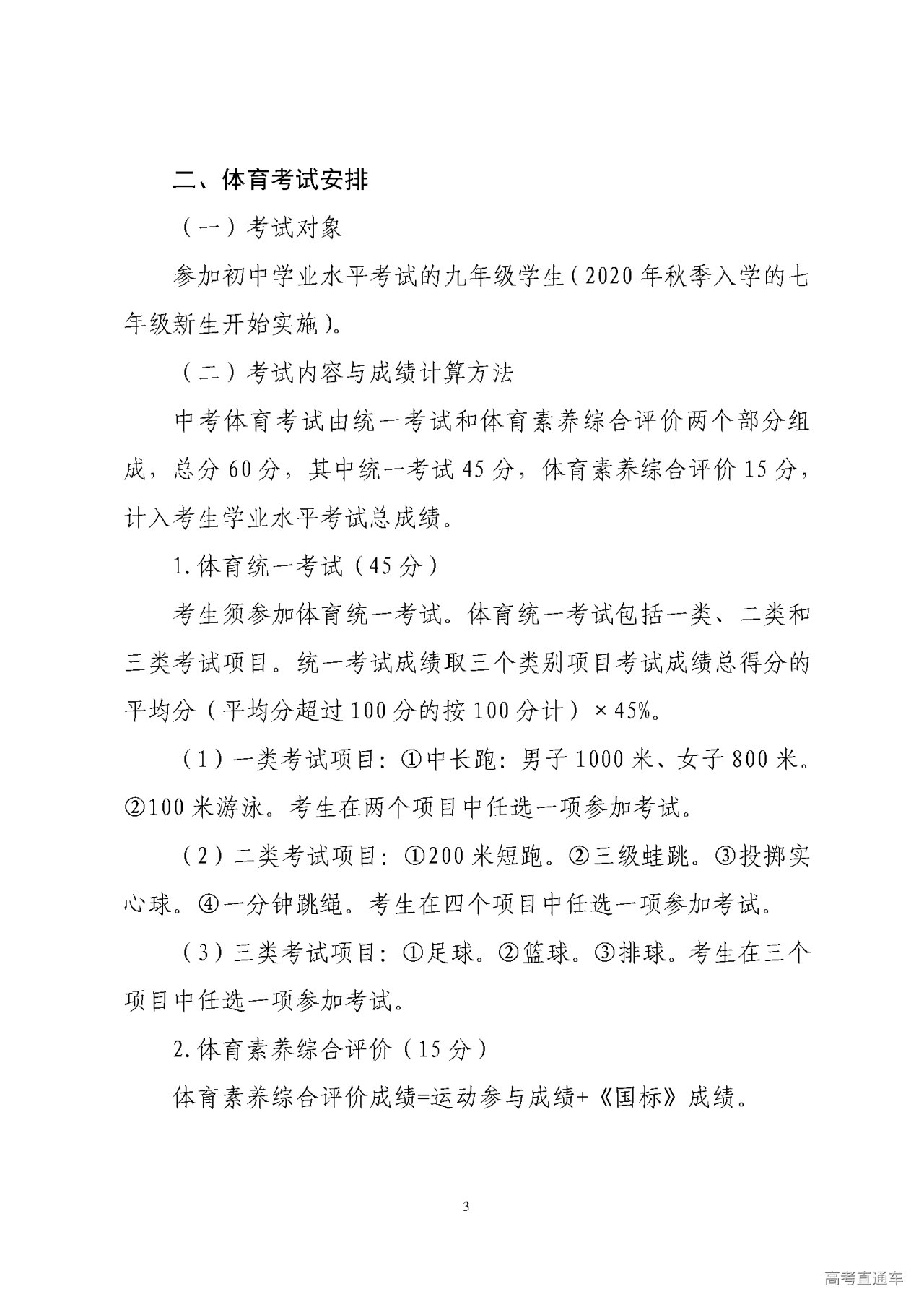
体育中考总分60分,由统一考试45分和体育素养综合评价15分构成。
报名时间为2023年3月1日—2日,报名信息打印、确认时间为3月3日—5日。考生须及时在“珠海市中考管理系统”上选定体育考试项目,考生在选择项目前须做好自身健康评估,合理自主选择项目,项目一经选定,报名截止后不得更改。
统一考试 2023年体育中考统考两项,分别从选考项目库Ⅰ和选考项目库Ⅱ各选一项。 体育素养综合评价 包括运动参与成绩6分和《国家学生体质健康标准》(以下简称《国标》)测试成绩9分,评价办法按《珠海市初中学业水平考试体育素养综合评价办法》(珠教体〔2022〕20 号,附件2)执行。2022-2023学年学生《国标》测试成绩及格即满分。 2023年体育中考统一考试难度适当降低。其中,100米游泳不限时间,100米游泳考试办法见珠海市体育中考游泳项目实施方案(附件3),其他项目评分标准具体见《2023年珠海市初中学业水平考试体育与健康科目考试项目评分标准》(附件4)。2023年初中毕业生升学体育考试统一测试成绩取选考两项考试成绩得分的平均分,平均分超过100分的按100分计;考试成绩按0.45的权重(45分)计入中考体育考试总成绩。 《国标》测试按照国家学生体质健康标准(2014年修订)(附件5)规定执行。 2022-2023学年学生《国标》中的中长跑项目(男子1000米/女子800米)按满分计入今年的《国标》分数。 选考科目执行《广东省教育厅关于做好2014年全省初中毕业生升学体育考试工作的通知》(粤教体函〔2013〕44号,附件6)与《珠海市初中学业水平考试体育与健康考试实施意见》(珠教体〔2022〕9号文,附件7)的考试办法。其中: ►一分钟跳绳、足球25米绕杆运球、篮球半场来回运球上篮、一分钟排球对墙传(垫)球有2次考试机会,取最好成绩; ►三级蛙跳、投掷实心球可有3次考试机会,取最好成绩。 社青考生(外地返珠生和往届生),其体育素养综合评价成绩需提供其原就读学校运动参与成绩和《国标》测试成绩记录,并加盖原就读学校公章。因客观情况无法提供者,按统一考试成绩满分为60分计算,按实际得分比例折算计为体育科目成绩。
(45分)
(15分)
2023年体育中考的免考、缓考、择考按照附件7及附件2执行。
经残疾人联合会认证丧失运动能力的残疾学生,向所在学校提出申请,按程序办理有关审核手续,通过后记入学生档案,可免考体育,按中考体育成绩满分60分计算。 经区级或以上医院证明因身体健康问题不适宜参加体育活动者,应经相关教育行政部门审核后按规定程序办理体育考试免考手续,已办理体育素养综合评价和统一考试免考手续的学生,成绩按中考体育满分60分的60%计算。免考情况及相关证明材料须记入学生档案。 身体发育异常、严重营养不良及肥胖症、畸形等,但平时仍能上体育实践课的考生,可由本人提出择考申请,在我市规定的统一考试项目中自行选择1个考试项目,择考标准执行珠海市2023年初中毕业生升学体育与健康考试科目项目评分标准。考试成绩按一定比例换算,选择1项考试的按实际考试项目成绩得分的80%计算体育成绩;申请及审核材料须记入学生档案。 考生临时有严重病伤或其他特殊情况,持区级以上医院证明,可申请体育缓考。申请缓考的学生须持有关证明原件于考前报所在区教育部门核准。 凡符合免考、缓考、择考规定的考生,需填写相应的登记表(见附件8-10),并附医院证明,于2023年3月17日前上交学校(学校审核同意后加盖学校公章,市直属学校直接报市招生办,区属学校由各区教育部门复核同意后加盖公章,统一上报市招生办),同时在“珠海市中考管理系统”上进行免考、缓考或择考的选择与确认。 各区教育部门,需网上公示符合免考、缓考、择考规定的考生名单。 游泳项目因场地、天气、水温等条件可根据实际情况安排在不同时间进行。考生完成其中一个项目考试后,因个人身体或天气等原因不能在同一天继续参加下一个项目考试申请缓考的,需报所在考区教育部门批准后方可缓考,已完成的第一个项目成绩仍然有效。
各级教育部门和学校应高度重视中考体育考试的安全问题,增强安全防范意识。考试前要做好考生的体检工作,特别要对考生心肺功能做重点检查,消除安全隐患,严防伤害事故的发生。考试时应加强考场的医务监督,统一测试现场医护人员全程值守,降低考试过程中可能产生的运动伤害风险,确保学生在考试中的安全。学生和家长应实事求是,主动上报个人健康状况(不能隐瞒疾病),配合学校做好体育考试工作。 凡有考生参加考试的学校要成立体育考试医务审核组,指导学生报考及接受健康检查,引导考生实事求是合理选择体育考试项目或免考、择考、缓考等。凡有家族病史、先天性心脏病或其它健康问题的学生,须由其家长带学生到医院进行体检,确保以健康的身体参加体育考试。患有皮肤病、传染性疾病的考生不得报考游泳项目。各校应在考前将本校可能影响考试安全的考生情况汇总上报到区初中学业水平体育考试领导小组,以便考区提前做好防范。各考区、各学校在考前一周要向家长告知体育考试安全注意事项,并签订体育考试安全告知书。 未参加学校日常中长跑训练的考生、经常出现身体不适症或有既往病史等情况的考生、符合免考条件但未申请免考的考生,应由家长陪同到二级以上医疗机构体检,经认定不能参加剧烈体育运动的考生,须办理择考或免考。不经常参加中长跑、游泳项目锻炼的考生需慎重报考相应项目。 家长和学生要主动如实反映考生健康状况。 考试前各考区必须认真细致地检查考试场地和器材,消除安全隐患,考试时要做好安全保护工作。
✍市直属学校考生、香洲区社青考生(含在外地就读回我市报考的学生)参加香洲考区的考试,其考试的具体安排由香洲区教育局负责。 ✍考生必须持《珠海市2023年初中学业水平体育考试准考证》参加考试,无证者一律不得参加考试。 ✍考生禁带手机等通讯工具进入考场。 ✍考试前15分钟,考生必须到指定考点集中,听从监考员指挥。检录后,无特殊情况,考生不得擅离考点,考试完毕,考生应立即离开考点。 ✍考试时,除当场考生、主考、纪检干部、监考员和有关工作人员外,任何人不得进入考试区域。 ✍每项考试完毕,工作人员要立即指引考生在成绩单上签名确认。
附件(点击下载):
附件4-2023年珠海市初中学业水平考试体育与健康科目考试项目评分标准.pdf
附件7-珠海市教育局关于印发《珠海市初中学业水平考试体育与健康考试实施意见》的通知.pdf
附件2-关于印发《珠海市初中学业水平考试体育素养综合评价办法》的通知.pdf


















































