正值第二轮“双一流”建设收官的关键时期,作为我国科研人才的最高荣誉,成功增选院士无疑将成为高校竞逐第三轮“双一流”的关键筹码。本次增选中,共有10所非“双一流”高校产生11位两院院士,已然在迈向第三轮“双一流”的征程中抢占先机。
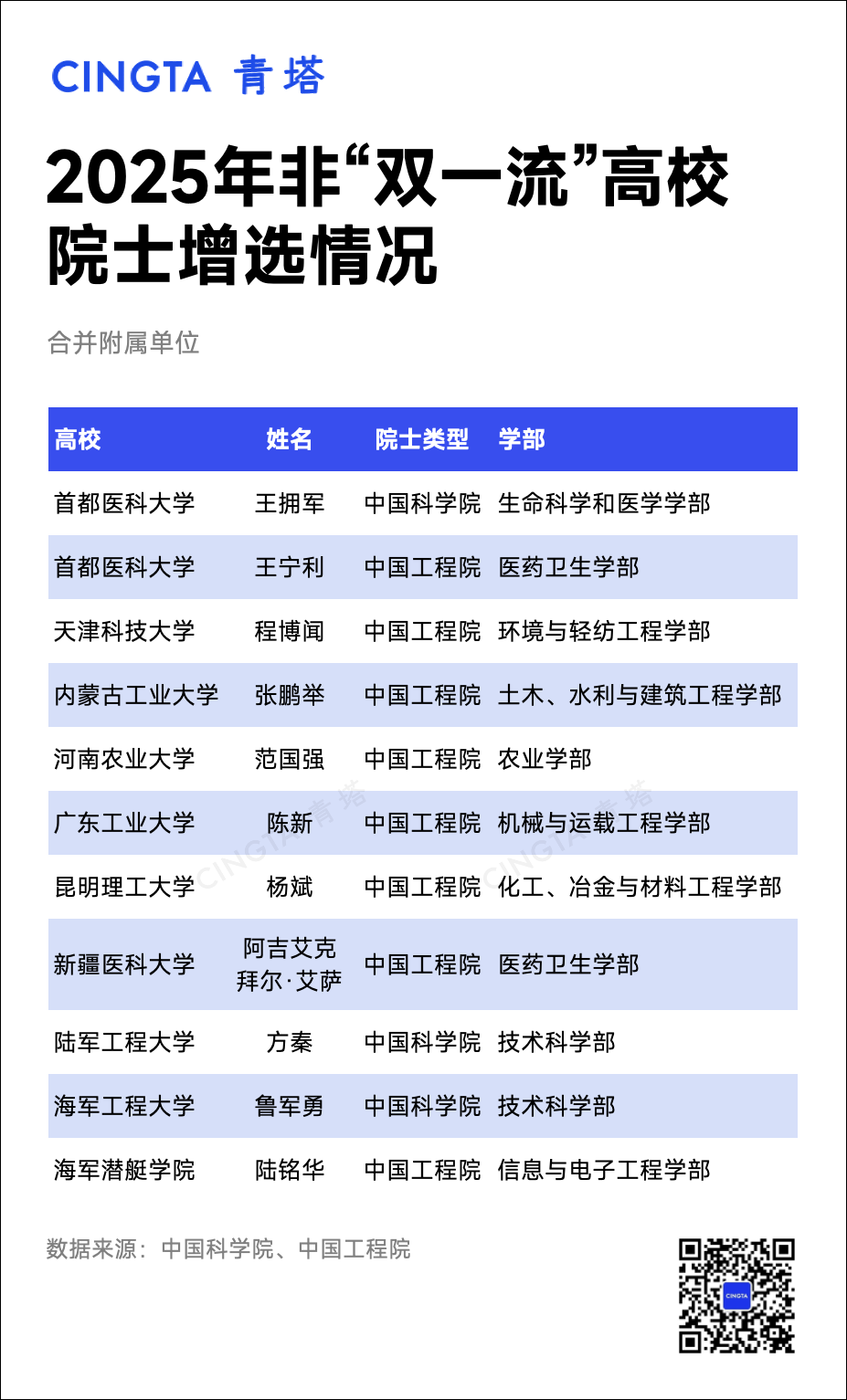
10所非“双一流”,增选院士
10所非“双一流”高校中,首都医科大学在中国科学院和中国工程院各增选1位院士,是本次非“双一流”高校中的佼佼者。
而在自身特色领域精准布局与扎实积累的非“双一流”高校,往往在院士增选通过率上表现优异。从有效候选人到最终增选,天津科技大学、内蒙古工业大学、河南农业大学、新疆医科大学都做到了100%成功增选,广东工业大学、陆军工程大学则在2位有效候选人中成功当选1位院士,通过率为50%。
然而,从非“双一流”高校走向院士,其实是一条格外漫长的路途,每一步的脚印,都刻印着数十年如一日的坚守。
11月5日,福建舰交付入列,成为全球首艘常规动力电磁弹射航空母舰。舰载机短短2秒就能弹射起飞的背后,是一场长达20多年的沉默坚守。海军工程大学鲁军勇院士带领团队,在特种直线电机、高能脉冲储能等关键“无人区”埋头深耕,用一系列原创突破,实现了福建舰电磁弹射系统的完全自主。
鲁军勇接受央视采访介绍福建舰电磁弹射系统
同在国防科研一线,陆军工程大学的方秦院士与海军潜艇学院的陆铭华院士,也诠释着同一份坚守。方秦院士扎根于防灾减灾及防护工程,攻克多项关键技术难题,成果筑牢着重大国防工程,是该领域首位国家杰青获得者;陆铭华院士则“砺剑”于深海,从事潜艇作战指挥与信息系统研究,主持多项军队重大科研专项,在繁重的任务中拓宽着技术的边界。
前段时间,院士增选结果公布后,广东工业大学请全校师生吃免费的牛扒,庆祝学校自主培养的首位中国工程院院士陈新教授成功当选。荣誉之下,是陈新院士在精密电子制造这片热土上,躬身三十余载的心血。
广工请全校师生吃牛扒
就像他形容的那样,电子制造领域是“战场”,他们就是那群冲锋在前的“战士”,要在自己的领域实现人生抱负。所以,他开拓性地创建了高速高精电子制造装备设计与制造理论技术体系,以第一完成人身份三获国家科学技术奖。
事实上,“国家使命”是每一位当选院士的关键词。
内蒙古工业大学张鹏举教授,用四十年光阴让建筑在草原生根,是内蒙古建筑领域首位工程院院士;致力于中药民族药研究30余年的新疆医科大学阿吉艾克拜尔·艾萨教授,推动多项新药在“一带一路”沿线国家获批,成为新疆医药卫生领域首位院士。
张鹏举院士设计的建筑
研发产品应用于国家重大工程,每年创造产值超1500亿元,保障我国战略金属供应安全的昆明理工大学杨斌院士;聚焦林木遗传育种,为我国林业重大工程建设作出卓越贡献的河南农业大学范国强院士;突破“卡脖子”难题,实现我国医卫防护、国防军需、能源与环境等关键材料技术跨越的天津科技大学程博闻院士;以及首都医科大学改写全球脑血管病指南的王拥军院士,和助力我国防盲事业发展和致盲率锐减的王宁利院士……他们以长久的坚守,写下了各自领域“担当”的注脚。
与此同时,身处非“双一流”高校,这些院士,往往担负着另一重关键使命。陈新曾任广工党委书记、校长,阿吉艾克拜尔·艾萨是新疆医科大学校长,杨斌现任昆明理工大学副校长。他们从实验室走向校园,成为学校发展的“掌舵者”,探索着人才培养的改革。
学科建设,成效显著
在“学科为王”的“双一流”建设时代,增选院士意味着所在学科大人才的重大突破,牢牢牵系着高校角逐“双一流”的关键命脉。
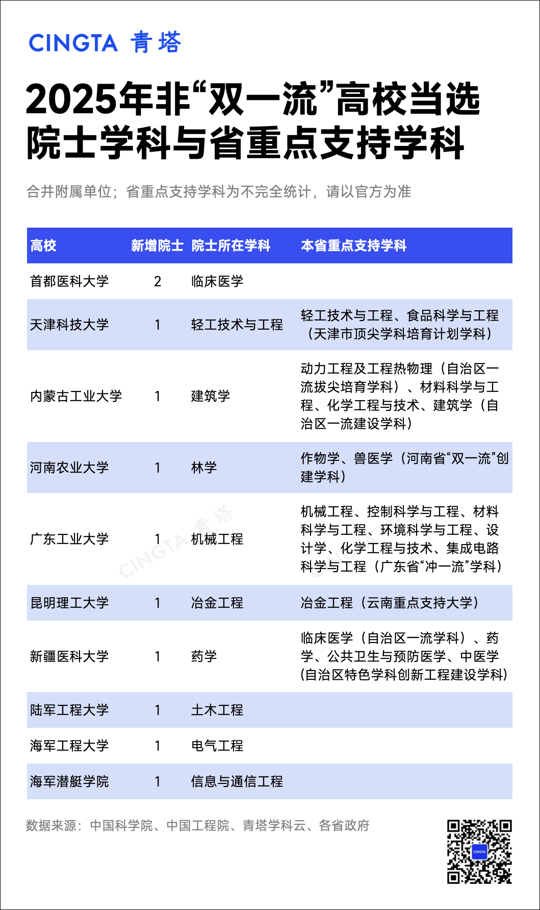
从此次增选院士的学科分布来看,首都医科大学2位院士均属临床医学学科,底蕴深厚;内蒙古工业大学张鹏举院士深深扎根于建筑学;河南农业大学范国强院士破解“树木绝症”,隶属于林学;新疆医科大学阿吉艾克拜尔·艾萨院士的突破源于药学;而陆军工程大学方秦院士作为防护工程专家,其背后依托的则是土木工程学科。
这些增选院士的学科,往往与所在省份重点扶持的“双一流”培育学科高度契合,为高校冲击“双一流”注入着强劲动能。
例如,天津科技大学程博闻院士所属的轻工技术与工程学科是天津市顶尖学科培育计划学科、天津市“一流学科”,在第四轮学科评估中,位列全国高校第三;广东工业大学陈新院士的机械工程学科入选广东省“冲一流”学科;昆明理工大学杨斌院士所在的冶金工程学科被云南省全力支持创建世界一流学科。
今年尤为特殊的是,院士增选与国家奖评审同步推进。此前,2025年国家奖初评结果已揭晓,21所非“双一流”高校表现亮眼,共有26项成果入选,其中首都医科大学、昆明理工大学、河南农业大学这3所成功增选院士的高校,同时通过国家奖初评。
而通过国家奖初评项目所依托的学科,也将为高校冲击“双一流”提供重要支撑。
首医3项初评项目同样扎根于临床医学,其中1项初评建议等级为科技进步奖特等奖,1项为技术发明奖一等奖,这意味着,首医的临床医学极有可能在今年实现“院士+国家奖”的双重突破,迎来学科建设中的高光时刻。
实力强劲的种子选手
成功增选院士,是对高校学科实力最权威的注脚。正因如此,这些高校,大多被视为冲击下一轮“双一流”的种子选手,在学科建设上早已硕果累累。
首医的临床医学在2023年就已新晋3位中国工程院院士,其研究方向涵盖神经科学、影像医学、脑肿瘤诊疗等前沿领域,印证着首医临床医学位列ESI全球前千分之一学科的优势地位。此外,首医现有23所临床医学院(其中21所为附属医院),坐拥消化健康全国重点实验室,为临床医学学科提供着丰富的资源与平台。
首都医科大学
广东工业大学在过去五年交出了一份硬核答卷,11个学科进入ESI全球前1%,数量较“十三五”翻番,其中工程学已跻身前0.3‰。2020年以来,学校以第一完成单位获国家科技奖4项、省部级科技一等奖19项,获批高性能工具全国重点实验室,承担的国家重大重点项目数量位居广东高校前列,展现出服务国家战略需求的强劲科技动能。
广东工业大学
昆明理工大学聚焦有色金属领域,全力打造原始创新策源地。冶金工程学科实现A类突破,跻身全球前50,并支撑工程学进入ESI全球前1‰。学校的技术保障了我国航空航天、新能源等战略产业超90%的关键金属需求,近两年国家限制出口的8种战略金属中,有6种为昆工技术支撑,有力捍卫了国家战略资源安全。
昆明理工大学
河南农业大学自2021年入选河南省“双一流”创建工程以来,突破显著。依托小麦玉米两熟高效生产全国重点实验室等重大平台,在全省“双一流”创建学科中期评价中,作物学、兽医学两个创建学科分列全省第一、第二位,均已具备入选“双一流”的竞争优势。2023年,学校康相涛教授成功当选院士,连续两届增选院士,更是对其冲击“双一流”实力的有力证明。
河南农业大学已具备入选“双一流”的竞争优势
值得一提的是,广工、昆工、河南农大本次新增的三位院士,均作为第一完成人斩获2023年度国家科学技术进步奖二等奖,是学校整体实力最直接的体现。
《教育强国建设规划纲要(2024-2035年)》明确,要围绕中国式现代化的本质要求,自主科学确定“双一流”标准,聚焦优势学科适度扩大“双一流”建设范围。新一轮“双一流”建设蓄势待发,这些已经成功增选院士的高校,将手握沉甸甸的入场券,在“双一流”竞逐的擂台上,翻涌起一轮新的风云。






