各地(市)教育局、格办办公室,西藏民族大学、拉萨师范学院、拉萨中学、西藏军区拉萨八一校:
为做好西藏自治区2025年普通高等学校招生体育类专业统一考试(以下简称体育统考)组织工作,确保人才选拔质量,维护考试公平公正,全面贯彻落实教育部及自治区相关规定和要求,进一步严格程序、规范管理、强化监督,严明作风,坚守底线,确保考试平稳顺利、安全有序。现就有关事项通知如下。
一、工作要求
体育类统考工作实行省级统考,按照“统一设置考点、统一评分标准、统一考试计分”的原则组织实施。各考点要高度重视,精心组织,结合本地实际情况,制定具体实施方案,严格各项工作纪律,落实工作责任,科学规范做好体育统考工作。各地(市)教育考试机构、各中学要对考生进行考前诚信教育、安全教育,引导考生树立正确的考试观,增强诚信考试意识,自觉遵守考试纪律,公平竞争。考试期间,各地(市)生源学校须指定1名领队,全面负责管理考生的生活安全和赴考安全,严格遵守考试规则和纪律。各考点要加强对考务工作人员的选拔培训、管理及纪律约束,严肃考风考纪,及时公布信息,加强舆论监督,确保考试安全、公平、公正。
二、考试安排
(一)考试时间:6月13日–6月20日(上午9:30至下午18:30)
2025年高考体育类专业统一考试时间安排详见附件1,如遇不可抗拒因素考试无法正常进行时,考试时间依次顺延。
(二)考试地点:拉萨师范学院体育场(拉萨市城关区蔡公堂乡白定村)、拉萨中学体育场(拉萨市林廓西路)。
(三)考试组织:分别由拉萨师范学院、拉萨中学组织实施。
三、项目标准
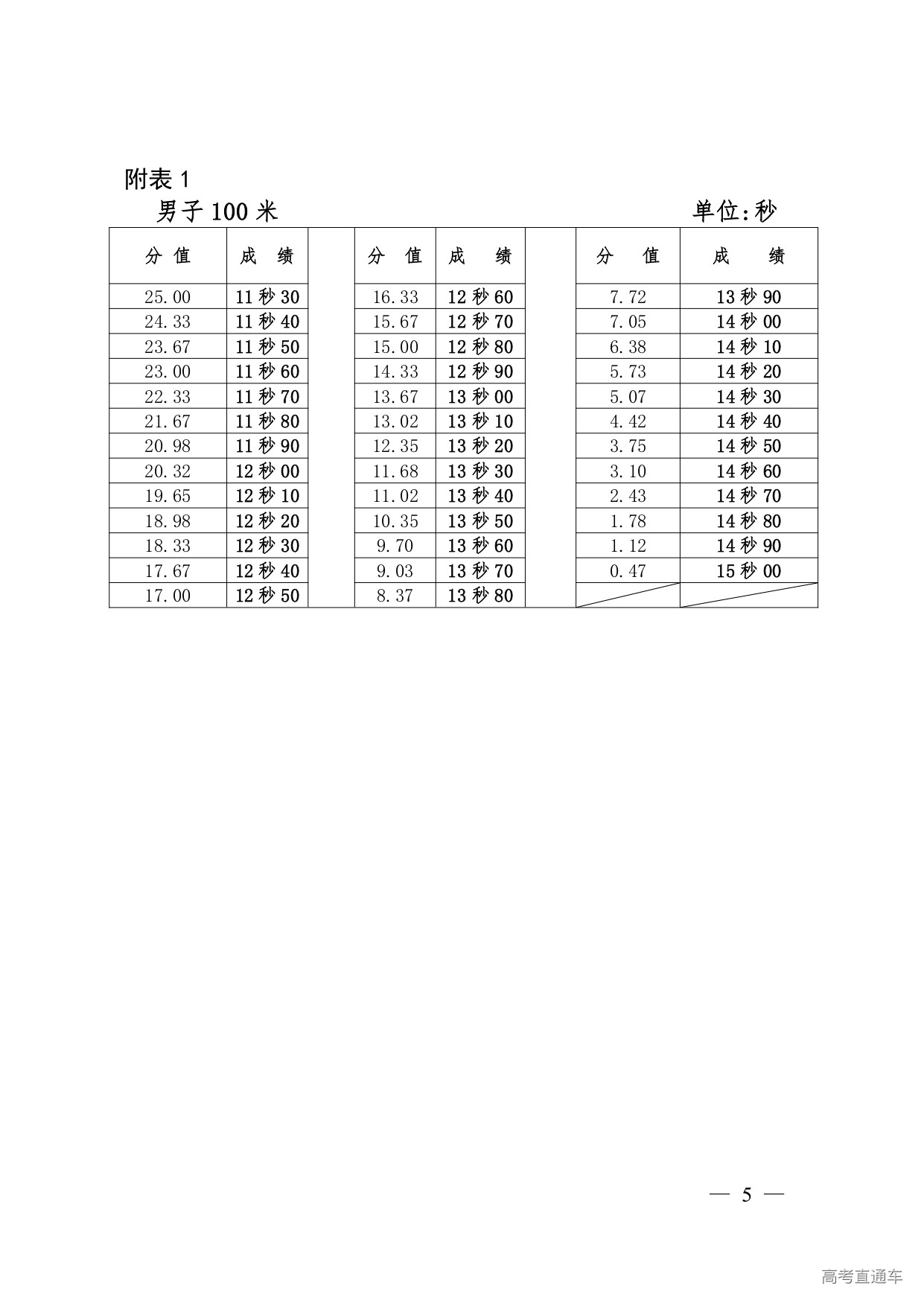
测试项目:100米跑、立定跳远、原地推铅球、800米跑。考试项目测试方法及评分标准详见附件2。
四、测试方式
除铅球项目外其余项目均实行机考,每项测试结束当场公布测试成绩,考生现场签字确认,如对本人成绩有异议,应在成绩确认时向考点申请复查,逾期不予受理。成绩单一式两份,考生自存一份(含成绩换算办法、单项成绩及总成绩)。
五、投档原则
设置体育类专业省级统考合格线、体育类专业批次高考文化课录取最低控制分数线。对于使用我区体育类专业省级统考成绩作为专业考试成绩的体育类专业,在考生高考文化课成绩和我区统考成绩均达到体育类专业批次录取最低控制分数线基础上,依据我区统考成绩进行择优录取。
六、志愿填报
(一)我区体育类专业分省计划实行平行志愿投档录取,每个批次设置10个平行院校志愿,每个院校志愿设置4个专业志愿和“专业服从调剂”志愿,不设“院校服从调剂”志愿。
(二)普通考生不得填报体育类志愿;体育类考生可选择填报体育类志愿或普通类志愿。未参加我区体育类专业统考的考生不得填报以省级体育类招生专业统考成绩作为录取依据的体育院校(专业)志愿。
七、注意事项
(一)考生凭本人有效身份证件,在考试现场领取准考证并签订《西藏自治区2025年体育类专业统考考生诚信考试及健康安全承诺书》,须严格按照准考证规定的入场时间携带有效身份证件、准考证等相关证件参加测试,凡未按规定时间到达考点的,视为自动放弃,不予补考。
(二)考生须自备服装、运动鞋等物品,每名考生只允许考试1次,否则成绩无效,考试期间结合自身实际,及时调适身心状态,做好自身安全管理。
(三)除报考单招的本科运动训练、武术与民族传统体育专业的考生外,报考区内外学校体育类专业的考生均须参加统考。
(四)体育机考不接受补报名,凡缺考的一律不退还报名费。
(五)考试场地及周边实行封闭式管理,考生应独立应考,除考生与考务工作人员外,其他与考试无关人员不得进入考点。
附件:
1.西藏自治区2025年普通高等学校招生全国统一考试体育类专业统考安排表
2.西藏自治区2025年普通高等学校招生全国统一考试体育类专业统考科目测试方法及评分标准
3.西藏自治区2025年普通高等学校招生全国统一考试体育类专业统考考生须知
西藏自治区教育厅
2025年5月28日















