来了来了!2023年广东高考网上预报名正式开始!对于预报名以及高考流程有疑问的,可以在评论区留言区提问噢~
推荐阅读:先拍再传美4年!2023广东高考报名拍照视频教程来了!全省考生都要注册!
欢迎扫码进入广东高考报名交流群
↓↓↓
为帮助广东应/往届高考生顺利完成2023年高考报名,小车带着超详细的教程来了!
误区一:我是往届生,不需要注册,不需要重新领取考生号,不需要重新采集照片。
纠正:无论是应届生还是往届生,参加2023年广东高考报名,均需重新注册,重新领取考生号,重新采集照片,完整的报名流程统统需要走一遍。
误区二:我只参加春季高考,不需要进行高考报名。
纠正:无论是参加2023年广东春季高考还是夏季高考的考生,均需进行高考报名。如果你只参加春季高考,在报名时勾选考生属性为【单考单招】即可,需要注意的是,属性为单考单招的考生不能再参加夏季高考。
误区三:我已经注册和采集照片,高考报名就等于完成了。
纠正:注册和采集照片只是第一步,接下来还要完成领取考生号、网上预报名、缴费、现场确认等一系列操作才能完成高考报名,缺一不可。
误区四:官方通知11月1-10日才能注册,我在10月28日-31日注册和采集照片无效?
纠正:有效!高考报名系统提前开放,注册和采集照片均有效。
误区五:网上预报名要在11月6日前完成。
纠正:高考报名分为注册-网上预报名-现场确认报名三个步骤,其中现场确认最早是11月6日开始,如果你在11月1-5日都没时间完成注册和网上预报名,也可以在11月6-10日期间完成后再进行现场确认报名。
推荐阅读:
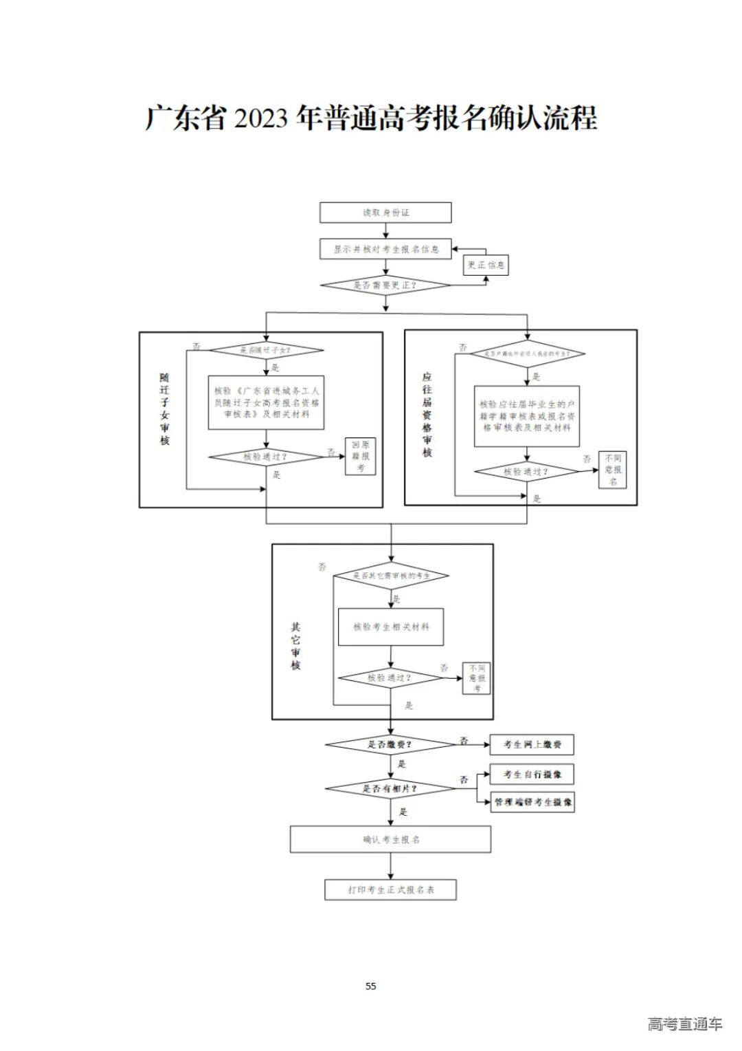
2023年广东高考报名时间跨度为2022年11月1日-10日,包含系统注册、网上报名和确认报名共3个步骤。
★报名系统网址:https://pg.eeagd.edu.cn/ks
★系统注册:2022年11月1日-10日
★网上报名:2022年11月1日-10日(领到考生号才能报名)
★确认报名:2022年11月6日-10日
★不同类型(应届生、往届生、同等学力人员、随迁子女、中职生)考生报名所需基础材料:
注:简单来说,应届生听从学校安排,完成老师指导的报名步骤即可!往届生相对复杂些,小车再附上简易版报名流程辅助大家理解:审核报名资格、填写报名表→采集身份证信息→派发考生号→登录高考报名系统网上报名(包括录入本人基本信息、上传证明材料、缴纳考试费等)并确认→报名完毕。
领到考生号的同学看这里,我们即将开启“网上预报名”之旅,本次旅程共两站,第一站是预报名,第二站是交报名费。大家务必认真阅读每一步的页面红字温馨提示!
流程为:①承诺书→②基本信息→③联系方式→④个人简历→⑤家庭关系→⑥报考科目→⑦上传材料→⑧完成
1.登录广东高考报名系统,点击左侧栏的「预报名」,「阅读诚信考试承诺书」,并点击「同意」;
注:忘记密码的同学,可以点击【忘记密码】,通过手机号码,身份证号与姓名找回密码。
2.按说明填写基本信息(尤其是红色带*号的)。包括政治面貌、考生类别、毕业学校、考生生源、毕业类别等。认真填写并确认信息无误后,点击「下一步」;
注:需要特别注意考生生源的填写,应届生选在校生,往届生选社会考生。
3.按说明填写联系方式(尤其是红色带*号的)。认真填写并确认信息无误后,点击「下一步」;
注:「移动电话」要填注册时绑定的手机号码,建议考生直到高考结束录取完,期间不要更换手机号码。该手机号码除了用于前期的高考报名以外,还将用于接收高考成绩、填报志愿验证码、录取结果等各种信息的接收和确认。「通讯地址和收件人」也很重要,届时录取通知书的寄送地址会参考现在填的地址,所以一定要如实填写。
4.按步骤填写个人简历(尤其是红色带*号的)。认真阅读页面顶部的「温馨提示」后再填写,确认信息无误后,点击「下一步」;
注:填高中在校阶段就好,如果高中期间都是在同一所中学就读,那么只需要填该中学和在校时间即可。全部填满也可以。
5.按步骤填写家庭关系(尤其是红色带*号的)。认真阅读页面顶部的「温馨提示」后再填写,确认信息无误后,点击「下一步」;
注:填写考生父母或者和考生同一个户口本上的亲属资料即可。
6.按步骤填写报考科目。务必根据自己的选科(含首选科目和再选科目)来填,这些选科就是你明年高考参加的考试科目;
注:需要仔细核对外语语种,英语语种的考试须加试英语听说考试(拟明年3月4-6日进行)。
7.按步骤上传材料。注意单个文件大小不超过2M,文件格式必须为jpg或png或pdf。上传成功后点击「提交」;
注:单个文件超过2M的话,可以用美图秀秀等修图工具修改图片大小。电脑端支持附件上传,手机端支持附件与拍照上传。
8.预报名资料提交成功后,页面会弹出「提交成功」提示,说明你预报名完成啦,点击「关闭」。
注:随后会弹出考生预报名信息填报状态,包括缴费、相片采集、审核材料审核等。如有遗漏的步骤,考生可以通过点击旁边的绿色按钮直接进入操作页面。如果基本信息有错的话,可以页面点击头像下方的「修改基本信息」进入修改,修改后仍需认真检查,交费成功后就不能在网上修改考试科目了。确认无误后点击「保存修改」。
预报名完成后,我们进入到「交报名费」环节。
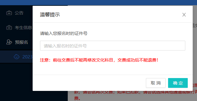
1.预报名信息页面右上角的交费状态会显示「未交费」,点击旁边的「网上交费」后,会弹出页面提示,点击「确定」;
2.页面弹出温馨提示,要求输入你报名时的证件号(身份证号),点击「确定」缴费页面会显示考生的报考科目、费用等信息,注意前往交费后不能再修改文化科目,交费成功后不能退费,所以一定要检查清楚。确认无误后点击「前往交费」;
3.页面跳转到支付页面,可点击「查看缴款书明细」,确认后勾选「我已阅读并同意缴费须知」(会弹出缴费须知页面,阅读完右上角X掉页面即可),选择缴费通道(微信支付或支付宝),点击「下一步」;
注:如果页面出现「您要提交的信息不安全」的提示,点击「仍然发送」即可。欢迎留言分享你交了多少报名费哦
付款完成后,交费状态变成「已交费」,恭喜你!高考网上预报名完成了,接下来等待资料审核通过即可
最后一步:现场确认报名
完成网上预报名后,同学们记得在11月6-10日期间到报名点确认报名资格、校对和核准报考信息,此前相片上传不成功的考生可以在确认报名现场补摄像。
注:现场确认的地点就是之前领考生号的地点。考生办理报名确认手续时,要认真逐项核对本人报名信息表中的内容,尤其是姓名、身份证号码、户籍、应/往届、选择考科目、选考外语语种、联系电话等关键信息。报考艺术类专业的考生还须认真核对术科统考(含考试项目)或校考的信息。如果核对时发现有错误,请考生在报名信息表上用笔更正,再交给报名点(中学)工作人员修改,并重新确认和打印。
Q:可以不进行现场确认报名吗?
A:不可以。没有确认报名=前面所有的步骤白做。
Q:我是往届生,因为报名点很远,怎样做才能只跑一趟呢?
A:在11月6-10日期间,可以在1天内完成注册/采集照片/网上预报名/现场确认报名等全部步骤。但在时间紧凑的情况下,务必注意认真仔细核对各项信息。此外,部分报名点由于疫情防控需要,可能会要求考生提前预约后再前往,也可能会有核酸证明要求,建议考生提前电话咨询报名点。
Q:现场确认报名一定是本人去吗?
A:是的,要本人亲自去。
























