北京教育考试院日前发布《关于做好北京市2024年普通高等学校艺术类专业报名考试的通知》,对报名、考试方式、招生录取等有关要求进行了详细说明。与2023年相比,2024年艺术类专业招生考试有以下变化:
5个科类首次纳入全市统考
2024年,音乐类、舞蹈类、表(导)演类、播音与主持类、美术与设计类、书法类等6个艺术类专业将进行全市统考。除美术与设计类外,其余5个科类均为首次纳入统考。报考艺术类院校、专业的考生需按要求参加相应考试。
艺术类统考科目及分值

美术类统考时间和内容有调整
往年北京市高考美术类专业统一考试科目为色彩、速写和素描三个科目,考试时间为一天。2024年,美术与设计类考试科目为素描、色彩和速写(综合能力)三个科目,考试时间为12月2日至3日,由以前的一天调整为两天。
2024年,美术与设计类考试说明也有所调整,考生要根据北京教育考试院公布的考试说明进行备考。
全市统考承办单位不同
全市统考由北京教育考试院统一组织,美术与设计类由各区考试中心具体承办,音乐类由中央民族大学承办,舞蹈类由北京舞蹈学院承办,播音与主持类由中国传媒大学承办,表(导)演类由北京电影学院和北京服装学院承办,书法类由首都师范大学承办。
戏曲类采取省际联考
2024年起,戏曲类采取省际联考的形式进行,由相关组考校组织实施。
参加戏曲类省际联考的考生要在高考报名时进行选报,不需缴纳报名考试费。戏曲类省际联考专业科目报名、缴费、考试等事项按照组考校有关通知进行。戏曲类专业实行省际联考后,招生高校不再组织其他考试。
校考不再跨省设考点
2024年起,高校艺术类专业校考工作均在学校所在地组织,不再跨省设置校考考点,京外高校不得在京组织校考。
组织校考的高校数量减少
根据规定,少数专业特色鲜明、人才培养质量较高的艺术院校,对考生艺术天赋、专业技能或基本功有较高要求的高水平艺术类专业,经批准可在省级统考基础上组织校考。
北京市教委日前公布的2024年北京地区普通高等学校艺术类专业校考资格名单有11所高校,包含清华大学、北京服装学院、北京印刷学院、中国传媒大学、中央音乐学院、中国音乐学院、中央美术学院、中央戏剧学院、北京电影学院、北京舞蹈学院和中央民族大学等,招生专业包含绘画、雕塑、摄影、动画、表演、建筑学、音乐表演等。
与往年相比,组织校考的高校数量有所减少,如中国戏曲学院戏曲类专业从2024年起实行省际联考;首都师范大学、北京联合大学、北京城市学院、首都师范大学科德学院等在京高校的一些艺术类专业往年也组织校考,自2024年起也将不再组织校考,直接使用统考成绩。
控制校考合格证发放数量
组织校考的在京高校要积极采取线上考试或使用省级统考成绩进行初选等方式,严格控制现场校考人数,原则上不超过相关专业招生计划的6至8倍。严格控制校考合格证发放数量,原则上不得超过校考专业招生计划数的4倍。
考生要按照相关高校要求,在规定时间内参加高校校考报名、考试等。
温馨提示
考生如需报考具有艺术类专业校考资格的招生高校,需在相应艺术类统考科类合格的基础上按照高校要求报名参加校考。校考报名一般从2024年1月初开始,考生需密切关注招生高校相关信息。
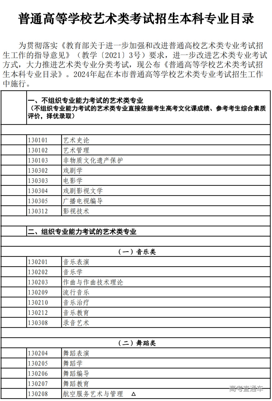
这些专业不再进行艺术类专业能力考试
教育部普通高校艺术类考试招生本科专业目录中艺术史论、艺术管理、非物质文化遗产保护、戏剧学、电影学、戏剧影视文学、广播电视编导、影视技术8个专业和北京市高等职业教育艺术类考试招生本科和专科专业目录中数字广播电视技术、影视编导等16个专业,从2024年起,不再进行艺术类专业能力考试,直接依据考生高考文化课成绩,参考考生综合素质评价,择优录取考生。


7个艺术类考试科类下设的艺术类专业招生实行“文化素质+专业能力”考试评价方式
音乐类、舞蹈类、表(导)演类、播音与主持类、美术与设计类、书法类全市统考和戏曲类省际联考等7个艺术类考试科类下设的艺术类专业招生实行“文化素质+专业能力”的考试评价方式。招生高校可根据自身办学定位和人才培养实际,对考生专业能力提出艺术科类相对应的专业要求,并使用北京市统考成绩、省际联考成绩或高校校考成绩作为专业成绩进行录取。专业目录中标记“★”的科类为戏曲类,可通过省际联考方式实施;标记“△”的艺术类专业,相关招生高校可对应该专业所在的本市统考科类,也可根据人才培养需要,跨科类科学确定该专业与本市统考科类的对应关系。
对于专业目录中组织专业能力考试的艺术类专业,相关普通本科招生高校可根据实际需要,不组织专业能力考试,直接按高考文化课成绩择优录取。



相关高等职业教育本科和专科艺术类专业招生高校须使用北京市艺术类统考或戏曲类省际联考成绩录取
相关高等职业教育本科和专科艺术类专业招生高校,不再组织艺术类专业能力考试,须使用北京市艺术类统考或戏曲类省际联考成绩录取。



健美操项目2024年起不通过艺考方式招生
健美操等体育类项目纳入体育类专业考试招生,2024年起,招生高校将不得通过艺术类专业考试方式进行招生。
报考提示
北京市2024年高招报名第二阶段即网上填报个人信息并缴费将于明天(4日)17时截止。计划报考艺术类相关专业的考生可在音乐类、舞蹈类、表(导)演类、播音与主持类、美术与设计类、书法类全市统考和戏曲类省际联考等7个科类中选择一类填报,各科类之间原则上不得兼报。同一科类内的不同专业方向可以兼报,音乐类考生可以兼报音乐教育和音乐表演,表(导)演类考生可以兼报戏剧影视表演、服装表演、戏剧影视导演。
对具有其他专业特长及潜质、确需兼报不同艺术科类的考生,要在2023年11月4日17时前向报名单位提交申请,通过相关审核程序后方可兼报。建议考生综合考虑自身兴趣爱好和艺术特长等多种因素,慎重选报确实具有专业优势的考试科类,避免盲目报考,分散备考精力。