2024年成人高等学校招生全国统一考试(以下简称成人高考)将于10月19日至20日举行。现将我省成人高考报名有关事项公告如下:
一、报考条件
(一)符合下列条件的中国公民可以报名参加成人高考:
1.遵守中华人民共和国宪法和法律。
2.国家承认学历的各类高、中等学校在校生以外的从业人员和社会其他人员。
3.身体健康,生活能自理,不影响所报专业学习。
4.报考高起本或高起专的考生应高级中等教育学校毕业或者具有同等学力。报考专升本的考生必须是已取得经教育部审定核准的国民教育系列高等学校、高等教育自学考试机构颁发的专科毕业证书、本科结业证书或以上证书的人员。
5.报考成人高考医学门类专业的考生还应具备以下条件:
(1)报考临床医学、口腔医学、预防医学、中医学等临床类专业的人员,应当具备以下三项条件之一:①取得省级卫生健康行政部门颁发的相应类别的执业助理医师及以上资格证书;②取得国家认可的普通中专及以上相应专业学历;③取得县级及以上卫生健康行政部门颁发的乡村医生执业证书并具有中专学历或中专水平证书。
(2)报考护理学专业的人员应当取得省级卫生健康行政部门颁发的执业护士证书。
(3)报考医学门类其他专业的人员应当是从事卫生、医药行业工作的在职专业技术人员。
(4)考生报考的专业原则上应与所从事的专业对口。
(二)在中国定居并符合上述报名条件的港澳居民持《港澳居民来往内地通行证》或《港澳居民居住证》、台湾居民持《台湾居民来往大陆通行证》或《台湾居民居住证》、外国侨民持《外国人永久居留身份证》,可在我省报名。
二、报名时间、报名点
(一)我省成人高考报名时间:9月2日8:00至9月9日17:30。采用网上注册报名、网上填报志愿、网上缴费的办法进行。报名时间截止后,网上报名系统将自行关闭。
(二)市县报名点详细地址及联系方式详见附件,同一考生不得同时在两个(或以上)不同的报名点(含省内外)报名。我省考生不得在外省借考(即在我省报名到外省考试),也不接受外省考生在我省借考(即在外省报名来我省考试)。
三、报名程序和要求
(一)所有参加全国统考和免试入学的考生均需办理报名手续,考生在报名时间段内自行网上登录海南省考试局网址(http://ea.hainan.gov.cn/)进入海南省成人高考网上报名系统,完成网上报名注册、网上填报报名信息、报考志愿和网上缴费。
考生须对提交的报名信息和报名材料的真实性、有效性负责,严禁任何单位或个人代理考生报名,因个人原因漏填、误填或弄虚作假和违反相关报名规定的,由此产生的后果由考生本人承担。
(二)报名的流程和步骤
1.报名参加成人高考的考生应认真阅读当年的《海南省成人高校招生考试报名公告》和海南省考试局网站上公布的《2024年海南省成人高等学校招生专业目录》等有关信息。
2.报名注册
(1)考生自行网上登录海南省考试局网址(http://ea.hainan.gov.cn/)进入海南省成人高考网上报名系统。
(2)考生登录报名系统(https://crgk.hnks.gov.cn),点击“报名注册”,跳转至注册页面,输入注册信息。注册信息包括考生基本信息、报名点市县、个人密码、身份证件人像面照片、个人高清相片,起点学历证书、资格证书等。
(3)通过审查后获取报考卡号。
3.考生凭报考卡号登录进入报名系统。
(1)阅读报考须知勾选签订电子《诚信考试承诺书》。
(2)填报基本信息和志愿信息。
(3)网上缴费。
(4)考生核对《信息确认表》,认真阅读《起点学历有效承诺书》。
(5)考生打印《信息确认表》并签名留存。
4.考前三天自行登录报名系统下载打印《准考证》。
5.网上上传报名材料要求
所有上传图片格式均为jpg,其中除个人高清相片、身份证相片外,其他图片大小均不能超过1M。
(1)上传本人近期电子相片、本人身份证图片,本人证件照是考生参加考试接受身份验证的重要依据,提交非本人照片或使用不符合要求的照片会影响考生考试和学籍注册,由此造成的后果由考生自行承担。
(2)上传相应起点学历证书及资格证书:
①报考专升本的考生,上传经教育部审定核准的国民教育系列高等学校、高等教育自学考试机构颁发的专科毕业证书、本科结业证书或以上证书(不接受学校开具的学历证明)的扫描照片。
②报考高起本和高起专的考生,上传高级中等教育学校毕业或者具有同等学力毕业证书(含各类中专、中师、职业高中、技工学校的毕业证书)的扫描照片。
③报考临床医学、口腔医学、预防医学、中医学等临床类专业的考生,还要上传相应专业的省级卫生健康行政部门颁发的相应类别的执业助理医师或者县级及以上卫生健康行政部门颁发的乡村医生执业证书或相应专业学历的扫描照片。
④报考护理学专业的考生还要上传省级卫生健康行政部门颁发的护士执业资格证书的扫描照片。
(3)上传申请政策照顾免试入学、加分材料。
申请照顾政策照顾免试入学、加分(年满25周岁以上照顾加分除外)的考生,除上传本人身份证和相应的起点学历证书外,还应上传以下相应免试入学、加分材料的扫描照片,同时在报名时间内携带原件和复印件到所选的报名点进行现场资格审查,最后以报名点现场资格审查通过为准。
(4)本人户籍在我省少数民族聚居市县或少数民族聚居乡镇的少数民族考生,须提交户籍为以下市县(乡镇)的户口簿扫描件或通过政务服务平台电子证照管理系统获取的户口簿电子证明文件(打印件)。
少数民族聚居市县为:三亚市、东方市、五指山市、乐东县、陵水县、昌江县、保亭县、琼中县、白沙县。
少数民族聚居乡镇为:儋州市兰洋镇、南丰镇、雅星镇,万宁市礼纪镇、长丰镇、南桥镇、三更罗镇、北大镇,琼海市会山镇和屯昌县南坤镇。
(三)志愿填报说明
1.考生网上报名的同时应在“志愿信息”栏填报志愿。可选报两所院校志愿。每所院校中只可填报一个专业。考生在进行网上报名前,应查阅《海南省2024年成人高等学校招生专业目录》确定本人所需报考的学校和专业,以便在网上选择填报。申请免试入学的考生,填报志愿时要详细了解本人申请免试入学对应的享受项目。
2.因招生专业计划变动需重新填报志愿的,我局将另行安排时间,由报名点通知考生本人及时进行网上补报,逾期视自动放弃。
3.填报艺术或体育类专业志愿的考生,需参加所报考学校组织的专业考试合格方可投档录取。
4.考生填报的院校和专业应与所报考的科类相一致,不得跨科类填报志愿。
5.志愿填报错漏或需重新补报志愿而未补报的视为自动放弃录取资格。
(四)收费标准
1.根据海南省物价局、海南省财政厅、海南省教育厅《关于调整普通高考等部分考试收费标准的通知》(琼价费管〔2013〕775号)文件精神,成人高考考试收费标准为每人每科50元。考生完成所有报名信息填报后即可按系统提示的步骤进行网上缴费,报考专升本和高起专的考生应考3科,共应缴费150元;报考高起本的考生应考4科,共应缴费200元。
考生没有按时完成网上缴费的,报名系统将默认为未报名。报考成功后,考生因个人原因不能参加考试或被取消报考资格的,其网上缴纳的考试费不予退还。
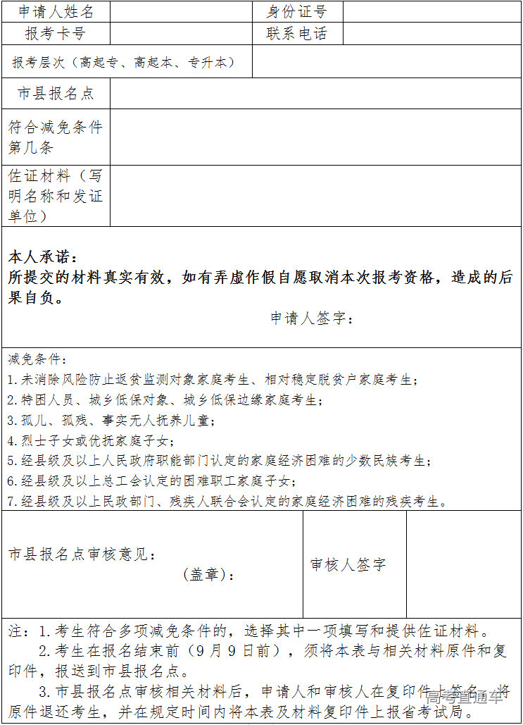
2.依据海南省考试局《普通高考等部分考试费减免实施办法》的通知要求,对符合下列条件之一的考生,报考本次考试可申请减免考试费:
(1)未消除风险防止返贫监测对象家庭考生、相对稳定脱贫户家庭考生;
(2)特困人员、城乡低保对象、城乡低保边缘家庭考生;
(3)孤儿、孤残、事实无人抚养儿童;
(4)烈士子女或优抚家庭子女;
(5)经县级及以上人民政府职能部门认定的家庭经济困难的少数民族考生;
(6)经县级及以上总工会认定的困难职工家庭子女;
(7)经县级及以上民政部门、残疾人联合会认定的家庭经济困难的残疾考生。
符合上述减免考试费的考生,在报考系统中填报相关信息后,不需要进行“网上支付费用”,须在报名截止时间前向报名点提交合法有效的相关证明材料和《2024年海南省成人高考减免考试费申请表》(附件1),逾期不予受理。
考生本人须对减免考试费申请材料的真实性负责,凡以弄虚作假等手段获取减免考试费的考生,将按相关规定处理。
(五)信息确认和诚信承诺
1.所有考生在进入报名系统时,须通过第一界面认真阅读并认可勾选电子签订《诚信考试承诺书》后方可继续进行其报名流程操作。
2.考生完成网上信息填报后,点击“提交”按钮。如果出现提示某项或多项信息逻辑校验错误,应根据提示的错误项进行更正无误后再次提交确认,进入《海南省成人高考报考信息确认表》(以下简称确认表)界面,认真核对信息是否无误。若发现有误则应返回进行更正,系统将默认以考生最后一次提交确认的信息为准。提交确认后,出现信息错误或其他遗留问题由考生本人负责。
3.所有考生在核对确认表的同时,还须阅读《起点学历有效承诺书》,考生如以无效的毕业证书获取报考和录取资格,造成入学后不能进行新生学籍电子注册和被取消入学资格或最终无法取得毕业证书等后果由考生本人承担。
4.申请照顾政策免试入学和加分的考生,确认并郑重承诺在报名系统中上传的材料与原件相符真实有效,如以虚假无效的材料获取照顾政策加分或免试入学资格所造成的后果,由考生本人承担。
(六)考生信息更正申请时间和要求
考生报名缴费订单生成或缴费成功后,其填报的信息不再做更改,确因特殊情况需要修改的,应在报名时间内,由考生本人到报名点填写《海南省2024年成人高考报名信息更正申请表》提出修改申请,经报名点负责人审批修改后打印《信息确认表》,考生现场签名确认,逾期不予受理。其更正申请表与《信息确认表》由报名点一并存档。
四、报考科类和考试科目。
(一)专升本、高起本、高起专三种层次对应的报考代码、科类及统考科目如下:
(二)高起本文科、理科和高起专文科、理科的外语考试科目分英语、日语、俄语三个语种,由考生根据报考学校招生专业要求选择一种。
(三)专升本统考科目为政治、英语和专业基础课。专业基础课为考生报考专业所属的科类对应的考试科目,考生必须按本人所报学校和专业志愿选考对应的基础课科目。
(四)2024年成人高考考生复习考试大纲为《全国各类成人高等学校招生复习考试大纲(2024年版)》。
(五)所有统考科目每科试题满分均为150分。高起本、高起专的统考科目每门考试时间为120分钟,专升本每门考试时间为150分钟。
五、报名资格审核
网上审核未通过的考生,考生须在报名的时间内,提供对应材料原件到报名点由工作人员进行现场审核。因考生不及时提供材料,造成不能参加考试和录取、责任由考生本人负责。
六、考试时间和考试地点
(一)考试时间安排
(二)考试地点。我省成人高考共有5个考区,分别是:
1.海口考区:考务管理范围包括海口、澄迈、定安等3个报名点,考点设在海口市人民政府所在地。
2.三亚考区:考务管理范围包括三亚、陵水、保亭、乐东、东方、五指山等6个报名点,考点设在三亚市人民政府所在地。
3.琼海考区:考务管理范围包括琼海、文昌、万宁、屯昌、琼中等5个报名点,考点设在琼海市人民政府所在地。
4.儋州考区:考务管理范围包括儋州、临高、昌江、白沙等4个报名点,考点设在儋州市人民政府所在地。
5.三沙考区:仅限三沙市报名点报名的考生参加考试,考点设在三沙市人民政府所在地。
考生须在本人报名点所辖属考区安排的考点(具体地点以准考证为准)参加考试。考生的准考证由考生于考试前三天自行从报名系统下载打印。
附件:1.2024年海南省成人高考减免考试费申请表
2.2024年海南省成人高考报名流程
3.考生诚信考试承诺书
4.海南省成人高考报名点地址和联系电话
附件1
2024年海南省成人高考减免考试费申请表
附件2
2024年海南省成人高考报名流程
附件3
考生诚信考试承诺书
本人自愿参加海南省成人高等学校招生全国统一考试,并已认真学习了《中华人民共和国刑法修正案(九)》、《中华人民共和国教育法》以及《国家教育考试违规处理办法》(教育部令第33号)等有关考试违纪作弊处罚条款和成人高考《考试规则》,知晓了考试有关规定。现郑重承诺:
1.保证诚信考试,自觉遵守相关法律法规和考试规则,抵制考试违纪舞弊行为,服从考试组织管理,不弄虚作假,不违纪作弊,诚信应考,公平竞争。
2.确认本人报名所提交的材料和证件真实有效,网上所填报的基本信息和志愿准确无误。
3.凭本人《准考证》和身份证,按规定时间到达《准考证》上标明的考区、考点、考场参加考试。
4.不携带任何具有收发功能的通讯工具和其他电子设备及其他非考试用品进入考场,并主动配合考场安检。
如违背承诺,有违法违纪行为,本人愿意接受有关部门依照相关法律法规做出的相应处理。
附件4
海南省成人高考报名点地址和联系电话







