近年来,公务员、事业编、国企等“铁饭碗”类工作备受考生家长青睐,作为“公务员中的上选”、国家“储备干部”、更有发展前景的选调生,已经成为名校学子投身体制内的热门渠道之一。
那么,什么是选调生?有哪些优势?哪些人能端上这个“铁饭碗”?高考直通车汇总整理了2024年中央选调生高校以及部分省份2025年选调高校名单,未来想进入体制内发展的考生,可优先选择这些高校,在报考选调生时更有优势!
★什么是选调生
选调生是各省党委组织部门有计划地从高等院校选调品学兼优的应届大学本科及其以上毕业生到基层工作,作为党政领导干部后备人选和县级以上党政机关高素质的工作人员人选进行重点培养的群体的简称。
一种是中央选调(简称“央选”),由于选调工作是保密进行,一般不公开发布信息,只在目标学校内公布,所以对于大家来说比较神秘。起点高、平台高、晋升快,是中央选调生的特点;
另一种是地方选调,可以细分为定向选调(名校优生选调、紧缺专业选调)、普通选调。
★选调生有什么优势
选调生竞争小。同是公务员,选调生竞争压力就小很多。
选调生录取率明显比公务员高。如果你想避开竞争激烈的国考、省考和市考,快速考进公务员体系,选调生无疑是一个非常好的选择。国考考试平均比例68:1;省考平均比例98:1,而选调生平均比例在10:1。
选调生在提拔速度上比公务员快。选调生由于是省委组织部的后备干部,人事权在省组织部,可以全省调动,且其作为党政领导干部后备人选,在提拔任用上比普通公务员快得多。一般本科毕业定科员,硕研定副科,博研定正科。
中央选调
注:以下内容仅供参考,实际情况以正式公告为准,建议未来有意报考的低年级学生可以提前关注。


据同学反馈,部分高校已接获关于2025届中央选调生招录的通知,并已启动校内选拔程序。
由于央选院校名单不做公示,只有毕业学校来自被列入名单的34所高校的同学,才具备基本的报考资格。那么,这34所高校分别包括哪些顶级名校?
根据往年参加2024年央选的同学反馈:国内39所985高校中的32所顺利入选,而遗憾落选的7所高校则包括中国海洋大学、西北农林科技大学、电子科技大学、中央民族大学、华东师范大学、华南理工大学、国防科技大学。
除此之外,还有两所211高校成功入选此次中央选调生招录高校名单,它们分别是中国政法大学和中央财经大学。
(非2025央选院校,仅供参考)

需要提醒大家的是,有同学反馈中国政法大学参与选调的应届生必须来自法学类专业、中央财经大学的应届生必须是财经金融类,而985高校则没有专业限制,这一点需要注意。
除了中国农业大学、哈尔滨工业大学、西北工业大学、大连理工大学和东北大学外,其余29所院校全部招收法律硕士。
由于央财参与选调需要财经金融类毕业生,所以综合考虑下来剩下的28所院校中只有北京师范大学、中国科学技术大学和兰州大学近几年的一志愿上岸难度会相对较低,即便如此录取基准线至少也在国家线上30分,竞争非常激烈。
地方选调
目前全国各地陆续发布2025年选调公告,北京、浙江、上海等11省/市已公布,小车将各省选调高校范围整理如下:


公告全文如下(滑动浏览):
北京市2025年度定向选调和“优培计划”
招聘应届优秀大学毕业生公告
为进一步加强高素质干部队伍建设,大力培养首都高质量发展需要的优秀年轻干部人才,现决定在部分高校开展北京市2025年度定向选调和“优秀管理人才培养计划”(以下简称“优培计划”)招聘应届优秀大学毕业生工作。具体公告如下:
一、选调和招聘对象
定向选调和“优培计划”招聘对象包括北京大学等43所“双一流”建设高校和北京交通大学等25所高校“双一流”建设学科应届优秀大学毕业生。
“优培计划”招聘对象还包括:
(一)北京工业大学等20所北京市属高校高精尖学科应届优秀大学毕业生;
(二)2024年8月1日至2025年7月31日期间取得世界排名前100名的国(境)外院校(以2024年软科世界大学学术排名为准)研究生学历学位、学制1年及以上、未落实工作单位,且本科阶段在“优培计划”面向的国(境)内相关学校(学科)就读的留学回国人员。
相关学校(学科)具体名单见附件。
定向选调职位为市级、区级机关和乡镇街道职位,计划选调520名;“优培计划”招聘职位为市属企事业单位职位,计划招聘495名。
二、选调和招聘条件
(一)具有中华人民共和国国籍;
(二)政治素质好,具有正确的政治立场和政治态度,认真学习习近平新时代中国特色社会主义思想,能够深刻领悟“两个确立”的决定性意义,增强“四个意识”、坚定“四个自信”、做到“两个维护”,自觉在思想上政治上行动上同以习近平同志为核心的党中央保持高度一致;
(三)自觉践行社会主义核心价值观,爱党爱国,有理想抱负和家国情怀,甘于为国家和人民服务奉献;
(四)作风朴实,诚实守信,吃苦耐劳,有较好的人际沟通和语言文字表达能力;
(五)学习成绩优良,最高学历期间必修课程无重修或补考,能如期毕业并取得大学本科及以上学历和相应学位的2025年全日制应届毕业生;国(境)外高校非北京常住户口留学人员应符合《北京市促进留学人员来京创业和工作暂行办法》规定的条件要求;
(六)截至2024年9月,年满18周岁,本科生一般不超过24周岁,硕士研究生一般不超过27周岁,博士研究生一般不超过30周岁;
(七)具有正常履行职责的身体条件和心理素质;
(八)具备下述条件之一(京外高校的非北京生源应届毕业生须具备下述第2项条件):
1.中共党员(含中共预备党员);
2.在选调和招聘高校就读期间,获得过校级及以上“三好学生”“优秀学生干部”或者校级一等及以上学生奖学金;
3.具有参军入伍经历。
报考定向选调的人员还应具备《中华人民共和国公务员法》规定的条件。
定向培养、委托培养的应届毕业生,独立学院毕业生,毕业后申请第二学士学位毕业生,各类成人教育、远程教育毕业生,专升本毕业生不在定向选调和“优培计划”招聘范围内。
有违法违纪违规行为、学术不端和道德品行问题的,或有《中华人民共和国公务员法》和其他有关法律法规规定不得录用或聘用情形的,不得报考。报考人员不得报考录用后即构成回避关系的职位。
三、选调和招聘程序
选调工作严格按照公务员考录有关规定开展,“优培计划”招聘工作结合企事业单位招聘要求参照执行,采取自愿报名、组织推荐和考试考察相结合的方式进行。“优培计划”职位分为Ⅰ、Ⅱ两类,其中Ⅰ类为市级部门所属事业单位职位,报考此类职位的考生须参加定向选调笔试;Ⅱ类为市属高校、科研院所、医院、企业职位,仅报考此类职位的考生不参加定向选调笔试,具体招聘环节由各单位自行组织,具体工作流程和相关要求可查询各单位网站发布的招聘公告。留学回国人员组织推荐、资格复审、考察、签约等工作根据实际情况开展。主要有以下环节:
(一)报名推荐
1.发布公告。在北京市人力资源和社会保障局网站人事考试频道发布公告、简章。如需咨询报名条件等事宜,可与选调或招聘单位联系,咨询电话可通过简章查询。
2.网上报名。凡符合条件的应届毕业生均可于2024年9月25日9:00至2024年9月29日18:00期间,登录北京市人力资源和社会保障局网站人事考试频道(网址为http://rsj.beijing.gov.cn/ywsite/bjpta/,以下简称“报名系统”)或“北京人社”APP“人事人才”栏目进行报名。
符合报名条件的人员可同时报考1个定向选调职位、1个“优培计划”Ⅰ类职位、1个“优培计划”Ⅱ类职位,也可报考其中的1个或2个职位,每类最多报考1个职位。报考“优培计划”Ⅱ类职位的,报考前要认真阅读单位网站(见招聘简章备注栏)发布的招聘公告。
报名与考试时使用的本人有效居民身份证必须一致。报名时,考生要仔细阅读诚信承诺书,提交的报考申请材料应当真实、准确。提供虚假报考申请材料的,一经查实,即取消报考资格。对伪造、变造有关证件、材料、信息,骗取考试资格的,将按照公务员录用考试违纪违规的有关规定处理。考生与报考单位工作人员有亲属关系的,应当在报名时主动报告。
3.查询资格审查结果。考生于2024年9月25日至2024年9月30日期间登录报名系统查询是否通过资格审查。通过资格审查的,不能再报考其他职位。2024年9月25日9:00至2024年9月29日18:00期间,未通过资格审查的,可以改报其他职位;未审查的,考生可联系定向选调或“优培计划”招聘单位,申请改报其他职位;2024年9月29日18:00至2024年9月30日18:00期间,未审查或未通过资格审查的,不能再改报其他职位。
对报考资格的审查贯穿招录全过程。在各环节发现报考者不符合报考资格条件的,均可取消其报考资格或者录用聘用资格。
4.组织推荐。考生填写《北京市选调生推荐表》或《北京市“优秀管理人才培养计划”人员推荐表》上交各高校党委组织部审查推荐(留学回国人员为中共党员的须提供党组织关系所在单位<地>出具的推荐表,非中共党员的须提供本科就读学校出具的推荐表)。各高校党委组织部会同院系党组织在笔试前按照报考人员条件,负责对本校报名的毕业生进行报名信息审核,出具推荐意见。加盖公章的推荐表由考生在资格复审环节提交至定向选调或“优培计划”招聘单位。
5.打印准考证。报考定向选调职位或“优培计划”Ⅰ类职位的考生审核通过后,可于2024年10月15日10:00至2024年10月20日9:30期间从报名系统下载打印准考证。
(二)笔试面试
6.笔试。报考定向选调职位或“优培计划”Ⅰ类职位的考生参加统一笔试。笔试计划于2024年10月20日(星期日)上午9:00至11:30在北京、上海、武汉、西安进行,考试科目为《综合能力测试》,考试时限150分钟,满分100分。2024年10月30日后,考生可通过报名系统查询笔试成绩和合格分数线,打印笔试成绩通知书,作为参加各定向选调或“优培计划”Ⅰ类职位招聘单位面试及调剂的凭证。
7.资格复审。定向选调和“优培计划”Ⅰ类招聘单位根据笔试成绩从高到低的顺序,按照定向选调或“优培计划”招聘简章中规定的面试比例确定拟进入面试人选名单。拟进入面试人选须进行资格复审,资格复审包括审查考生户籍、身份、学历、报考职位资格条件要求的相关等级、资格、资质证书等材料。凡有关材料主要信息不实,影响资格复审结果的,选调或招聘单位有权取消该报考人员参加面试的资格。
8.确定首批面试人选名单。定向选调和“优培计划”Ⅰ类招聘单位根据考生资格复审情况确定首批进入面试人选,该名单将于2024年11月2日在报名系统公布。
9.调剂。资格复审后,达到笔试合格分数线的人数与计划录用人数比例低于面试比例的定向选调和“优培计划”Ⅰ类职位,将进行调剂。调剂职位将于2024年11月2日在报名系统公布,考生可于2024年11月4日9:00至2024年11月5日18:00期间登录报名系统进行报名。参加统一笔试、成绩达到合格分数线,且未进入首批参加面试人选名单的考生可参加调剂。根据调剂报名考生的笔试成绩,按照职位空缺名额,通知进入调剂范围的考生进行调剂资格审查。审查结束后在报名系统公布调剂人员名单。
10.面试和专业能力测试。定向选调面试公告将在报名系统发布,部分选调单位将组织专业能力测试。参加面试人数与计划录用人数比例低于3:1的定向选调职位,考生面试成绩应达到面试公告中确定的面试合格分数线方可进入体检和考察。“优培计划”Ⅰ类职位面试和专业能力测试工作在定向选调面试工作结束后开展,由各招聘单位按照事业单位招聘要求自行组织,相关公告将在招聘单位网站发布。
11.确定综合成绩。报考定向选调和“优培计划”Ⅰ类招聘职位考生综合成绩的计算方法为:未组织专业能力测试的,笔试成绩占30%,面试成绩占70%;组织专业能力测试的,笔试成绩占30%,专业能力测试成绩占20%,面试成绩占50%。按照综合成绩从高到低的顺序确定参加体检和考察的人选。
(三)体检考察
12.体检。定向选调体检工作严格按照公务员录用体检通用标准等有关规定组织实施,在北京市指定的体检医疗机构进行体检。“优培计划”招聘体检工作由各招聘单位根据聘用要求自行组织。
13.考察。深入考察对象所在高校、档案存管机构了解情况,全面了解考察对象的政治素质、道德品行、能力素质、心理素质、学习表现、遵纪守法和廉洁自律等情况。
(四)公示和办理录用手续
14.公示。根据考试成绩、体检结果和考察情况综合考虑择优确定拟选调或聘用人选,名单在单位网站进行公示,定向选调公示期为5个工作日,“优培计划”招聘公示期为7个工作日。
15.办理录用手续。公示无异议的,定向选调或“优培计划”招聘单位与拟选调或聘用人员签订高校毕业生就业协议,拟录用人员取得学历、学位证书后,分别办理公务员录用手续或签订聘用合同(劳动合同),并协助办理户籍迁移等相关手续。
录用工作结束后,将适时开展定向选调补录工作,公告另行发布。
报考本次定向选调或“优培计划”招聘的人员,也可以参加北京市2025年度公务员考录。考生一经确定为定向选调生或“优培计划”人员,其参加的北京市2025年度公务员考录程序自动终止。
本次考试不收取任何费用。有关报考政策、考务安排等详见《北京市2025年度定向选调和“优培计划”招聘应届优秀大学毕业生报考指南》,请各位考生详细阅读后报考。
政策咨询电话:010-55568755
网上报名技术及考务咨询电话:010-12333
中共北京市委组织部
2024年9月19日


公告全文如下(滑动浏览):
2025年度浙江省党政机关
选调应届优秀大学毕业生公告
根据公务员法和有关规定,经研究,决定开展2025年度浙江省党政机关选调应届优秀大学毕业生工作。现就有关事项公告如下:
一、选调类别、数量及选调高校范围
本次选调分为常规选调和定向紧缺专业选调,两类选调同步进行,选调计划共1097名。
(一)常规选调:区分省市机关、县乡机关2个层级,共面向59所高校开展选调(见附件1),计划共871名。
1.省市机关:选调计划共270名(见附件2),其中,同时面向16所浙江省内本科院校的市直机关选调计划52名(见附件3)。
2.县乡机关:选调计划共601名(见附件4)。
3.同时面向5所政法大学:省纪委省监委机关和省市县公安、检察、法院、司法等系统要求法律专业背景的选调职位,在对应相应层级选调高校的基础上,同时面向中国政法大学、西南政法大学、华东政法大学、中南财经政法大学、西北政法大学选调,计划共86名(见附件5),
(二)定向紧缺专业选调:定向部分高校31类紧缺专业(见附件6)开展选调,计划共226名(见附件7)。
1.省市机关:选调计划共89名。在选调计划对应的定向选调高校就读且所学专业与选调职位要求的紧缺专业名称(代码)相一致、符合报名资格条件的考生,可以报考。
2.山区海岛县(名单见附件8):选调计划共137名。所学专业为31类紧缺专业之一且所学专业与就读定向选调高校相对应、符合报名资格条件的考生,可以报考。
选调高校定向培养、委托培养、在职培养和网络学院、成人教育学院、独立学院的应届毕业生,以及按全日制教育方式培养、但学历证书明确为“非全日制”的应届毕业生,不列入选调范围。
二、资格条件
除符合《公务员录用规定》明确的报考资格条件外,还应符合以下条件:
1.政治素质良好,忠诚于党、爱国奉献、为民服务,有志于从事党政机关工作,服从组织分配。
2.2025年全日制应届毕业生。选调高校的往届毕业生在毕业当年即参加团中央服务“西部计划”、“欠发达地区计划”,且报名时仍在服务期间的,可按2025年应届毕业生身份报考。
3.截至2024年10月9日,年满18周岁,其中,大学本科生不超过25周岁(1998年10月9日以后出生),硕士研究生不超过28周岁(1995年10月9日以后出生),博士研究生不超过30周岁(1993年10月9日以后出生)。具有参军入伍经历的,报考年龄可放宽2岁。
4.具备下列条件之一:①中共党员(含预备党员);②在选调高校就读期间,担任班级委员、共青团支部委员、院系级学生会(研究生会、团委)中层副职、院系级社团副职及以上职务,且任职时间满1个学年以上;③在选调高校就读期间,获得“三好学生”“优秀毕业生”“优秀团员”等校级以上综合性表彰奖励。
报考山区海岛县定向紧缺专业选调职位的考生,对该项资格条件不作要求;报考同时面向浙江省内本科院校市直机关常规选调职位的考生,应为中共党员(含预备党员),并同时符合担任相应层级学生干部或校级以上综合性表彰奖励的有关要求。
5.学习成绩优良,按照教育部学制有关规定,能够在2025年7月31日前如期取得毕业证书和学位证书。报考常规选调的博士研究生、报考定向紧缺专业选调的研究生,经审核同意后可放宽取得学历学位的期限,但最迟不超过2025年12月31日(以学历学位证书落款时间为准)。
6.具有正常履行职责的身体条件和心理素质。
7.具备选调职位要求的其他资格条件。
凡因违法违纪受过刑事处罚、各类处分,或有公务员法及其他有关法律法规、规章政策明确不得录用为公务员情形的,不得报考。
三、选调程序
(一)学校推荐。选调高校符合资格条件的学生,向所在院系级以上党组织提交个人申请,并如实填报《2025年度浙江省选调生报名推荐表》(见附件9,以下简称《报名推荐表》)。选调高校院系级以上党组织对照本公告明确的资格条件,对申请报名的学生进行资格审核,并盖章确认推荐。浙江省内本科院校的专升本、联合培养的应届毕业生,不列入市直机关常规选调职位的推荐报名范围。
(二)网上报名。2024年10月9日9:00—10月17日17:00,考生可登录“浙江选调生报考专栏”(http://xd.zjks.com)注册报名。每名考生只能选择常规选调或定向紧缺专业选调其中的1个职位报名,并上传审核盖章的《报名推荐表》(1M以内,扫描清晰)。考生不得报考录用后即构成公务员法第七十四条所列情形的职位,也不得报考与本人有夫妻关系、直系血亲关系、三代以内旁系血亲关系以及近姻亲关系的人员担任领导成员的选调单位的职位。
本次选调笔试,在北京、成都、深圳以及杭州、宁波、温州、金华设笔试考区。考生网上报名时应选定笔试考区。
(三)资格初审。2024年10月10日9:00—10月18日12:00,选调单位对报名考生进行资格初审。未作资格初审的考生,可更改报考职位及报名信息;未通过资格初审的考生,可在规定的报名时间内改报其他职位;通过资格初审的考生,不能更改报考职位及报名信息。资格初审结果可在考生个人注册报名页面查询。
2024年11月6日9:00—11月10日9:00,通过资格初审的考生可在个人报名网页下载打印笔试准考证。
(四)笔试。2024年11月10日9:00—12:00,在所设考区同步开展笔试。笔试为《综合能力测试》1个科目,考试时长180分钟,满分150分。笔试不设最低开考比例,不核减或取消选调计划。考生参考时,须携带本人准考证和身份证,并严格落实准考证明确的有关事项。
笔试阅卷评分后,区分省市机关、县乡机关2个层级分别划定笔试合格分数线。在合格分数线以上,按笔试成绩由高到低及规定比例确定入围面试人选,其中,常规选调的省直机关选调职位按1:5比例、市直以下机关选调职位按1:3比例,定向紧缺专业选调职位均按1:5比例确定入围面试人选;不足规定比例的,在合格分数线以上,按实际人数确定入围面试人选;规定比例内末位考生笔试成绩并列的,一并确定为入围面试人选。笔试成绩仅作为考生入围面试和面试阶段规定比例内末位考生成绩并列时优先确定拟选调人选的依据,不带入面试环节,不与面试成绩合成总成绩。2024年12月4日起,考生可在报名网站查询个人笔试成绩。
(五)面试。2024年12月14日8:30,在省直选调单位、各市政府所在地同步开展面试。面试满分为100分,合格分数线为75分;面试未达合格分的考生,不进入选调后续环节。
面试前,选调单位对入围面试考生进行资格复审,资格复审不合格的,取消面试资格。报考人民警察选调职位的,按要求进行体能测试。明确要求专业测试的,在面试阶段由选调单位组织开展。资格复审、体能测试、专业测试的时间、地点、需提交资料及有关注意事项,由选调单位另行通知。
考生放弃面试资格的,须由本人在面试开始48小时前向选调单位书面提出,由此产生的缺额,相关选调职位视情依次递补。因考生资格复审不合格产生的缺额,不递补。
如因特殊情况需调整笔试面试时间地点及组织形式,将以手机短信方式另行通知,请保持手机号码通信畅通。
(六)初定人选。面试结束后,按照“首轮排名,二轮双选”的方式确定拟选调人选。
首轮排名:在面试合格分以上,根据考生面试成绩由高到低排名,按选调职位计划数1:1比例确定拟选调人选。规定比例内末位考生面试成绩并列的,笔试成绩较高的考生优先确定为拟选调人选;选调单位也可根据编制空缺情况,一并确定为拟选调人选。
二轮双选:通过“依次增补”和“双向洽谈”方式,选调单位可根据编制空缺情况,对符合条件的考生再进行择优选调。“依次增补”:面试结束当日,常规选调的省直机关和杭州、宁波、衢州、舟山、丽水5市市直机关,以及定向紧缺专业选调单位,可在报考同一选调职位面试成绩合格但未被首轮排名确定为拟选调人选的考生中,按面试成绩由高到低依次增补确定拟选调人选。“双向洽谈”:报考省市机关选调职位、面试成绩合格但未被首轮排名或依次增补确定为拟选调人选的考生,可参加以下2类双向洽谈,但只能填报1个洽谈志愿。①市直机关双向洽谈:符合条件的考生,可参加温州、嘉兴、湖州、绍兴、金华、衢州、舟山、台州、丽水9市市直机关的双向洽谈,但不得参加原报考市的双向洽谈。②“市选县用”:各市委组织部通过双向洽谈为下辖县(市、区)选调优秀毕业生,符合条件的考生,可参加任意一市“市选县用”双向洽谈。A.山区海岛县“市选县用”选调生,纳入市直机关选调生管理,享受山区海岛县新录用选调生一次性补贴,2年基层锻炼结束后到县级机关任职;在县级机关任职满3年后,根据选调生实际表现和本人意愿,可继续留任县乡机关,也可调任市直机关。B.山区海岛县以外的其他县(市、区)“市选县用”选调生,按县直机关选调生培养管理。
双向洽谈由省委组织部统一组织,各市委组织部具体实施,时间地点另行通知。其中,山区海岛县“市选县用”可由相关市委组织部视情在报考本市市直机关符合条件的考生中先行开展。
考生经“双向洽谈”确定为拟选调人选后,原报考职位不再将其列为递补人选。报考市直机关选调职位的省内本科院校考生以及报考县乡机关常规选调职位的考生,不参加双向洽谈;报考山区海岛县定向紧缺专业选调职位的考生,仅参加本选调职位的“依次增补”。
(七)体检、考察。体检工作按照《关于修订〈公务员录用体检通用标准(试行)〉及〈公务员录用体检操作手册(试行)〉有关内容的通知》(人社部发〔2016〕140号)、《关于进一步做好公务员考试录用体检工作的通知》(人社部发〔2012〕65号)和《关于印发〈公务员录用体检特殊标准(试行)〉的通知》(人社部发〔2010〕82号)等文件规定执行;体检工作实施前,国家出台新规定的,按新规定执行。
考察工作按中组部《公务员录用考察办法(试行)》执行;报考公安、司法行政系统人民警察职位人选的考察,还应按《公安机关录用人民警察政治考察工作办法》(公通字〔2020〕11号)执行。
体检、考察具体安排由选调单位另行通知。考生不按规定时间地点参加体检的,视作自动放弃选调资格;考生在体检、考察过程中弄虚作假、隐瞒实情造成结果失真的,取消选调资格。首轮排名确定的拟选调人选体检考察不合格或放弃选调的,选调单位可从同一职位的面试成绩合格人选中由高到低依次递补;二轮双选确定的拟选调人选体检考察不合格或放弃选调的,不递补。
(八)公示、录用。拟选调人选公示名单在相关选调高校张榜公示,公示期为5个工作日。公示期满后,无不良反映或反映问题经核实不影响公务员录用的,选调单位与拟选调人选签订高校毕业生就业协议,并约定5年内不得调至浙江省外工作(中组部开展的公开遴选除外)。对反映问题影响公务员录用并查有实据的,或在2025年5月31日前仍无法查清的,均不予录用。拟选调人选如期取得相应学历学位证书后,办理公务员录用手续;未如期取得相应学历学位证书且不符合放宽取得期限情形的,不予录用。
四、有关事项
资格审查贯穿选调工作全过程,如考生存在不符合公务员录用或选调要求的情形,一经发现,取消选调资格。提倡诚信报考,维护选调工作严肃性,考生在面试开始前48小时内放弃面试资格、公示后放弃录用资格、录用后无正当理由逾期不报到的,将列入浙江省公务员招录违约名单。本次选调笔试、面试、体检均不收取费用,在面试和体检期间,选调单位将为考生免费提供住宿餐饮等必要保障。热忱欢迎各选调高校应届优秀毕业生踊跃报考。
网上报名技术咨询电话:0571-88396764、88396765;选调政策咨询电话详见各选调职位计划表。


公告全文如下(滑动浏览):
2025年度选调应届优秀大学毕业生公告
为进一步加强干部队伍建设,提升上海人才竞争力,大力培养适应改革发展需要的优秀年轻干部人才,现决定在部分高校开展上海市2025年度选调应届优秀大学毕业生工作。具体公告如下:
一、选调对象及数量
根据上海干部队伍结构需求,2025年选调400名左右应届优秀大学毕业生。
选调对象包括(具体名单见附件):
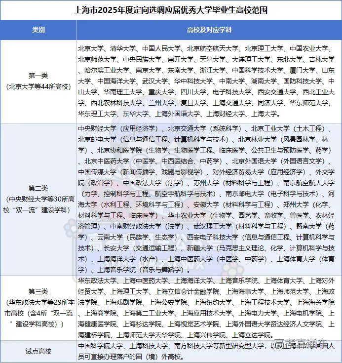
(一)北京大学等44所高校应届优秀毕业生;
(二)中央财经大学等30所高校“双一流”建设学科硕士研究生及以上学历应届优秀毕业生;
(三)华东政法大学等29所本市高校应届特别优秀毕业生。
同时,继续在以下两类高校试点选调应届优秀毕业生:
(一)中国科学院大学、上海科技大学、南方科技大学等新型研究型大学硕士研究生及以上学历应届优秀毕业生;
(二)国(境)外高水平大学应届优秀毕业生,高校范围参照上海市留学回国人员可直接办理落户的高校名单。
围绕三大先导产业,针对选调单位承担重点改革任务的工作实际和本市急需紧缺专业人才的现实需求,面向部分高校的部分专业试点开展定向选调工作。
选调职位一般为上海市市级和地区单位职位(具体详见职位简章)。选调专业类别具体分为综合管理、政法、信息技术、财经、城市建设、卫生健康等六大方向。
二、选调条件
(一)基本条件
1. 拥护党的路线方针政策,思想政治素质好,品学兼优;
2. 具有中华人民共和国国籍;
3. 本科生一般不超过24周岁(2000年9月<含>以后出生),硕士研究生一般不超过27周岁(1997年9月<含>以后出生),博士研究生一般不超过30周岁(1994年9月<含>以后出生);具有参军入伍经历的,年龄要求可相应放宽2年;
4. 具备全日制大学本科及以上学历的2025年应届毕业生(全日制在校就读期间,无社保缴纳记录),学习成绩优良,具备授予相应学位条件;
5. 有志于从事党政管理工作,事业心和责任感强;
6. 报考政法、信息技术、财经、城市建设、卫生健康方向需具备相应类别专业要求,报考综合管理方向不限专业;
7. 具有正常履职的身体条件,符合公务员录用体检标准;
8. 定向培养生、委托培养生,以及网络学院、成人教育学院和独立学院毕业生,不列入选调范围;
9. 凡因违法违纪受过处分,或有《中华人民共和国公务员法》和其他有关法律法规规定不得录用为公务员情形的,不列入选调范围。
(二)其他条件
报考者除满足以上基本条件外,还应满足以下四项条件之一:
1. 中共党员(含中共预备党员);
2. 在选调高校就读期间,担任校院系团委书记、副书记、部长、副部长,党、团支部书记、副书记,校院系学生会主席、副主席、部长、副部长,班长、副班长,以及校社团负责人一年以上;
3. 在选调高校就读期间,获得优秀或三好学生,优秀学生干部,优秀毕业生,优秀党、团干部或优秀党、团员等荣誉称号;
4. 在选调高校就读期间,获得国家奖学金,省部级奖学金,校级二等及以上奖学金。
此外,华东政法大学等29所本市高校特别优秀的应届毕业生,还应同时满足以下两个条件:
1. 在应届毕业高校就读期间,获得国家奖学金或上海市奖学金;
2. 在应届毕业高校就读期间,担任校院系团委书记、副书记、部长、副部长,党、团支部书记、副书记,校院系学生会主席、副主席、部长、副部长,班长、副班长,以及校社团负责人一年以上。
三、选调程序
(一)公告发布。选调公告及政策问答由各选调高校网站公布。
(二)网上报名。凡符合条件的各所选调高校应届毕业生均可于2024年9月18日10:00至9月30日中午12:00登陆报名网站(网址:https://www.shacs.gov.cn/Link/2025031xd.htm)进行网上报名,并接受报名资格审核。每名报考者只能选择综合管理、政法、信息技术、财经、城市建设、卫生健康中的一个类别方向报考。报考者根据职位简章填报志愿,可以在市级志愿或十六个地区志愿中至多选报两个(不涉及具体职位),志愿分顺序先后。
(三)高校审核信息。报考者填写报名信息后,所在高校党委组织部(或学生处、就业指导中心)会同院系党组织,及时对报考者报名信息进行审核推荐,重点审核报考者的党员身份、学生干部经历、奖学金及荣誉称号等情况。
(四)综合比选。经高校审核后,市委组织部和区委组织部按照选调生选拔标准要求分别进行综合比选,通过的报考者获得笔试资格。每位报考者仅有一个志愿可通过,如报考者的第一志愿通过,则其第二志愿自动失效。国(境)外高水平大学优秀应届毕业生和三大先导产业定向选调报考者由市委组织部会同选调单位进行综合比选。
(五)缴费。通过综合比选的报考者于11月2日18:00前进行网上缴费。缴费成功后,可于11月12日10:00后通过网上报名系统下载准考证。
(六)笔试。笔试计划于11月16日在上海、北京两地同步进行,报考者可根据实际情况进行选择。笔试测查科目为《行政职业能力测验》和《申论》。《行政职业能力测验》考试时限120分钟,满分100分;《申论》考试时限150分钟,满分100分。对国(境)外高水平大学优秀应届毕业生,增加全球视野方面的考察内容,详见考试大纲。
(七)确定笔试合格分数线。市委组织部将根据笔试成绩从高到低,按照各类别计划选调人数,以1:4比例确定笔试合格分数线。同时,对试点选调国(境)外高水平大学优秀应届毕业生和三大先导产业定向选调的职位单独划定笔试合格分数线。
笔试成绩与笔试合格分数线于12月2日在网上报名系统公布。
(八)面试。面试工作由市委组织部统一组织实施,计划于12月中旬在上海举行。
面试通知及有关要求计划于12月上旬通过网上报名系统公布。同时,报考者必须对是否参加面试进行确认。报考者在网上进行面试确认后,将不再另行通知。
(九)体检。面试工作结束后,按照公务员录用体检标准等有关规定,组织参加面试的报考者在上海进行体检。
(十)确定职位报名人选。考试综合成绩按笔试总成绩占40%、面试成绩占60%比例计算(笔试总成绩和面试成绩均按百分制折算)。在体检合格人员名单中,按各类别选调计划人数2倍的比例,以考试综合成绩从高到低排序确定职位报名人选。
(十一)选报职位意向。报考者在网上报名系统根据各类别方向和市级、地区的志愿情况进行职位报名。其中,市级志愿审核通过的报考者选报市级单位职位,地区志愿审核通过的报考者选报该地区单位职位,报考者必须选取一个职位进行报名,否则将视为自动放弃。职位审核通过者确定为考察人选;未通过者,如接受调剂则进入职位调剂报名。职位调剂报名包括公开调剂和统一调剂。公开调剂职位范围包括市、区计划录用人数与职位报名审核通过人数比例未达到1:2的选调职位。公开调剂工作结束后,如选调职位考察人数仍未达到1:2比例,由市委组织部按照职位资格条件进行统一调剂。经调剂,个别选调职位考察人数仍达不到1:2比例的,按现有人员确定考察人选。
(十二)考察。考察工作由各选调单位负责实施,对考察人选进行差额考察,主要了解考察人选在校期间的政治素质、学习成绩、德才表现以及奖惩等情况。根据考试综合成绩及考察情况,综合确定拟选调人选。
(十三)公示。拟选调人选计划于2025年3月在各选调高校进行分批公示。公示时间不少于5个工作日。
公示无异议的,各选调单位与选调人选签订高校毕业生就业协议。选调人选取得学历、学位证书后,各选调单位办理录用手续,并协助办理户籍迁移等相关手续。
(十四)试用期。选调生正式录用后,试用期为一年,试用期的起始时间从报到之日起计算,试用期满经考核合格的,予以任职并进行公务员或参照公务员法管理机关(单位)工作人员登记;考核不合格的,取消录用资格。在试用期内必须接受公务员初任培训并通过考试。
(十五)基层培养锻炼。市委组织部负责安排选调生进行为期两年的基层培养锻炼。
(十六)动态管理机制。建立选调生个人成长档案,进行跟踪培养管理。市委组织部根据经济社会发展和选调生跟踪培养需要,将选调生培养使用纳入全市干部队伍建设整体规划。
四、注意事项
报名参加选调的应届毕业生,应如实填报个人信息、提供任职和获奖证明材料。凡弄虚作假的,一律取消选调资格。
选调咨询详见《上海市2025年度选调应届优秀大学毕业生政策问答》。
政策咨询电话:021-12333
考务咨询电话:021-12333
网上报名技术咨询电话:4000136300
监督电话:021-64333772
上海选调相关信息请关注各选调高校就业信息和“沪小选”微信公众号。
中共上海市委组织部
2024年9月18日


公告全文如下(滑动浏览):
甘肃省2025年选调应届优秀大学毕业生公告
为深入贯彻落实习近平总书记关于选调生工作的重要指示精神,进一步加强高素质专业化干部队伍建设,大力培养储备年轻干部,现就甘肃省2025年选调全日制应届优秀大学毕业生工作公告如下:
一、选调范围和数量
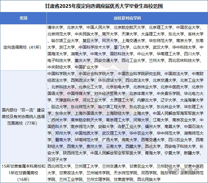
2025年计划选调应届优秀大学毕业生650名,其中定向选调350名,常规选调300名。具体高校名单见附表1。
定向培养、委托培养、在职培养、专升本和网络学院、成人教育学院等在职攻读学历学位人员,以及已经签定省(区、市)选调生协议或已确定为各级党政机关拟录用人员的高校毕业生,不列入选调范围。与校本部同批次录取且学历学位证书颁发单位署名一致的分校全日制应届毕业生、甘肃省定向培养的少数民族高层次骨干大学本科及以上学历学位的应届毕业生(非在职)纳入范围。
二、选调条件
1.具有中华人民共和国国籍,且无国(境)外永久居留权。
2.拥护中华人民共和国宪法,拥护中国共产党领导和社会主义制度。
3.必须有正确的政治立场和政治态度,认真学习习近平新时代中国特色社会主义思想,深刻领悟“两个确立”的决定性意义,坚决做到“两个维护”,始终在思想上政治上行动上同以习近平同志为核心的党中央保持高度一致,自觉践行社会主义核心价值观,爱党爱国,有理想抱负和家国情怀,甘于为国家和人民服务奉献。
4.道德品行良好,学习成绩优异,作风朴实,诚实守信,吃苦耐劳,志愿到基层一线和艰苦边远地区工作,服从组织安排。
5.2025年全日制本科及以上学历应届毕业生,2025年7月31日前获得毕业证书和学位证书。
6.应届毕业博士研究生年龄在35周岁以下(1989年8月1日以后出生),硕士研究生年龄在30周岁以下(1994年8月1日以后出生),本科生年龄在25周岁以下(1999年8月1日以后出生)。
7.具有正常履职的身体条件和心理素质,符合公务员录用体检标准。
8.法律、法规规定的其他条件。
具有下列情形之一的,不得报考:
(1)在校期间有违法违纪违规行为、学术不端和道德品行问题的;
(2)曾因犯罪受过刑事处罚,在校或者工作期间受过处分的;
(3)被开除中国共产党党籍、被开除公职的;
(4)在各级公务员招考中被认定有舞弊等严重违反录用纪律行为的;
(5)被依法列为失信联合惩戒对象的;
(6)公务员和参照公务员法管理的机关(单位)工作人员被辞退未满5年的;
(7)法律法规规定不得录用为公务员的其他情形。
三、选调程序
坚持公开、平等、竞争、择优原则,按照以下程序组织进行。
(一)推荐报名
采取学生本人申请、学校审核推荐、网上报名方式进行。学生从网上下载填写报名推荐登记表,各高校按照选调标准和条件认真审核,从严把关,真正把政治素质好、品学兼优的优秀学生推荐出来。15所甘肃省属本科高校和1所在甘委属高校要根据选调条件和分配的名额择优推荐。
报考人员自2024年10月14日09:00至11月4日18:00登录甘肃组工网(www.gszg.gov.cn),按照系统提示进行注册,如实、准确填写报考信息的各项内容,下载打印《甘肃省2025年选调应届优秀大学毕业生报名推荐登记表》(附表2),经院校党组织审核,签注推荐意见并加盖公章后上传电子版扫描件(扫描件需为PDF格式,300dpi分辨率;推荐表纸质版待考察时由考察组收取;少数民族高层次骨干人才培养计划定向到甘肃省就业且无定向工作单位的毕业生,需同时上传协议电子版)。未按要求上传或填写不规范的,不予进行资格初审。
(二)资格初审
甘肃省委组织部对报考人员的资格条件进行初审,报考人员于2024年10月16日09:00至11月8日24:00期间,登录报名系统查询资格初审结果。
通过资格初审的报考人员于2024年11月11日08:00至11月16日09:00期间,登录甘肃组工网下载打印《准考证》,并妥善保管,以备笔试、面试、体检等环节使用。
(三)组织考试
1.笔试
(1)笔试为综合能力测试,包括行政职业能力测验和材料写作,时间为2024年11月16日(星期六)上午9:00至12:00,定向选调和常规选调笔试均设北京、上海、广州、成都、武汉、兰州6个考点,考生根据实际情况选择考试地点。甘肃省委组织部根据考生笔试成绩按照1:3的比例划定合格线,成绩合格者进入面试。笔试成绩及面试有关事宜另行通知。
(2)应试人员必须携带网上打印的《准考证》和有效居民身份证原件(有效期内的居民身份证或临时居民身份证)参加笔试,两证不全者不得参加。居民身份证遗失的应试人员,应及时到公安部门补办临时居民身份证。考生不得携带任何考试用具和其他与考试无关用品。
2.面试
面试考点设置在兰州。参加面试的人员,须提供本人有效居民身份证原件、《准考证》和《面试通知书》。缺少上述证件之一者,不得参加面试。面试具体时间和地点另行通知。
(四)确定拟录用人员
按照笔试成绩60%、面试成绩40%的比例计算综合成绩,根据综合成绩由高到低分别确定定向选调和常规选调拟录用人员,甘肃省委组织部根据用人单位选调需求统筹安排工作单位。
(五)体检
甘肃省委组织部组织省直部门拟录用人员体检,各市(州)党委组织部组织市县拟录用人员体检,体检按照公务员录用体检标准等有关规定执行。
(六)考察和资格复审
由用人单位对拟录用人员进行考察,主要了解拟录用人员政治素质、道德品行、能力素质、心理素质、学习和现实表现、遵纪守法等方面的情况。考察时进行资格复审,重点审核档案、学历学位证明等相关材料。考察和资格复审不合格者,不予录用。
(七)补录
因体检或考察不合格、自愿放弃等原因出现缺额的,在征求个人意见的基础上,按照考试综合成绩由高到低依次等额递补,统一分配到县直部门工作。
(八)公示录用
对体检和考察合格者进行公示,公示无异议的,按规定程序办理录用手续。对公示中有问题反映,经调查核实不符合录用条件的,不予录用。
(九)专题培训
选调生到岗工作一段时间后,甘肃省委组织部统一组织培训。
四、日常管理
1.新录用选调生试用期为一年,试用期满合格的,按照有关文件规定正式办理公务员或参照公务员法管理机关(单位)工作人员登记备案并进行任职定级;不合格的,取消录用资格。
2.按照中组部《关于进一步加强和改进选调生工作的意见》精神,选调生录用或试用期满后到村任职2年,所在单位不得延期选派或提前调回。选调生在村任职期间,履行大学生村官职责,按照大学生村官管理,期间不得借调或交流到上级机关。
3.试用期及期满考核、转正定级、辞职辞退、工作调动、职务职级晋升等日常管理,按照干部管理权限,由所在单位组织人事部门依据公务员法和干部工作有关政策规定办理。符合条件的,可享受当地各项人才引进优惠政策。
五、其他事宜
1.考生应诚信报考,如实填报信息、提供有关证明材料。资格审查贯穿选调工作全过程,凡报考过程中存在提供、填写虚假信息或审查发现资格不符的,在任何一个环节一经发现,一律取消选调资格,并按照有关规定严肃追究相关人员的责任。
2.本次选调不收取任何费用。笔试、面试不指定考试辅导用书,不举办也不委托任何机构举办考试辅导培训班,任何单位和个人不得借主办方名义举办针对此次考试的任何形式培训班,请广大报考人员切勿上当受骗。
3.考生报名时须提交能随时联系到本人的电话号码,以便在资格审查、体检、考察等环节及时联系。因无法与考生取得联系所造成的后果,由考生自行负责。
4.政策咨询电话:13919955065,13919955265;技术咨询电话:0931—8928492;监督电话:0931—12380(选调生招录工作期间正常工作日,上午8:30—12:00,下午2:30—6:00)。
本公告由甘肃省委组织部负责解释。


公告全文如下(滑动浏览):
黑龙江省2025年度定向选
调应届优秀大学毕业生公告
为深入贯彻落实习近平总书记对加强和改进选调生工作的重要指示精神,加强年轻干部队伍“源头工程”建设,大力吸引高层次高素质优秀人才和急需紧缺专业人才,助推黑龙江省经济社会发展,根据中组部《关于进一步加强和改进选调生工作的意见》(组通字〔2018〕17号),经研究决定,2025年度继续面向部分高校定向选调一批应届优秀大学毕业生(高校名单见附件1)。现将有关事宜公告如下:
一、选调单位
1. 省直有关机关单位(具体见附件2)。
2. 哈尔滨市、齐齐哈尔市、牡丹江市、佳木斯市、大庆市、鸡西市、双鸭山市、伊春市、七台河市、鹤岗市、黑河市、绥化市、大兴安岭地区市(地)直有关机关单位(具体见附件3)。
3. 部分县(市、区)直有关机关单位(具体见附件4)。
二、选调对象和条件
(一)选调对象
1. 招录范围的高校2025年在校应届全日制本科及以上学历、学士及以上学位优秀毕业生。
2. 全日制本科在招录范围的高校就读,并取得相应学历学位的2025年在校(国内高校)应届全日制硕士毕业生;全日制本科或硕士在招录范围的高校就读,并取得相应学历学位的2025年在校(国内高校)应届全日制博士毕业生。
上述条件满足其一即可。不包含:定向培养、委托培养的应届本科生、研究生,独立学院毕业生,民办高等院校毕业生,毕业后申请第二学士学位毕业生,各类成人教育、远程教育的毕业生。
(二)选调条件
1. 具有中华人民共和国国籍,拥护中华人民共和国宪法。
2. 思想政治素质好,具有正确的政治立场和政治态度,认真学习习近平新时代中国特色社会主义思想,坚定拥护“两个确立”,坚决做到“两个维护”,在思想上政治上行动上同以习近平同志为核心的党中央保持高度一致,自觉践行社会主义核心价值观,爱党爱国,品行端正,诚实守信,有理想抱负和家国情怀,甘于为国家和人民服务奉献。
3. 学习成绩优良,专业知识扎实,能够按时获得相应学制的毕业证和学位证,研究生学历的须具有大学本科学历和学士学位。具有一定的组织协调、综合分析、语言表达和文字综合能力。应届本科、硕士毕业生应于2025年7月31日前取得相应毕业证和学位证,应届博士毕业生应于2025年12月31日前取得相应毕业证和学位证。
4. 符合下列四项条件之一的优先选调:①中共党员(含预备党员);②在本科或研究生学习期间至少连续半年担任过学生干部;③在本科或研究生学习期间获得过校级以上奖励;④具有参军入伍经历(上述条件计算时间截止到2024年9月24日)。
5. 年满18周岁以上,其中,本科生年龄为30周岁以下(1993年10月及以后出生),硕士研究生年龄为32周岁以下(1991年10月及以后出生),博士研究生年龄为35周岁以下(1988年10月及以后出生)。具有参军入伍经历人员年龄相应放宽两岁。条件优秀的,年龄可适当放宽。
6. 具有正常履行职责的身体条件和心理素质,符合公务员录用体检标准。
7. 具备选调单位要求的其他资格条件。
8. 凡在校期间有违法违纪违规行为、学术不端和道德品行问题,曾受过各种处分处理人员,以及有《中华人民共和国公务员法》和其他法律法规规定不得录用为公务员情形的,不得报考。报考人员不得报考录用后即构成回避关系的招录岗位。
9. 如有隐瞒情况、冒名顶替、弄虚作假、违反考试纪律的行为,档案造假或存在其他问题的,一经查实,按照有关规定立即取消报考或录用资格。重要档案材料不全、个人经历不明、历史状况不清而无法进行有效考察的,达不到选调生应当具备的条件或者不符合报考职位要求的,不得确定为拟录用人选。
10. 报考者应诚信报考,如实填报信息、提供有关证明材料。资格审查将贯穿选调工作全过程,在选调各环节发现报考者弄虚作假、填报信息不实或不符合报考资格条件的,取消选调资格。
三、选调程序
1. 人选报名。报名时间为9月4日8:30至9月24日17:30。符合条件的学生自愿报名,登录“黑龙江省选调生工作网”(http://gongxuan.ljxfw.gov.cn),点击“报考人员入口”,进入定向选调生报名端口,注册并如实填写《黑龙江省2025年定向招录选调生报名推荐表》,并上传政治面貌、担任学生干部经历、获得校级以上奖励、参军入伍经历等有关证明材料彩色扫描件(PDF格式,分辨率300dpi)。上传近期正面免冠证件照(红、蓝、白底均可,jpg格式,利用图片软件制作时,照片宽高为130×160像素,分辨率350dpi,颜色模式为24位RGB真彩色)。每人可填报2个志愿,第一志愿为省直或者各市(地)直、县(市、区)直岗位,第二志愿为各市(地)直(不含哈尔滨市)或者县(市、区)直岗位。如第一志愿和第二志愿均为市(地)直岗位,两个岗位须为不同市(地)的岗位;如第一志愿和第二志愿均为县(市、区)直岗位,两个岗位须为不同县(市、区)的岗位,两个志愿均需符合岗位报考条件。职位志愿为梯次志愿,在填报志愿时,应尽量形成梯次。第一志愿和第二志愿分批次录取,视情况适当调剂。
2. 资格审查。对照选调对象、选调条件和岗位报考条件进行资格审查。资格审查结果通过“黑龙江省选调生工作网”报名系统进行反馈。对不符合岗位报考条件的,报考人员可在报名时间内改报其他岗位。
3. 学校推荐。通过报名资格审查的报考人员及时从报名系统正反面打印1份《黑龙江省2025年定向招录选调生报名推荐表》(以下简称《推荐表》)报所在院系审核盖章,学校就业指导部门根据选调条件提出推荐意见。考生在9月25日17:30前将院系和学校盖章的《推荐表》正反面彩色扫描件(PDF格式,分辨率300dpi)上传报名系统,《推荐表》纸质版待考察时由考察组收取。
4. 二轮选报。2024年9月25日10:00至9月26日11:30,通过“黑龙江省选调生工作网”发布各招录岗位报名数量情况。资格审查通过的考生可登录网站报名系统,参考有关招录岗位报名数量进行二轮选报(仅能修改本人的报考岗位信息,不能修改报名个人信息)。二轮选报审核通过的,按本人调整后的志愿报考;审核未通过的,仍维持本人原填报志愿。二轮选报审核结果将通过“黑龙江省选调生工作网”报名系统公布。
5. 考试。黑龙江省委组织部统一组织考试。考试分为笔试和面试,笔试科目为《综合素质测试》,面试为结构化面试,满分均为100分。考试时间暂定10月下旬,具体时间另行通知,考试地点设在哈尔滨市,考生须持本人准考证和身份证原件到指定考点参加考试(具体考试时间、考点以准考证注明为准,请考生及时关注“黑龙江省选调生工作网”通知)。2024年10月上旬考生可从报名系统打印本人准考证(具体时间以“黑龙江省选调生工作网”通知为准)。
从关心关爱出发,按相应标准对同时参加笔试和面试的外地考生给予往返路费、住宿费用和市内交通费用补贴。
6.考察和体检。对考试成绩(考试成绩=笔试成绩×50%+面试成绩×50%)达到合格分数以上的考生(合格分数线根据实际考试情况划定),依据优先选调条件进行综合素质评定(具体见附件5)。综合考虑干部队伍结构、工作岗位需求、考生专业、考试成绩、综合素质、个人志愿、学校推荐意见等,根据总成绩(总成绩=考试成绩+综合素质得分)择优确定考察体检对象。涉及按总成绩排名,如总成绩相同,则以面试成绩高者排名列前;如总成绩、面试成绩均相同,则以笔试成绩高者排名列前。
考察体检由黑龙江省委组织部牵头,招录单位组织实施。考察主要了解考生的政治素质、道德品行、学习成绩、遵纪守法等综合表现情况,一并进行报考资格复审。体检按照公务员录用体检标准和程序进行,分别由招录单位统一组织实施,体检费用由招录单位承担。考察体检时间另行通知(具体时间以“黑龙江省选调生工作网”发布通知为准)。
7.公示和办理录用。黑龙江省委组织部根据考察和体检等情况,研究确定拟选调人选,并在考生学校进行公示。根据公示情况,研究确定正式选调人员。2025年7月,待正式选调人员毕业后,黑龙江省委组织部集中办理公务员录用相关手续。对在规定时间内未获得相应学历、学位或不能正常毕业的选调人员,取消录用资格。
四、管理和使用
选调人员试用期间在落编单位工作1年,试用期满考核合格后,按照中央组织部要求,省级机关选调生到基层锻炼时间不少于2年,并至少安排1年时间到村任职;市级及以下机关选调生到村任职2年时间。选调人员在村任职期间,履行大学生村官有关职责,按照大学生村官管理。
把选调生培养使用纳入年轻干部队伍建设总体规划。用人单位指定相关领导干部担任选调人员导师,对其进行传帮带,帮助选调生熟悉情况、增强本领、锤炼作风。用人单位为选调生建立成长档案,跟踪管理,精准培育。各级组织部门定期组织召开座谈会和谈心谈话。
选调人员试用期为1年,试用期间直接执行定级工资和车补标准,转正定级后级别工资高定两档。试用期满经考核合格的,办理转正手续;并在职数限额内,博士研究生任命为二级主任科员,硕士研究生任命为四级主任科员,本科生任命为一级科员;考核不合格的,报黑龙江省委组织部审核后,取消其录用资格。
招录到省直单位的定向选调生,每人给予1000元/月的租房补贴,连续发放5年。招录到各市(地)单位的定向选调生,享受当地人才引进相关优惠政策(详见附件6)。
选调人员在黑龙江省最低服务年限为3年(含试用期),期间不得通过考录、借调等方式离开黑龙江省,否则按照《最低服务年限承诺书》有关条款追究责任。
五、有关事项
请考生保持报名时填报的联系方式畅通,由于考生个人原因不能按时接到相关通知的,由考生本人承担相应后果。因不可抗力因素,对考试招录时间等工作安排进行调整的,招录单位不承担任何法律责任。本公告由黑龙江省委组织部负责解释。
咨询电话:0451—82833107;18644052100
中共黑龙江省委组织部
2024年9月


公告全文如下(滑动浏览):
2025年重庆市定向选调生招录公告
为深入贯彻习近平总书记对加强和改进选调生工作的重要指示要求,大力加强高素质专业化干部队伍源头建设,根据中组部《关于进一步加强和改进选调生工作的意见》(组通字〔2018〕17号)等有关规定,结合重庆经济社会发展和干部队伍建设需要,经研究,决定面向同济大学定向选调一批2025届急需紧缺专业应届优秀大学毕业生。现将有关事宜公告如下:
一、选调范围


四川2025选调公告在范围内高校就业网站陆续发布,具体情况请以本校通知为准。
面向四川大学公告全文如下(滑动浏览):
四川省面向四川大学选调2025届优秀大学毕业生公告
为深入学习贯彻党的二十大精神和习近平总书记关于加强和改进选调生工作的重要指示要求,着力培养造就高素质专业化干部队伍,根据中央组织部《关于进一步加强和改进选调生工作的意见》(组通字〔2018〕17号)、省委组织部《关于进一步加强和改进选调生工作的实施意见》(川组通〔2018〕54号)要求,现就面向四川大学选调2025届应届优秀大学毕业生有关事项公告如下。
一、选调范围
(一)人员范围
四川大学2025年大学本科及以上学历学位应届毕业生,具体包括:
1.全日制大学本科学历、学士学位应届毕业生。
2.非定向就业的硕士研究生及以上学历学位应届毕业生。
3.四川省定向培养的少数民族高层次骨干大学本科及以上学历学位应届毕业生(非在职)。
全日制本科在四川大学就读并取得相应学历学位的2025届非定向就业应届硕士研究生,或全日制本科、非定向就业硕士研究生在四川大学就读并取得相应学历学位的2025届非定向就业应届博士研究生,也在人员范围内。
(二)专业范围
本科:材料类、临床医学类、基础医学类、口腔医学类、医学技术类、药学类、电子商务类、中国语言文学类、电子信息类、计算机类、机械类、仪器类、自动化类、能源动力类、电气类、化工与制药类、食品科学与工程类、经济学类、财政学类、金融学类、经济与贸易类、城乡规划、人文地理与城乡规划、资源环境与城乡规划管理、法学类、土木类、水利类、管理科学与工程类、旅游管理类、物流管理与工程类、会计学、审计学、财务管理、财务会计教育、新闻传播学类、马克思主义理论类、化学类、护理学类。
研究生:材料科学与工程、冶金工程、材料与化工、临床医学、基础医学、口腔医学、药学、医学技术、电子商务、中国语言文学、汉语国际教育、皮革化学与工程、核技术及应用、营养与食品卫生学、电子科学与技术、信息与通信工程、电子信息、计算机科学与技术、网络空间安全、软件工程、机械工程、机械、仪器科学与技术、控制科学与工程、系统科学、动力工程及工程热物理、能源动力、电气工程、化学工程与技术、食品科学与工程、金融、保险、税务、应用经济学、理论经济学、城乡规划学、城市规划、城市规划与设计、人文地理学、法律、法学、土木工程、水利工程、土木水利、管理科学与工程、工程管理、旅游管理、物流管理、物流工程、物流管理与工程、会计学、会计、审计学、审计、企业管理、财务管理、新闻传播学、新闻与传播、出版、马克思主义理论、化学、护理学(上述专业对应的专业硕士,也在专业范围内)。
以上专业名称均为一级或二级学科名称。
省级“优秀青年马克思主义者培养工程”培养对象,校级及以上“优秀毕业生”“优秀共产党员”“三好学生”“优秀学生”“优秀研究生”“优秀硕士”“优秀博士”“优秀学生干部”“优秀研究生干部”或“优秀团干部”,担任校学生会(研究生会、团委)主席、副主席(书记、副书记)一学年以上,担任院系学生会(研究生会、团委)主席(书记)一学年以上,不限专业。
报考攀枝花市、广元市、巴中市、雅安市、阿坝州、甘孜州、凉山州的,不限专业。
二、资格条件
报考人员除了应当符合《中华人民共和国公务员法》(以下简称公务员法)、《公务员录用规定》规定的资格条件外,还应当符合以下条件:
(一)具有中华人民共和国国籍和户籍,且无国(境)外永久居留权。
(二)对党忠诚,有正确的政治立场和政治态度,认真学习习近平新时代中国特色社会主义思想,增强“四个意识”、坚定“四个自信”、做到“两个维护”,在思想上政治上行动上同以习近平同志为核心的党中央保持高度一致,坚持走中国特色社会主义道路,自觉践行社会主义核心价值观,爱党爱国,有理想抱负和家国情怀,甘于为国家和人民服务奉献。
(三)作风朴实,诚实守信,有较好的组织协调能力、人际沟通能力和语言文字表达能力,服从组织安排。
(四)学习成绩优良,应届本科、硕士毕业生应于2025年1月1日至7月31日取得相应毕业证和学位证,应届博士毕业生应于2025年1月1日至12月31日取得相应毕业证和学位证。
(五)18周岁以上,应届博士毕业生35周岁以下(1988年10月9日以后出生),应届硕士毕业生30周岁以下(1993年10月9日以后出生),应届大学本科毕业生25周岁以下(1998年10月9日以后出生)。具有参军入伍经历人员相应放宽两岁。
(六)符合下述条件之一:1.已加入中国共产党(含预备党员);2.具有参军入伍经历;3.获国家级奖学金;4.校级及以上“优秀青年马克思主义者培养工程”培养对象;5.院系级及以上“优秀毕业生”“三好学生”“优秀学生”“优秀硕士”“优秀博士”“优秀研究生”“优秀学生干部”“优秀研究生干部”“优秀团干部”;6.担任副班长及以上学生干部一学年以上(含班级〈团支部、党支部〉正副班长〈正副书记〉,校、院系学生会〈研究生会、团委〉中层副职及以上,校、院系协会〈社团〉正副职)。
上述6项选调条件均须在2024年10月31日前取得,其中:第3—6项须在本次选调范围内高校攻读全日制大学本科、非定向就业硕士研究生及以上学历学位期间取得(若第4、5项荣誉、称号等未在本次选调范围内高校获得,但属省级及以上的,也可视为符合上述6项选调条件之一)。
(七)具有正常履行职责的身体条件和心理素质。
(八)符合选调职位要求的其他条件。
(九)凡有以下情形之一的人员,不得报名:1.定向、委托培养或在职攻读学历学位的;2.是现役军人的;3.在校期间有违法违纪违规行为、学术不端或道德品行问题的;4.受过处分的或因犯罪受过刑事处罚的;5.被开除中国共产党党籍的;6.被开除公职的或公务员(参照公务员法管理机关〈单位〉工作人员)被辞退未满5年的;7.被依法列为失信联合惩戒对象的;8.在各级公务员招考中被认定有舞弊等严重违反录用纪律行为的;9.具有法律法规规定不得录用为公务员的其他情形的。
三、选调程序
(一)报名和资格初审
1.网上报名。符合选调范围、资格条件的人员,认真阅读公告后,于2024年10月9日至10月15日登录四川省人力资源和社会保障厅官网“人事考试”专栏(https://scpta.com.cn/),按网络提示如实、准确、完整填写《四川省2025届急需紧缺专业选调生报名推荐表》(填报指南详见附件3),对照选调职位表(见附件1、附件2),选择符合条件的职位报名。每人可报3个志愿,其中省直部门职位在第一志愿中填报,成都市职位在第一志愿中填报(第一志愿填报省直部门职位的,可在第二志愿填报),同时下载照片审核处理工具(在《报名推荐表》上传照片处下载)进行照片处理,并按网络提示上传照片。不按要求填报或提供、填写虚假信息的,一经查实,即取消选调资格。
3个志愿系梯次志愿,不得重复报考同一市(州)的职位。不得报考录用后即构成公务员法第七十四条所列情形的职位,也不得报考与本人有夫妻关系、直系血亲关系、三代以内旁系血亲关系以及近姻亲关系的人员担任领导成员的用人单位的职位。
2.资格初审。资格初审和照片质量检查时间为2024年10月9日至10月16日,由第一志愿所属的招录机关,按选调范围、资格条件和第一志愿要求进行。资格初审合格的,不能再报考其他职位;不合格的,可在报名截止日期前重新选择符合条件的职位报名。
资格初审通过且照片质量合格的考生,须于2024年10月25日前登录报名网站,按网络提示打印《四川省2025届急需紧缺专业选调生报名推荐表》一式两份,报所在院系根据选调范围和资格条件审核盖章,并由学校党委组织部或就业主管部门核准推荐并鉴章。
资格审查贯穿选调全过程,任何时候发现考生资格不符,即取消选调资格。
3.职位调整。省直部门招录职位资格初审合格人数与选调名额之比达到3:1方可开考,达不到开考比例的,视情减少或取消该招录职位选调名额,并于2024年10月16日在报名网站公告。报考招录职位被取消的考生,经省委组织部核准后可于10月17日前重新改报其他招录职位。
4.打印准考证。资格初审通过和照片质量合格的考生,于2024年10月22日至10月26日登录报名网站打印本人准考证(使用A4纸打印,黑白、彩色均可,保证字迹、照片清晰),并在考试当天持本人准考证和第二代有效居民身份证,到指定的考点参加考试。过期身份证和身份证复印件不得作为参加考试证件。无准考证不准进入考场。
(二)笔试
笔试科目1门,采取闭卷方式进行,内容包括习近平新时代中国特色社会主义思想、公共基础知识、公文写作等,满分100分,占考试总成绩的50%。
笔试时间为2024年10月26日,考区设在北京、哈尔滨、上海、南京、杭州、合肥、长沙、广州、深圳、西安、成都,考生在网上报名时可根据自身情况选择考区参加。
笔试成绩于2024年11月6日前在四川省人力资源和社会保障厅官网“人事考试”专栏(https://scpta.com.cn/)公布。
省委组织部根据笔试情况划定笔试合格分数线,未达到合格分数线的人员,不能进入面试。
(三)面试
省直选调部门和成都市,分别在第一志愿报考同一职位的笔试人员中,根据笔试成绩,按选调名额的3倍由高分到低分,依次确定各职位进入面试人员名单。最后一名笔试成绩相同的,一并进入面试。第一志愿填报省直部门但未进入(含未递补进入)省直部门面试人员名单的,将第二、三志愿分别视为第一、二志愿处理。
其他市(州)职位人员的面试,所有第一志愿报考该市(州)的考生,和第二志愿报考该市(州)但未进入省直选调部门或成都市面试的考生,均可参加。
省直选调部门和市(州)党委组织部在面试前对考生进行资格审查。资格审查不合格的,取消面试资格。资格审查的具体时间、地点由省直选调部门和市(州)党委组织部在四川省人力资源和社会保障厅官网“人事考试”专栏(https://scpta.com.cn/)另行通知。因资格审查不合格、考生自愿放弃等形成的省直部门职位缺额,可按笔试成绩依次递补;进入省直部门面试人员名单的(含递补进入),不能参加市(州)的面试。市(州)职位缺额,不再递补。
面试由省直选调部门、市(州)党委组织部组织实施,采取结构化方式进行,满分100分,占考试总成绩的50%。省委组织部根据面试情况,划定面试合格分数线。未达到面试合格分数线的人员,不能进入下一环节。面试时间暂定为2024年11月15日至17日,具体面试时间、地点由省直选调部门和市(州)党委组织部另行通知,考生应按要求携带第二代有效居民身份证及要求的其他相关证明材料参加面试。
(四)签约
省直选调部门和市(州)党委组织部根据考试总成绩(考试总成绩=笔试成绩×50%+面试成绩×50%),按考生填报的志愿由高分到低分(考试总成绩相同的,以笔试成绩确定排名顺序),分轮确定拟签约人选(第一志愿填报省直部门但未进入〈含未递补进入〉省直部门面试人员名单的,将其第二、三志愿分别视为第一、二志愿处理)。
省直部门职位因考生自愿放弃等原因出现的缺额,可在该职位参加面试的考生中按总成绩依次递补。市(州)职位因考生自愿放弃等原因形成的第一轮缺额,可在第一志愿报考该职位且符合条件的考生中,根据总成绩依次递补。递补后仍有缺额的,可在第二志愿报考该职位且符合条件的考生中,根据总成绩依次确定拟签约人选,并依此类推。
按三个志愿签约后仍有缺额的,各市(州)党委组织部根据本地重点工作需要和干部队伍结构情况,可拿出一定数量的缺额,在第一志愿报考该市(州)其他职位的考生中,按性别根据总成绩依次确定拟签约人选;递补后仍有缺额的,可继续拿出一定数量的缺额,在第二志愿报考该市(州)其他职位的考生中,按性别根据总成绩依次确定拟签约人选,并依此类推。递补后仍有缺额的,市(州)可根据工作需要,拿出一定数量的缺额,由省委组织部在全省范围内对所填志愿均未入围的考生按性别进行统筹调剂递补。
拟签约人选签约后进入体检、考察环节,后续因体检、考察不合格等原因出现的缺额,不再递补。签约的时间和具体安排,由省直选调部门和市(州)党委组织部另行通知。未在通知规定时间内签约的,视为自愿放弃选调资格。
(五)体检、考察
体检由省直选调部门、市(州)党委组织部组织实施,按照人力资源社会保障部、国家卫生计生委、国家公务员局《关于修订〈公务员录用体检通用标准(试行)〉及〈公务员录用体检操作手册(试行)〉有关内容的通知》(人社部发〔2016〕140号)执行。公告发布后至本次招考体检实施时,如国家出台体检新规定,按照新规定执行。选调单位或考生对非当日、非当场复检的体检项目结果有疑问的,可在接到体检结论通知之日起7日内提出复检要求。复检只进行一次,体检结论以复检结果为准。
考察由省直选调部门、市(州)党委组织部根据中央组织部印发的《公务员录用考察办法(试行)》(中组发〔2021〕11号)组织实施,重点考察考生政治素质、政治立场、政治态度和道德品行、社会信用记录,深入了解考生现实表现、专业特长、学业成绩、参加社会活动、遵纪守法、心理素质,是否符合选调范围和资格条件、是否需要回避等方面情况。部分职位考察有特殊规定的,从其规定。
(六)公示
对拟选调人员,由省直选调部门、市(州)党委组织部在四川省人力资源和社会保障厅官网“人事考试”专栏(https://scpta.com.cn/)、市(州)人事考试官网或高校公示栏进行公示。
(七)确定选调名单
公示期满,没有问题或者反映问题不影响录用的,由省委组织部确定为选调人选。反映问题影响录用并查有实据的,取消选调资格,缺额不再递补。
四、相关政策
(一)选调人员按所录用省直部门或市(州)党委组织部通知时间,持毕业证、学位证和要求的其他资料报到。超过规定时间且无正当理由未取得国家承认的毕业证、学位证或不报到的,取消录用。
(二)录用到市(州)的,由市(州)党委组织部根据工作需要和编制、职务职级空缺情况,结合考生所学专业、个人志愿、经历特长等,安排到市(州)、县(市、区)级机关(含参照公务员法管理机关〈单位〉)工作,并按规定办理公务员(参照公务员法管理机关〈单位〉工作人员)录用手续。
(三)新录用公务员(参照公务员法管理机关〈单位〉工作人员)试用期为1年,试用期满考核合格的,按照公务员法等相关规定任职定级。录用后按照中央组织部有关要求,切实加强选调生教育培训和实践锻炼,丰富工作经历。
(四)各级组织部门建立选调生信息库,加强对选调生的日常管理、跟踪考察。把选调生培养使用纳入年轻干部队伍建设总体规划。对表现突出的选调生,根据工作需要和个人条件,择优选拔进县(市、区)、乡镇(街道)党政领导班子或交流到上级机关和重要岗位。上级机关补充工作人员,拿出一定名额优先从选调生中遴选。选调生可根据各地人才工作有关政策,享受相关待遇。
本公告由中共四川省委组织部负责解释。招录职位的资格条件等相关问题,由职位所属省直选调部门或市(州)党委组织部负责解释。
相关事项提醒:
1.考生不需要缴纳报名考试费和体检费。
2.请考生在网上报名时留下常用电话,在报考期间特别是资格审查和面试、签约前务必保持通讯畅通,通讯方式有变更的,应主动告知招录机关。因无法与考生取得联系造成的后果,由考生本人负责。
3.本次选调考试不指定考试辅导用书,不举办也不委托任何机构举办考试辅导培训班。凡有假借公务员考试命题组、考试教材编委会、公务员主管部门授权等名义举办的有关公务员考试培训、网站或发行的出版物等,均与本次招考无关,请广大报考者提高警惕,莫被误导干扰,谨防上当受骗。
4.如有具体事宜咨询,可与省直选调部门、市(州)党委组织部联系(联系电话详见选调职位表,附件1、附件2)。
网络报名技术咨询电话:028—86626583。
中共四川省委组织部
2024年9月24日
公告全文如下(滑动浏览): 一、选调范围和数量 面向2025年全日制大学本科及以上学历应届优秀毕业生,分两批开展选调工作,共计划选调1640名。 第一批,面向北京大学、中国人民大学、清华大学、中央财经大学、对外经济贸易大学、中国政法大学、哈尔滨工业大学、复旦大学、上海交通大学、南京大学、浙江大学、中国科学技术大学、山东大学、中国海洋大学、西安交通大学、武汉大学、中国石油大学(华东)等17所高校毕业生实施定向选调。 第二批,面向部分高校及相关专业(见附件)毕业生实施定向选调;面向全国普通高校毕业生实施常规选调。 二、选调条件 (一)具有中华人民共和国国籍,且无国(境)外永久居留权。 (二)政治素质好,有为国家、人民、社会奉献的理想抱负和家国情怀;道德品行好,遵纪守法,作风踏实,组织纪律观念强,有良好的心理素质;具备较好的组织协调能力和分析解决问题能力。 (三)截至2024年10月底,年满18周岁,其中,大学本科生25周岁以下,硕士研究生30周岁以下,博士研究生35周岁以下。大学学制为5年及以上的,以学制4年为基数,学制每增加1年相应放宽1岁。 本科生、研究生取得毕业证书和学位证书应按规定学制如期取 得(博士研究生应在2025年底前取得)。 (四)定向选调范围的高校毕业生要求在校期间品学兼优,综合表现比较突出,中共党员、主要学生干部、获得校级以上(含校级)综合性荣誉称号的优先选调。 常规选调范围的高校毕业生须是学生干部中的中共党员。 中共党员:含预备党员。职位要求中共党员的,已列为党员发展对象且录用报到前能被发展为预备党员的可以报考。 担任学生干部时间:须连续半年以上,或报考时已担任学生干部且录用报到前能达到半年以上。 (五)具备选调部门规定的拟任职位所要求的其他资格条件。 (六)委托培养、在职培养和定向培养的高校毕业生,不列入选调范围;独立学院不列入定向选调范围。 (七)身心健康,符合公务员录用体检标准。 (八)法律、法规规定的其他条件。 (九)具有下列情况之一的人员,不能报考: 1、因犯罪受过刑事处罚的; 2、违纪违法或涉嫌违纪违法正在接受有关机关调查尚未作出结论的; 3、被开除中国共产党党籍的; 4、被开除公职的; 5、公务员和参照公务员法管理的机关(单位)工作人员被辞退未满5年的; 6、被依法列为失信联合惩戒对象的; 7、在各级公务员招考中被认定有舞弊等严重违反录用纪律行为的; 8、预备党员由于个人原因延长预备期的; 9、已被国家和地方各级机关、事业单位录(聘)用为正式工作人员的; 10、在校期间受过院系级以上单位处分的; 11、在校期间有学术造假等不良行为的; 12、现役军人; 13、法律法规规定不得录用为公务员的其他情形。 (十)报考者不得报考与本人有应回避亲属关系的公务员(参公人员)所在的同一招录机关或用人单位,不得报考录用后即构成公务回避情形的机关(单位)或相应职位。 三、报名和考试 (一)第一批选调 1、报名程序 (1)提交报名信息(10月9日9:00—10月17日16:00)。符合条件且具有报考意愿的人员,登录报名系统进行注册报名。查看职位计划、提交报考信息、选择报考职位,点击“报名确认”后,等待资格审核。报名人员必须使用有效居民身份证进行报名考试,报名人员的姓名、身份证号码等个人信息必须真实一致。在资格审核前多次提交报考信息的,后一次填报自动替换前一次填报信息。 (2)查询资格审核结果(10月9日11:00—10月17日18:00)。报考人员须于规定时间内,及时登录报名系统查看资格审核结果。报名信息一经审核通过,不能更改。报名信息尚未审核或未通过审核的,在10月17日16:00前可以更改,逾期不能更改。 报考人员在资格审核通过后,登录报名系统下载打印《山东省2025年度选调生推荐报名表》(以下简称《推荐报名表》),经本人签字确认,交所在院系党组织及学校就业指导部门审查盖章后,笔试时交给工作人员。凡未经组织推荐,或虽经组织推荐但与报考要求不符的,一律取消报考资格。 职位的报名人数形成竞争方可开考。被取消选调计划职位的报名人员,可改报其他符合条件的职位。 2、考试 (1)笔试。10月27日,地点设在校内或高校所在城市。报考人员于10月24日登录报名系统,下载打印笔试准考证。报考人员凭与报名时姓名、身份证号码一致的本人有效居民身份证、笔试准考证及《推荐报名表》到指定地点参加笔试。笔试内容包括公共基础知识、写作等,满分为100分。根据选调计划和笔试情况,确定笔试成绩合格分数线。报考人员登录报名系统查询本人笔试成绩。 按照职位计划录用人数1:5的比例,从高分到低分确定面试、考察人选,竞争比例达不到1:5时,笔试成绩在合格线以上的,全部进入面试、考察范围。 (2)面试。11月中旬,在济南或高校集中进行。面试客观全面了解人选的政治品质、思想道德、基本能力、发展潜力,成绩采用百分制计算,合格线为60分。 根据笔试、面试成绩各占40%、60%的比例,按百分制计算考生的综合成绩。笔试成绩、面试成绩、综合成绩均计算到小数点后两位数,尾数四舍五入。按1:1的比例,从高分到低分确定进入体检环节人选。拟选调计划最后1名综合成绩并列人员,按照笔试成绩从高分到低分确定;如笔试成绩也相同,则按笔试客观题成绩从高分到低分确定。 (二)第二批选调 1、报名程序 报考人员只能报考1个定向选调职位或常规选调职位。职位计划和报名时间另行通知。 (1)定向选调 ①提交报名信息。符合条件且具有报考意愿的人员,登录“灯塔—党建在线”网站(http://www.dtdjzx.gov.cn/,以下简称“报名网站”),选择“录用选调生”中的“定向选调职位报名入口”登录报名。提交报考信息、选择报考职位,点击“信息确认”后,系统生成并提示下载《山东省2025年度选调生推荐报名表》(以下简称《推荐报名表》)。报名人员必须使用有效居民身份证进行报名考试,报名人员的姓名、身份证号码等个人信息必须真实一致。 ②上传审核资料。报考人员在信息确认后,登录报名网站下载打印《推荐报名表》,交所在院系党组织及学校就业指导部门审查盖章后,制作成清晰的电子文档(扫描或拍摄,电子文档须处理为jpg格式,大小控制在100K-300K),通过报名系统上传。上传成功后,进入报名资格待审核状态。在资格审核前多次提交报考信息的,后一次填报自动替换前一次填报的信息。 ③查询资格审核结果。资格审核时间一般需1—2个工作日,报考人员须于规定时间内,及时登录报名网站查看资格审核结果。报名信息一经审核通过,不能更改。报名信息尚未审核或未通过审核的,在规定时间前可以更改,逾期不能更改。 ④报名确认。资格审核通过后,报考人员须于规定时间内进行报名确认。报名确认后,方为报名成功;未按期进行确认的,视为放弃报名。 报考人数与选调计划比例达不到3:1的,按此比例相应核减或取消选调计划。资格条件或要求特殊的职位,经研究可适当降低开考比例到2:1。被取消选调计划职位的报名人员,可改报其他符合条件的职位。核减和取消选调职位计划将在报名网站上予以公布。 (2)常规选调 ①提交报名信息。符合条件且具有报考意愿的人员,登录报名网站,选择“录用选调生”中的“常规选调职位报名入口”登录报名。提交报考信息、选择职位后,系统生成《推荐报名表》,点击“信息确认”等待资格初审。报名人员必须使用有效居民身份证进行报名考试,报名人员的姓名、身份证号码等个人信息必须真实一致。 ②查询资格初审结果。资格初审时间一般需1—2个工作日,报考人员须于规定时间内,及时登录报名网站查看资格初审结果。报名信息一经初审通过,不能更改。报名信息尚未初审或未通过初审的,在规定时间前可以更改,逾期不能更改。在资格初审前多次提交报考信息的,后一次填报自动替换前一次填报信息。 ③报名确认。报名资格初审通过人员须于规定时间内进行报名确认。报名确认后,方为报名成功;未按期进行确认的,视为放弃报名。 报考人数与选调计划比例达不到3:1的,按此比例相应核减和调剂选调计划。对未达到规定比例的选调计划,研究生计划转入本科生职位计划,该选调计划其他条件不变,本科生计划达不到规定比例的,相应核减计划。被取消选调计划职位的报名人员,可改报其他符合条件的职位。核减和调剂选调计划将在报名网站上予以公布。 2、考试 (1)笔试。具体时间和地点另行通知。报考人员于考试前登录报名网站,下载打印笔试准考证。报考人员凭与报名时姓名、身份证号码一致的本人有效居民身份证和笔试准考证到指定地点参加考试。笔试内容包括行政职业能力测验和申论,成绩采用百分制计算。根据选调计划和笔试情况,确定笔试成绩合格分数线。报考人员须参加所有科目考试且成绩均有效,其笔试成绩方有效。报考人员登录报名网站查询本人笔试成绩。 (2)常规选调资格复审和填报志愿。根据笔试成绩,在合格分数线以内,按选调计划1:3的比例,从高分到低分分别确定面试人选,并在报名网站公布面试分数线。面试人选登录报名网站,下载打印《推荐报名表》交院系党组织和学校就业指导部门审查盖章,同时携带学校核发的就业推荐表、笔试准考证、有效居民身份证等有关资料,在规定时间到指定地点进行面试资格复审。资格复审结束后,各市分别组织考生填报志愿,志愿填报到县(市、区)。 (3)面试。采取结构化面试方式进行,具体时间和地点另行通知。 根据笔试、面试成绩各占50%的比例,按百分制计算考生的综合成绩。笔试成绩、面试成绩、综合成绩均计算到小数点后两位数,尾数四舍五入。按1:1的比例,从高分到低分确定体检考察人选。拟选调计划最后1名综合成绩并列人员,按照笔试成绩从高分到低分确定;如笔试成绩也相同,则按笔试客观题成绩从高分到低分确定。体检考察人选的面试成绩不得低于60分,其中面试人员形不成有效竞争的,拟确定为体检考察人选的面试成绩不得低于所在考点同一场次其他进入体检考察范围人选的面试最低分。 四、体检和考察 (一)体检。按照公务员录用体检标准和要求执行。除特殊情况经组织部门同意外,报考人员不按规定的时间、地点参加体检的,视作自动放弃。对体检过程中弄虚作假、隐瞒实情造成结果失真的人选,取消选调资格。体检具体时间和地点另行通知。 (二)考察。按照公务员录用考察有关规定,考察组与进入考察环节人选的同学、老师或院系负责人进行谈话,客观全面考察了解人选的政治品质、思想道德、基本能力、发展潜力。按照中央和我省关于干部人事档案工作的有关规定,对考察对象的档案进行严格审核,重点审核提供的报考信息和相关材料是否真实、准确,是否符合规定的报考资格条件等内容。考察具体时间和地点另行通知。 五、确定拟选调人选 根据综合成绩等结果,等额确定拟选调人选名单。拟选调人选在学校就业指导部门或报名网站统一向社会公示,公示期为5个工作日。第一批选调已公示人选不得再报考第二批选调职位。公示期满后,对没有影响选调问题的拟选调人选,签订就业协议;对发现有影响选调问题并查实的,取消选调资格。未按规定要求完成签约的,取消录用资格。签约后,未经组织部门同意,不得解约。 六、补充录用 因个人放弃等原因,出现岗位空缺时,按照成绩依次递补。对于未达到开考比例岗位及无递补人选岗位,视情组织补充录用,未被确定为选调人选且笔试成绩合格的考生均可报名。具体事宜另行通知。 资格审查贯穿选调工作全过程。发现报考人员有弄虚作假、违反报考规则等违纪违规行为的,随时取消选调资格。 七、培养管理 (一)岗位安排。根据本人填报志愿和工作需要,报考定向选调职位人员,录用后一般安排在省、市、县级机关工作;报考常规选调职位人员,录用后安排到乡镇(街道)工作。工作单位确定后,办理录用审批手续,录用为选调生。拟录用人选档案须在规定时间内转送到录用单位,无正当理由不在规定时间内转送的,取消选调资格。选调生录用后,试用期为1年,试用期满由录用单位进行考核。考核合格的,根据公务员法有关规定办理任职定级、公务员登记等手续;考核不合格的,取消录用资格。 (二)基层锻炼。选调生录用后,统一到基层锻炼2年,优先安排到乡村振兴示范村或第一书记帮包村工作。其中,市级及以下选调生到村任职2年;省直机关选调生到村任职1年后,再到乡镇(街道)锻炼1年。在基层锻炼期间,由县级组织部门安排一名思想好、作风正、经验丰富的领导干部对其进行思想引导和工作指导。在村任职期间,履行大学生村官有关职责,按照大学生村官管理。基层锻炼期满后,对基层锻炼情况进行全面考核,作为跟踪管理培养使用的重要参考。定向选调生锻炼期满后,返回选调单位工作,本人志愿留在基层工作的,安排留在县乡基层工作。对在县乡工作的选调生,基层锻炼期满表现优秀的,及时安排担任乡镇(街道)、县(市、区)直部门中层正职。 (三)培养提升。将选调生培训纳入全省干部教育培训总体规划,正式到岗前,由省委组织部统筹开展初任培训,帮助选调生熟悉情况、转变角色。强化理论教育和能力提升,省、市组织部门每年组织推荐优秀选调生参加各类中青年干部培训班、党性修养培训班。省委组织部每年举办选调生示范培训班,市委组织部定期组织选调生参加各类专业能力提升培训班。强化实践锻炼,有计划统筹安排岗位轮换,通过挂职锻炼、参与重大工作专班、到先进地区企事业单位实践等方式,为选调生历练成长搭建平台。在县乡换届、日常补充调整时,注重将表现优秀的选调生选拔进县乡党政领导班子。 (四)政策保障。在基层锻炼期间,根据有关要求发放生活补助。省直定向选调生每人每年安排2万元工作经费,市直定向选调生工作经费按各市制定的标准执行;录用单位为选调生购买人身意外保险。定向博士选调生工作满四年,表现优秀、成绩突出的,可提拔到副处级领导岗位,在省内统筹安排。符合当地人才引进政策的,可享受相应支持待遇。 八、其他事项 请报考人员在考录期间保持通讯畅通,通讯方式如有变动,要及时与报考单位联系,以免影响正常考录。考生如因个人原因无法参加考试,视为自动放弃选调资格。 本次招录不指定考试辅导用书,不举办也不委托任何机构举办考试辅导培训班。凡有假借选调生考试命题组、考试教材编委会、组织部门授权等名义举办的有关选调生考试辅导班、辅导网站或发行的出版物等,均与本次考试无关。请广大报考者提高警惕,避免被误导干扰,切勿上当受骗。请社会各界加强监督,如发现以上情况,立即向相关部门举报。 报名期间,每天在报名系统或报名网站公布各岗位报名情况。咨询电话请登录“灯塔—党建在线”网站,在“应用”模块中选择“录用选调生”一栏进行查询。 本公告由中共山东省委组织部负责解释。 附件:山东省2025年度选调生报考手册 中共山东省委组织部 2024年10月8日 公告全文如下(滑动浏览): 江苏省2025年应届优秀大学毕业生选调工作公告 为加大优秀年轻干部发现储备力度,加强高素质专业化干部队伍源头建设,根据选调生工作有关规定,现就江苏省2025年应届优秀大学毕业生选调工作公告如下。 一、选调对象及数量 2025年选调工作分两批进行,共选调1192名全日制大学本科及以上学历2025年应届优秀毕业生。 第一批,县级以上机关职位选调(名校优生选调):面向全国部分“双一流”建设高校、政法类高校(附件1),选调618人到县级以上机关工作。 第二批,乡镇(街道)职位选调:面向全国部分“双一流”建设高校、省内普通高校(附件2),选调574人到乡镇(街道)工作。 选调对象不含委培、定向、专升本和独立学院毕业生。每职位选调数量男女保持平衡。 二、选调条件 1﹒政治立场坚定,爱党爱国,有理想抱负和家国情怀,选调志向明确,甘于为国家和人民服务奉献;品学兼优,综合素质和发展潜力好,有较好的人际沟通和语言表达能力;具有中华人民共和国国籍。 2﹒中共党员(含中共预备党员,入党时间截至报名截止日)。 3.县级以上机关职位选调(名校优生选调):在选调职位对应高校就读期间(研究生含选调职位高校范围内本科阶段)担任过班级(党团组织)委员或院系学生会(研究生会)中层副职及以上职务满1学年(任职时间截至考察之日);获得过国家奖学金、校一等奖学金、校三好学生(优秀学生)、优秀学生干部、优秀党(团)员、优秀党(团)干部等校级及以上综合性表彰奖励,对在选调高校1范围就读的,可以放宽至校二等奖学金或院系级及以上综合性表彰奖励;报考法院系统、检察系统、公安系统和盐城、淮安、宿迁、连云港市县机关职位的,放宽至院系级及以上表彰奖励;报考法院系统大学本科、研究生均须为法律类专业,且录用时须取得国家法律职业资格证书(A类);报考检察系统和省司法厅法律类专业要求职位的,录用时须取得国家法律职业资格证书(A类);报考公安系统需符合人民警察基本资格条件,其中报考法律类专业要求职位的,录用时须取得国家法律职业资格证书(A类);应届大学本科生学习成绩在班级排名前50%。报考专业要求参照《江苏省2024年度考试录用公务员专业参考目录》(附件6)。 乡镇(街道)职位选调:在选调职位对应高校就读期间(研究生含选调职位高校范围内本科阶段)担任过班级(党团组织)委员或院系学生会(研究生会)中层副职及以上职务,获得过院系级及以上表彰奖励,其中,类别II高校应届大学本科生,须担任过班级(党团组织)班长(书记)、院系学生会(党团组织)中层正职、校学生会(党团组织)中层副职及以上职务,获得过校二等及以上奖学金或院三好学生(优秀学生)、优秀学生干部、优秀党(团)员、优秀党(团)干部等院系级及以上综合性表彰奖励;任职时间截至考察之日满1学年;应届大学本科生学习成绩在班级排名前50%。 4﹒大学本科生一般为2000年7月1日以后出生,硕士研究生一般为1997年7月1日以后出生,博士研究生一般为1994年7月1日以后出生。 5﹒具有正常履行职责的身体条件和心理素质。 6﹒在校期间没有违法违纪行为、学术不端和道德品行等问题。 7﹒法律法规规定的其他条件。 三、选调程序 (一)县级以上机关职位选调(名校优生选调) 1﹒推荐报名。报考人员填写《选调推荐人选名册》(附件5),向所在院系党组织提出申请,院系党组织和高校党委组织部(学生处、就业指导中心)审核确定推荐人选。推荐人选名册(Excel格式和盖章后的PDF格式)于10月28日前发至邮箱jssxds@126.com。 报考人员于2024年10月23日至10月29日登录江苏省人力资源和社会保障厅门户网站(jshrss.jiangsu.gov.cn)的业务子网——江苏人事考试网,填报个人信息。每个考生只可填报一个职位。报名截止时间:10月29日16∶00;缴费截止时间:10月30日16∶00。 2﹒资格审核。有关省级机关组织人事部门、设区市委组织部对报考本单位(系统)本地区人选网上报名信息进行资格审核。 3﹒笔试。通过资格审核的报考人员统一参加素质测试。素质测试以笔试形式进行,时间11月9日。在北京、天津、上海、南京、武汉、广州、成都、西安8个城市设置考点,考生网上报名时自行选择,素质测试考点一经选定,不再更改。准考证通过报名网站打印,准考证打印时间为11月7日至11月8日。素质测试不指定考试大纲和辅导教材。 4.确定考察人选。根据选调职位和素质测试成绩,按照与选调数量2∶1的比例(保持男女平衡),确定各职位进入考察分数线,达不到比例的相应调减选调数量。市县机关职位每校考察人选一般不超过60人(报考盐城、淮安、宿迁、连云港市不受每校考察人数限制),法院系统、检察系统、公安系统职位每校考察人选一般均不超过20人。江苏省委组织部对人选进行资格复审,复审不合格的,不确定为考察人选。报考公安系统职位的,由省公安厅组织体能测评,测评不合格的,不确定为考察人选;报考人员通过报名网站查询素质测试成绩和报考职位进入考察分数线。高校党委组织部(学生处、就业指导中心)对本校考察人选进行校内公示,时间5个工作日。 5﹒组织考察。江苏省委组织部组建考察组,通过与人选面谈、与师生谈话、查阅档案等方式,全面了解人选的政治素质、学习成绩、专业素养、选调志向、遵纪守法、道德品行等综合表现,同时了解大学期间担任学生干部的学习工作经历和表彰奖励等情况。 6﹒确定拟录用人选。经百分折算后,按照6∶4的比例对素质测试和考察成绩进行综合计分,根据职位类别,从高分到低分确定拟录用人选(保持男女平衡),市县机关职位每校录用人选一般不超过30人(报考盐城、淮安、宿迁、连云港市不受每校录用人数限制),法院系统、检察系统、公安系统职位每校录用人选一般均不超过10人。拟录用人选名单在学校公示,时间5个工作日。 7﹒组织体检。按照公务员录用体检有关规定(公安系统岗位执行人民警察职位体检标准),组织拟录用人选体检。因体检阶段放弃或体检不合格产生缺额的,根据职位类别,从高分到低分进行一次性递补。递补人选名单在学校公示,时间5个工作日。 8.确定录用。体检合格的,江苏省委组织部与录用人选签订高校毕业生就业协议。各有关高校及时将录用人选个人档案转递到报考职位的设区市委组织部(省级机关职位转递到相应单位组织人事部门),并注明选调生档案。录用人选逾期未取得毕业证和学位证,取消录用资格。 (二)乡镇(街道)职位选调 1﹒推荐报名、资格审核。与县级以上机关职位选调(名校优生选调)一致。具体报名时间另行公告。 2﹒笔试、面试。统一参加江苏省考试录用公务员笔试、面试。通过资格审核人选参加A类科目笔试。准考证在报名网站打印。 在笔试合格线上,根据选调职位和笔试成绩,按照与选调数量3∶1的比例确定各职位进入面试分数线(保持男女平衡)。江苏省委组织部对人选进行资格复审。资格复审不合格的,不确定为面试人选。报考人员通过报名网站查询笔试成绩和报考职位进入面试分数线。 3.确定考察人选。经百分折算后,笔试和面试成绩按照1∶1的比例综合计分,根据选调职位,按照与选调数量1.5∶1的比例,确定各职位进入考察分数线(保持男女平衡),达不到比例的相应调减选调数量。报考人员通过报名网站查询报考职位进入考察分数线。高校党委组织部(学生处、就业指导中心)对本校考察人选进行校内公示,时间5个工作日。 4.组织考察。与县级以上机关职位选调(名校优生选调)一致。 5.确定拟录用人选。经百分折算后,按照1∶1∶1的比例对笔试、面试、考察成绩进行综合计分,根据选调职位,从高分到低分确定拟录用人选(保持男女平衡)。拟录用人选名单在学校公示,时间5个工作日。 6.组织体检、确定录用。与县级以上机关职位选调(名校优生选调)一致。 四、相关政策 1﹒县级以上机关职位选调(名校优生选调)录用人选,试用期满后,安排到基层一线锻炼不少于2年。乡镇(街道)职位选调录用人选,安排到乡镇(街道)工作不少于3年,其间在村工作时间不少于2年。 2﹒选调生试用期1年,试用期满考核合格的,办理任职定级手续,并进行公务员登记;不合格的,取消录用。 3﹒报考人员按照江苏省公务员招录考试有关收费标准缴纳考试费。享受国家最低生活保障的报考人员,可根据江苏省公务员招录考试的有关规定申请减免考试费。 五、工作纪律 选调工作贯彻从严要求,坚持公开公平公正,严格标准、规范程序、强化监督,严把入口关。各有关高校党委加强宣传引导,认真做好推荐人选审核把关,配合做好组织考察等工作。 参加选调的2025年应届毕业生,应当如实填报个人信息,如实提供任职奖励、学习情况等材料。选调全过程一旦发现弄虚作假,一律取消选调资格,并严肃追究责任。 联系电话:025—83392800,通讯地址:江苏省南京市北京西路70号江苏省委组织部规划办,邮箱:jssxds@126.com,邮政编码:210013。 附件: 1﹒县级以上机关职位选调(名校优生选调)高校名单 2﹒乡镇(街道)职位选调高校名单 3﹒县级以上机关选调(名校优生选调)职位简介表 4﹒乡镇(街道)选调职位简介表 5﹒选调推荐人选名册 6﹒《江苏省2024年度考试录用公务员专业参考目录》 中共江苏省委组织部 2024年10月8日 辽宁2025选调公告在范围内高校就业网站陆续发布,具体情况请以本校通知为准。 公告全文如下(滑动浏览): 辽宁省2025年度面向中央财经大学 选调全日制应届优秀大学毕业生公告 为培养储备适应辽宁全面振兴需要的高素质专业化干部人才,决定面向中央财经大学选调全日制应届优秀毕业生到辽宁工作。现将有关事项公告如下。 一、选调范围 中央财经大学2025年全日制应届优秀毕业生。重点选调信息技术、现代工业、经济金融、对外开放、城乡建设、生态环境、卫生健康、法律与社会管理、现代农业等九大类辽宁全面振兴急需紧缺专业人才。 选调人选范围不含高等教育就读期间定向培养、委托培养、自学考试、在职培养、毕业后申请第二学士学位和网络学院、成人教育学院、独立学院、民办分校,以及按全日制教育方式培养、但毕业证书明确为“非全日制”的应届毕业生。 与校本部同批次录取且学历学位证书颁发单位署名一致的分校全日制应届毕业生纳入选调范围。 二、选调条件 选调对象须符合《公务员录用规定》中明确的资格条件,并符合以下条件: 1. 具有中华人民共和国国籍,且无国(境)外永久居留权。 2. 政治素质好,具有正确的政治立场和政治态度,认真学习习近平新时代中国特色社会主义思想,深刻领悟“两个确立”的决定性意义,增强“四个意识”、坚定“四个自信”、做到“两个维护”,在思想上政治上行动上同以习近平同志为核心的党中央保持高度一致,自觉践行社会主义核心价值观,爱党爱国,有理想抱负和家国情怀,甘于为国家和人民服务奉献。 3. 有志于从事党政机关工作,品学兼优,作风朴实,诚实守信,吃苦耐劳,有较好的沟通协调能力,服从组织分配。 4. 2025年全日制应届大学毕业生(本科、硕士毕业生应在2025年1月1日至7月31日取得毕业证、学位证,博士毕业生取得毕业证、学位证时间可放宽至2025年12月31日)。本科毕业生年龄在25周岁及以下(1999年8月及以后出生),硕士研究生年龄在28周岁及以下(1996年8月及以后出生),博士研究生年龄在32周岁及以下(1992年8月及以后出生)。具有参军入伍经历的,可放宽2岁(年龄计算截止到2025年7月31日)。 5. 具有正常履行职责的身体条件和心理素质。 6. 须具备以下条件之一: (1)中共党员(含预备党员); (2)在选调高校就读期间,担任班级班长、副班长,班级团支部、党支部书记、副书记,校、院系学生会(团委、研究生会)中层副职及以上,校、院系协会(社团)副职及以上学生干部满1学年; (3)在选调高校就读期间,获得校级及以上综合表彰奖励或者获得国家奖学金、省部级奖学金、校级二等及以上奖学金; (4)具有参军入伍经历。 第6条条件计算截止日期为2024年10月31日。 政治立场和政治态度存在问题的,在校期间有违法违纪违规行为、学术不端和道德品行问题的,或法律法规规定不得录用为公务员的,不作为选调人选。 三、选调程序 (一)考生报名与学校推荐 1. 2024年10月10日9:00报名系统开放,请考生使用IE浏览器登录报名系统进行注册并按要求填报基本信息。经审核通过后,可继续进行报名。 网址:https://ln.bmpta.com/ dxxds2025/WebRegister/default.aspx 2. 具备报名资格的考生在填写报名信息时,要认真阅读报名系统中相关提示,按要求如实、准确、完整填写个人信息。不按要求填报或提供、填写虚假信息的,一经查实,即取消选调资格。 考生如实填写个人信息后,系统会根据考生个人条件显示可匹配的岗位层次,请考生认真阅读报名系统内的提示信息。同时,请考生在报名系统中认真填写报名自荐材料,对自己的道德品质、专业特长、性格特质等进行详细介绍。 3. 注册报名后,由系统导出并打印《2025年辽宁省选调生报名推荐表》,提交到学校就业部门审核盖章,再将盖章后的推荐表上传至报名系统,同时上传本人签署的个人承诺书。 (二)资格审查。辽宁省委组织部会同有关部门对报名考生进行资格审查,通过审查的,信息锁定。未通过审查的,可在报名规定时限内完善相关材料,否则视为不具备参考资格。 2024年10月25日24:00报名系统关闭,考生报名与学校推荐环节结束。报名系统开放期间,请考生务必及时登录系统查看资格审查结果,系统提示通过资格审查的考生方可进行后续选调环节。如需补充提交证明材料的,请在系统关闭前进行补充提交。资格审查贯穿选调工作全过程,一经发现不符合报考资格条件的,立即取消考生录用资格。 (三)考试。考试分为笔试和面试,拟于11月上中旬进行,考试地点设在北京市,具体时间和地点另行通知。考试前将与报名考生再次确认是否参加考试后下发准考证。 1. 笔试。笔试测查科目为《综合能力测试》,考试时限150分钟,满分为150分,最低合格分数线由辽宁省委组织部研究确定。 2. 面试。面试方式为结构化面试,满分为100分,合格分数线为60分。 考试综合成绩=笔试成绩×50%+面试成绩×50%。 笔试、面试成绩有一项未达到合格分数线的,不能进入下一环节。具体考试要求及其他有关事宜,将根据实际情况在考试公告中予以明确,请考生务必留意之后发布的考试公告。 (四)确定岗位初步人选。对取得岗位匹配资格的考生进行综合素质评价,根据考生在报名系统中填报的岗位志愿逐个层次进行岗位匹配,确定岗位初步人选,并签订“三方”就业协议。已被确定岗位初步人选,未在规定时间签订“三方”就业协议的,取消拟匹配层次岗位资格。 (五)组织考察。辽宁省委组织部牵头,组织相关单位按照公务员录用考察的有关要求组织实施,主要通过查阅档案、与人选面谈、向有关人员了解情况等方式,客观全面考察了解人选的政治品质、思想道德、学业水平、心理素质、组织协调能力、遵纪守法和发展潜力等情况。按照有关政策对考察对象的档案进行严格审核,重点审核提供的报考信息和相关材料是否真实、准确,是否符合规定的报考资格条件等内容。曾连续六个月以上在国(境)外留学、工作、生活,国(境)外期间经历和政治表现难以进行考察的,不作为考察对象。重要档案材料不全、个人经历不明、历史状况不清而无法进行有效考察的,达不到选调生应当具备的条件或者不符合报考职位要求的,不在规定时间范围内配合完成考察的,考察结果不合格,不再具备参与辽宁省选调生考试后续程序资格。 (六)体检和公示。体检按照公务员录用标准和程序进行,分别由招录单位统一组织实施。报考公安岗位的考生,按照相关规定统一组织体检、体测。体检(体测)合格的,在所在高校进行为期5个工作日的公示。对公示期间有不良反映且经查核不适合作为选调生的或在2025年6月30日前仍无法查清的,取消人选录用资格。 (七)录用审批。2025年7月31日前,对取得毕业证、学位证的拟录用人选集中办理录用手续。博士研究生人选根据毕业证、学位证取得时间,在2025年12月31日前办理录用手续。超过规定时间且无正当理由未取得国家承认的毕业证、学位证或不报到的,选调关系自动解除,取消录用。 四、相关政策 1. 新录用选调生试用期为一年,试用期满考核合格的,办理转正手续,考核不合格的,取消录用资格。 2. 按照中组部《关于进一步加强和改进选调生工作的意见》精神,选调生录用或试用期满后安排基层锻炼2年,其中至少安排1年时间到村任职。基层锻炼期间,组织关系转递到基层单位,人事和工资关系保留在原工作单位。 3. 辽宁省委组织部对选调生进行重点关注、跟踪培养,对表现突出的,根据工作需要和个人条件,择优选拔进县(市、区)、乡镇(街道)党政领导班子或交流到上级机关和重要岗位。 五、有关事项 1. 资格审查贯穿选调工作全过程。考生应如实填报个人信息,提供真实报考材料,发现考生有弄虚作假等不符合公务员录用或选调要求的违法违纪违规行为,取消选调资格。如有隐瞒情况、冒名顶替、弄虚作假、违反考试纪律的行为,档案造假或存在其他问题的,一经查实,按照有关规定取消报考或录用资格。 2. 本次选调笔试、面试不收取费用,体检费用需由个人承担。 3. 请考生保持报名时填报的联系方式畅通,因无法与考生取得联系所造成的后果,由考生本人自行负责。考生报名后要密切关注辽宁省委组织部在学校网站发布的通知公告。 4. 本次考试不指定辅导书,不委托任何机构举办辅导班。以选调生考试命题组、专业培训机构等名义举办的辅导班或发行的出版物等,均与本次考试无关。请考生周知,谨防受骗。 本公告由辽宁省委组织部负责解释,报名考生可通过报名系统中“在线联系”模块进行咨询联系,网站技术问题请通过邮箱(lnxds2025@163.com)进行咨询。 中共辽宁省委组织部 2024年10月9日 吉林2025选调公告在范围内高校就业网站陆续发布,具体情况请以本校通知为准。 吉林省2025年度面向清华大学招录选调公告 为吸引优秀人才到吉林干事创业,打造一支适应社会主义现代化新吉林建设的高素质专业化干部人才队伍,吉林省计划面向清华大学开展定向招录选调生工作。现将有关事宜公告如下: 一、选调对象 2025年毕业的少数民族高层次骨干人才培养计划人员,且在毕业后定向到吉林省或按教育部门规定可以到吉林省服务的非在职人员可以报考。 1.吉林省定向招录2025届选调生推荐表 3.考生综合素质评价相关要求 中共吉林省委组织部 2024年10月9日山东省2025年度选拔录用选调生公告
为贯彻落实中组部《关于进一步加强和改进选调生工作的意见》及我省实施意见,按照《加强选调生选育管用工作的若干措施》有关要求,进一步优化我省干部队伍结构,储备各级党政机关领导干部后备力量和工作骨干,经研究,开展2025年度选拔录用选调生工作。现将有关事项公告如下。
选调对象为2025年全日制应届博士、硕士毕业生(2025年1月1日至12月31日期间取得博士毕业证、学位证,1月1日至7月31日期间取得硕士毕业证、学位证)。
高等教育就读期间定向培养、委托培养、自学考试、在职培养和网络学院、成人教育学院、独立学院、民办院校,以及按全日制教育方式培养、但毕业证书明确为“非全日制”的毕业生暂不列入选调范围。
二、选调职位
省直单位岗位,长春市及辖区直单位岗位,其他市(州)和梅河口市直单位岗位。具体岗位信息由吉林省委组织部入校工作组在选调招录考试后发布。
三、选调条件
选调生在具备《公务员录用规定》报考条件的基础上,还应具备以下条件:
1.认真学习习近平新时代中国特色社会主义思想,增强“四个意识”、坚定“四个自信”,坚决拥护“两个确立”、坚决做到“两个维护”,在思想上政治上行动上同以习近平同志为核心的党中央保持高度一致。
2.自觉践行社会主义核心价值观,爱党爱国,有理想抱负和家国情怀,甘于为国家和人民服务奉献,有扎根吉林、建设吉林、服务吉林的坚定信心。
3.有志于从事党政机关工作,作风朴实,诚实守信,吃苦耐劳,具备较好的人际沟通和语言文字表达能力,具有正常履行职责的身体条件和心理素质。
4.学习成绩优良,符合下列条件之一:
①中共党员(含预备党员);
②高等教育就读期间,担任校院系团委书记、副书记、部长、副部长,校院系学生会(研究生会)主席、副主席、部长、副部长,党、团支部书记、副书记,班长、副班长,以及校社团负责人等一年以上;
③高等教育就读期间,获得优秀或三好学生,优秀学生干部,优秀毕业生,优秀党、团干部或优秀党、团员等荣誉称号,以及获得国家级奖学金,省部级奖学金,校级二等及以上奖学金;
④具有参军入伍经历的毕业生。
上述4项选调条件均须在2024年10月18日报名截止前取得。
5.博士研究生年龄在35周岁以下(1989年8月及以后出生),硕士研究生年龄在30周岁以下(1994年8月及以后出生)。
6.本科阶段应取得普通高等学校全日制学历学位(不含专升本),其中省直单位(不含市州法检系统、长白山管委会)和长春市直单位(不含辖区分局)职位要求本科阶段为“双一流”建设高校全日制学历。
政治立场和政治态度存在问题的,在校期间有违法违纪违规行为、学术不端和道德品行问题的,被依法列为失信联合惩戒对象的,不予列为选调对象;与选调部门在职人员有夫妻关系、直系血亲关系、三代以内旁系血亲关系以及近姻亲关系的,应予回避。
四、选调政策
1.选调人员通过考试、考察、公示等选调程序后,根据招录职位录用为国家公务员或参照公务员法管理事业单位人员。
2.选调生报到后办理录用手续,在选调单位入职工作,第1年为试用期,试用期满考核合格的,博士研究生任职定级为二级主任科员或相当层次职级,硕士研究生任职定级为四级主任科员或相当层次职级。
3.选调生录用后,设置10年重点培养期(含试用期),重点培养期内按照干部管理权限由各级组织人事部门跟踪培养,综合现实表现情况,有针对性提出培养使用意见。对表现突出的,纳入优秀年轻干部队伍重点培养。
4.选调生试用期满后安排到村工作2年,可挂职担任乡镇领导班子副职或相应职务。锻炼期满后,原则上返回原选调单位工作,表现突出的可结合个人意愿选派到基层担任领导职务。
5.录用到省直单位(含垂直管理部门、市州法检系统、长白山管委会)和各市州(不含长春市)、梅河口市的选调生,提供安家补助并偿还助学贷款,标准为博士20万元、硕士15万元,分5年发放。录用到各市州(不含长春市)、梅河口市的选调生,在省级选调政策基础上,同时享受本地有关政策;录用到长春市的选调生单独享受长春市有关政策(详见附件2)。
五、选调程序
1.推荐人选。考生填写《吉林省定向招录2025届选调生推荐表》(附件1),经所在院系党组织和校就业指导中心推荐审核盖章后,扫描(拍照)为JPG图片,网上报名时上传提交。
2.网上报名。考生于2024年10月11日8:30至10月18日16:00,通过吉林公务员考试网(www.jlgwyks.cn)报名。报名期间,资格审核未通过人员,可拨打政策咨询电话了解详情。考试地点可选择北京市或深圳市,通过资格审核后不能更改考试地点。
3.打印准考证。通过资格审核的考生,可于11月2日8:30至11月7日24:00期间,登录吉林公务员考试网打印准考证。
4.组织考试。笔试时间为11月8日(星期五)下午14:30—17:30,科目为《综合能力测试》,满分为100分;面试时间为11月9日(星期六)至11月10日(星期日),采取结构化面谈方式,满分为100分。考试成绩按笔试成绩占40%、面试成绩占60%权重计算,合格线根据选调计划和考试情况由吉林省委组织部划定。考试严格按照国家公务员招考有关规定组织实施,考生持本人身份证、准考证准时参加考试。考试地点及具体考场安排详见准考证。
5.综合素质评价。设定综合素质评价基础分,结合考生的学习学术、经历履历和获得奖励荣誉等情况进行量化加分,满分为100分。综合素质评价分数计入考生最终总成绩,按考试成绩占80%、综合素质评价占20%权重计算。考生按照综合素质评价相关要求(详见附件3)提供佐证材料(彩色扫描为PDF格式),于10月19日至10月25日期间发送至吉林省委组织部指定邮箱,逾期不再受理。考生应对提供的佐证材料负责,真实反映本人现实表现,提供虚假佐证材料者,按考试作弊处理。
6.选择职位。在学校范围内,根据考生最终总成绩由高到低依次选择职位,总成绩相同的按考试成绩由高到低进行选择,考试成绩相同的按面试成绩由高到低进行选择,选择职位时应符合职位所列专业、学历、政治面貌等条件,具体时间另行通知。选择职位后签订就业协议并列为考察人选。对未选到合适职位的考生,凡有意愿继续参加吉林选调的,可根据空余职位情况进行调剂,并按照工作流程补充签约。
7.组织考察。对已签订就业协议的考察人选,由招录机关派出考察组进行考察,考察时间另行通知,考察未通过的解除就业协议。
8.体检公示。考察结束后统一组织体检,体检合格人员,在所在高校进行为期5个工作日的公示。公示结束后,确定选调人选。遇有体检未通过或公示有反映查实存在影响录用的,取消选调资格。
9.录用审批。2025年7月31日前,对取得毕业证、学位证的选调人选集中安排报到、统一办理相关录用手续;延期毕业博士研究生,选调录用资格保留至2025年12月31日。除不可抗力因素外,不能如期取得毕业证和学位证的(以学历、学位证书印发时间为准),取消资格,选调关系自动解除。
六、注意事项
1.考生不需要缴纳报名考试费。
2.资格审核贯穿选调全过程,考察期间招录机关审核考生档案、开展资格复审等,凡发现报考人员有违规违纪行为、不符合报考资格、档案审核不合格等情形,取消选调资格并解除就业协议。
3.请考生在网上报名时留下常用电话,在报考期间特别是选岗签约前务必保持通讯畅通,通讯方式有变更的,应主动告知吉林省委组织部选调工作组。因无法与考生取得联系造成的后果,由考生本人负责。
4.本次选调考试不指定辅导用书,不举办也不委托任何机构举办考试辅导培训班。凡有假借选调生考试命题组、考试教材编委会、公务员主管部门授权等名义举办的有关公务员考试培训、网站或发行的出版物等,均与本次招考无关,请考生周知,谨防受骗。
政策咨询电话:0431—88792248
技术咨询电话:0431—81952345
附件:
2.吉林省各市州定向招录2025届选调生政策












