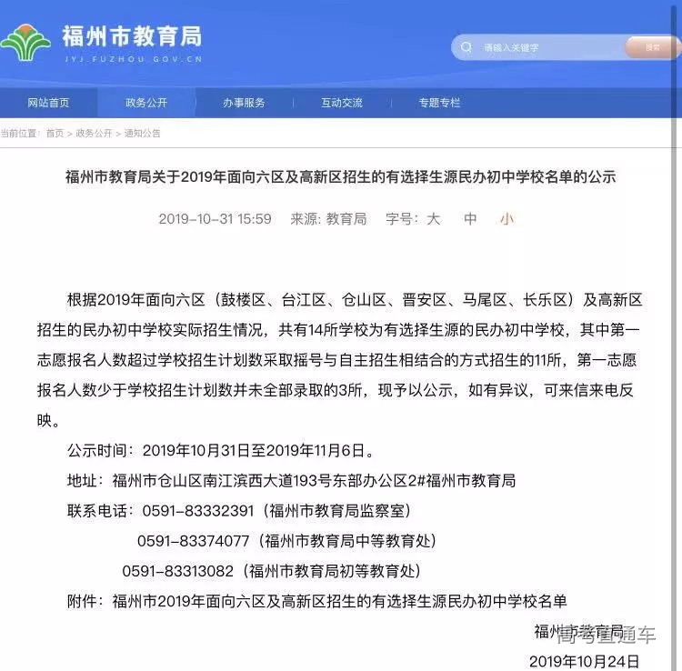
福州市教育局昨起公示 2019年面向福州六区及高新区招生的 有选择生源民办校名单 共有14所民办校 通过公示后 这些学校今年初一新生 2022年中考 将全部不能享受定向生资格 所谓有选择生源校,就是在小升初招生时对报名学生进行过筛选,而不是有报名全部录取的初中校。 14所民办初中校 2022年中考不享受定向生资格 根据我市中招定向生政策 2022年定向生名额 全部向无选择生源的学校倾斜 也就是说 这14所初中校 今年的初一新生 中考时全部不享受定向生资格 14所学校名单 福州金桥学校、福州华南实验中学 福州三牧中学、福州文博中学 福州时代中学、福州三牧中学马尾校区 福州日升中学、福州华伦中学 福州英才中学、福州华伦中学晋安校区 福州黎明中学、福州阳光国际学校 福州现代中学、福州立志中学 8所民办校学生 2022年中考仍有定向生资格 对照今年的 民办学校招生名单 还有8所中学未上榜 也就是说 在这8所民办校就读的初一新生 2022年中考时 仍将拥有定向生资格 8所学校名单 福州超德中学、福州左海学校 福州双安中学、福州市仓山区云开学校 福州市仓山区博奥学校、福州中加学校 福州市长乐区融侨赛德伯初级中学 福州榕西中学 ↓↓↓ 学生报考福州一中等一级达标校 录取最高降分幅度 可以比统招线低35分 公示时间截止到11月6日,如有异议,市民可向市教育局反映。
查看完整试题
登录查看完整试题答案
阅读数:5.5 k
特别声明:
1. 本站注明稿件来源为其他媒体的文/图等稿件均为转载稿,本站转载出于非商业性的教育和科研之目的,并不意味着赞同其观点或证实其内容的真实性。如转载稿涉及版权等问题,请作者在两周内速来电或来函联系,本站根据实际情况会进行下架处理。
2. 任何媒体、网站或个人未经本网协议授权不得转载、链接、转贴或以其他方式复制发表,违者本站将依法追究责任。
1. 本站注明稿件来源为其他媒体的文/图等稿件均为转载稿,本站转载出于非商业性的教育和科研之目的,并不意味着赞同其观点或证实其内容的真实性。如转载稿涉及版权等问题,请作者在两周内速来电或来函联系,本站根据实际情况会进行下架处理。
2. 任何媒体、网站或个人未经本网协议授权不得转载、链接、转贴或以其他方式复制发表,违者本站将依法追究责任。
