
“双一流”扩容计划已明确。2025年,第二轮“双一流”建设已到中期,各省市纷纷发力,谋篇布局,展开“双一流”预备役打造工作,助力“种子选手”在“双一流”建设浪潮中迎头赶上。
在新一轮“双一流”建设中,一流学科的培育、深化、发展已成为高校创建一流、争夺发展优势的新焦点,众多高校已然做好冲刺准备,要迎风而上,阔步向前。


辽宁

2024年底,《辽宁省高等学校新一轮“双一流”建设学科名单》公布,提出引导高校走上学术卓越、辽宁急需、优势突出、特色鲜明的内涵式发展道路。其中,辽宁大学、沈阳大学、辽宁科技大学、沈阳师范大学、辽宁工程技术大学、中国刑事警察学院、沈阳农业大学、大连海洋大学、沈阳建筑大学、辽宁中医药大学多所高校官宣入选名单。
辽宁大学7个一级学科全部入选,入选学科数量位居省属高校第一。沈阳大学环境科学与工程学科再次入选,对争取博士授予单位,推动高质量发展起到有力支撑作用。
辽宁科技大学化学工程与技术、冶金工程2个学科入选,是今年学校继新增材料科学与工程一级博士点之后,又一标志性成果。其中,化学工程与技术在辽宁省首轮“双一流”建设中连续4年考核优秀,本轮再次入选;参与项目荣获国家科技进步一等奖的冶金工程学科,此次新增入选“省优势特色学科”。

沈阳师范大学在首轮“双一流”学科教育学基础上,成功新增化学工程与技术学科,省一流学科实现提质扩容。其中,化学工程与技术在全国第五轮学科评估中实现连升两级,是辽宁省该学科中进步最快的学科。
沈阳农业大学7个一级学科全部入选。其中,作物学跻身“世界一流学科”建设对象,是学校首次重大突破。
被誉为煤炭行业“黄埔军校”的辽宁工程技术大学,机械工程、测绘科学与技术、矿业工程、安全科学与工程四个学科入选“省优势特色学科”,机械工程更是首次跻身省“双一流”建设学科,实现新突破。


湖北

1月21日召开的2025年湖北省教育工作会议上透露,今年起,湖北省将以“71020”高校学科创新体系建设为驱动,提升高校综合竞争力。
“71020”将以创新为目标,发挥高校创新策源功能,做强优势特色学科,引导高校系统性重塑学科布局和结构。其中,“7”是指到2035年支持7所左右高校进入世界一流高校行列;“10”是指支持10个省属高校学科进入全国“双一流”;“20”是指面向“51020”现代产业集群,动态培育建设20个具有竞争力的特色优势学科。
2022年12月,湖北人民政府办公厅印发《关于加快推进省属高校一流学科建设若干措施》,确定11所高校11个学科为省属高校一流学科建设学科,将通过“赛马”制动态调整机制,投入到一流学科建设攻坚行动中。


浙江

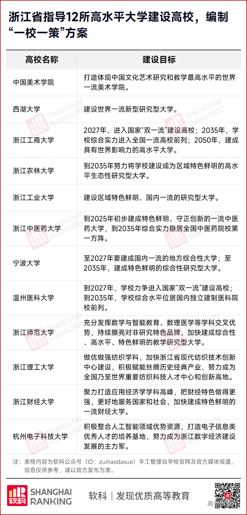
2024年12月,浙江省委常委会审议通过了浙江师范大学、浙江理工大学、浙江财经大学、杭州电子科技大学4所高校的《高水平大学建设“一校一策”方案》。据公开报道,2024年以来浙江省委常委会第五次聚焦本土高水平大学建设,已先后听取12所本土高校的高水平大学或世界一流大学建设方案意见的起草情况,并对各所高校的发展方向和目标提出明确要求。12所高校全方位覆盖了理、工、文、医、农、艺、财等学科领域。



湖南

分类推进高校改革,构建高等院校及其学科设置调整优化机制的湖南,向“双一流”建设发起又一轮攻坚集结。
2024年11月,湖南省委全面深化改革委员会会议审议通过了《湖南省高等院校布局优化实施方案》《湖南省高等院校学科专业优化实施方案》。其中提到,加强世界一流培育学科建设,从中遴选临床医学、控制科学与工程、光学工程、生物学、马克思主义理论、园艺学、交通运输工程等7个学科予以优先支持和重点保障。


福建

2024年10月,福建启动实施一流学科培优计划,将10所省“双一流”高校22个学科纳入计划,包括厦门大学、华侨大学、福州大学、福建师范大学、福建农林大学、福建医科大学、福建中医药大学、集美大学、闽南师范大学、中国科学院大学福建学院,涉及机械工程、工商管理学、土木工程、化学工程技术、中国语言文学等专业。
2022年,《福建省第二轮一流大学和一流学科建设实施方案》《福建省一流应用型高校建设实施方案》印发,鼓励高校加强基础学科、新兴学科、交叉学科建设。


天津


![]()
![]()
安徽
![]()


安徽




江西



山东




河南




黑龙江




广东




广西




甘肃


此外,多个省份在最新政策文件中明确了重点支持省内多所高校建设“双一流”。
蛰伏已久的山西固优势补短板,从2023年起实施高等教育“百亿工程”,3年投入100亿元支持高等教育内涵式发展,打造中西部高等教育新高地。支持山西大学、太原理工大学高标准推进“双一流”建设,支持中北大学、山西医科大学等高校的优势学科建设,打造冲击新一轮“双一流”学科梯队。
新发布《教育科技人才产业一体化发展三年行动方案(2025-2027年)》的吉林,也将实施高等教育“百亿工程”,分类推进高校改革。深入推进“双一流”“双特色”建设,支持吉林大学建设中国特色世界一流大学;支持东北师范大学、延边大学“双一流”建设;支持吉林大学考古学、化学和东北师范大学世界史等学科进入世界一流学科前列;支持长春理工大学光学工程、吉林农业大学植物保护、东北电力大学电气工程等学科进入世界一流学科建设行列。
云南省实施“1+1+N”的“双一流”建设行动,支持云南大学加快“双一流”建设,推动民族学、生态学等建设世界一流学科;支持昆明理工大学创建“双一流”,推动冶金工程、生物学创建世界一流学科;“N”是实施云南省一流学科建设,统筹引导23所本科高校分类建设94个基础学科、应用学科和新兴、交叉学科,重点支持10个左右学科高水平发展。
内蒙古在《推进一流学科建设行动计划(2024-2027年)》中指出,力争到2027年,一流学科建设取得突破性进展,草学、生态学、食品科学与工程、民族学等优势特色学科进入国家一流学科建设行列,畜牧学、农业工程、动力工程及工程热物理、冶金工程等与完成“五大任务”契合度较高的学科取得重大突破,1-2所高校进入国家一流学科建设高校行列。
重庆实施学科建设培优扶强,明确学科建设专项引导资金聚焦支持西南政法大学法学、重庆医科大学临床医学、重庆师范大学数学等9所市属高校25个学科建设,力争在下一轮国家“双一流”建设入选名单中实现市属高校“零”的突破。
仅有一所“双一流”的河北在《河北省教育事业发展“十四五”规划》明确,大力支持河北工业大学先进装备工程与技术世界一流学科建设,支持部省合建河北大学加快建设燕赵文化、生命科学与绿色发展优势特色学科群,支持燕山大学机械工程、材料科学与工程学科群建设,争取进入国家‘双一流’建设序列。支持其他高校优势学科提高创新水平,增强服务能力,努力争创一流。

新一轮“双一流”建设号角已经吹响,各地实力选手负势竞上,竞相轩邈,上演新一轮激烈角逐。不仅激发了高校争创一流的干劲,也为国内高等教育发展注入活力,促成国内高等教育百花齐放、百家争鸣的大好局面。期待这些被寄予厚望的实力选手,凌厉逆袭,脱颖而出!



