长春北师大附属学校打响2021年学费涨价第一枪!
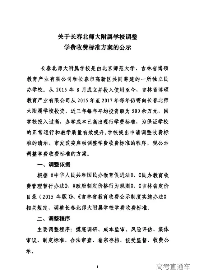
10月12日,长春北师大附属学校在其官方微信上发布《关于长春北师大附属学校调整学费标准方案的公示》,内容指出,长春北师大附属学校将调整学费收取标准。小学学费由原来的每生每年12000元涨到每生每年15000元,初中学费由每生每年15000元,上涨到每生每年2万元。
此次北师大长春附属学校上调学费,距离上次学校上调学费约两年时间,上次学费调整时间为2018年。2018年4月,长春北师大附属学校调整学费方案:小学每生每年10000元上调到每生每年12000元,初中每生每年11000元上调到每生每年15000元。当时发改委相关文件如下:
由此可见,长春北师大附属学校三年内两次涨价,小学累计每生每人上涨5000元,初中累计每生每年上涨9000元。而初中学费每生每年20000元,已经达到了长春所有民办学校初中的最高水平。
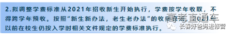
不过已经在北师大附属就读的学生来说,在本学段时间内读书缴费没有影响。举例说明,如果今年孩子在北师大读小学一年级,那么一年级到六年级都按照原来的标准每年12000元收入;今年入学的初中一年级,从初一到初三都按照每生每年15000元收入。明年上小一的孩子、明年上初一的孩子将按照调整后的价格收取。
那么北师大为啥要涨价呢?业内人士分析:
1)北师大教师的薪资水平较高,长春北师大为了在市场上站稳脚跟,采取了高薪招聘老师的战略,动辄十几万、二十几万招聘小学老师和中学老师,这部分成本很显然会导致教师成本高涨,而随着北师大学生人数的增长,对老师特别是骨干名师的需求数量也日益增多,因此教师成本负担也有所加重;
2)2020年长春市实施公民同招,而且相关教育主管部门、学校严格执行相关政策的落实,高新区内名校省二高新小学招生人数压缩,同时省二高新原本自主招生改为公民统招后,省二高新也更加难进,因此部分高新区附近的家长将就学目标瞄向了长春北师大附属学校,因此北师大附属学校也这两年变得炙手可热,招生人数也出现了激增的情况。
在不愁生源的情况下,对学费进行上涨,可以通过价格起到调控生源的作用,因此北师大附属学校启动此次学费涨价,也在情理之中。
也有业内人士和家长担忧,此次长春北师大附属学校打响了2021年民办学校学费涨价的第一枪,按照以往的情况,一所民办申请学费上涨通常会引发一群民办学校跟风申请涨价,在今年出现疫情诸多行业居民收入受到影响情况下,势必会增加广大家长的学费负担,因此关于学校涨价这一关乎民生的重大决策,发改委等政府部门还是“慎重”一些为好!






