近年来,大学生考公的热情越来越高。从全国范围内看,每年国家公务员考试的报名人数都在逐年攀升,竞争激烈程度不断加剧。
伴随着考公热,“选调生”这个词也备受大家关注。近期,北京、上海、江苏、山东、四川、云南、贵州、黑龙江等8省市相继公布了2024年选调生公告。
到底什么是选调生?哪些人又能端上这碗“铁饭碗”呢?选调生是各省党委组织部门有计划地从高等院校选调品学兼优的应届大学本科及其以上毕业生到基层工作,作为党政领导干部后备人选和县级以上党政机关高素质的工作人员人选进行重点培养的群体的简称。
一般来说,选调生分为3类,分别是:中央选调生、定向选调生、非定向选调生。
不同省市对本省的选调生要求各不相同。选调生除了要满足一般公务员考试的报名条件外,还要求政治素质良好,一般情况下还会要求是优秀学生干部,中共党员等。而且一般会面向高等院校选调。
下面,一起来看看各省2024年政策中所提到的选调对象和选调条件👇
北京市2024年度定向选调和“优培计划”共招聘960人。
一、选调对象
(一)北京大学等43所“双一流”建设高校和北京交通大学等25所高校“双一流”建设学科应届优秀大学毕业生;
(二)2022年8月1日至2024年7月31日期间取得世界排名前100名国(境)外院校(以2023年软科世界大学学术排名为准)学位、最高学历学制1年及以上、未落实工作单位的留学回国人员;
“优培计划”招聘对象还包括:北京工业大学等20所北京市属高校高精尖学科应届优秀大学毕业生。
二、选调条件
根据上海干部队伍结构需求,2024年选调400名左右的应届优秀大学毕业生。
一、选调对象
(一)北京大学等44所高校优秀应届毕业生;
(二)中央财经大学等30所高校“双一流”建设学科硕士研究生及以上学历优秀应届毕业生;
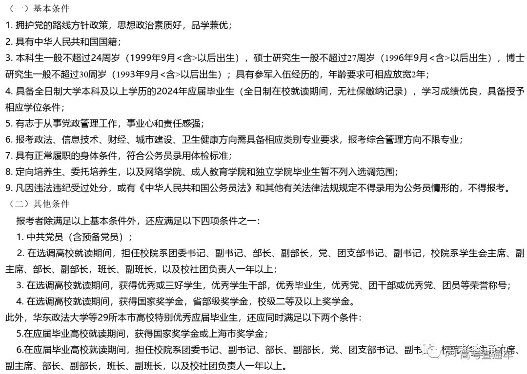
(三)华东政法大学等29所本市高校特别优秀应届毕业生。
同时,在以下两类高校试点招录选调生:
(一)中国科学院大学、上海科技大学、南方科技大学等新型研究型大学硕士研究生及以上学历优秀应届毕业生;
(二)国(境)外高水平大学优秀应届毕业生,高校范围参照上海市留学回国人员可直接办理落户的高校名单。
选调职位一般为上海市市级和地区机关职位(具体详见职位简章)。选调专业类别具体分为综合管理、政法、信息技术、财经、城市建设、卫生健康等六大方向。
二、选调条件
江苏2024年选调工作分两批进行,共选调1170名全日制大学本科及以上学历2024年应届优秀毕业生。
一、选调对象
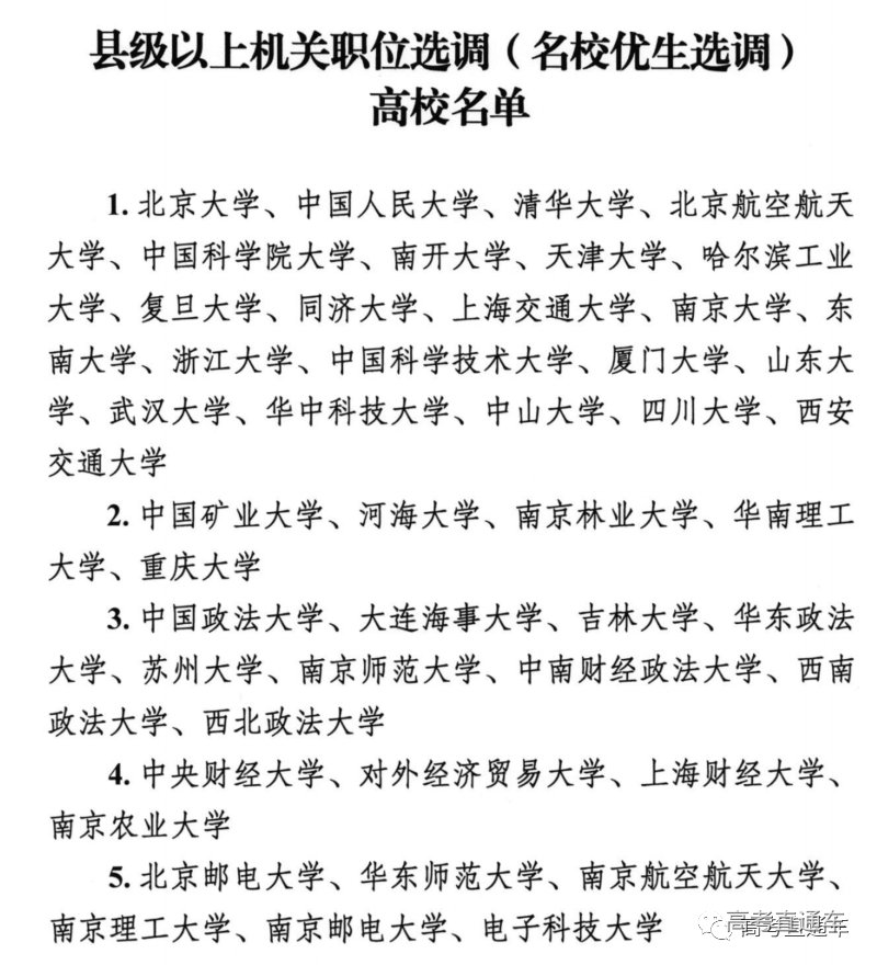
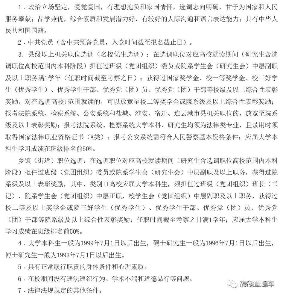
第一批,县级以上机关职位选调(名校优生选调):面向全国部分“双一流”建设高校、政法类高校,选调600人到县级以上机关工作。
第二批,乡镇(街道)职位选调:面向全国部分“双一流”建设高校、省内普通高校,选调570人到乡镇(街道)工作。
选调对象不含委培、定向、专升本和独立学院毕业生。优先选调经济金融、信息技术、智能制造、城乡建设、社会治理、生态环境、公共卫生等大类紧缺专业人才。每职位选调数量男女保持平衡。
二、选调条件
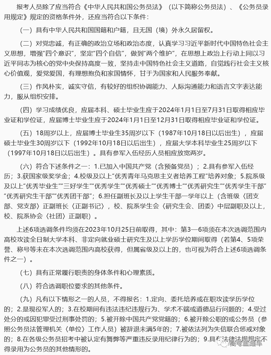
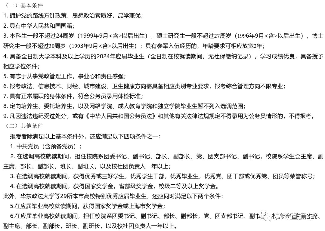
山东省2024年计划选拔录用选调生1640名,分两批开展选调工作,面向2024年全日制大学本科及以上学历应届优秀毕业生。
一、选调对象
第一批,面向北京大学、中国人民大学、清华大学、中央财经大学、对外经济贸易大学、中国政法大学、哈尔滨工业大学、复旦大学、上海交通大学、南京大学、浙江大学、中国科学技术大学、山东大学、中国海洋大学、西安交通大学、武汉大学、中国石油大学(华东)等17所高校毕业生实施定向选调。
第二批,面向国内外部分高校及相关专业毕业生实施定向选调;面向全国普通高校及国家承认学历的海外高校毕业生实施常规选调。
部分国内高校:
部分高校的相关专业:
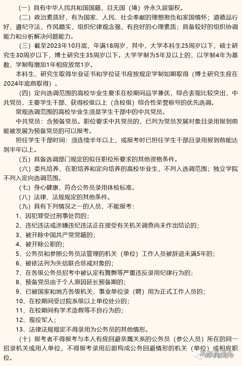
二、选调条件
四川省2024年面向部分高校选调优秀大学毕业生2307人。
一、选调对象
2024年大学本科及以上学历学位应届毕业生,具体包括:
1.全日制大学本科学历、学士学位应届毕业生。
2.非定向就业的硕士研究生及以上学历学位应届毕业生。
3.四川省定向培养的少数民族高层次骨干大学本科及以上学历学位应届毕业生(非在职)。
全日制本科在选定高校就读并取得相应学历学位的2024届非定向就业应届硕士研究生,或全日制本科、非定向就业硕士研究生在东南大学就读并取得相应学历学位的2024届非定向就业应届博士研究生,也在人员范围内。
目前已知选定的高校有四川大学、重庆大学、武汉大学、北京大学、西南交通大学、合肥工业大学、西南大学、厦门大学、中国药科大学、华中科技大学、西安交通大学、南开大学等高校。
图源:网络(仅供参考)
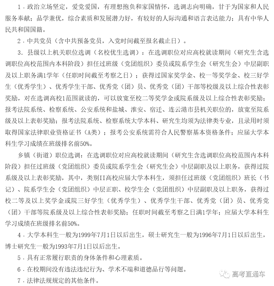
二、选调条件
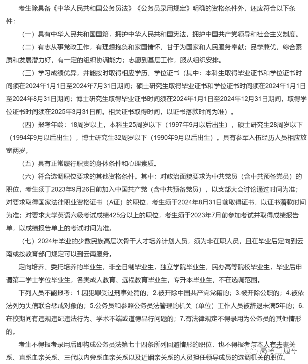
云南省2024年面向部分高校选调优秀大学毕业生2039人。
一、选调对象
云南省委组织部发布的选定高校2024年应届毕业生,目前已知选定的高校有中央民族大学等高校。
二、选调条件
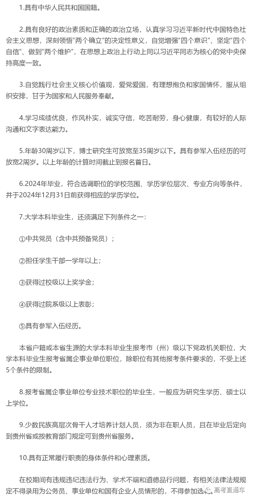
贵州开展2024年定向部分高校选调优秀毕业生到党政机关和省属企事业单位工作。
一、选调对象
选调对象为选调范围内具有大学本科以上学历、学士以上学位的2024年优秀毕业生(含少数民族高层次骨干人才培养计划人员)。
委托培养、在职培养和定向培养的高校毕业生,独立学院毕业生,各类成人教育、远程教育毕业生不列入选调范围。
选调范围如下:
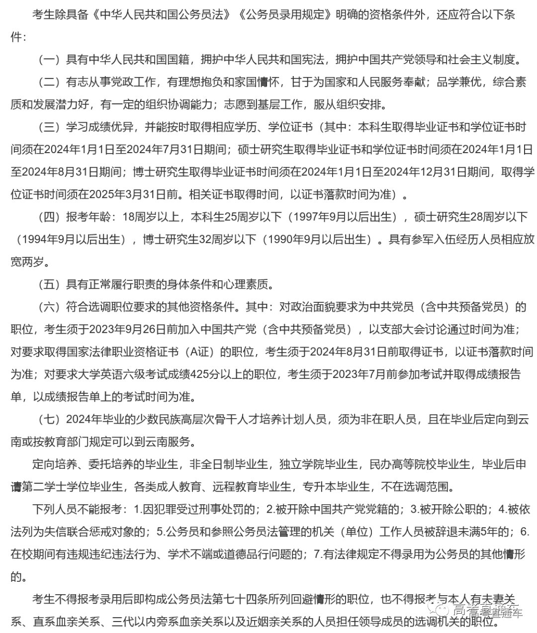
二、选调条件
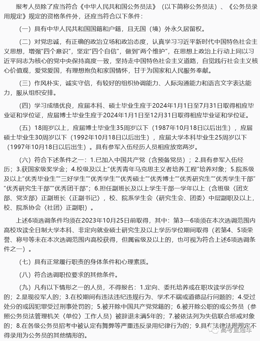
经研究决定,黑龙江2024年度继续面向部分高校定向选调一批应届优秀大学毕业生。
一、选调对象
1. 招录范围的高校2024年在校应届全日制本科及以上学历、学士及以上学位优秀毕业生。
2. 全日制本科在招录范围的高校就读,并取得相应学历学位的2024年在校(国内高校)应届全日制硕士毕业生;全日制本科或硕士在招录范围的高校就读,并取得相应学历学位的2024年在校(国内高校)应届全日制博士毕业生。
上述条件满足其一即可。不包含:定向培养、委托培养的应届本科生、研究生,独立学院毕业生,民办高等院校毕业生,毕业后申请第二学士学位毕业生,各类成人教育、远程教育的毕业生。
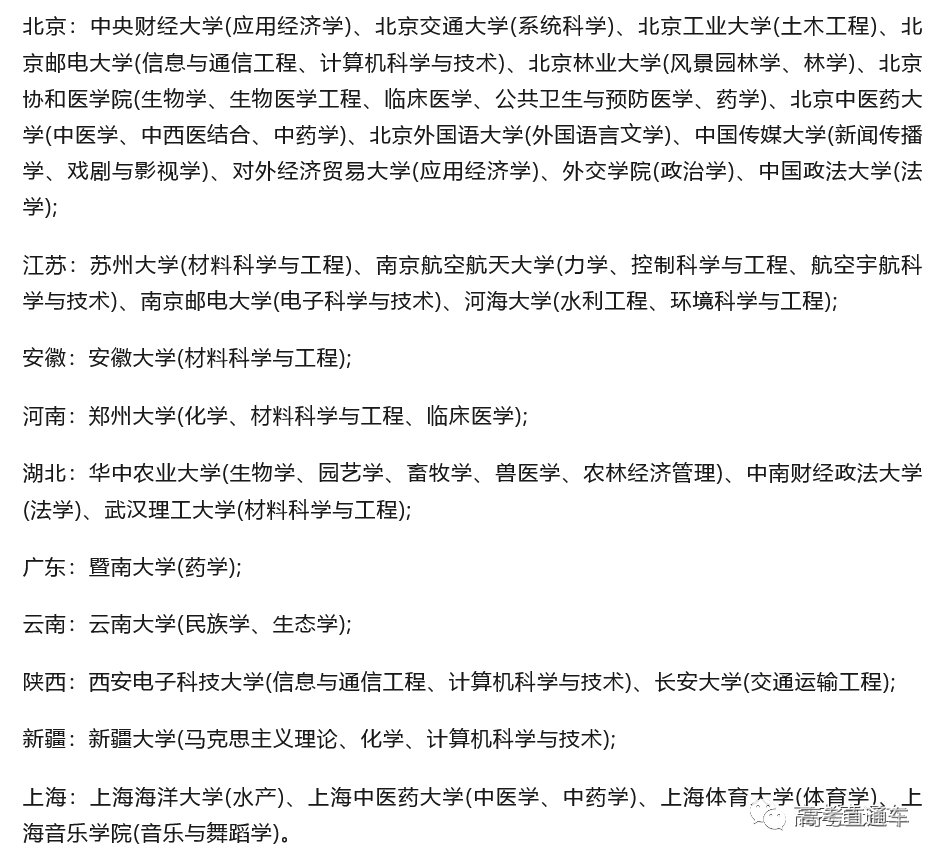
黑龙江省2024年度定向招录选调生大学名单:
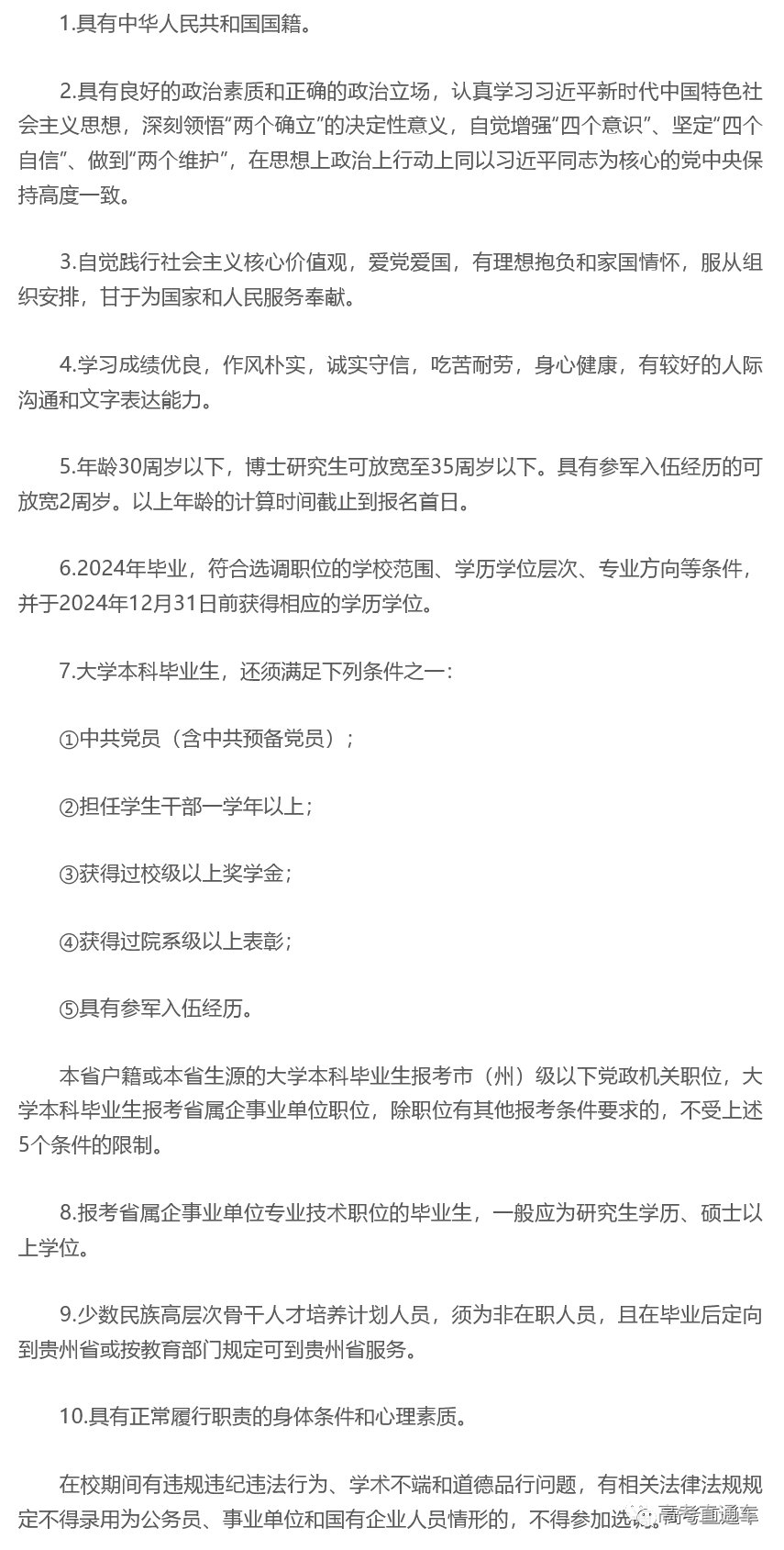
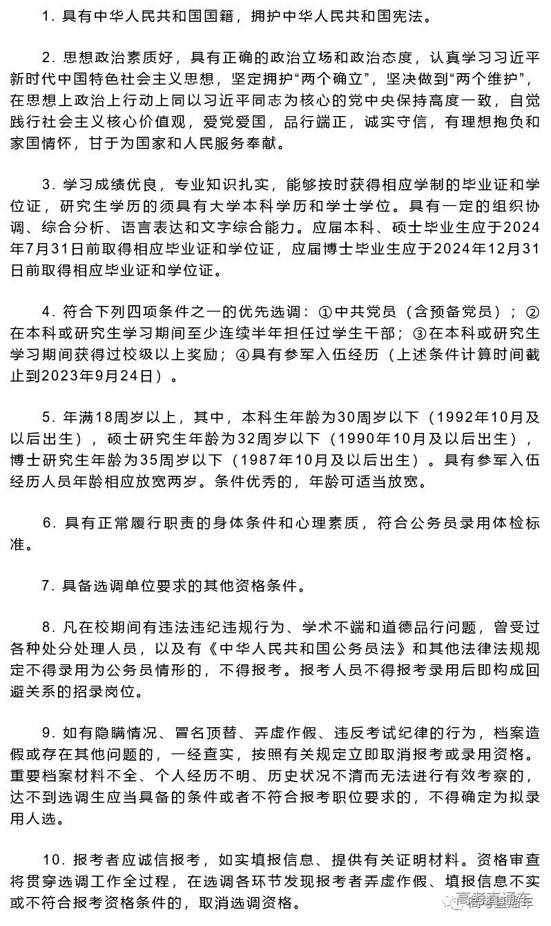
二、选调条件


































