2020年广州市中考志愿填报问答

2020-07-01 19:12 广州招考 评论



报考范围




01


 Q:我市高中阶段教育有哪些学校?

A:我市高中阶段教育的学校有:普通高中(含公办和民办高中)、高职(高等学校五年制专科,下同)、中职学校(含教育系统的职业高中、普通中专,人力资源和社会保障系统的技工学校)。除高职院校招生工作由省教育考试院统一组织管理外,其他学校由广州市招生考试委员会办公室统一组织招生考试和录取工作。


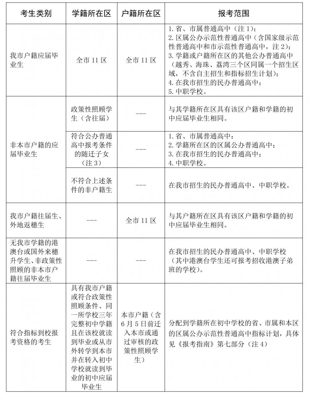
02


Q:各类考生的报考范围是什么?

A:各类考生的报考范围如下表

注:1.省、市属普通高中:华南师范大学附属中学、广东实验中学、广雅中学、执信中学、2中、6中、铁一中学、广大附中、协和中学、广东华侨中学、美术中学、广州外国语学校。
2.区属公办示范性普通高中:在提前批面向全市招生,但招收学校所在区以外的学生人数不能超过本校当年招生总计划的15%。具体学校名单详见《报考指南》第七部分。
3.符合公办普通高中报考条件的随迁子女:具有我市三年初中完整学籍、父母一方或其他监护人持有在我市办理且在有效期内的《广东省居住证》的非本市户籍初中毕业生。公办普通高中招收此类考生不超过学校所在批次招生计划的8%。
4.2020年公办示范性普通高中分配到初中学校的指标比例是学校招生总计划的50%。

03



Q:跨区生的升学范围有何规定?

A:学籍与户籍不在同一个区的我市户籍应届生,选择按户籍所在区升学的,称为“跨区生”,须在中考报名时提出跨区申请,报考范围与其户籍所在区具有该区学籍和户籍的应届初中毕业生相同。其中符合指标生报考资格的考生,无论是否跨区,都只能报考学籍所在学校分得的指标计划。


04



Q:越秀、海珠、荔湾三区的考生升学范围要注意什么?

A:普通高中统招计划(不含自主招生和指标到校计划)招生时,三个区同属一个招生区域,即三个区的考生等同于一个区的考生,均可报考三区内的区属普通高中,不视作外区考生。


但三区的初中应届毕业生报考指标到校计划和参加自主招生时,只能报考分配到学籍所在初中学校的区属示范性普通高中指标计划和学籍所在区(外地返穗生为户籍所在区)区属示范性高中的自主招生计划,以及省市属示范性普通高中指标计划和自主招生计划,不能报考其他区属的示范性普通高中指标计划和自主招生计划。


05



Q:如何理解区属示范性普通高中学校可在提前批面向全市招生,但招收学校所在区以外的学生人数不能超过本校当年招生总计划的15%?

A:区属公办示范性(含国家级示范性和广州市示范性)普通高中学校可在提前批面向全市招收我市户籍生和政策性照顾学生,但招收学校所在区以外的学生人数不能超过本校当年招生总计划的15%。具体招生计划数详见《报考指南》第七部分普通高中提前批统一计划招生各校“外区招生最大计划数”。


例如:某校今年招生总计划为500人,在提前批安排招生计划200人,其中最多安排75人(占总计划15%)招收学校所在区以外的学生,余下125人面向本区招生;其余计划安排在第一批面向本区招收300人。


区属示范性高中在提前批面向全市招生,考生选择更多,建议考生结合自身学业水平,参照招生学校往年录取分数,可适当考虑报考外区示范性高中。





填报志愿




06


Q:我市高中阶段学校招生批次有哪些,录取顺序如何?

A:我市高中阶段学校招生分两阶段进行,先进行普通高中的录取(含普通高中补录),再进行中职学校的录取。招生批次安排如下:
独立招生学校:外语、美术类和招收宏志生、港澳子弟班的学校,以及自主招生学校。
提前批:1.公办示范性普通高中学校指标计划;
2.示范性普通高中学校统一计划。
第一批:省一级普通高中学校。
第二批提前录取:广州市美术中学。
第二批:市一级普通高中学校。
第三批:区一级及以下普通高中学校。

第四批:各级各类中职学校(含职业高中、普通中专、技工学校)。


录取顺序依次按照:独立招生学校、提前批指标计划、提前批统一计划,第一批、第二批提前录取、第二批、第三批、普通高中补录、第四批(中职学校录取)、中职学校补录(注册入学方式)进行。


07


Q:各批次志愿个数是多少?

A:各批次志愿个数如下表

注:1.上述为各区各批次可填报志愿个数上限,即最多可填报公办高中和民办高中数之和,有的批次只有公办高中或民办高中,例如提前批指标计划只可填报公办高中,第二批提前录取只可填报广州市美术中学,第三批只有民办高中,各批次填报数量不超过志愿数上限即可。

2.第二批提前录取仅限报考广州市美术中学,所有报考该校的考生需参加学校组织的美术专业评选。


08


Q:如何填报志愿?

A:我市高中阶段学校招生实行网上填报志愿,考生凭考生号、密码或粤省事登录“广州市高中阶段学校招考服务平台”(https://zhongkao.gzzk.cn/,以下简称“中考服务平台”)填报志愿。


(一)填报志愿时间:2020年7月6日8:30至7月10日15:00。考生须在2020年7月10日(星期五)15:00前对网上填报的志愿信息予以确认,逾时未确认的志愿信息无效。


(二)填报志愿流程:选择“志愿填报”功能→修改新密码(仅首次进入需要)→填报各批次学校志愿→修改、核对志愿→确认志愿信息。


志愿填报期间内,如考生要对已确认的信息再作修改,可向毕业学校提出申请,由学校(报名点)将考生的志愿状态恢复为“未确认”,考生再登录系统进行修改并确认,逾期不能修改和确认。


09


Q:填报志愿要注意什么?

A:(一)妥善保管密码。考生登录中考服务平台进入志愿填报后,一定要修改初始密码,密码的设置要有一定的难度,注意不要使用过于简单、短小和易破解的字符(如本人生日),修改密码后要妥善保管对于考生因密码丢失导致的填报志愿与考生本人或家长意愿不符的问题,由考生自行负责。对于考生填报意愿与家长要求相冲突发生的争议,由考生与家长自行协商后确定志愿填报。


(二)填报志愿须及时网上确认。为保证志愿信息准确无误和提高志愿录入的效率,考生可先填写志愿拟稿表(只作拟稿用),再在网上录入志愿信息,认真校对后再作确认。若录入的志愿信息与志愿表不符,市招考办只以考生网上确认的志愿信息为准。考生须在7月10日(星期五)15:00前对网上填报的志愿信息予以确认,逾时未确认的志愿信息无效。


(三)了解投档录取规则合理填报志愿。我市对各类招生学校,均实行在录取控制分数线上按志愿优先的投档方式。填报志愿与投档、录取的方式有密切的联系。考生须了解清楚投档录取规则及有关规定再合理填报志愿。具体投档规则和相关规定详见《报考指南》第二、三部分。


(四)填报志愿要承担责任和风险。志愿填报情况与录取直接相关,考生因填报志愿不合理造成落选的,由考生本人承担责任。尤其须提醒考生和家长注意的是:考生被普通高中录取后,不能办理退档,如果不按时注册报到,将视作考生自动放弃录取资格,招生学校注销其录取结果后,考生只能参加中职学校的录取,不能参加普通高中补录。


10


Q:考生对志愿有异议如何处理?

A:2020年7月10日15:00为填报志愿截止时间,系统将准时自动关闭。市招考办将所有考生的报考信息包括志愿数据进行备份,同时办理备份数据公证手续,经公证后的志愿数据备份盘交公证处封存备案,考生可随时上网核查本人的志愿信息,但无权再修改志愿信息。如考生对志愿信息有异议将以封存的考生数据盘的信息为准。

11


Q:填报志愿的顺序有哪些规定?

A:(一)各批次的填报顺序没有规定,考生可根据招生学校所在的批次自行选择填报。


(二)同批次内须遵循从第一志愿到后续志愿的填报顺序,要注意各区对志愿个数的限制。


(三)中职学校(即第四批)每个学校设6个专业志愿,须从第一专业志愿依次填报。


不要求全部志愿都填满。考生根据本人意愿决定填报任意批次志愿,可以不报满。但建议考生充分利用志愿的容量,以增加录取的机会。


12


Q:不同录取批次之间,志愿的顺序互相影响吗?

A:不影响。

按照投档录取规定,投档是分批进行的,不同的录取批次之间,其志愿顺序互不影响。


例如,考生在提前批填报A校,录取分数达不到而落选了,该生在第一批同样填报了A校(A 校在提前批和第一批都有招生计划),而且超过了A校第一批的录取最低分数,则该生就有可能投档到A校,不会因为该生在提前批落选了而不在第一批投档。但如果该生在第一批未填A校志愿,即使分数超过了A校第一批的录取最低分数,该生也不会被A校投档录取。


13


Q:考生填报宿位不足的学校时要注意什么?

A:高中阶段学校投档录取不再设宿位数控制,宿位不作为投档录取规则之一。部分学校提供的宿位数小于招生计划数(详见《报考指南》第七部分各学校备注),无法满足所有考生住宿需求,由各学校制定宿位分配方案并提前向社会公布,考生入学后由学校根据方案分配宿位。考生在填报宿位不足的学校时,如有住宿需求,可先咨询学校了解住宿分配方案、衡量自身实际情况后再慎重做出选择。


14


Q:填报民办高中要注意什么问题?

A:考生填报民办学校时首先要考虑家庭经济承受能力。民办学校的收费一般都比公办高,民办学校具体收费和计划设置等详见《报考指南》第七部分。填报普通高中志愿时需慎重,如被前面的志愿(不论公办、民办)高中录取后,后续志愿即使达到学校录取最低分数也不能再退档参与后续学校的录取。考生须先了解有关学校的收费标准、结合实际情况,慎重考虑是否填报。


15


Q:独立招生的学校有哪些,如何报考?

A:2020年我市独立招生学校包括外语类、美术类和招收宏志生、港澳子弟班的学校,以及自主招生学校。独立招生学校的录取安排在提前批前录取,具体学校详见《报考指南》第二部分P24-27。


凡报考独立招生学校的考生,均需报名参加2020年广州市中考和填报相应独立招生学校志愿。美术类学校(广州市美术中学、岭南画派纪念中学)有专业成绩要求,考生还需按时参加学校组织的专业测评。参加自主招生的考生,还需按全市自主招生工作日程安排,登录中考服务平台进行自主招生网上报名,以及参加学校组织的综合能力考核。报考独立招生学校的考生,除填报独立招生学校志愿外,还可按常规填报其他批次志愿。


16


Q:填报自主招生学校要注意什么?

A:自主招生学校安排在提前批前独立招生,具备我市普通高中学校自主招生综合能力考核资格的考生,需在独立招生学校志愿,根据个人意愿填报1所符合资格的自主招生学校志愿。未填报自主招生计划志愿的,将不能参加自主招生录取。


17


Q:指标计划志愿如何填报?

A:(一)指标到校录取安排在提前批进行,提前批分两步,先进行指标计划的录取,再进行统一计划的录取。


(二)指标计划志愿与其他批次志愿同步填报,共设3个指标计划志愿,符合指标资格的考生只可报考分配到本校的省、市属和区属公办示范性高中指标计划。


(三)户籍和学籍不在同一个区,且符合指标生报考资格的考生,若选择跨区升学(即按户籍区升学),指标计划的报考和录取不受跨区影响,仍按其学籍所在区进行,其在独立招生(自主招生学校除外)、提前批统一计划和后续批次按跨区生录取。


18


Q:体育、艺术特长生如何填报志愿?

A:经审核具备体育、艺术特长生资格的考生,无论所报学校的招生计划是只有一个批次或分两个批次的,都必须在该校的首批次第一志愿填报该校,其余志愿则由考生自行选择填报学校。不在招收特长生学校的首批次第一志愿填报该校的特长生,投档时将按普通考生的录取规则进行投档。广州外国语学校所有计划安排在提前批前独立招生,因此报考该校的特长生须在独立招生学校填报该校统一招生计划。其他学校的独立招生不视作学校的首批次,特长生计划均安排在提前批或后续批次,考生需在提前批统一计划或学校的招生首批次(非独立招生学校)的第一志愿填报该校,特长生资格方才有效。请注意查看《报考指南》第七部分学校体育或艺术特长生计划所在批次。





投档录取




19


Q:什么是批次录取最低控制分数线和高分优先投档线?

A:普通高中每批次设置录取最低控制分数线和高分优先投档线。招生部门在投档录取前,根据每批次招生学校的计划数和志愿人数,以及考生的学业成绩水平等情况,按照一定比例分别划定每批次高分优先投档线和录取最低控制分数线。


对达到高分优先投档线的考生,按其志愿次序优先对这部分考生进行投档。若在高分优先投档线上学校未完成招生计划,再对高分优先投档线以下、批次录取最低控制分数线以上的考生进行投档。录取最低控制分数线是各批次招生学校在投档录取时,对考生学业考试成绩的最低要求。当考生成绩低于某批次录取最低控制分数线时,不能参与该批次招生学校的投档录取。


20


Q:达到高分优先投档线就一定能被录取吗?

A:不一定。

投档录取时,对达到高分优先投档线以上的考生,相较于达到录取最低控制分数线的考生,优先参与投档录取,但并不意味着达到高分优先投档线的考生就一定能被所填志愿的学校录取。如果志愿填报不合理,各志愿之间没有保持一个合理的梯度,仍会出现上了高分优先投档线而落选的情况。


例如:假设提前批高分优先投档线为690分,录取最低控制分数线为650分。某学校投档录取时,先对690分以上报考该校志愿的考生,按第一志愿、第二志愿……的顺序进行投档,如该校在高分优先投档线上未完成计划,则再对690分以下、650分以上的考生按志愿先后顺序进行投档。


假如某考生总成绩为695分,所填第一志愿A校的录取最低分数为700分,自然他的A校志愿就落选了。所填第二志愿B校的录取最低分数为690分,末位考生志愿序号为1,表示该校在690分的第一志愿就已完成计划,自然他的第二志愿也落选。所填第三志愿的C校录取最低分数为680分,低于高分优先投档线,表示C校在高分优先投档线上未完成计划,该生虽然第三志愿报C校,也是可以在高分优先投档线上投档时被C校录取,优先于690分以下的考生参与投档。


21


Q:什么是学校录取最低分数?

A:学校录取最低分数是在投档录取时,在批次录取最低控制分数线上,按照投档规则,对填报某所招生学校的全体考生根据志愿顺序、学业考试成绩高低完成投档后产生的最低录取分数。学校录取最低分数是学校在某批次投档录取完成后产生的,是投档录取的结果,不是事先设定的。各学校往年录取最低分数详见广州招考网-中考中招-历年分数。

22


Q:普通高中各批次是如何进行投档录取的?

A:(一)每批次先对高分优先投档线上的考生,根据学校的招生计划数,按考生志愿的先后顺序从高分到低分按1 : 1比例投档。其中,公办普通高中学校计划包括户籍生(含政策性照顾学生,下同)招生计划和随迁子女招生计划,分别对应户籍生志愿和随迁子女志愿同时投档。先投第一志愿,若学校招生计划未录满,再投第二志愿……依此类推。若高分优先投档线上招生学校未完成招生计划,再对录取最低控制分数线以上的考生进行投档,规则同前。


(二)在多个批次安排招生计划的普通高中学校(含公办、民办,下同),非最后批次录取最低控制分数线上未完成招生计划的,其剩余计划数并入该校下一批次计划进行投档录取。


(三)普通高中学校在该校最后一批次(包括只有一批次的)投档时,若投档至批次录取最低控制分数线上仍未能完成招生计划的,不降分录取,对剩余学位统一安排补录。


(四)区属示范性普通高中提前批统一计划投档时,本区与外区考生按报考范围同时投档。当外区考生投档数已达到面向外区招生最大计划数时,就不再投外区考生,而继续对本区考生投档直至完成招生计划为止。


(五)除提前批外,民办普通高中按考生升学所在区的批次录取控制分数线投档。


23


Q:独立招生学校如何录取?

A:独立招生学校(包括外语、美术类和招收宏志生、港澳子弟班的学校,以及自主招生学校),在普通高中提前批录取前,按照经市、区教育局和市招考办批准并由学校向社会公布的招生方案完成录取工作,具体各学校录取办法详见《报考指南》第二部分独立招生学校报考须知。


24


Q:指标计划如何进行投档录取?

A:提前批先进行指标计划的投档录取,再进行统一计划的录取。指标计划以示范性普通高中近3年在提前批统一计划户籍生录取最低分数的平均值下降20分为该校指标计划的录取最低控制分数线(若当年未在提前批招生的,取当年学校除独立招生外的首批次户籍生录取最低分数计算。最终计算时去尾取整)。考生的投档分数只取初中毕业生学业考试成绩,不含高中阶段学校招生考试各项加分或优先录取(仅限于指标计划投档)。投档时,根据初中学校分得的每所示范性普通高中的指标计划数,按考生填报该校志愿先后顺序,从高分到低分按1:1比例投档录取,若分数相同则参照同分规则进行投档。若示范性普通高中指标计划未能完成,则将剩余指标计划并入该校提前批统一计划进行投档录取。


25


Q:体育、艺术特长生如何录取?

A:体育、艺术特长生的录取,根据市教育局体卫艺处审定获得体育、艺术特长生资格考生的名单,按学校招收特长生的计划和学校设定的条件进行投档录取。录取时,按学校招收特长生计划数,以学业考试成绩优先为原则(体育、艺术特长生参加特长生招生学校投档时,不再享受加分或优先录取政策),从高分到低分投档。各校在本校设定的体育、艺术特长生录取最低控制分数线上未能完成的特长生招生计划数,并入学校的招生计划用于招收非特长生。


26


Q:普通高中的补录如何进行?

A:未完成招生计划(含注册报到后有缺口)的普通高中学校,在第三批录取结束后,由补录学校所属教育行政主管部门确定具体补录范围,市招考办在广州招考网统一公布补录计划和各校补录最低控制分数(即原录取最低分数)。公办普通高中学校补录计划不再区分户籍生和随迁子女招生计划。凡未曾被普通高中学校录取、符合补录范围、且学业考试成绩达到有关普通高中学校原录取最低分数的考生均可登录中考服务平台填报补录志愿。补录办法通过广州招考网另行公布。


27


Q:中职学校如何进行投档录取?

A:(一)中职学校录取不设录取最低控制分数线,按学业考试总分分段投档,以普通高中学校录取最低控制分数线为起点,在200分以上以50分为间隔分段划定每段投档控制线,200分以下不再划分分数段,依次在分段投档控制线上按招生学校专业计划数与投档数1:1的比例进行投档。


(二)在分段投档控制线上,根据考生学校志愿先后顺序,先投第一志愿学校,对填报同一所学校的考生,按专业志愿优先、成绩由高到低先投第一专业志愿,若该校有专业未投满,再投第二专业志愿填报该专业的考生档案……依此类推。若所有专业志愿投完后仍有专业未投满,则对选择了“专业服从分配”但还未能投出的考生,按考生成绩从高到低、专业代码从小到大顺序投档至尚未投满的专业。若该校还有专业未投满,则继续投第二志愿学校填报该专业的考生档案……依此类推,直至各专业投满为止。


(三)已被普通高中学校录取的考生,放弃原录取结果且已填报了中职学校志愿的,可参加中职学校统一投档录取。


28


Q:中职学校的补录如何进行?

A:中职学校统一投档时未完成计划及注册报到后有缺口的学校,由市招考办在广州招考网统一公布中职学校补录计划,由考生自行联系中职学校,以注册入学的方式进行补录。


29


Q:投档分与学业考试成绩有何区别?

A:除公办示范性普通高中指标计划投档时取考生学业考试原始成绩外,普通高中其余招生计划和中职学校招生计划,在投档录取时,根据加分或优先录取政策中关于“加分投档录取”的规定,对符合条件考生的学业考试原始总分给予加分,即为投档分,录取时按投档分进行投档录取。考生若具备两项以上加分或优先录取条件,只享受最高加分的一项,体育、艺术特长生不再享受加分。


投档分只作投档录取时使用,不作为考生的学业考试成绩,学业考试成绩以考生的中考原始成绩呈现。


30


Q:同分序号是什么?对学业考试成绩总分相同的考生,怎样进行投档排序?

A:当考生的投档总分相同时,按以下规则进行排序:根据加分或优先录取政策的规定,首先是享受“同等条件下优先录取”的考生(考生若已享受加分,则不再享受优先录取);再比较学业考试原始成绩;若情况又相同,则先比较语文、数学、英语三科分数之和;若再有相同,则依次比较数学、语文、英语、道德与法治、物理、化学单科成绩;若仍有相同,又再比较综合表现评价等级。


依照上述规则对全市投档总分相同的考生进行排序产生的序号,即为考生的同分序号,将在考生的电子成绩证明“说明”栏目予以说明。


31


Q:达到学校录取最低分数就一定能被录取吗?

A:不一定。
投档时,若有几个考生总分相同,则比较同分序号,按同分序号先后顺序录取。即使考生达到学校录取最低分数,并不代表就一定能被录取,能否录取,取决于考生的同分序号先后及招生学校投档至该分数时的剩余招生计划数。因此也会造成考生虽达到学校的录取最低分数,但由于同分排序靠后而落选的情况。


32


Q:如何理解“末位考生志愿序号”和“最大志愿序号”?

A:市招考办公布普通高中学校录取最低分数时会同时公布各校录取的“末位考生志愿序号”和“最大志愿序号”,可结合“最低分数”和“末位考生分数”了解学校投档情况。


“末位考生志愿序号”是指向招生学校投档最后一名考生的志愿序号。


“最大志愿序号”是指向招生学校投档考生中最大的志愿序号。


根据学校录取最低分数和高分优先投档线判断,若学校录取最低分数≥高分优先投档线,即“末位考生志愿序号”=“最大志愿序号”;若学校录取最低分数<高分优先投档线,“末位考生志愿序号”不一定等于“最大志愿序号”,要具体学校区分看待。


以提前批为例,假设提前批高分优先投档线为690分,录取最低控制分数线为650分,A学校录取最低分数为689分,最大志愿序号为4,末位考生志愿序号为1,即表示该校在提前批高分优先投档线上录取了所有第一到第四志愿填报该校的考生,但在690分时仍未完成计划,接着继续投690分以下,650分以上第一志愿的考生,投到第一志愿689分时该校计划完成,末位考生志愿序号为1,即最后一个被该校录取的考生是第一志愿填报该校的。


33


Q:考生被普通高中录取后能办理退档再参加高中补录吗?

A:不能。

凡已被普通高中录取或未按时注册报到的考生,均不能再参加普通高中补录,只可以参加中职学校录取。


34


Q:考生被高中或中职学校录取后能办理退档参加其他中职学校补录吗?

A:可以。

(一)凡已被普通高中录取的学生,要求放弃原录取结果参加中职学校统一投档录取的,可在普通高中补录结束后,中职统一投档录取前到区或市招考办递交书面放弃申请(须有考生、家长签名),办理注销手续,再参加中职学校的统一投档录取。


(二)放弃原中职学校录取并要求参加其他中职学校补录的考生,由本人到补录学校办理注销录取和注册入学的补录手续。





咨询指引




35


Q:哪些渠道可了解我市高中阶段招生学校的招生信息?

A:(一)广州招考网

(http://gzzk.gz.gov.cn/)。

(二)《二〇二〇年广州市高中阶段学校招生报考指南》(《报考指南》)。

(三) 关注“广州招考”微信公众号或官方微博。

(四)考试成绩、录取结果查询:

1.网上查询——网址:https://zhongkao.gzzk.cn/。

2.微信查询——手机关注“广州招考”官方微信,点击“便民服务”中的“招考查询”栏目进行查询。

3.免费向考生发送考试成绩、录取结果短信。


登录高考直通车APP
查看完整试题答案
好的
查看完整试题
特别声明:
1. 本站注明稿件来源为其他媒体的文/图等稿件均为转载稿,本站转载出于非商业性的教育和科研之目的,并不意味着赞同其观点或证实其内容的真实性。如转载稿涉及版权等问题,请作者在两周内速来电或来函联系,本站根据实际情况会进行下架处理。
2. 任何媒体、网站或个人未经本网协议授权不得转载、链接、转贴或以其他方式复制发表,违者本站将依法追究责任。
举报理由选择
确定
高考直通车官网

哇哦!快加入高考直通车APP,发现更多精彩内容,与学霸一起交流学习吧!