最强“双非”学科来了!100%达标

2024-10-16 11:33 软科 评论

百舸争流,奋楫者先!千帆竞发,勇进者胜!


2024年10月15日,2024软科中国最好学科排名正式发布,共有100所大学的308个学科点入选“中国顶尖学科”(全国前3%或前2名)。其中,63个“中国顶尖学科”为非“双一流”建设学科(不含北京大学、清华大学的学科点),在此之中更有8个学科点来自8所非“双一流”建设高校,实力堪比“国家队”。


图片


“双一流”建设高校注重强化同国家战略目标和战略任务的对接,汇聚大团队、构建大平台、承担大项目、作出大贡献,彰显服务国家的重大价值和实际贡献。“学科发展水平数据监测平台”通过“双一流监测”功能对所有高校在建学科的“大团队”“大平台”“大项目”“大成果”等标志性指标以及学科点层次这一基础指标等共5项核心指标进行监测。


经统计,在这些顶尖学科中,20所高校的23个学科点的核心指标达标率已达到4/5及以上。其中,北京理工大学的机械工程复旦大学的理论经济学华南师范大学的心理学西安电子科技大学的电子科学与技术以及西安交通大学的数学等学科已100%达标


此外,北京语言大学的中国语言文学广东外语外贸大学的外国语言文学华东政法大学的法学南京工业大学的化学工程与技术以及西南政法大学的法学非“双一流”高校学科核心指标达标率也达到了4/5


图片


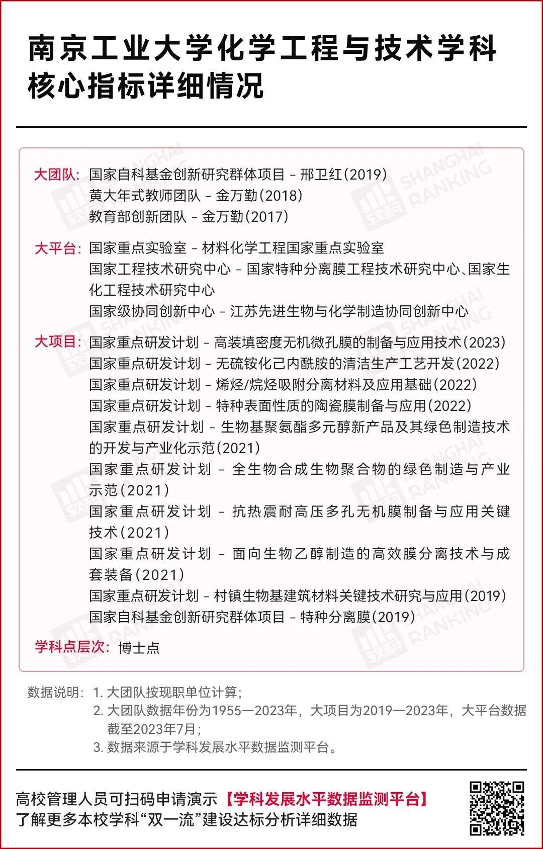
南京工业大学 王牌化工


南京工业大学化学工程与技术具有悠久的办学历史,是国家最早一批建立的学科点,在第四轮学科评估中位列A档,入选江苏高校优势学科建设工程。


在2024软科中国最好学科排名中,南京工业大学的化学工程与技术排全国第4名(前3%),被列为“中国顶尖学科”。根据“学科发展水平数据监测平台”,学校的化学工程与技术学科的“双一流”核心指标达到4/5,在“大团队”“大平台”“大项目”等核心指标上均远超达标要求。


图片


根据《“双一流”建设学科监测指标体系》,“学科发展水平数据监测平台”收录了全国所有高校学科的可监测数据,对比入选“双一流”建设的化学工程与技术学科各指标中值,南京工业大学的化工在人才培养师资队伍科研水平上大放异彩。


在建设一流师资队伍方面,学校该学科的师资力量雄厚,金万勤等5名学者在国际重要期刊担任负责人。


在提升科学研究水平方面,学校拥有材料化学工程国家重点实验室、国家特种分离膜工程技术研究中心等国家级创新平台。在承担国家级科研项目上,化工学院教授周荣飞主持的“高装填密度无机微孔膜的制备与应用技术”项目获批2023年国家重点研发计划;2022年,由孙林兵教授负责的“烯烃/烷烃吸附分离材料及应用基础”等多个项目获批国家重点研发计划。


教师获奖方面,化工学院金万勤教授主持完成的“气体净化膜材料的创制及应用”项目荣获2023年度国家科学技术进步奖二等奖;邢卫红教授主持的研究成果“面向制浆废水零排放的膜制备、集成技术与应用”荣获2019年度国家科学技术进步奖二等奖。


图片

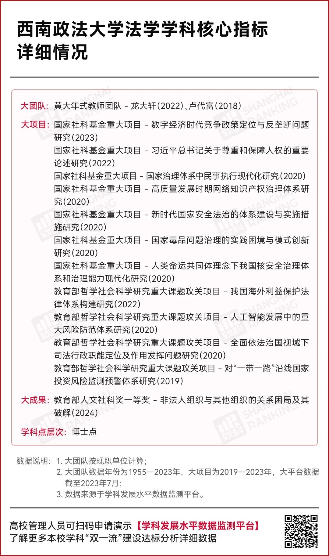
西南政法大学 法学明珠


作为新中国最早建立的高等法学教育机构之一,西南政法大学在政法类高校中表现出色,其是全国首批硕士授权单位及一级学科博士学位授权单位,也是西部地区第一个法学博士学位授权单位。学校的法学学科在第四轮、第五轮学科评估稳居全国前列,均位列A档。


在2024软科中国最好学科排名中,西南政法大学的法学排全国第4名(前3%),入选顶尖学科,并达到4项“双一流”监测“核心指标”


图片


基于“双一流”建设监测指标体系,在法学学科可监测及对比的9项指标中,学校已达标7项。近年来,学科陆续获批多项国家社科基金重大项目、教育部哲学社会科学研究重大课题攻关项目。2023年,经济法学院叶明教授作为首席专家申报的“数字经济时代竞争政策定位与反垄断问题研究”获得国家社会科学基金重大项目立项。


图片

学科建设是大学核心竞争力的集中体现。在我国高等教育建设的过程中,非“双一流”高校学科作为坚实后备力量,发挥着重要作用。


登录高考直通车APP
查看完整试题答案
好的
查看完整试题
特别声明:
1. 本站注明稿件来源为其他媒体的文/图等稿件均为转载稿,本站转载出于非商业性的教育和科研之目的,并不意味着赞同其观点或证实其内容的真实性。如转载稿涉及版权等问题,请作者在两周内速来电或来函联系,本站根据实际情况会进行下架处理。
2. 任何媒体、网站或个人未经本网协议授权不得转载、链接、转贴或以其他方式复制发表,违者本站将依法追究责任。
举报理由选择
确定
高考直通车官网

哇哦!快加入高考直通车APP,发现更多精彩内容,与学霸一起交流学习吧!