海南省考试局关于印发《海南省普通高中体育
与健康、音乐、美术等学科学业水平合格性
考试实施办法》的通知
各市、县、自治县教育(教科)局,洋浦经济开发区社会发展局:
为做好我省2022年普通高中体育与健康、音乐、美术三个学科学业水平合格性考试工作,根据海南省教育厅印发的《海南省普通高中学业水平考试实施办法(修订)的通知》(琼教规〔2019〕3号)文件精神,结合我省普通高中教育教学工作实际,特制定本办法。
一、考试形式
采取书面考试和技能测试相结合的方式进行。
(一)书面考试
体育与健康、音乐、美术三个学科学业水平合格性考试设置书面考试,采用笔答试卷的形式对学科知识进行考试测评。考试主要考查考生的学科理论水平,测试内容以学科理论知识为主,采用开卷的形式进行测试。
(二)技能测试
体育与健康、音乐、美术三个学科学业水平合格性考试设置技能测试。相对于理论考试,技能测试主要考查考生实际技能、动手操作能力。考生在考试时需按照考官的指令完成各项操作,或者按照要求自主完成全部考试。
二、考试内容及评分要求
(一)书面考试内容及评分细则
体育与健康学科:书面考试内容为“健康教育”模块,考试时间40分钟,满分40分;
音乐学科:书面考试内容为“音乐鉴赏”模块,考试时间40分钟,满分50分;
美术学科:书面考试内容为“美术鉴赏”模块,考试时间40分钟,满分50分。
书面考试为全省统一命题,各学校根据省考试局提供的试卷清样(启用前属内部资料)自行印制并实施考试。
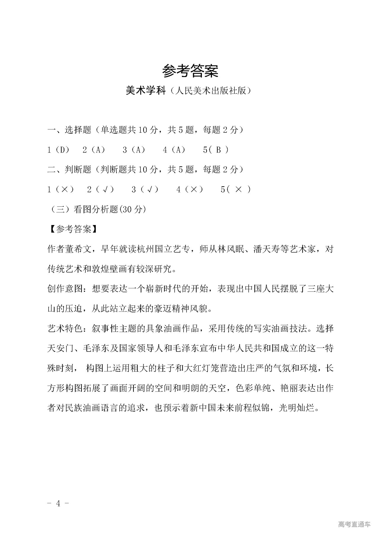
美术学科的书面考试试卷分为人民教育出版社和人民美术出版社两个版本,音乐学科的书面考试试卷分为人民音乐出版社和湖南文艺出版社两个版本;各学校应根据本校美术和音乐学科所使用的教材版本选择对应的试卷进行印制。
体育与健康、音乐、美术三个学科书面考试试题样卷及参考答案详见附件1—5。
(二)技能测试内容及评分标准
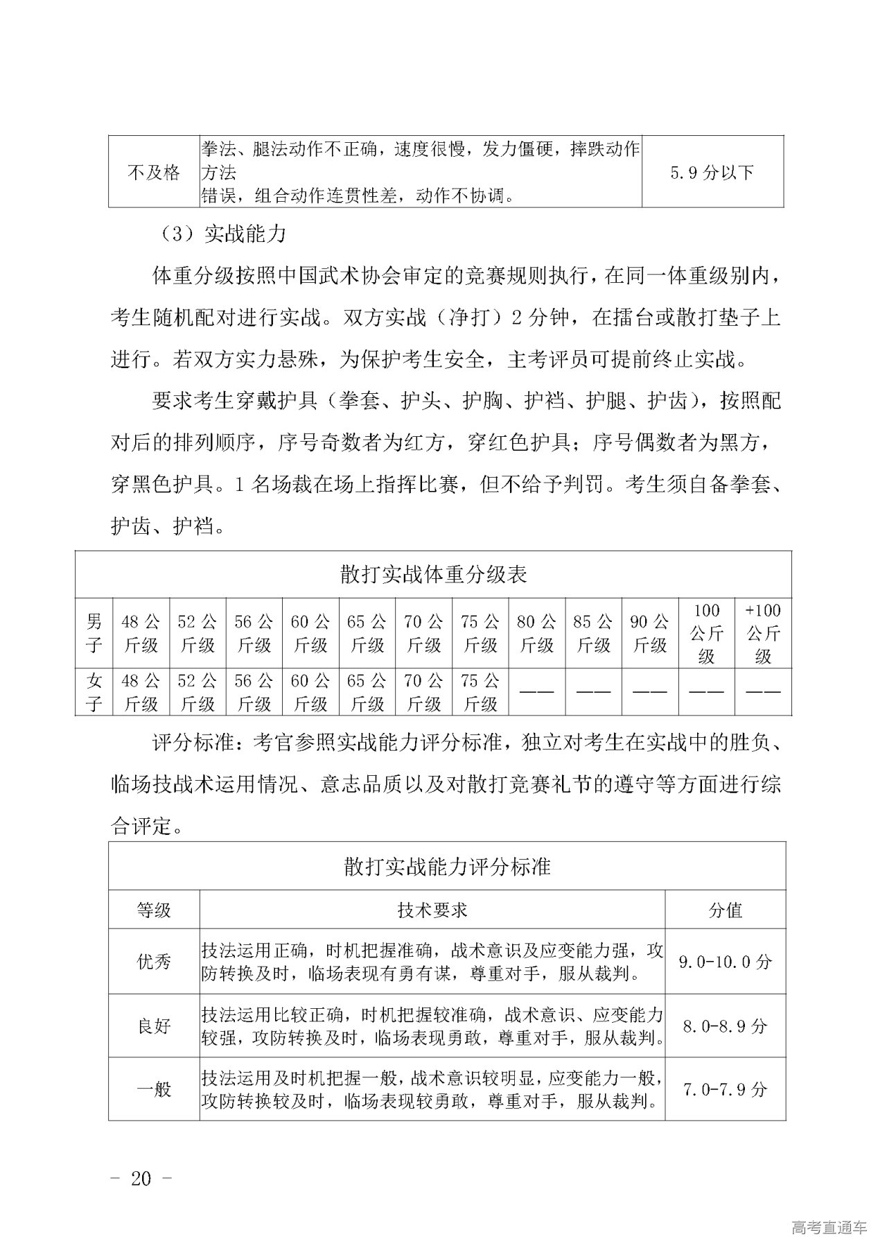
体育与健康学科技能测试内容及评分标准(详见附件6);
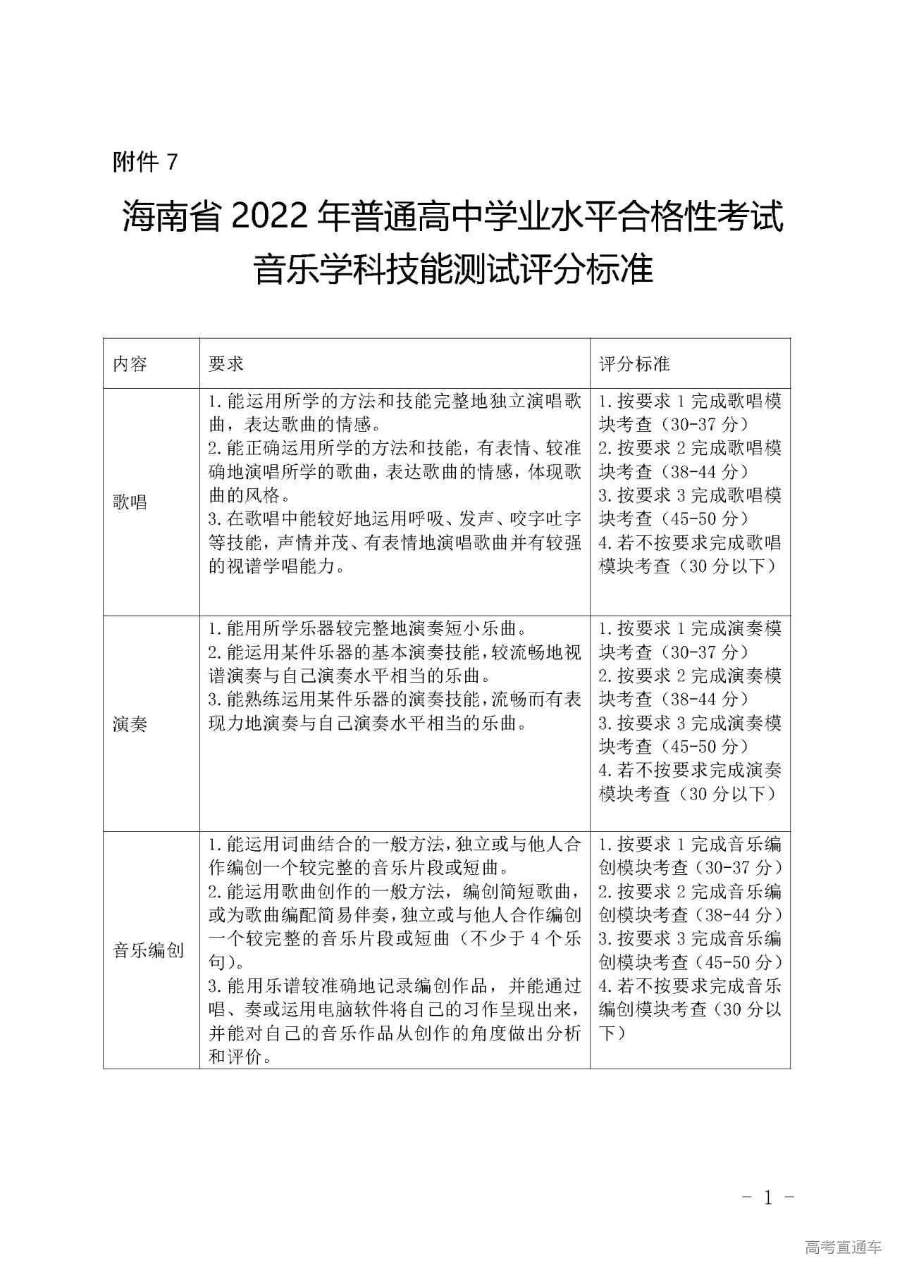
音乐学科技能测试内容及评分标准(详见附件7);
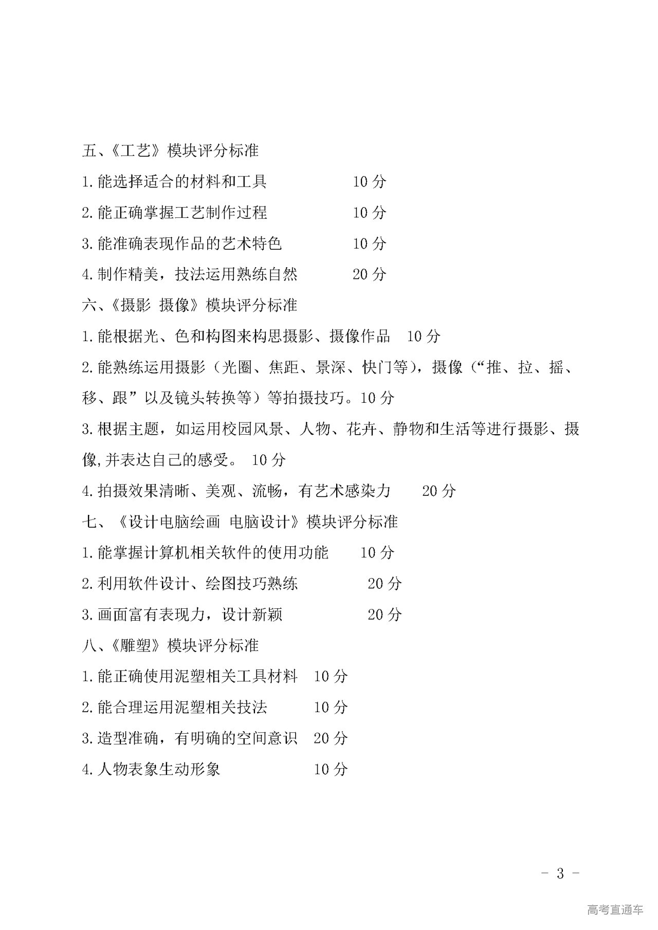
美术学科技能测试内容及评分标准(详见附件8)。
三、考试组织
(一)书面考试
1.考试时间:4月15日;音乐:8:30—9:10;美术:9:40—10:20;体育与健康:10:50—11:30。
2.考点安排:每所普通高中学校设置一个考点,考生在本校进行书面笔试,各学校自主设置考试教室。
3.考场设置:由各学校自行统一编排考生的准考证号、考场及座位号等相关信息;每个考场原则上最多设置考生座位30个,考生须单人单座。
4.评卷及登分:由各学校自主组织评卷及登分工作,完成之后将分数统一整理登记。
(二)技能测试
体育与健康、音乐、美术三科的技能测试时间为2022年4月18日—4月24日。具体要求如下:
体育与健康学科:
1.测试时间:各学校在规定的时间段内完成体育技能测试,原则上上午为体能测试,下午为运动技能选考项目测试。
2.考点安排:每所学校设置一个考点,考生在本校进行体育技能测试。每个考点需配备2名以上医护人员在现场,如有选择游泳项目测试的,则由各市县教育局统一安排在具有同一个标准的游泳池进行。
3.监考:各考点自主安排监考人员,每项测试安排不少于4名监考人员,监考人员对学生进行全程监督,并做好成绩记录。
4.评分:各测试项目按照体育与健康学科技能测试评分标准评分对考生进行现场打分。
5.成绩登记:成绩记录先用手工书写在统一制作的成绩记录表上,不允许涂改(如有涂改,则需在涂改处由该项目的3名监考人员签名确认),手写成绩(项目考试评定表)留底备查。成绩评定完成后,由各学校自主组织登分。
经上一级教育部门批准免考的考生,在三年的体育与健康课程学习中修满216课时的前提下,技能测试成绩由学校依据考生平时体育课的出勤率和参与度给予“合格”或者“不合格”的评定;申请免考的考生必须参加书面考试,书面考试成绩正常计算。
音乐学科:
1.测试时间:各学校在规定的时间段内完成。每个考生的考试时长为3分钟(可独立完成一个音乐作品,也可小组合作完成一个音乐作品,合作完成作品的考试人数限定在3人以内)。
2.考点安排:各学校自主组织安排考点,原则上应安排考生在对应选修模块专业场地进行技能测试。学校须提前一天布置好专业考场,让考生知晓测试的内容范围,提前做好考试准备(除钢琴外,其它考试用具由学生自带,或在任课教师指导协助下准备)。
3.监考:各考点根据考场设置自主安排监考人员,监考人员对学生进行全程监督,并做好分数统计。
4.评分:由各学校安排专业教师组成3人评定小组,评委按照音乐学科合格性考试说明的标准对考生逐一进行现场打分,并取平均分;对小组合作完成考试作品的考生,要分别进行单独打分。
5.成绩登记:成绩评定完成后,由各学校自主组织登分。
美术学科:
1.测试时间:各学校在规定的时间内完成。每个考生的考试时长60分钟。
2.考点安排:各学校自主组织安排考点,原则上考试地点应设在美术学科专业教室。学校须提前一天布置好专业考场,让学生了解考试的内容范围,以便进行相应的工具、材料准备;每个考点也须提前准备好相关考试工具,以便提供给没有工具、材料的学生使用。
3.监考:各考点自主安排监考人员,每个考场不少于2名监考人员对学生进行全程监督。
4.评分:考试结束后,各学校安排专业教师逐一进行成绩评定,每一件作品由不少于2名专业教师评分,完成后将作品上交学校存档。
5.成绩登记:成绩评定完成后,由各学校自主组织登分。
四、考试成绩
(一)成绩合成及呈现
体育与健康学科:
书面考试满分为40分;运动技能测试每项成绩均采用10分制,包含体能(3项)及运动技能(3项),满分为60分。
总成绩满分为100分,其中书面笔试成绩占40%,技能测试成绩占60%。考试结果分“合格”与“不合格”两个等级呈现,总成绩60分及以上为“合格”。
音乐学科:
书面考试满分为50分,技能测试满分为50分,总成绩满分为100分,总成绩中书面笔试占50%,技能测试占50%。考试结果分“合格”与“不合格”两个等级呈现,总成绩60分及以上为“合格”。
美术学科:
书面考试满分为50分、技能测试满分为50分,总成绩满分为100分。总成绩中书面笔试占50%,技能测试占50%。考试结果分“合格”与“不合格”两个等级呈现,总成绩60分及以上为“合格”。
(二)成绩上报
以上三个科合格性考试成绩上报工作均需符合以下要求:
1.考试结果必须在考生所在学校张贴公示一周。
2.书面成绩和技能测试成绩评定后,及时合成分数并登记统一报送市县教育局,由市县教育局于5月1日前统一报送省考试局。
五、其他
(一)各学校可根据本学校条件对省考试局提供的各科书面考试的试卷清样设计适合于本校评卷的答题卡(纸)和技能测评相关表格。
(二)各学校在考试实施过程中按省卫健委有关要求做好疫情防控的组织管理工作。
(三)本实施办法适用于2022年普通高中毕业生。
附件:
1.海南省2022年普通高中学业水平合格性考试试题样卷(体育与健康学科)及参考答案
2.海南省2022年普通高中学业水平合格性考试试题样卷(音乐学科)(人民音乐出版社版)及参考答案
3.海南省2022年普通高中学业水平合格性考试试题样卷(音乐学科)(湖南文艺出版社版)及参考答案
4.海南省2022年普通高中学业水平合格性考试试题样卷(美术学科)(人民美术出版社版)及参考答案
5.海南省2022年普通高中学业水平合格性考试试题样卷(美术学科)(人民教育出版社版)及参考答案
6.海南省2022年普通高中学业水平合格性考试体育与健康学科技能测试评分标准
7.海南省2022年普通高中学业水平合格性考试音乐学科技能测试评分标准
8.海南省2022年普通高中学业水平合格性考试美术学科技能测试试题及评分标准
海南省考试局
2022年3月7日



















































