近期,多所新建大学传出重要新进展。
1月5日,苏州市数字经济时代产业创新集群发展大会召开。苏州市委书记曹路宝在会上强调,支持中国中医科学院大学等加快建设。这所新成立的“国字头”大学正在加快建设脚步!
去年12月初,备受关注的康复大学,开始招聘了。康复大学(筹)官网分别发布《公开招聘学院院长公告》和《公开招聘师资公告》,招聘4名院长、100名教师。康复大学进入启用倒计时!
更早些时候,去年10月,大湾区大学也面向全球公开招聘特聘研究员(包括青年研究员、高级研究员、资深研究员),大湾区大学正在按照规划全面开展包括校园建设、师资队伍建设在内的筹建工作,力争在2023年开展招生办学。
全国各地多举措扎实推进新大学建设,接连传出好消息。据不完全统计,截至发稿前,全国在建的新大学已近50所,在这些大学中,有定位高起点、小而精的研究型大学,有引领行业发展的地方特色大学,也有强强联合的中外合办大学,你更看好谁?
多省斥资打造高水平大学
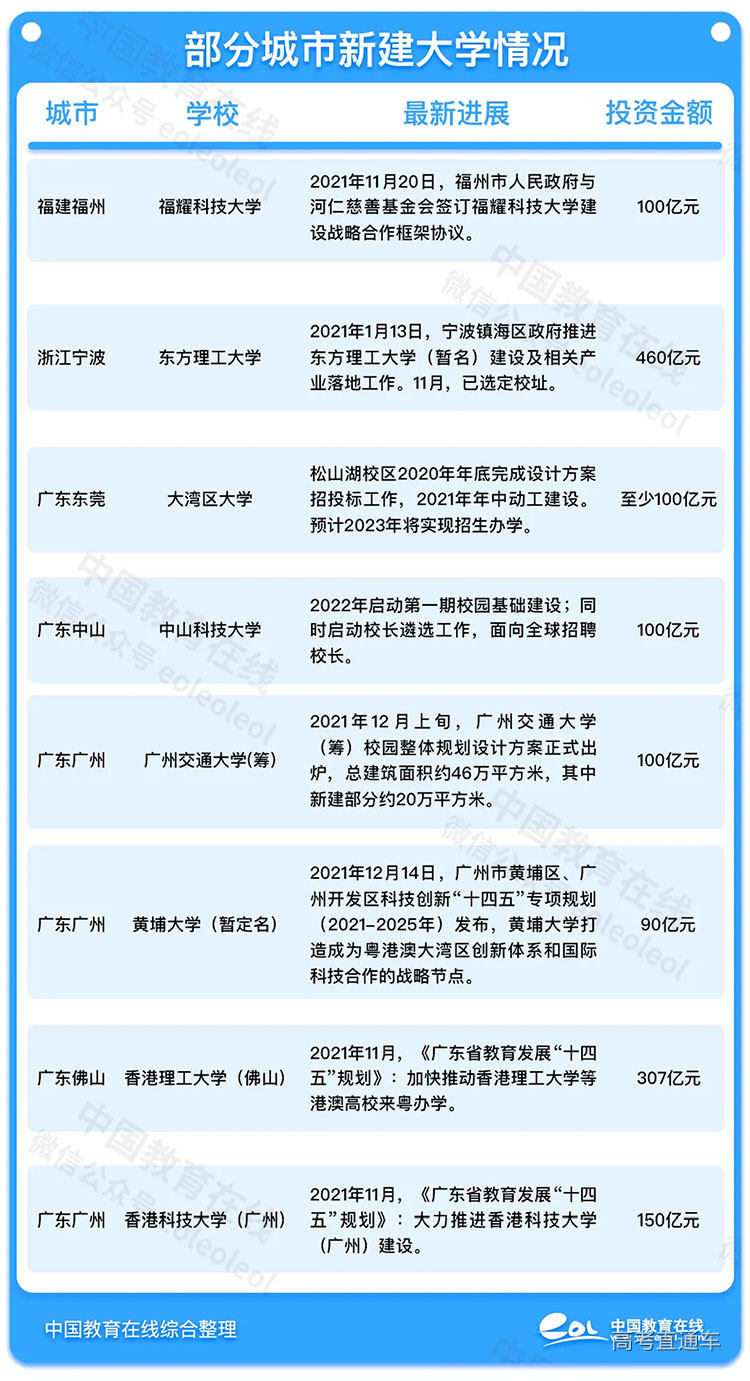
据报道,福建将耗资百亿新建一所应用研究型高水平大学福耀科技大学。去年10月,福建省政府办公厅出台《关于支持福州实施强省会战略的若干意见》,支持在福州高新区建设福耀科技大学;11月20日,福州市人民政府与河仁慈善基金会签订福耀科技大学建设战略合作框架协议。
除了福建,浙江宁波也将大手笔新建大学。2021年11月初,东方理工高等研究院刊文透露,“东方理工大学”已由宁波市政府和私人基金会共同出资460亿元筹建,目前已选定校址。
而在广东,近年来新建大学的步伐一直不停,大湾区积极地拓展高校资源,多所高校建设传来好消息。广东中山投入百亿元建中山科技大学,打造“中科大”高水平研究型大学大学;深圳正在加快筹建中国科学院深圳理工大学、深圳海洋大学、深圳创新创意设计学院、深圳音乐学院、深圳师范大学、香港大学深圳校区等;广州即将迎来黄埔大学(暂定名)和广州交通大学2所新大学,投资金额分别达到90亿和100亿。
新建特色大学扎堆儿
习近平总书记在考察清华大学时指出,把学科建设作为发展根基。学科建设在学校处于龙头地位,学科特色是学校最根本的特色,学科水平是学校核心竞争力的集中体现。
在“双一流”大学评选中,入围的未必都是学科门类齐全的综合性大学,精而专、有特色的学校同样可以办成一流大学。“特色+优势+水平”,才是真正的一流,才是持久的一流。
近年来,官宣新建大学的城市不在少数,许多新建或筹建大学都是行业特色型大学,如康复大学、核工业大学、中国中医科学院大学等。这些行业类大学,涉及航空航天、医药、海洋、康复康养、电影艺术、能源、应急管理等众多学科领域。
中外合办高校受青睐
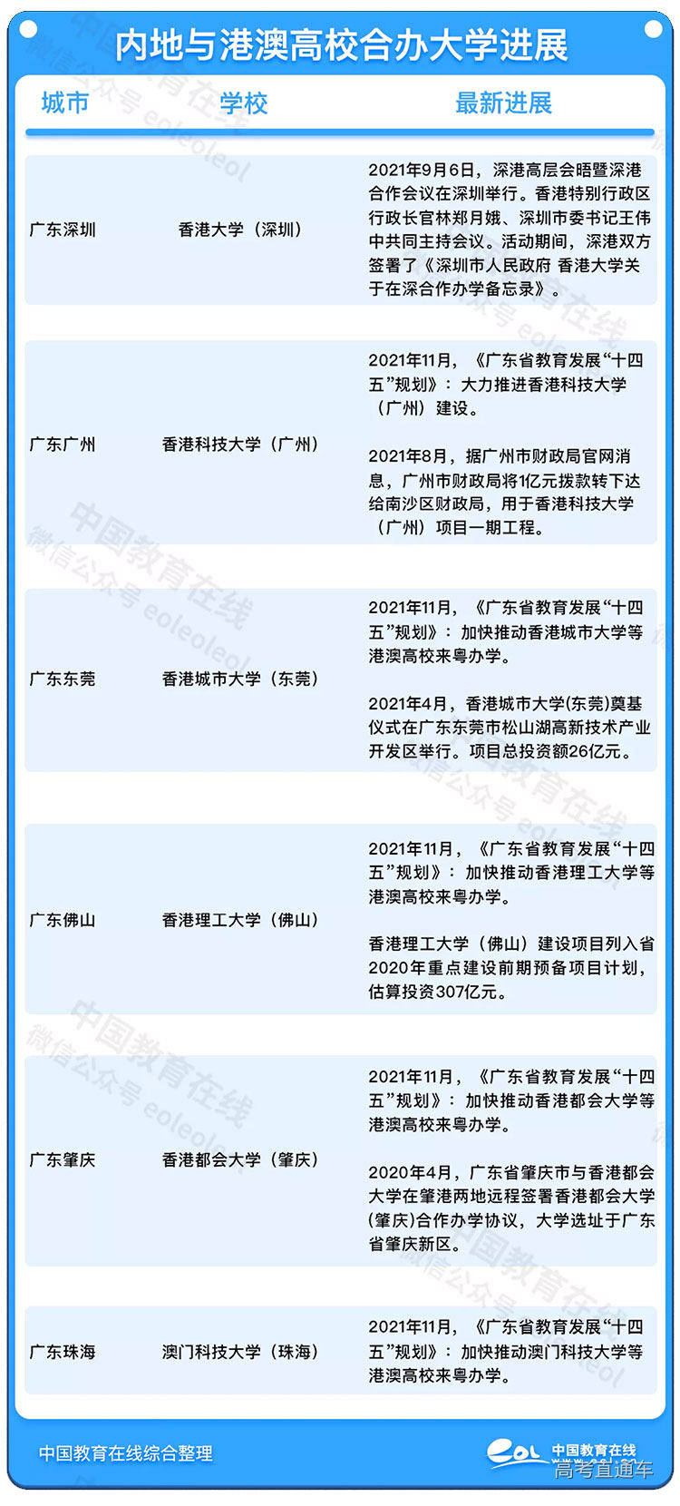
《广东省教育发展“十四五”规划》日前正式印发,《规划》提出将大力推进香港高校到粤办学,推动粤港澳大湾区教育交流与合作。
根据《规划》,广东将着力建设粤港澳大湾区国际教育示范区。深入推进粤港澳大湾区高等教育合作发展,加快打造高水平、开放型、国际化高等教育资源聚集高地。大力推进香港科技大学(广州)建设,加快推动香港城市大学、香港都会大学、香港理工大学、香港大学、澳门科技大学、澳门城市大学等港澳高校来粤办学。
此前,随着粤港澳大湾区国家战略全面推进,深圳、珠海分别迎来香港中文大学、北京师范大学-香港浸会大学联合国际学院落地发展,香港科技大学也早在2018年就签约入驻广州。此外,香港城市大学在东莞、香港理工大学在佛山、香港都会大学在肇庆、香港大学在深圳、澳门科技大学在珠海等也正在建设或筹备建设当中。广东省引进港澳高校落地成效显著。
从数量上看,广东近年来铆足了劲,加大投资力度,在大湾区各大城市引进港澳知名大学。另一方面也在大力支持本地高校加快一流大学、一流学科建设,积极探索自主新建大学,其中更是有不少行业特色大学。
在广东教育“十四五”中同样也有规划,提出加快推动高起点、高标准建设深圳理工大学、深圳海洋大学、深圳创新创意设计学院、广州交通大学等高校。
除了港澳高校,近年来结合本土与国际名校打造的中外合办大学,备受各地青睐,大批内地与国外高校合作办学项目相继落户。
从已落地城市开看,中外合作办学的大学基本都处于上海、浙江、江苏、广东等经济发达地区。另外,这些学校在近年来发展态势良好,申请入学的条件也不低,招生基本都是各省市的一批。
引进中外名校可谓发展高等教育的捷径,各地引进的国(境)外高校不乏知名高水平大学,这在合建高校中无疑有着令普通高校难以企及的高起点,并有可能在极短的时间内,迅速达到世界一流水平的高度。这也是各地近年来积极引进国(境)外大学,希望扭转本地高等教育发展瓶颈的主要原因。
福州、宁波、广州、深圳等城市规划建设新大学,是近年各地发力高校建设的一个缩影。可以看到,当前全国各地新建大学已呈现“遍地开花”趋势,发挥城市经济、资源优势,提高城市高等教育发展水平,这些新建大学无疑将更好地支撑城市高质量发展。研究型大学、行业特色大学、引进国(境)外高水平大学,你更看好哪一个?






