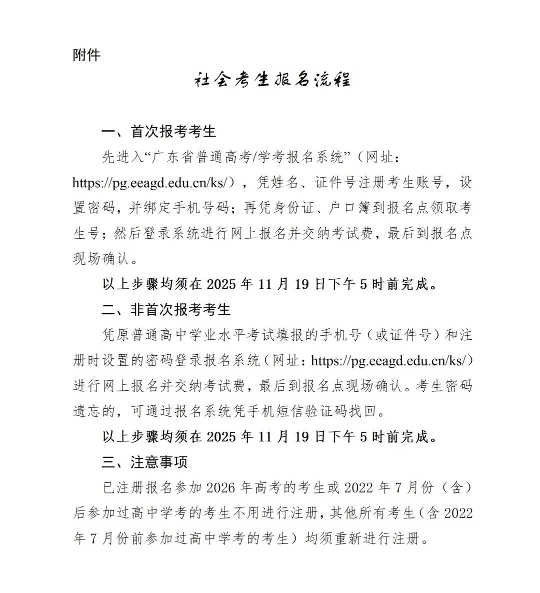
根据省教育考试院的统一部署,2026年第一次广东省普通高中学业水平合格性考试报名工作安排在2025年11月14日至19日进行。其中14日至16日为网上注册和网上报名时间,17日至19日为报名点现场确认时间。
我市普通高中在校生在所在学校报名。其他满足《关于做好2026年第一次广东省普通高中学业水平合格性考试报名工作的通知》规定报考条件的茂名户籍考生,根据自身户籍情况在规定的时间内(截止时间为2025年11月19日下午5时)前往对应报名点办理报名手续。我市各区、县级市(经济功能区)指定社会考生报名点安排如下表: 附件-社会考生报名流程



