设计学完整排名结果如下:
(关注“软科”公众号,回复学科名称,如“设计学”,查看该学科所有上榜高校的名次及得分)
中国最好学科排名依托【学科发展水平数据监测平台】的数据支持,各项指标数据均有准确来源,排名计算可重复、可检验、可模拟。平台支持查看全部指标类别的排名,从各指标类别表现来看,清华大学在“高端人才”指标类别上表现亮眼,排在全国第1名;同济大学在“平台项目”和“学术论文”指标类别上领先,均排在全国第1名;江南大学在“成果获奖“指标类别上突出,排在全国第1名,东华大学在“人才培养”指标类别上表现亮眼,排在全国第1名。
【学科发展水平数据监测平台】支持学校选择任一学校或标杆群体对各项指标进行逐一对比分析。以本学科进步显著,排名位列第7的东华大学为例,在设计学学科中,与本学科排名7%或前3名高校的中值相比,东华大学在“人才培养”大幅领先,在“学术论文”和“成果获奖”较为接近。
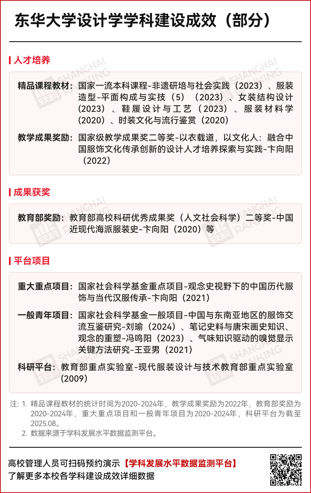
东华大学设计学学科是国内率先构建的以时尚设计为鲜明特色、具有一级学科博士学位授予权的设计学学科,是上海市“设计学”高峰学科建设的主要参与学科之一、上海高校一流学科。建设至今,学校的设计学学科取得诸多成效。
例如在人才培养方面,学院拥有《非遗研培与社会实践》《服装造型-平面构成与实技(5)》等6门国家一流本科课程,并于2022年获得两项国家级教学成果奖。
在成果获奖方面,东华大学服装与艺术设计学院艺术学科教授、博士生导师卞向阳教授的《中国近现代海派服装史》获教育部高校科研优秀成果奖(人文社会科学)二等奖。
在平台项目方面,2020-2024年,东华大学设计学科获得国家社会科学基金重点项目1项,国家社会科学基金一般项目2项。


